Материал: Домашнее задание

Внимание! Если размещение файла нарушает Ваши авторские права, то обязательно сообщите нам

Разработка алгоритмов работы экспертной системы

Алгоритм – это визуальное представление последовательности шагов и решений, необходимых для выполнения процесса в программе. Это позволяет любому просматривать алгоритм и логически следить за процессом от начала до конца. Алгоритмы очень эффективно и результативно передают этапы процесса разработки программного обеспечения.

1.1 Разработка общей схемы работы системы

Н а рисунке 1 показан разработанный общий алгоритм работы экспертной системы.

Рисунок 1 – Общая схема алгоритма программы

Данный алгоритм помогает визуализировать происходящее в разрабатываемой экспертной системе и таким образом, дает понять весь процесс, происходящий в программе.

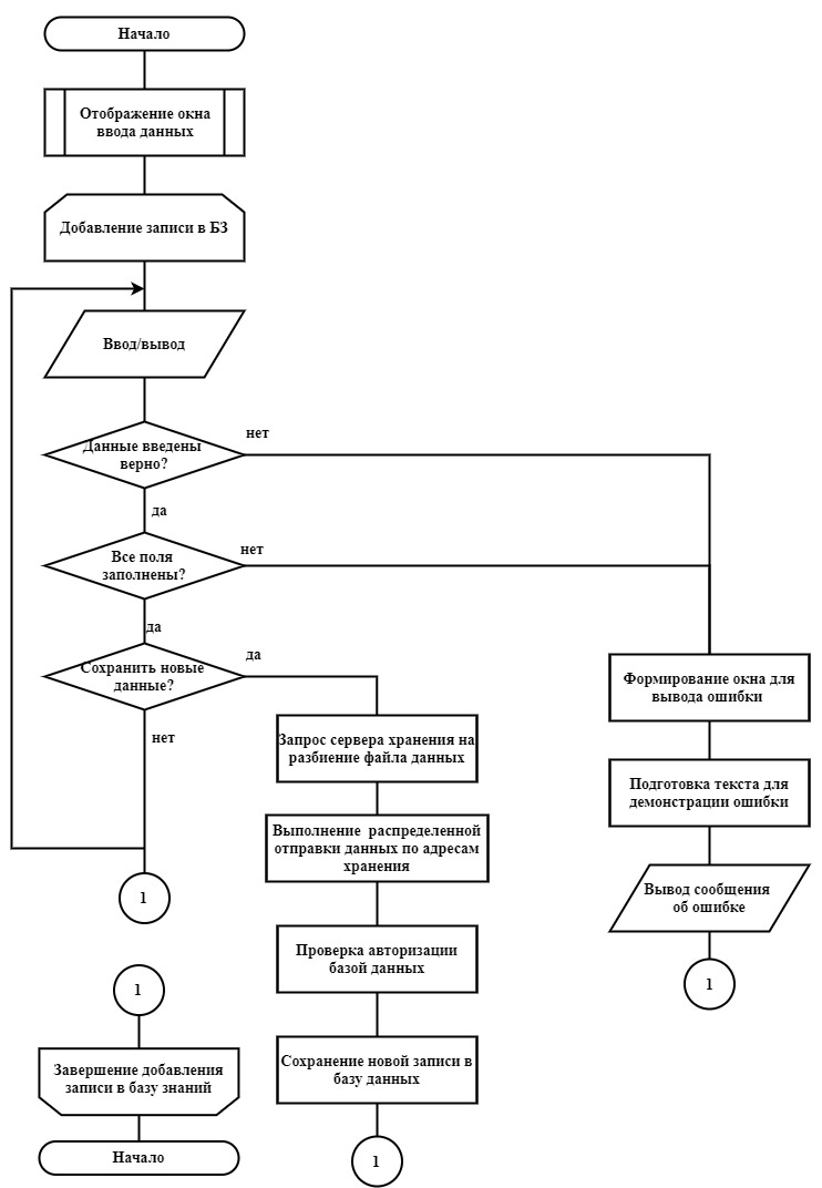
1.2 Разработка алгоритма добавления записи в БД

Для добавления записи в БЗ был разработан алгоритм, который состоит в следующем: после отображения окна добавления происходит ввод данных.

Р азработанный алгоритм добавления записи представлен на рисунке 2.

Рисунок 2 – Алгоритм для добавления записи в БЗ.

В данном алгоритме ключевой особенностью является проверка на корректность данных и заполнение всех обязательных полей. Если данные прошли проверку, то происходит сохранение записи в БД, в противном случае выводиться сообщение об ошибке.

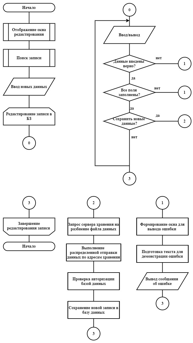
1.3 Разработка алгоритма редактирования записи в БЗ

А лгоритм редактирования записи в БЗ заключается в следующем после отображение окна редактирования записи пользователю необходимо сначала найти запись, которую он хочет отредактировать, после того как она будет найдена следует изменить запись и сохранить новую запись в БЗ. Разработанный алгоритм измененных данных жильцов в базу данных представлен на рисунке 3-4.

Рисунок 3 – Алгоритм редактирования данных

Р исунок 4 – Продолжение рисунка 2.15.

В данном алгоритме ключевой особенностью является проверка на корректность данных. Если вводимые данные прошли проверку, то происходит сохранение записи в БЗ, в противном случае выводиться сообщение об ошибке и пользователю необходимо заново ввести данные.

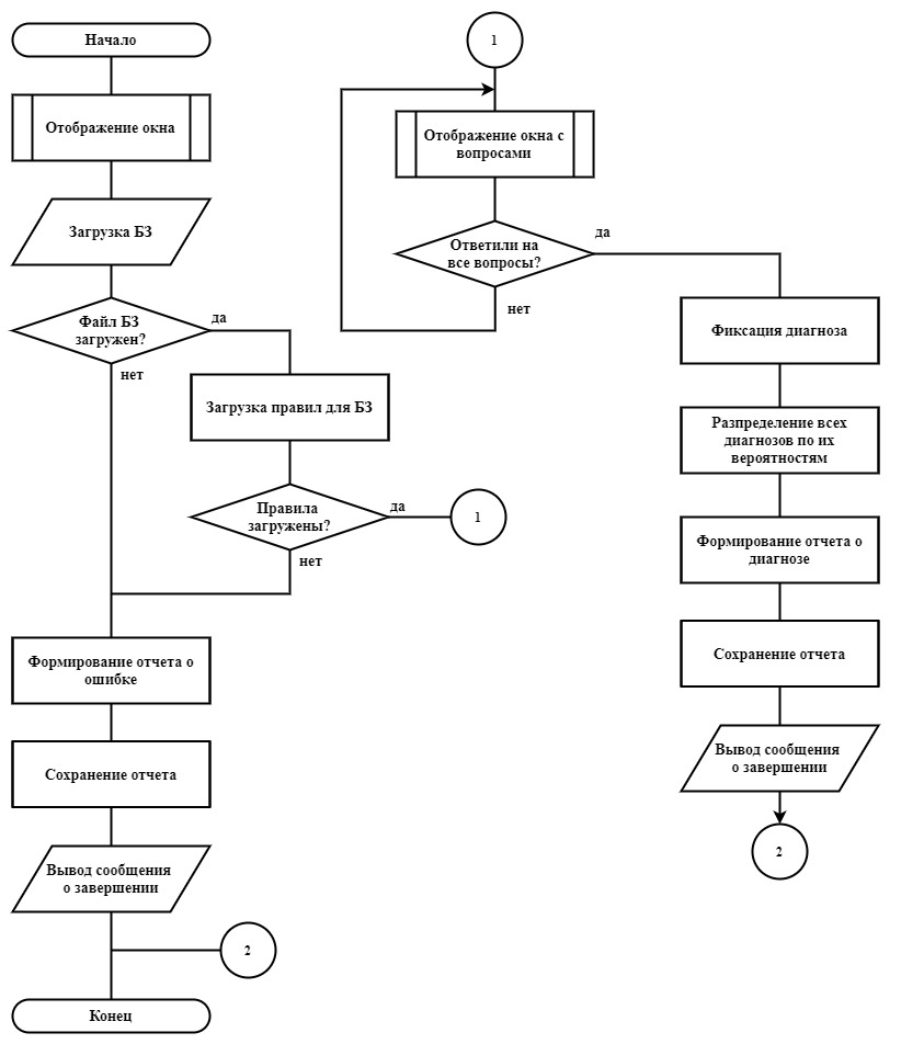
1.4 Разработка алгоритм вычисление вероятности заболевания

Для правильного вычисление вероятности заболевания необходимо разработать алгоритм, который состоит в следующем: после отображения окна оплаты загрузка базы знаний.

Далее проверяется ответили ли пользователь на все вопросы и вывод отчета о работе экспертной системы с результатами работы. Разработанный алгоритм начисление оплаты представлен на рисунке 5.

Р исунок 5 – Алгоритма начисления оплаты

В данном алгоритме проверяется, была ли загружена база знаний и если да – то проверяется, были ли загружены правила для работы с этой базой знаний и в случае положительного ответа, выводится окно с вопросами для определения заболевания. Затем происходит проверка на заполнение всех ответов, если все ответы были получены, то происходит фиксация диагноза. Затем диагнозы распределяются по иерархии и печать отчета для пользователя

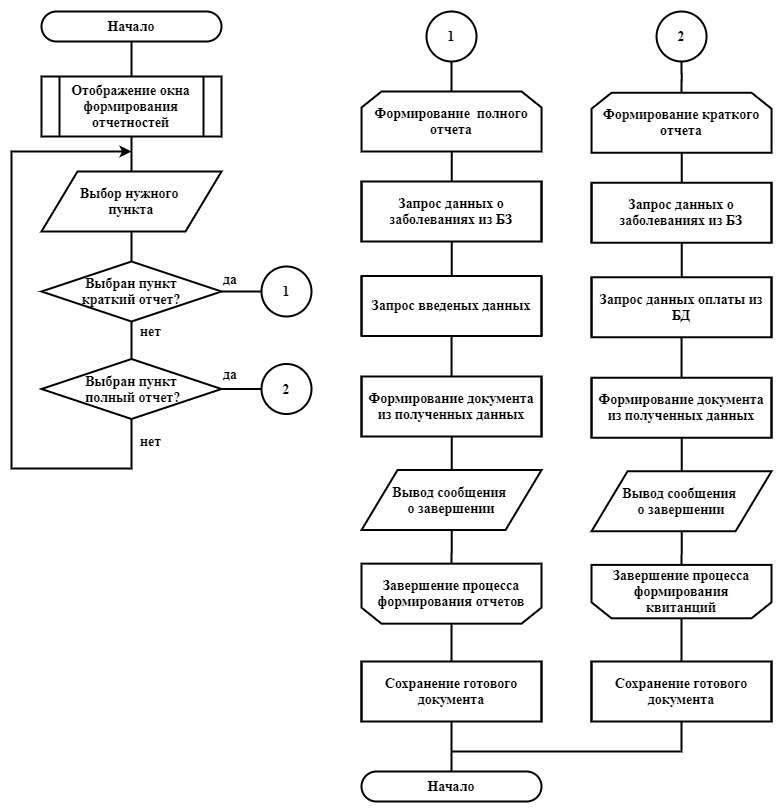
1.5 Разработка алгоритм формирования отчетов

Для правильного формирования отчета необходимо разработать алгоритм, который состоит в следующем: после отображения окна выбора типа отчета.

Д алее выполняется цикл выбранного типа отчетов. Разработанный алгоритм начисление оплаты представлен на рисунке 6.

Рисунок 6 – Алгоритма начисления оплаты

В данном алгоритме проверяется, тип отчетности и если проверка прошла – то выполняется цикл формирования, отображения и сохранения результатов работы экспертной системы.

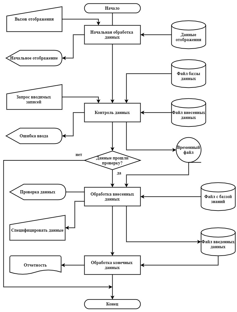
1.5 Разработка схемы работы системы

Схема работы системы показывает последовательные шаги в виде блоков разных видов, соединяя блоки между собой стрелками. Это схематическое представление иллюстрирует модель решения данной проблемы. Данная схема будет использоваться при анализе, проектировании, документировании и управлением процессом программного обеспечения в разработке закрытой бухгалтерской системы. Как и другие алгоритмы, они помогают визуализировать происходящее и таким образом, помогают понять процесс, происходящий в системе. Разработанная схема работы системы, которая представлена на рисунке 7 – это схема, которая представляет рабочий процесс. Данная схема показывает пошаговый подход к решению задачи и состоит из 4 частей:

  1. Начальная обработка данных;

  2. Контроль данных;

  3. Обработка оплаты;

  4. Обработка конечных данных;

В первой части система отрисовывает все элементы отображения системы, такие как основное меню системы, подпрограммы ввода данных, просмотра, расчета, оплаты и печати. Во второй части осуществляется процесс контроля данных. Проверяется целостность всех данных необходимых для работы системы. В третьей части осуществляется процесс обработки введенных данных. Данный процесс проверяет целостность имеющихся данных о жильцах и введенных данных оплаты. В четвертой части происходит процесс обработки конечных данных. Формируются отчеты о результатых работы экспертной системы.

Р исунок 7 – Алгоритм работы системы