Вещественные части корней отрицательны. Система устойчива.
VisSim - ПО для симуляции систем. Имеет частотные, корневые, вариационные, нейронные инструменты оценки качества, устойчивости, синтеза, коррекции, оптимизации, линеаризации, отладки объектов в контуре модели и программирования цифровых сигнальных процессоров.имеет решатель интерпретирующего типа, функционирующий в динамическом режиме с возможностью online-взаимодействия с оборудованием реального времени. В состав пакета решателя VisSim-а входят: явные решатели - для решения дифференциальных уравнений, неявные - для решения алгебраических уравнений, а так же оптимизаторы - для итерационного подбора параметров. Интерпретатор VisSim-а позволяет автоматически создавать С-код промышленного качества (в том числе с фиксированной точкой для цифровых сигнальных процессоров). Динамические модели систем в VisSim-е описываются иерархическими структурными схемами (блок-схемами), называемыми иначе направленным сигнальными графами, т.е. VisSim является инструментальной средой визуального проектирования. Возможности управления потоком исполнения модели заключены в свободном выборе величин локальных шагов симуляции (для НЧ-фрагментов модели), и в программировании серии повторных симуляций (либо для оптимизации, либо для изучения поведения модели в условиях случайных возмущений). Для поддающихся линеаризации фрагментов модели VisSim выполняет следующие виды символьного анализа: определение коэффициентов передаточной функции и ABCD-матриц пространства состояний, определение нулей и полюсов передаточных функций, билинейное преобразование (переход от линейных систем к дискретным и обратно). Опираясь на результаты линеаризации модели, VisSim выполняет корневой анализ (годограф корней) и частотный (ЛАЧХ & ЛФЧХ, годограф Найквиста). Так же VisSim имеет мастера для генерации коэффициентов классических линейных фильтров (Бесселя, Баттерворта, Чебышева, инверсного Чебышева), и дискретных (КИХ, БИХ-фильтров, преобразователя Гильберта, дифференциатора). Базовая библиотека блоков VisSim-а (в списке менее 100 позиций) не требует дальнейшего расширения. Пользователю предоставлена возможность определить собственную библиотеку моделей. Расширения пакета (Add-Ons) включают библиотеки с моделями устройств электропривода, систем связи и целочисленной математики (для DSP).
Для симулировании САР в пакете Visual Simulator, требуется преобразовать
передаточные функции звеньев к виду, удобному к ввводу в ЭВМ.
;
;
;
Рисунок
1.10 - Модель звена W1.
;
;
;

;
;
Рисунок
1.12 - Модель звена W3.
;
;
;
Рисунок
1.13 - Модель звена W4.
;
;
Рисунок
1.14 - Модель звена W5
;
;
;
Рисунок
1.15 - Модель звена W6.
;
;
;
Рисунок
1.16 - Модель звена W7.
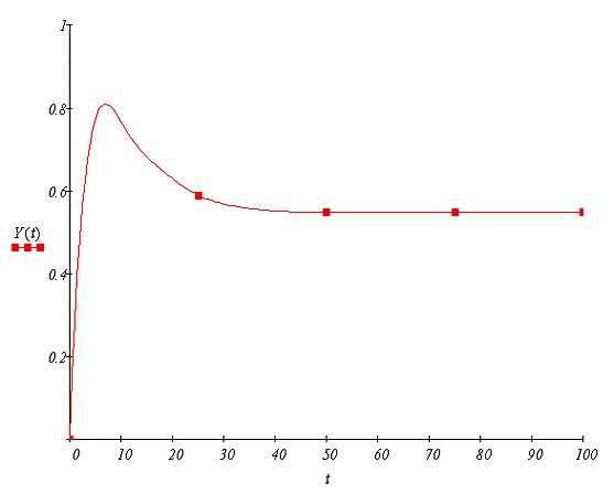
Рисунок
1.17 - Модель САР и график переходного процесса в VisSim
В процессе настройки системы путём подбора коэффициентов K4, T3, T4, T5.
время регулирования было получено 40 секунд, перерегулирование ~60%.
Погрешность регулирования 0,5%.
Определение качественных показателей процесса управления производится по кривым переходных процессов. Широко используемый частотный метод построения переходной кривой основывается на количественной связи между временными и частотными характеристиками.
Кривая переходного процесса связана с вещественно-частотной характеристикой
следующей формулой:
,
где
- вещественно-частотная характеристика.
Запишем
уравнения, для решения интеграла в программе MathCAD.
Рисунок
1.18 - Кривая переходного процесса, построенная частотным методом в MathCAD
Рисунок
1.19 Функциональная схема САР.
ЧЭ - чувствительный элемент, ЗУ - Задающее устройство, У - усилитель,
ИМ - исполнительный механизм, ГОС -гибкая обратная связь (изодромная)
РО - регулирующий орган, ОРР - объект регулирования (по регулирующей величине), ОРZ - объект регулирования по возмущению (нагрузке)
L
- нагрузка,
- частота вращения дизеля
-
величина частоты вращения, необходимая для поддержания заданной частоты
вращения.- усилие от чувствительного элемента, F2 - Усилие от задатчика
температуры,- усилие от гибкой обратной связи, F3 - суммарное усилие от сил F1÷F4,-
Сила после усилителя,
- перемещение, D - расход топлива
Для обеспечения нулевого статизма в регуляторы непрямого действия вводят гибкие (изодромные) обратные связи, которые представляют собой гидравлическое устройство, включаемое в линию ЖОС от штока поршня ИМ к золотнику или к его втулки.
Основным элементом ГОС является изодром. Рассмотрим работу такого регулятора, представленного на рисунке 1.20.
Если нагрузка двигателя уменьшится (увеличится частота вращения), то под действием увеличивающейся центробежной силы грузов 2 муфта и управляющий золотник 7 сместятся вверх, а поршень исполняющего механизма 11 начнет перемещаться вниз, уменьшая топливоподачу.
Одновременно с поршнем будет перемещаться вниз поршень изодрома 10. Из-за малого проходного сечения игольчатого клапана 9 масло не будет успевать перетекать из масляной ванны под поршнем в полость над поршнем, а поэтому корпус изодрома начнёт перемещаться вниз, и через рычаг 6 возвратит управляющий золотник в среднее положение, растянув пружину 8 изодрома.
На этом этапе регулятор срабатывает как статический, т.е. изодромная связь осуществляет выключающее воздействие на золотник 7, возвращая его в исходное положение и прекращая движение поршня исполнительного механизма.
На этом этапе работа поршня не заканчивается, так как деформированная пружина 8 начнет возвращать корпус изодрома в исходное положение по мере перетекания масла через игольчатый клапан из полости в полость. Движение корпуса будет происходить до тех пор, пока пружина 8 не вернется в исходное положение, т.е. полностью не снимет свою деформацию.
В результате этого этапа работы может произойти новое смещение золотника и дополнительное перемещение поршня сервомотора в сторону уменьшения подачи топлива. Процесс работы регулятора прекратится, когда корпус изодрома и управляющий золотник вернутся в исходное положение, а пружина полностью снимет деформацию. При этом в исходном положении окажутся рычаг, корпус изодрома, золотник. Частота вращения вала двигателя будет соответствовать заданному значению.
Время изодрома можно изменять путем изменения площади проходного сечения игольчатого клапана. Если игольчатый клапан будет закрыт, то время изодрома будет бесконечным, и обратная связь будет действовать только тогда, когда скорость движения поршня ИМ превысит скорость, определяемую расходом масла через дроссель. Чем больше скорость поршня ИМ, тем больше воздействие изодромной обратной связи.
Для изодромного регулятора взаимодействие обратной связи на управляющий золотник в конце процесса регулирования компенсируется в результате перемещения корпуса изодрома под действием его пружины 8. Поэтому изодромную ОС называют исчезающей или гибкой. Таким образом, в процессе работы такой регулятор в начале регулирования действует как пропорциональный, а в конце - как интегральный, поэтому он относится к классу ПИ-регуляторов.
Регуляторы с гибкой (изодромной) и жесткой обратными связями называются регуляторами с комбинированной или двойной обратной связью.
Следует отметить, что преимуществам регуляторов непрерывного действия
можно отнести: достаточно точное регулирование, более высокую чувствительность,
достаточную работоспособность. Недостатками таких регуляторов являются:
конструктивная и технологическая сложность, высокая стоимость изготовления, а
также сложность ремонта и обслуживания.
Дизельный двигатель снабжен топливными насосами высокого давления по одному на каждый цилиндр. Топливный насос высокого давления (ТНВД) расположен в многоцелевом корпусе. Многоцелевой корпус служит: как корпус для плунжерной пары ТНВД, как канал подами топлива вдоль всего двигателя, как канал возвратного топлива из каждого ТНВД, как направляющая для толкателей клапанов, для подачи смазочного масла к клапанному механизму.
Многоцелевой корпус представляет собой конструкцию, обеспечивающую наибольшую безопасность работы топливной системы. Он компактен, т.к. не требует топливных труб, и прост в обслуживании. Плунжерную пару ТНВД можно заменить без снятия многоцелевого корпуса.
Топливные насосы используются по одному на каждый цилиндр со встроенными толкателями. Также толкатели клапанов встроены в многоцелевой корпус. Утечное топливо стекает в встроенную трубопроводную систему с атмосферным давлением обратно на сторону низкого давления ТНВД.
Каждый ТНВД снабжен с цилиндром аварийной остановки, подсоединенным к электропневматическому предельному выключателю.
ТНВД нагнетает топливо к распылителю. Он снабжен механизмом регулирования объема подаваемого топлива согласно нагрузке и частоты вращения двигателя. Насосы управляются регулятором. Распредвал толкает плунжер вверх через толкатель, а действующая на толкатель пружина оттягивает плунжер назад. Плунжер совершает возвратно-поступательное движение во втулке при заранее определенном ходе для подачи топлива под давлением.
Плунжер также регулирует впрыскиваемый объем путем регулирования концевого положения спирали относительно выходного отверстия. На боковой стороне плунжера находится наклонный паз (опережение). При нахождении плунжера в нижнем положении или в НМТ топливо протекает через входное отверстие в сверление плунжерной пары. Вращение распредвала перемещает плунжер вверх. При поступлении верхней кромки ступени плунжера на уровень с отверстиями, нагнетание топлива начинается. При перемещении плунжера дальше вверх спираль плунжера совпадает с отверстиями, топливо под высоким давлением течет через паз (опережение) в отверстия и нагнетание топлива завершается.
Ход плунжера в течение которого топливо подается под давлением называется эффективным ходом.
В соответствии с нагрузкой двигателя объем впрыскиваемого топлива увеличивается или уменьшается путем поворота плунжера под определенным углом для изменения положения спирали, при котором отверстия закрываются при ходе вверх, и таким образом увеличивает или уменьшает эффективный ход. Топливная рейка соединена с регулирующим механизмом регулятора. При перемещении топливной рейки регулирующая втулка, находящаяся в зацеплении с рейкой, поворачивается. Так как регулирующая втулка действует на плунжер, плунжер поворачивается с регулирующей втулкой, эффективный ход меняется и объем впрыскиваемого топлива увеличивается или уменьшается.
Плунжерная пара представляет собой конструкцию моноблочного типа со встроенным нагнетательным клапаном топлива и клапаном постоянного давления. Отверстия специальной конструкции служат для предотвращения кавитации. Нагнетательный клапан на верхней части втулки плунжерной пары служит для выпуска топлива под давлением в трубу высокого давления. Топливо, нагнетенное до высокого давления плунжером, заставляет нагнетательный клапан открываться. После окончания эффективного хода плунжера, нагнетательный клапан возвращается в его первоначальное положение с помощью пружины и блокирует топливный канал, предотвращая противоток топлива.
После эффективного хода топливо выходит через клапан постоянного давления из трубы высокого давления, немедленно снижая остаточное давление между нагнетательным клапаном и распылителем. Это улучшает окончание впрыска в распылителе, предотвращает капание после впрыска, а также улучшает регулярность впрыска, подготавливая систему к следующему впрыску.
Ход плунжера:
а).: НМТ плунжера. Топливо перетекает из полости всасывания в камеру высокого давления плунжерной пары.
б).: Предварительный ход. Ход плунжера от НМТ до закрытия подводящего канала верхним торцом плунжера.
в).: Втягивающий ход. Ход плунжера от конца предварительного хода до открытия нагнетательного клапана давления (только при применении клапана постоянного объёма).
г).: Активный ход. Ход плунжера от закрытия подводящего канала (от открытия нагнетательного клапана давления только при применении клапана постоянного объёма) до открытия регулирующей кромкой перепускного канала.
д).: Остаточный ход. Ход плунжера от открытия перепускного канала до ВМТ.
е).: ВМТ плунжера. Изменение направления движения плунжера.
силовой охлаждение сигнализирующий дистанционный
Паровой водотрубный котел с естественной циркуляцией состоит из корпуса, включающего в себя два коллектора (паровой и водяной), и соединяющие их трубы испарительной поверхности нагрева. Водяной коллектор полностью заполнен водой, паровой коллектор - примерно до половины. Уровень воды в паровом коллекторе поддерживается таким, чтобы не происходило оголения труб и срыва циркуляции воды с учетом возможных кренов и дифферентов судна. Пространство котла, заполненное водой, называется водяным, заполненное паром - паровым. Поверхность воды в паровом коллекторе, разделяющая водяное и паровое пространства, называется зеркалом испарения.