|
25 |
180 |
90 |
270 |
180 |
|
26 |
50 |
25 |
50 |
75 |
|
27 |
100 |
200 |
300 |
300 |
|
28 |
200 |
400 |
100 |
200 |
|
90 |
1 |
3 |
4 |
1 |
|
50 |
1 |
1 |
3 |
4 |
|
100 |
4 |
3 |
5 |
2 |
|
200 |
2 |
1 |
3 |
5 |
|
90 |
3 |
2 |
9 |
13 |
|
25 |
7 |
2 |
4 |
2 |
|
200 |
7 |
1 |
2 |
3 |
|
100 |
4 |
3 |
4 |
7 |
|
180 |
3 |
4 |
5 |
8 |
|
50 |
8 |
9 |
5 |
6 |
|
300 |
9 |
2 |
4 |
5 |
|
100 |
5 |
8 |
3 |
6 |
|
180 |
4 |
5 |
6 |
4 |
|
50 |
6 |
7 |
8 |
5 |
|
100 |
1 |
3 |
6 |
4 |
|
400 |
3 |
5 |
2 |
4 |
|
В2, В4 |
|
В1, В3 |
|
В2, В3 |
|
В1, В2 |
||||||||||||||||
1. Алексеев Г.В., Холявин И.И. Численное экономико-мате-матическое моделирование и оптимизация. – Гатчина: ГИЭФПТ, 2011.
2. Акулич И.Л. Математическое программирование в примерах и задачах. – СПб.: Лань, 2010.
3. Красс М.С., Чупрынов Б.П. Математические методы и модели для магистрантов экономики: Учеб. пособие для вузов.– СПб.: Питер, 2010.
4. Красс М.С., Чупрынов Б.П. Основы математики и ее приложения в экономическом образовании. – М.: Дело АНХ, 2008.
5. Красс М.С., Чупрынов Б.П. Математика в экономике. Математические модели и методы. – М: Финансы и статистика, 2007.
6. Орлова И.В. Экономико–математическое моделирование: Учеб. пособие для вузов. – М.: Вузовский учебник, 2008.
7. Математика для экономистов на базе Mathcad / А.А. Чер-няк, В.А. Новиков В.А., О.И. Мельников, А.В. Кузнецов. – СПб.: БХВ-Петербург, 2003.
8. Поршнев С.В., Беленкова И.В. Численные методы на базе MathCAD. – СПб.: БХВ-Петербург, 2005.
9. Таха Х.А. Введение в исследование операций. – М.: Вильямс, 2001.
10. Сдвижков О.А. MathCAD–2000. Введение в компьютерную математику. – М.: Дашков и К, 2002.



МАТЕМАТИЧЕСКИЕ МЕТОДЫ В ИНЖЕНЕРИИ 1
Учебно-методическое пособие 1
ВВЕДЕНИЕ 4
Транспортная задача по критерию стоимостей 5
Задание 5
Краткие сведения из теории 5
Методические указания к лабораторной работе 24
Варианты контрольных работ 28
СПИСОК ЛИТЕРАТУРЫ 35
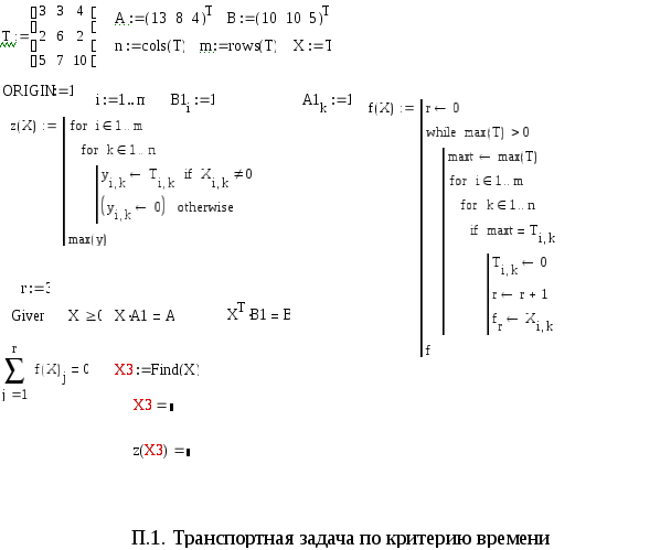
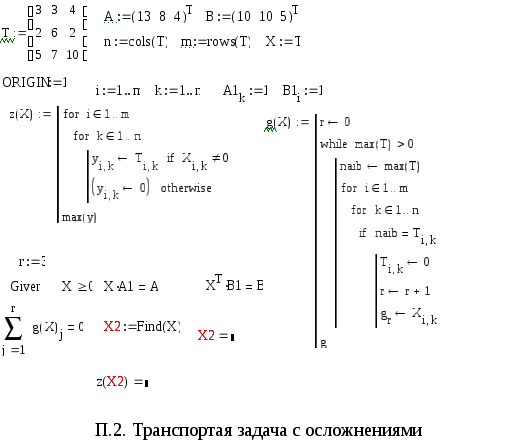
Приложение 36
МАТЕМАТИЧЕСКИЕ МЕТОДЫ В ИНЖЕНЕРИИ 39
Учебно-методическое пособие 39
39
Алексеев Геннадий Валентинович
Редактор
Л.Г. Лебедева
Компьютерная верстка
Н.В. Гуральник
Подписано в печать 06.11.2012. Формат 60×84 1/16
Усл. печ. л. 2,33. Печ. л. 2,5. Уч.-изд. л. 2,31
Тираж 150 экз. Заказ № С 189
НИУ ИТМО. 197101, Санкт-Петербург, Кронверкский пр., 49
ИИК ИХиБТ. 191002, Санкт-Петербург, ул. Ломоносова, 9