Материал: Цифровой омметр постоянного тока

Внимание! Если размещение файла нарушает Ваши авторские права, то обязательно сообщите нам

Цифровой омметр постоянного тока

Министерство образования и науки Российской Федерации

федеральное государственное автономное образовательное учреждение высшего образования

«НАЦИОНАЛЬНЫЙ ИССЛЕДОВАТЕЛЬСКИЙ ТОМСКИЙ

ПОЛИТЕХНИЧЕСКИЙ УНИВЕРСИТЕТ»

Институт неразрушающего контроля

Направление - Приборостроение

Кафедра - Физических методов и приборов контроля качества





Курсовая работа

по курсу «Цифровые измерительные устройства»

«Цифровой омметр постоянного тока»










Томск 2016

ВВЕДЕНИЕ

Электрическое сопротивление постоянному току является основным параметром резисторов. Оно также служит важным показателем исправности и качества действия многих других элементов электрорадиоцепей - соединительных проводов, коммутирующих устройств, различного рода катушек и обмоток и т. д. Возможные значения сопротивлений, необходимость измерения которых возникает в радиотехнической практике, лежат в широких пределах - от тысячных долей ома и менее (сопротивления отрезков проводников, контактных переходов, экранировки, шунтов и т. п.) до тысяч мегом и более (сопротивления изоляции и утечки конденсаторов, поверхностное и объёмное сопротивления электроизоляционных материалов и т. п.). Наиболее часто приходится измерять сопротивления средних значений - примерно от 1 Ом до 1 МОм.

В зависимости от пределов измеряемых сопротивлений измерители сопротивлений подразделяются на миллиомметры (с нижним пределом в десятые доли миллиом); омметры (с нижним пределом в единицы Ом); килоомметры (с верхним пределом около 1 МОм); мегаомметры (с верхним пределом до 1000 МОм); тераомметры (с верхним пределом больше 106 МОм).

Целью данного курсового проекта является проектирование Омметра, измеряющего сопротивления на пределах 200 Ом и 2 Мом.

I. МЕТОДЫ ИЗМЕРЕНИЯ СОПРОТИВЛЕНИЯ

1. Методы непосредственной оценки

1.1    Метод преобразования сопротивления в интервал времени

Рис.1. Структурная схема преобразования сопротивления в интервал времени

Принцип работы:

В исходном положении переключатель находится в положение «0», конденсатор заряжен до напряжения U0, выходной сигнал сравнивающего устройства(СУ) имеет нулевой уровень. Сигнал начала измерения (момент времени t1) переводит переключатель в положение «1», при этом напряжение на не инвертирующем входе СУ в первый момент времени превышает напряжение, действующее на инвертирующем входе, и выходной сигнал СУ принимает единичный уровень. В процессе разряда конденсатора напряжение на не инвертирующем входе непрерывно падает и в момент времени, когда оно окажется ниже ,(t2) выходной сигнал СУ возвращается к исходному нулевому уровню.

В результате на выходе СУ появится сигнал с длительностью, прямо пропорциональной величине измеряемого сопротивления.

Уравнение преобразования:


Рис.2.

Преимущества:

выходной величиной является время- удобная для квантования величина;

достаточно высокая точность;

широкий диапазон измерения;

не требуются высокоомные образцовые резисторы;

Недостатки:

может быть использован только для измерений практически безреактивных сопротивлений;

невозможность измерения сопротивлений, зависящих от напряжения (непроволочных резисторов, диэлектриков);

-громоздкость.

1.2 Методы преобразования сопротивления в ток

а)

Рис.3.Структурная схема преобразования сопротивления в ток

Принцип работы:

Схема содержит источник образцового напряжения, в цепь которого включено измеряемое сопротивление. Напряжение, приложенное к измеряемому сопротивлению, вызывает в цепи ток Ix, обратно пропорциональный измеряемому сопротивлению.

Уравнение преобразования:


Преимущества:

простота;

высокая точность дальнейшего измерения тока;

не требуется образцовый высокоомный резистор

Недостатки:

обратная зависимость тока в цепи от измеряемого сопротивления.

б)

Рис.3. Структурная схема преобразования

Принцип работы:

Источник высокого напряжения создает в цепи ток: в цепи с добавочным сопротивлением R0 ток I0, а в цепи с измеряемым сопротивлением Rx- Ix; Отношение этих токов пропорционально измеряемому сопротивлению.

Уравнение преобразования:

Преимущества:

простота;

Недостатки:

нелинейная шкала;

потребность в генераторе высокого напряжения;

ограниченная точность.

1.3 Методы преобразования сопротивления в напряжение

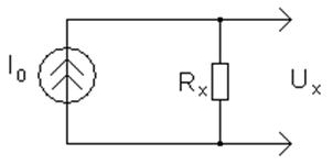
а) с использованием идеального генератора тока

Рис.4.Структурная схема преобразования сопротивления в напряжение

Принцип работы:

Схема содержит источник образцового тока с очень большим входным сопротивлением, в цепь которого включается измеряемое сопротивление. Напряжение на резисторе прямопропорционально измеряемому сопротивлению.

Уравнение преобразования:


Недостатки:

потребность в источнике тока с очень большим выходным током;

потребность в усилителе с очень большим сопротивлением при последующем преобразовании напряжения.

Преимущества:

большая чувствительность;

простота.

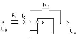
б) с использованием реального источника тока

Рис.5. Структурная схема преобразователя на ОУ

Принцип работы:

Ток I0 создается источником напряжения U0 и равен U0 /R0, при входном сопротивлении усилителя много большем измеряемого он практически весь протекает через Rх, а напряжение на выходе усилителя будет пропорционально измеряемому сопротивлению.

Уравнение преобразования:


Недостатки:

потребность усилителя с очень большим входным сопротивлением;

низкая чувствительность;

Преимущества:

прямая зависимость выходного напряжения от измеряемого сопротивления;

простота.

в) метод делителя(напряжение снимается с Rх)

Рис.6. Структурная схема преобразования с помощью делителя напряжения(напряжение снимается с Rх).

Принцип работы:

На вход делителя, образованного измеряемым сопротивлением Rх и образцовым сопротивлением R0 >> Rх, подается стабилизированное постоянное напряжение U0; с резистора Rх снимается напряжение пропорциональное измеряемому сопротивлению.

Уравнение преобразования:


Преимущества:

простота

Недостатки:

потребность в высокоомном сопротивлении большей величины чем измеряемое;

потребность в усилителе с очень большим входным сопротивлением при дальнейшем преобразовании напряжения.

г) метод делителя (напряжение снимается с R0)

Рис.7. Структурная схема преобразования с помощью делителя напряжения(напряжение снимается с R0).

Принцип работы:

Аналогичен (в), с тем различием, что напряжение, пропорциональное измеряемому сопротивлению, снимается с образцового сопротивления R0 << Rх.

Уравнение преобразования:


Преимущества:

нет потребности в высокоомном образцовом сопротивлении;

простота

Недостатки:

малая точность дальнейшего измерения напряжения;

обратная зависимость напряжения от измеряемого сопротивления

2. Методы сравнения

.1 Мостовой метод

Принцип работы:

Путем изменения соотношения R1/R2 и сопротивления R3 добиваются равновесия, определяемого отсутствием тока в цепи нуль-индикатора. При этом результат измерения определяют по значениям R1/R2 и сопротивления R3.

сопротивление напряжение усилитель погрешность

Рис.8.Структурная схема

Условие равновесия:


Преимущества:

большая точность;

высокая чувствительность;

Недостатки:

потребность в высокоомных образцовых мерах;

громоздкость.

II. ВЫБОР СТРУКТУРНОЙ СХЕМЫ

Рис.12 Структурная схема омметра

Uист - источник образцового напряжения;

ОУ - операционный усилитель;

АЦП - аналого-цифровой преобразователь.

И - Индикатор.

Уравнение преобразования:

Nx =U0 KУ KАЦП

Выбранная структурная схема не смотря на ее недостатки, позволяет получить прямую зависимость выходного напряжения от измеряемого сопротивления, проста в реализации. Такие недостатки как потребность усилителя с большим входным сопротивлением и маленькой чувствительностью можно исправить. С помощью такой схемы можно спроектировать прибор с достаточно низкой погрешностью измерений.

Функцию АЦП выполняет микросхема КР572ПВ2 при подключении 3-х внешних резисторов и 4-х внешних конденсаторов, работающего по принцепу двойного интегрирования с автоматической коррекцией нуля и автоматическим определением полярности входного сигнала. АЦП может работать на двух пределах ±199,9 мВ и ±1,999 В.


АЦП возьмем на придел ±199,9 мВ, опорное напряжение АЦП будет равно 0,1 В. Составим уравнение преобразования и отградуируем прибор в соответствии с этими данными.

Уравнение преобразования:

Nx = U0 KУ KАЦП,

где: U0=1В, КУ==,

Отградуируем шкалу для предела измерения 2 Мом:

Nx = U0**=2000

Определим R0:


Отградуируем шкалу для предела измерения 200Ом:

 = U0**=2000

Определим R0:


IV. ВЫБОР И РАСЧЕТ ЭЛЕМЕНТОВ ПРИНЦИПИАЛЬНОЙ СХЕМЫ

1. Выбор усилителя постоянного напряжения

Из справочника выбираем операционный усилитель, который максимально удовлетворяет поставленным условиям, большим входным сопротивлением и с малым дрейфом нуля. Этим условиям удовлетворяет LMH6657.

Технические характеристики:

Электрические параметры

Напряжение питания 5 В ± 10%

Ток потребления 6 мА

Коэффициент усиления > 30 000 (50 000)*

Температурный дрейф напряжения смещения +50 мкВ/°С

Напряжение шумов < 11nВ

Предельно допустимые режимы эксплуатации

Напряжение питания 3…, 12 В

Входное напряжение ±5 В

Синфазное входное напряжение +5 В

Минимальное сопротивление нагрузки 2 кОм

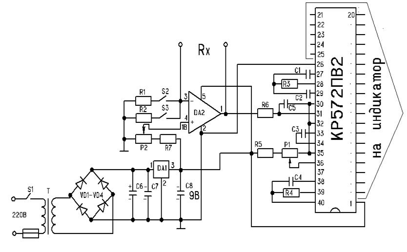
Принцип действия омметра поясняет структурная схема, показанная на рис. 13. Омметр состоит из операционного усилителя ОУ, источника опорного напряжения ; образцового резистора R1,R2 и АЦП . Измеряемое сопротивление подключают к зажимам Rx.

Изменением данных R1 и R2 при фиксированном напряжении Uon можно получить различные значения пределов измерений. Но при этом необходимо учитывать: во-первых, Uвых не должно быть больше максимального выходного напряжения ОУ и АЦП.

Автоматическая установка нуля в приборе обеспечивает АЦП, что при замыкании входных зажимов накоротко (RX=Q) напряжение на выходе ОУ становится равным точно Uon и ток через АЦП отсутствует. Калибровка осуществляется с помощью подстроечного резистора Р1.

Уравнение шкалы по принципиальной схеме:

Nx = U0**

Выбираем резисторы С5-53Г из ряда Е24 с допусками ±0.5%

R1=10 MОм; R2=1 КОм;

с допуском ±5%

R3=47 Ком; R4=100Ком; R5=15Ком;

С допуском ±20%

R6=1MОм; и подстроечный резистор trimmer 3296 на 10Ком

Выбираем Конденсаторы КМ-5а из ряда Е24 с допусками ±5%

С1=220 nФ / 50В; С2=470 nФ / 50В; С3=100 nФ / 50В; С4=100 рФ / 50В; С5=10 nФ / 50В; С6=4700 мкФ / 50В; С7=330 nФ / 50В; С8=100 nФ / 50В

Принципиальная схема омметра с блоком питания

V. РАСЧЕТ БЛОКА ПИТАНИЯ

пит = 9В подается на операционный усилитель LMH6657. На вход делителя также подается 9 В.

Рассчитываем потребляемую мощность всего прибора. Мощность по каждому источнику суммируется и получается Pнагрузки ( РН ) стабилизатора:

потр = Pн = I1U1+I2U2 = 9В*6мА + 9В*2,5мА = 69мВт

Дано: Рн = 70 мВт, U1 = U2 = 9 В, U1 = 220 В.

Рассчитаем Рг:

Pг = 1.6Pн = 1,6*0,07 Вт = 0,112 Вт = 112 мВт

Диодный мост состоит из диодов Д220 с параметрами, приведенными в таблице 2.

Таблица 2.

Iпр.max , А

Iобр.max , мкА

Uпр.max, В

T, 0C

0.02

2

50

-60 .. +85


В качестве фильтра используем конденсаторы К50-6 1000мкФx25В.

Рисунок 13. Принципиальная схема блока питания.

Выбираем стабилизатор КР142ЕН8Г с параметрами:

Uвых = 9 ± 0.1 В

Uвх max = 30 В

Iн max = 1 А

Выше приведенный стабилизатор необходим для питания микросхем с однополярным питанием 9 В.

Pг = Q0Qc, где Q0 ≈Qс==0,33 см2

По габаритной мощности выбираем Ш-образный сердечник.

с=


Значит Q0 =  = 0,34 см2

Рассчитаем токи первичной и вторичной обмоток:


Рассчитаем количество витков для первичной и вторичной обмоток:


Рассчитаем диаметры проводов первичной и вторичной обмоток: