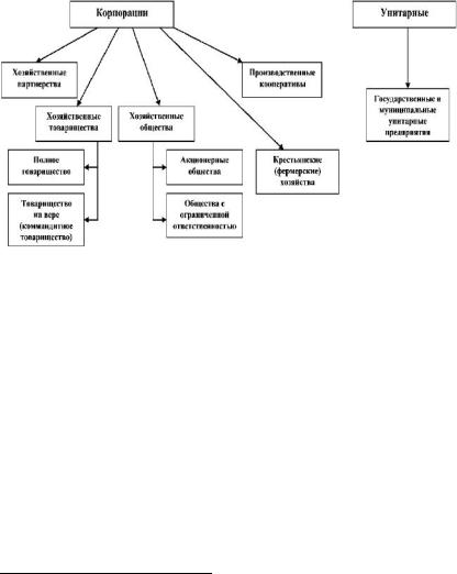
есть юридический статус, определяющий его ключевые орга- низационно-экономические характеристики. Виды организа- ционно-правовых форм коммерческих организаций, согласно ГК РФ, представлены ниже (см. рис. 3).
Рис. 3. Корпоративные и унитарные коммерческие организации1
Организационно-правовая форма имеет большое значение, так как определяет характер взаимоотношений между учредителями (участниками), режим имущественной ответственности по обязательствам, минимальный размер требуемого при создании уставного (складочного) капитала, степень защиты интересов кредиторов, порядок управления организацией и распределения полученной прибыли, возможные источники финансирования его деятельности и компетенцию органов управления.
Федеральная налоговая служба Российской Федерации (далее – ФНС России) приводит данные о количестве коммерческих организаций, сведения о которых содержатся в Едином государственном реестре юридических лиц по состоянию на 1 февраля 2018 года (см. таблицу 2).
1 См.: Бизнес-сервис. URL: https://bs-servise.ru/d/874709/d/kopiya-law140912_ 0_20140726_131400.jpg (дата обращения: 02.07.2019).
76
Таблица 2
Количество коммерческих организаций по организационно-правовым формам1
Коммерческие организации – всего |
3 698 174 |
3 323 428 |
|
|
|
|
|
Полные товарищества |
184 |
40 |
|
|
|
|
|
Товарищества на вере |
354 |
140 |
|
|
|
|
|
Общества с ограниченной ответ- |
3 568 619 |
3 266 616 |
|
ственностью |
|||
|
|
||
Общества с дополнительной ответ- |
6 |
3 |
|
ственностью |
|||
|
|
||
Акционерные общества |
84 988 |
40 676 |
|
|
|
|
|
в том числе |
|
|
|
|
|
|
|
Закрытые акционерные общества |
68 736 |
34 237 |
|
|
|
|
|
Открытые акционерные общества |
15 598 |
6043 |
|
|
|
|
|
Производственные кооперативы |
12 922 |
4787 |
|
|
|
|
|
Унитарные предприятия |
18 426 |
9478 |
|
|
|
|
|
Прочие коммерческие организации |
12 675 |
1688 |
|
|
|
|
В некоторых случаях конкретная организационно-правовая форма служит обязательным условием для определения вида деятельности. Представим особенности организационно-право- вых форм коммерческих организаций (см. таблицу 3).
1 См.: Отчет по форме № 1-ЮР (2018 год). URL: https://www.nalog.ru/rn77/related_activities/statistics_and_analytics/forms/7243238/ (дата обращения 29.01.2019).
77
78
Таблица 3
Краткая характеристика организационно-правовых форм (ОПФ) коммерческих организаций1
Виды ОПФ. |
Учредители |
Учреди- |
Уставный |
Органы |
|
Ответственность |
Выход |
|
|||||
Законодательство |
(участники) |
тельный |
(складочный) |
управления |
по обязательствам |
|
|
|
|||||
1 |
|
|
документ |
капитал |
|
|
|
|
|
|
|
7 |
|
2 |
|
3 |
4 |
|
5 |
|
|
6 |
|
|
|
||
ПТ |
Участники |
– |
Учреди- |
Вклады его участУправление деяУчастники солидарно |
Участнику |
вы- |
|||||||
(полное |
полные товарищи, |
тельный |
ников, оговоренные тельностью |
осу- |
несут |
субсидиарную |
плачивается |
|
|||||
товарищество) |
не менее двух. Ими договор |
учредительным до- |
ществляется |
по ответственность своим |
стоимость части |
||||||||
Ст. 69–81 ГК РФ |
могут быть |
инди- |
|
говором |
общему согласию имуществом по обяза- |
имущества |
ПТ |
||||||
|
видуальные |
пред- |
|
|
всех |
участников, |
тельствам |
товарище- |
соответствую- |
||||
|
приниматели |
|
|
|
каждый участник ства, выбывшие из ПТ |
щей его доли в |
|||||||
|
и/или коммерче- |
|
|
ПТ имеет один гоучастники продолжают |
денежной |
или |
|||||||
|
ские организации |
|
|
лос, если иной понести |
ответственность |
натуральной |
|
||||||
|
|
|
|
|
рядок не установпо долгам ПТ, возник- |
форме |
|
|
|||||
|
|
|
|
|
лен |
учредитель- |
шим до момента их вы- |
|
|
|
|||
|
|
|
|
|
ным договором |
бытия, в течение 2 лет |
|
|
|
||||
ТНВ |
Полные |
|
Учреди- |
Вклады его участУправление дея- |
Ответственность пол- |
Вкладчики |
|
||||||
(товарищество |
товарищи– |
|
тельный |
ников (полных това- |
тельностью |
осу- |
ных товарищей по пра- |
имеют |
преиму- |
||||
на вере) |
индивидуальные |
договор, |
рищей и вкладчи- |
ществляется пол- |
вилам, |
предусмотрен- |
щественное |
|
|||||
Ст. 82–86 ГК РФ |
предприниматели и |
который |
ков) |
ными |
товари- |
ным ГК РФ об участниправо на полу- |
|||||||
|
коммерческие орга- |
подписыва- |
|
щами |
|
|
ках ПТ; вкладчики – чение |
вкладов |
|||||
|
низации; вкладчики |
ется всеми |
|
|
|
|
несут |
риск |
убытков в из имущества |
||||
|
(не менее одного) – |
полными |
|
|
|
|
пределах |
внесенных товарищества |
|||||
|
физические и юри- |
товарищами |
|
|
|
|
ими вкладов |
|
|
|
|
||
|
дические лица |
|
|
|
|
|
|
|
|
|
|
|
|
1 Таблица разработана авторами на основе анализа НПА.
79
Продолжение таблицы 3
|
1 |
|
|
2 |
3 |
|
|
4 |
|
|
5 |
|
|
6 |
|
|
|
7 |
|
ООО |
|
|
|
Физические |
Устав |
Составляется из но- |
Высший орган– |
Участники |
общества При |
выходе |
|||||||||
(обществос |
|
|
и юридические |
минальной стоимо- |
общее собрание |
несут |
риск убытков в стоимость доли |
||||||||||||
ограниченной |
|
лица – |
|
сти долей его участ- |
участников, |
пределах стоимости их выплачивается |
|||||||||||||
ответственностью) |
не более 50 участ- |
ников, |
минималь- |
исполнительный |
долей, |
участники, |
не участнику в де- |
||||||||||||
Ст. 87–94 ГК РФ |
ников, может быть |
ный |
размер |
устав- |
орган– |
|
оплатившие |
|
доли, нежной форме, |
||||||||||
Федеральный закон и один участник |
|
ного |
капитала – |
единоличный |
несут |
солидарную |
отно, с его согла- |
||||||||||||
от |
8 |
февраля |
|
|
10 тыс. рублей |
(директор, пре- |
ветственность в предесия, |
может |
|||||||||||
1998 года № 14-ФЗ |
|
|
|
|
|
|
зидент и др.) или |
лах неоплаченной чабыть |
выпла- |
||||||||||
«Об |
обществах |
с |
|
|
|
|
|
|
коллегиальный |
сти своей доли |
|
|
чена и имуще- |
||||||
ограниченной |
от- |
|
|
|
|
|
|
(правление, |
|
|
|
|
|
|
ством |
|
|||
ветственностью» |
|
|
|
|
|
|
|
дирекция и др.) |
|
|
|
|
|
|
|
|
|||
АО |
|
|
|
Акционеры – |
Устав |
Составляется из но- Высший |
Акционеры по обяза- |
Акционеры |
|||||||||||
(акционерное |
|
физические |
и |
минальной |
стоимо- орган– |
собрание |
тельствам |
общества |
ПАО |
вправе |
|||||||||
общество) |
|
|
юридические |
|
сти акций общества, общее |
не |
отвечают, |
несут |
продать |
акции |
|||||||||
Ст. 96–104 ГК РФ лица. |
|
приобретенных акакционеров, |
риск убытков в преде- |
третьему лицу; |
|||||||||||||||
Федеральный закон Число учредите- |
ционерами. Мини- исполнитель- |
лах |
стоимости |
при- |
акционеры АО |
||||||||||||||
от |
26 |
декабря лей – |
|
мальный |
уставный ный орган– |
надлежащих |
им |
ак- |
обязаны |
пись- |
|||||||||
1995 года № 208-ФЗ |
в АО – не более 50, |
капитал публичного |
единоличный |
ций |
|
|
|
|
|
менно |
изве- |
||||||||
«Об акционерных об- |
в ПАО – не ограни- |
общества должен со- (ген. директор) – |
|
|
|
|
|
|
стить о продаже |
||||||||||
ществах» |
|
|
чено |
|
ставлять 100 тыс. всегда, коллеги- |
|
|
|
|
|
|
акций |
осталь- |
||||||
|
|
|
|
|
|
рублей. |
Минимальальный в случаях, |
|
|
|
|
|
|
ных акционеров |
|||||
|
|
|
|
|
|
ный уставный капипредусмотренных |
|
|
|
|
|
|
|
|
|||||
|
|
|
|
|
|
тал |
непубличного уставом. В АО с |
|
|
|
|
|
|
|
|
||||
|
|
|
|
|
|
общества должен сочислом более 50 – |
|
|
|
|
|
|
|
|
|||||
|
|
|
|
|
|
ставлять |
|
|
наблюдательный |
|
|
|
|
|
|
|
|
||
|
|
|
|
|
|
10 тыс. рублей |
(совет |
директо- |
|
|
|
|
|
|
|
|
|||
|
|
|
|
|
|
|
|
|
|
ров) |
|
|
|
|
|
|
|
|
|
08
Продолжение таблицы 3
|
1 |
|
2 |
3 |
|
4 |
|
|
5 |
|
6 |
|
|
|
7 |
|
||
ПК |
|
Физическоелицо Устав |
|
Паевой фонд коопе- |
Высший орган – |
Субсидиарная |
ответ- |
При |
|
выходе |
||||||||
(производствен- |
с 16 лет; |
|
|
ратива образуют |
общее |
собрание |
ственность членов ко- |
член |
|
коопера- |
||||||||
ный кооператив) |
юридические |
|
|
паевые взносы чле- |
членов |
коопера- |
оператива по |
обяза- |
тива |
|
|
имеет |
||||||
|
|
|
|
|
лица, |
|
|
нов кооператива |
тива; |
|
|
тельствам кооператива |
право |
на |
полу- |
|||
Федеральный |
|
|
|
|
|
|||||||||||||
закон если предусмот- |
|
|
|
|
исполнитель- |
предусматривается |
чение пая и дру- |
|||||||||||
от |
8 мая 1996 года рено уставом. |
|
|
|
|
ный орган– |
уставом кооператива |
гих |
|
выплат, |
||||||||
№ 41-ФЗ «О произ- Число членов – |
|
|
|
|
правление |
и/или |
|
|
предусмотрен- |
|||||||||
водственных |
коопене менее 5 |
|
|
|
|
председатель ко- |
|
|
ных уставом ко- |
|||||||||
ративах» |
|
|
|
|
|
|
оператива; в ко- |
|
|
оператива |
|
|||||||
|
|
|
|
|
|
|
|
|
|
оперативе с |
чис- |
|
|
|
|
|
|
|
|
|
|
|
|
|
|
|
|
|
лом членов более |
|
|
|
|
|
|
||
|
|
|
|
|
|
|
|
|
|
50 может быть со- |
|
|
|
|
|
|
||
|
|
|
|
|
|
|
|
|
|
здан |
наблюда- |
|
|
|
|
|
|
|
|
|
|
|
|
|
|
|
|
|
тельный совет |
|
|
|
|
|
|
||
УП |
|
Учредители – |
Устав, |
|
Уставный |
фонд. |
Руководитель, |
УПотвечает по своим Имущество яв- |
||||||||||
(унитарное |
|
государственный |
утверждае- |
Размер фонда ГУП |
назначаемый |
обязательствам |
всем ляется |
недели- |
||||||||||
предприятие) |
орган или орган |
мый |
соб- |
не может |
быть |
собственником |
принадлежащим ему мым |
и не мо- |
||||||||||
(ст. 113–114 ГК РФ |
местного |
ственником |
ниже 5000 МРОТ, |
имущества |
|
имуществом |
|
жет |
быть |
рас- |
||||||||
Федеральный закон |
самоуправления. |
имущества |
МУП – |
|
|
|
|
|
|
пределено |
||||||||
от |
14 |
|
ноября |
Участники – |
УП |
|
1000 МРОТ. |
|
|
|
|
|
|
между |
работ- |
|||
2002 года № 161-ФЗ |
работники |
|
|
В казенном УП– не |
|
|
|
|
|
никами |
пред- |
|||||||
«О государственных |
предприятия |
|
|
формируется |
|
|
|
|
|
|
приятия |
|
||||||
имуниципальных унитарных предприятиях» (далее – ГУП
иМУП)