СОДЕРЖАНИЕ
ВВЕДЕНИЕ
1. Обоснование проектных решений
1.1 Описание предметной области
1.2 Постановка задачи
1.3 План-график выполнения проекта
1.4 Затраты на внедрение ИС
2. ПРОЕКТНАЯ ЧАСТЬ
.1 Описание компонент проектного решения
2.2 Описание технологии автоматизации
2.3 Реализация требований поддержки надежности системы и защиты данных
ЗАКЛЮЧЕНИЕ
СПИСОК ИСПОЛЬЗОВАННЫХ ИСТОЧНИКОВ
ПРИЛОЖЕНИЯ
ВВЕДЕНИЕ
На современном этапе развития общества одними из важнейших направлений являются информационные технологии. С каждым годом объём информации неизменно увеличивается, вынуждая тратить на свою обработку все большее количество временных и трудовых затрат. В связи с этим все более необходимыми становятся современные автоматизированные информационные системы, которые способны за малые сроки обрабатывать исходную информацию и предоставлять ее в удобном для пользователя виде.
К таким информационным системам в первую очередь стоит отнести автоматизированные системы управления, главным элементом которых являются, прежде всего, базы данных, которые позволяют хранить и обрабатывать используемую информацию рационально, быстро и доступно.
Предмет исследования - бизнес-процессы оптовой торговли предприятия ООО «Карапузик».
Объект исследования - автоматизация учета оптовой продажи товаров.
Цель исследования: разработать автоматизированную информационную систему (АИС) предприятия (на примере ООО «Карапузик») для автоматизации отдела оптовых продаж.
Задачи исследования:
) рассмотреть основные понятия и компоненты ИС
) изучить основные технологии проектирования ИС
) рассмотреть основные этапы проектирования ИС
) провести обследование и анализ предметной области и разработать ИС предприятия для автоматизации отдела оптовых продаж ООО «Карапузик»
) выполнить расчет экономической эффективности
от внедрения разработанной ИС предприятия ООО «Карапузик»
. ОБОСНОВАНИЕ ПРОЕКТНЫХ РЕШЕНИЙ
.1 Описание предметной области
автоматизация учет продажа торговля
История компании началась в 2000 году с открытия ТРЦ «Галерея». Сегодня группа компаний объединяет сеть рознично-оптовых магазинов «Карапузик» и luxury-центр «Детская Галерея «Пятигорск».
Основным акционером компании является ООО «Синдика» - крупнейшая в России публичная диверсифицированная холдинговая компания, имеющая активы под управлением в таких отраслях как телекоммуникации, банковские услуги, розничная и оптовая торговля, туризм и медицинские услуги.
Рознично-оптовая сеть магазинов «Карапузик» занимает лидирующие позиции в на юге России на рынке детских товаров. На 1 января 2014 года компания «Карапузик» представлена 29 магазинами в 10 городах России. Общая торговая площадь сети составляет порядка 29 тыс. кв.м. В 2005 году компания запустила интернет-магазин (www.karapuzik.ru).
Бренд «Карапузик», которому в 2015 году исполнилось 15 лет, является одним из наиболее узнаваемых среди торговых сетей детских товаров.
Стратегия развития оптовой сети «Карапузик» до 2015 года предполагает укрепление лидирующих позиций компании в городах с высоким потенциалом роста.
Современный гипермаркет «Карапузик» включает около 50 тыс. наименований товаров детского ассортимента: игрушки, одежда и обувь, товары для новорожденных, канцелярские товары, наборы для творчества, товары для активного отдыха, автокресла, мебель.
Оптовая сеть магазинов работает в среднем ценовом сегменте.
Для поддержки конкурентного уровня цен компания заключает прямые договора с крупнейшими мировыми производителями. Сегодня в числе партнеров компании свыше 500 поставщиков, среди которых известные российские и зарубежные производители: LEGO, HASBRO, MATTEL, NEW BRIGHT, PEG-PERREGO, REIMA.
Магазины оптовой торговой сети предлагают покупателям полный ассортимент товаров для детей в возрасте от 0 до 14 лет.
Оптовая сеть «Карапузик» ориентирована на потребителей, которые заинтересованы в приобретении качественных товаров по доступным ценам.
Полное наименование: ООО «Карапузик»
Адрес: 141000 г. Нальчик, ул. Идарова, 121
Тел.: +7 (866) 91-07-07
Каждый из отделов магазина включает в себя программное и аппаратное обеспечение, которые обеспечивают:
) извлечение данных из БД, связанных с соответствующим отделом;
) изменение записей в БД или введение новых данных;
) связь с внешними устройствами, которые необходимы для полноценного функционирования подсистемы.
В базе данных отдела оптовых продаж должно быть реализовано:
а) создание списков товаров, необходимых для заказа поставщикам; это необходимо для быстрого определения товаров, запас которых закончился и может быть пополнен заказом новых партий товара поставщику;
б) изменение цен товаров в БД.
Все указанные функции, выполняются операторами отдела оптовых продаж.
Пополнение запаса товаров магазина происходит через поставщиков, организующих доставку определенных товаров в определенные сроки по предъявляемым им заказам.
Стабильность работы отдела оптовых продаж в очень большой степени зависит от четкости и согласованности поставок товаров; функции, которые реализует данная подсистема:
а) составление списка поставщиков, с которыми заключены договора;
б) составление договоров с новыми поставщиками на поставку товаров определенного ассортимента на определенный срок;
в) расторжение договоров с поставщиками, которые не оправдали возложенного на них доверия;
г) оформление по спискам товаров, которые отсутствуют на складах или в магазинах, тем поставщикам, договоры с которыми на поставку этих товаров были заключены; при этом стоимость указанных в договоре товаров засчитывается в чистый убыток магазина.
Рост требований оптовых покупателей компании ООО «Карапузик» обуславливает усложнение оптового бизнеса.
Сегодня потребители предъявляют более высокие требования, рассчитывая на индивидуальный подход, повышения качества товаров при более низкой стоимости и широком ассортименте товара. При этом продукция должна выбираться в определенное время, в конкретном месте и только при надлежащем уровне обслуживания. Именно это делает работу компании ООО «Карапузик» эффективной. Этому благоприятствует управление цепочками поставок, сокращая затраты на логистику. В таком случае появляется возможность использовать различные схемы ценообразования и оптимизации продукции на складах и магазинах, а также уменьшать число неликвидных товаров.
Деятельность отдела оптовых продаж можно
рассматривать как совокупность работ по различным направлениям. Деятельность в
этих областях отражается в функциональных задачах, выполнение которых формирует
направление развития отдела и регламентирует его деятельность. В таблице 1
представлены функциональные задачи, стоящие перед отделом оптовых продаж и
функциональные подзадачи их составляющие.
Таблица 1 - Группы функциональных задач и
подзадач
Функциональные
задачи
Функциональные
подзадачи
ФО1.
Производственная (торговля)
ФП1.1.
Закупка товара
ФП1.2.
Реализация товара
ФП1.3.
Хранение товара
ФО2.
Управленческая
ФП2.1.
Регулирование ценовой политики
ФП2.2.
Осуществление кадровой политики
ФП2.3.
Учет хозяйственной деятельности
ФО3.
Обеспечивающая
ФП3.1.
Доставка товара
ФП3.2.
Привлечение клиентов
Необходимость в наличии информационной системы
оптовых продаж растет пропорционально росту компании, расширением ее товарного
ассортимента.
Внедряемая информационная система позволит
совместить необходимый товар с нужным местом, подходящим моментом времени, с
низкими издержками и высоким сервисом для клиента.
Подобные технологии используются в супер и
гипермаркетах, с большим числом поставщиков и магазинов и широчайшим
ассортиментом продукции, но могут быть применены и в небольших компаниях с
широким ассортиментом оптовых поставок.
Процесс управления цепочками оптовых поставок
представляет собой инструмент, повышающий конкурентные преимущества оптовых
торговцев. Это охватывает сокращение издержек по работе с заказами и полного
цикла работы с продукцией, сведение до минимума издержек, связанных с хранением
продукции на складах и магазинах, и, как следствие, совершенствование процессов
управления предложением и спросом. Невозможно заниматься отдельно только
управлением поставками, запасами или оптовыми продажами. Вышеназванные процессы
напрямую зависят от бизнес-процессов управления и ассортимента, а также
ценообразования и т. д. То есть, речь идет о комплексном подходе в управлении
деловыми процессами предприятия.
Сегодня технологии управления оптовыми продажами
должны принимать во внимание все малейшие детали огромных объемов
товарооборота. Поставки продукции должны планироваться до самого детального
уровня. При этом должны учитываться всевозможные моменты, влияющие на спрос,
параллельно с обработкой огромных объемов информации за короткие сроки.
Стремление усовершенствовать структурный метод привело
к развитию новых идей, основанных на объектном разбиении информационной
системы. Такой подход к разработке программных систем получил название
объектно-ориентированного метода.
В модели объектов организации ООО «Карапузик»
имеются 3 главных класса Склады, Магазины и Поставщики. Каждый класс содержит
множество однотипных объектов. Например, класс Поставщики содержит множество
Поставщиков, а класс Магазины содержит множество Магазинов. Каждый объект
Магазин имеет 3 подкласса: Отделы, Сотрудники и Документы. В каждом из этих
классов имеется множество однотипных объектов и т.д.
Когда объекты и связи определены, исследуется их
поведение во времени. Каждый объект и связь могут иметь свой жизненный цикл.
Жизненный цикл формируется в виде модели,
состоящей из множества состояний и событий. Состояние представляет собой
совокупность сущностей, понятий и ситуаций предметной области в определенный
момент времени.
Событие - это ситуация, при которой объект
переходит из одного состояния в другое.
Модели состояний формируются для каждого
объекта, который имеет интересующее с точки зрения решаемой задачи динамическое
поведение.
Рисунок 1 - Пример модели состояний объекта
«Сотрудник», имеющего свойство «Начальник отдела оптовых продаж магазина»
В данной модели кружком обозначаются состояния
объекта Сотрудник, а прямоугольником обозначаются события. Для того, чтобы
объект перешел из начального состояния «Потребность выполнить заказ клиента на
покупку товара» в конечное состояние «Готовность выполнить заказ клиента на
покупку товара» необходимо чтобы произошла цепочка событий с промежуточными
состояниями.
Для того чтобы достигнуть согласованного
поведения, различные объекты взаимодействуют между собой посредством посылки
сообщений, вызывающих в других объектах определенные события, связанные с
изменением состояния объектов.
Сообщения позволяют активизировать некоторое
действие над объектом, задаваемое с помощью метода. Объект, принимающий
сообщение, должен содержать механизм, позволяющий опознать сообщение, выбрать
соответствующий метод, активизировать этот метод и обработать определенные
аргументы. Обработка аргументов рассматривается как некоторая функция, значение
которой возвращается в качестве ответа на сообщение объекту, пославшему сообщение.
Выполнение метода может изменить состояние объекта или быть причиной посылки
новых сообщений другим объектам в зависимости от состояния данного объекта.
Объекты, методы и сообщения обеспечивают
универсальный принцип моделирования производственных процессов, т.к. ход
событий осуществляется в зависимости от состояния объектов.
Информационная система отдела оптовых продаж ООО
«Карапузик» предназначена для автоматизации ведения операций учета товаров
торгового предприятия, по закупке и оптовым поставкам товара.
Целью создания системы является управление
закупками и оптовыми поставками товаров.
Объект автоматизации - деятельность отдела
оптовых продаж ООО «Карапузик».
Требования к системе
АИС представляет собой единую систему,
разграничение прав доступа осуществляется на уровне сервера базы данных, где
для каждого пользователя в зависимости от должности определяется уровень
доступа к таблицам.
Для обеспечения надежности хранения БД
необходимо обеспечить устойчивую и бесперебойную работу сервера, что достигается
наличием источника бесперебойного питания. Периодически необходимо производить
резервное копирование БД.
Пользовательский интерфейс должен быть простым и
понятным для неподготовленных пользователей и выполнен в спокойных тонах.
При проектировании информационной системы
необходимо применять стандартное общее и базовое программное обеспечение,
включающее лицензионные ОС, СУБД, использовать утвержденные формы входных и
выходных документов, применять унифицированные интерфейсы.
Требования к функциям (задачам), которые будут
выполняться системой:
анализ ассортимента товаров;
формирование списка требуемых товаров;
выбор поставщиков;
формирование заявки;
составление отчета о принятом товаре;
списание товара;
формирование документации о движении товара.
.2 Постановка задачи
Информационная система отдела оптовых продаж ООО
«Карапузик» предназначена для автоматизации ведения операций учета товаров
торгового предприятия, по закупке и оптовым поставкам товара.
Целью создания системы является управление
закупками и оптовыми поставками товаров.
Объект автоматизации - деятельность отдела
оптовых продаж ООО «Карапузик».
Требования к системе
АИС представляет собой единую систему,
разграничение прав доступа осуществляется на уровне сервера базы данных, где
для каждого пользователя в зависимости от должности определяется уровень
доступа к таблицам.
Для обеспечения надежности хранения БД
необходимо обеспечить устойчивую и бесперебойную работу сервера, что
достигается наличием источника бесперебойного питания. Периодически необходимо
производить резервное копирование БД.
Пользовательский интерфейс должен быть простым и
понятным для неподготовленных пользователей и выполнен в спокойных тонах.
При проектировании информационной системы
необходимо применять стандартное общее и базовое программное обеспечение,
включающее лицензионные ОС, СУБД, использовать утвержденные формы входных и
выходных документов, применять унифицированные интерфейсы.
Требования к функциям (задачам), которые будут
выполняться системой:
анализ ассортимента товаров;
формирование списка требуемых товаров;
выбор поставщиков;
формирование заявки;
составление отчета о принятом товаре;
списание товара;
формирование документации о движении товара.
.3 План-график выполнения проекта
Составим календарный план графика выполнения
работ.
Предполагается начать проект с января 2015 года.
Календарный график реализации проекта по всем работам представлен в таблице 2.
Таблица 2 - Календарный план реализации проекта
1
01.01.2015
Разработка
технического проекта
Длитель-ность,
часов
1.1.
02.01.2015
Определение
технико-экономических показателей, необходимых для построения АИС
8
1.2.
02.01.2015
Разработка
структуры АИС
16
1.3.
03.01.2015
Обоснование
состава задач, их взаимосвязей и разработка схем
8
1.4.
04.01.2015
Определение
необходимых стандартов
8
1.5.
07.01.2015-08.01.2015
Разработка
проектных решений по техническому обеспечению системы
24
1.6.
09.01.2015
Разработка
логической структуры АИС
8
1.7.
11.01.2015
Разработка
физической организации БД
16
1.8.
12.01.2015
Разработка
алгоритмов формирования БД
8
1.9.
13.01.2015
Разработка
алгоритмов ведения работ
8
1.10.
14.01.2015
Расчёт
экономической эффективности системы
8
1.11.
15.01.2015
Уточнение
плана мероприятий по подготовке объекта к внедрению системы и его частичная
реализация
8
1.12.
01.01.2015
Постановка
задачи и разработка алгоритма решения по группам сложности (2 я степень)
8
ИТОГО
128
2
Разработка
рабочего проекта
2.1.
16.01.2015
Разработка
технологического процесса работы АИС
16
2.2.
17.01.2015
Разработка
программ и программной документации 2 - й группы сложности
24
2.3.
18.01.2015
Уточнение
расчёта экономической эффективности
8
2.4.
19.01.2015
Завершение
мероприятий по подготовке объекта к внедрению АИС
24
ИТОГО
72
4
Внедрение
3.1.
22.01.2015
Подготовка
условий для обеспечения эксплуатации АИС
8
3.2.
23.01.2015
Комплексная
проверка готовности задач, подсистем и системы к сдаче в промышленную
эксплуатацию
24
3.3.
26.01.2015
Сдача
задачи заказчику на контрольных примерах в зависимости от группы сложности: 2
8
3.3.
27.01.2015
Приёмо-сдаточные
испытания задачи с использованием действующей на объекте информации
8
3.5.
28.01.2015
Оформление
и утверждение документации о сдаче задач и подсистем в промышленную
эксплуатацию
40
3.6.
02.02.2015
Приёмка
системы в промышленную эксплуатацию
16
ИТОГО
104
общий
итог
304
Внедрение АИС планируется на 3 февраля 2015
года.
Рисунок 2 - Диаграмма Ганта - календарный план
графика выполнения работ
.4 Затраты на внедрение ИС
Важность применения технологий управления
оптовыми продажами объясняется особенностями самого оптового бизнеса. Некоторые
оптовые предприятия имеют очень простую цепочку, в которую входит небольшое
количество магазинов-складов, один распределительный центр и несколько
поставщиков. Другие оптовые сети обладают более сложными цепочками, включающими
в себя множество территориально распределенных магазинов и складов, большое
число поставщиков, у которых нередко закупается одинаковая продукция. Закупка и
перемещение товаров по цепочке осуществляется в ходе нескольких
бизнес-процессов: распределение продукции, пополнение материальных запасов
магазина, управление магазином. В ходе этих процессов продукция может
перемещаться между любыми звеньями этой цепочки. Из всего выше перечисленного
можно заключить, что управление процессами в цепочке оптовых продаж современных
компаний приобретает все большую актуальность.
Необходимость в наличии информационной системы
оптовых продаж растет пропорционально росту компании, расширением ее товарного
ассортимента.
Внедряемая информационная система позволит
совместить необходимый товар с нужным местом, подходящим моментом времени, с
низкими издержками и высоким сервисом для клиента.
Сегодня технологии управления оптовыми продажами
должны принимать во внимание все малейшие детали огромных объемов
товарооборота. Поставки продукции должны планироваться до самого детального
уровня. При этом должны учитываться всевозможные моменты, влияющие на спрос,
параллельно с обработкой огромных объемов информации за короткие сроки.
Отметим следующие условия снижения затрат:
оптимизация использования складских территорий и
транспортной техники,
снижение закупочных цен и увеличение прибыли от
поставщиков посредством объединения заказов и более точного планирования
времени поставок,
сокращение материальных запасов,
привлечение клиентов расширенным потенциалом по
оптовых продажам продукции, которой в данный момент нет в наличии.
Вложения в ИТ можно рассматривать не как
затраты, а как инвестиции в основной бизнес. Соответственно, для оценки
экономической эффективности используются те же инструменты и процедуры, что и в
любом инвестиционном проекте.
При создании автоматизированной системы
управления предприятие несет единовременные затраты на ее разработку,
приобретение необходимых технических и программных средств, текущие затраты на
функционирование системы, подготовку и переподготовку кадров. Экономия от
функционирования ИС определяется с учетом затрат на ее эксплуатацию [2].
Стандартная методика расчета показателей
экономической эффективности включает в себя расчет суммы годовой экономии,
коэффициента экономической эффективности капитальных вложений и срока
окупаемости капитальных вложений.
Сумма годовой экономии от сокращения ручного
труда по обработке информации рассчитывается по формуле:
= OC1 - OC2 (3)
- сумма годовой экономии от сокращения ручного
труда по обработке информации, руб.;- годовые эксплуатационные затраты до
внедрения информационной системы, руб.- годовые эксплуатационные затраты после
внедрения информационной системы, руб.
Исходные данные можно свести в таблицу (табл.3).
Таблица 3 - Исходные данные для расчета
показателей экономической эффективности проекта
Базисные
показатели
Затраты
В
месяц
В
год
Временные,
чел-час.
Тарифруб.
Итого,
руб.
Всего,
руб.
1
2
3
4
5
Данные
при работе с клиентами до внедрения ЭИС
Трудозатраты
персонала на ведение учета заказов
32
31
992,0
11904
Начисления
на фонд оплаты труда
х
х
158,72
1904,64
Расходные
материалы
х
х
х
50,0
Амортизация
оборудования
х
х
х
0,0
Итого,
за базисный период
х
х
1150,72
13808,64
Данные
при работе с клиентами после внедрения ЭИС
Трудозатраты
персонала на ведение учета
16
31
496
5952
Начисления
на фонд оплаты труда
х
х
79,36
952,32
Расходные
материалы
х
х
2,0
24,0
Амортизация
оборудования
х
х
35,0
420
Итого,
за расчетный период
х
х
612,36
7348,32
Система рассчитана на несколько лет, так как
методика работы отдела оптовых продаж является достаточно устойчивой. Однако
необходимо принимать во внимание тот факт, что в связи с изменением правовой,
информационной и программной базы может возникнуть необходимость в принятии
решения либо о её доработке, либо о создании нового программного комплекса.
Затраты, связанные с разработкой и внедрением
системы являются единовременными, поэтому при расчетах экономической
эффективности проекта не учитываются.
В базисном периоде для расчета заработной платы
и заполнения необходимых документов менеджеру по работе с клиентами требовалось
порядка 32 часов рабочего времени. После внедрения программы это время должно
сократиться до 16 часов в месяц.
На основе данных таблицы проведём расчет
основных показателей экономической эффективности системы.
Годовая экономия текущих затрат.
Затраты базисного периода до внедрения системы:
С1 = 11904+1904,64+50+0=13808,64 руб.
Сравниваемого периода после внедрения системы:
С2= 5952+952,32+24+420=7348,32 руб.
Расчет прямой годовой экономии:
Из приведённых выше расчетов мы
видим, что годовые текущие затраты в базисный период составили 13808,64 руб. в
год, в сравниваемый период они принимают значение 7348,32 руб. в год, таким
образом экономия за пять лет эксплуатации системы составит 32301,6 руб.
Таким образом, проектный вариант
оказался эффективнее базового. Диаграмма, отражающая эффективность данного
проекта, приведена на рис. 3.
Рисунок 3 - Показатель эффективности
в стоимостном выражении
Кроме прямого эффекта от
информационной сервисной системы отдела оптовых продаж будет получен и
косвенный эффект. К данной категории можно отнести общекорпоративные эффекты,
которые сложно поддаются прямому расчету и важны не только для компании, но и
для его клиентов.
К косвенным эффектам в данном случае
можно отнести следующие:
Получение конкурентных преимуществ
на рынке.
Повышение лояльности клиентов.
2. ПРОЕКТНАЯ ЧАСТЬ
.1 Описание компонент проектного решения
Поскольку компания ООО «Карапузик» находится в
постоянном развитии, и были открыты ее филиалы оптовой торговли, то для этого
потребовалось выполнение дополнительных задач:
. Добавление, удаление и редактирование
информации о магазинах.
. Необходимо предусмотреть для обеспечения
наиболее эффективной работы пользователя удаление и редактирование путем
непосредственного выбора записи из базы данных.
. Просмотр информации о магазинах, продавцах.
. Просмотр и печать информации о наличии
требуемого товара в конкретном складе-магазине.
. Осуществление поиска необходимой информации о
сотрудниках «Карапузик».
. Осуществление операций оптовых продажи,
заказов, а также, просмотр полного перечня сотрудников, клиентов и поставщиков
конкретного магазина, выбор которого осуществляется при запуске клиентского
приложения.
Обоснование необходимости автоматизации
Проблемная ситуация возникает всякий раз, когда
имеет место расхождение между желаемым и реальным состоянием системы (процесса,
объекта).
Выявление и формулировка проблемной ситуации
является одним из наиболее сложных и ответственных этапов процесса
предпроектного обследования предприятия. Четкая формулировка имеющейся
проблемной ситуации является наиболее важной ступенью в решении самой проблемы.
В реальных условиях предприятие имеет множество
проблем. Необходимо выделить основные, первичные проблемы. Устранение первичных
проблем всегда содействует устранению многих второстепенных, вторичных проблем.
Выявленные проблемы, присущие обследованному
предприятию, представлены в таблице 4. Наименование
проблемной ситуации
Средства
решения
1.
Сложности в подборе необходимого товара для клиента
Предоставление
клиентам экспертной системы поддержки принятия решений
2.
Слабо выраженные средства популяризации предприятия
Повышение
эффективности маркетинговой компании, поиск дополнительных средств рекламы
предприятия
3.
Неудобные средства учета товара
Автоматизация
учета товарно-денежных операций
4.
Трудности при работе продавцов с прайс-листом
Формализация
каталога товаров
5.
Излишне массивный аппарат отдела оптовых продаж
Реорганизация
управленческого аппарата, сокращение сотрудников с перераспределением их
обязанностей
6.
Низкая скорость оперативной обработки заказов
Добавление
возможности заблаговременного оформления предварительного заказа
7.
Низкая осведомленность клиентов о характере деятельности предприятия и
ассортименте товара
Публикация
списка товара и таблиц его применимости к товарам для детей в удобной форме
каталога с открытым доступом
Все вышеизложенное позволяет сделать главный
вывод - компании ООО «Карапузик» необходим более мощный программный комплекс,
который будет выполнять все вышеперечисленные задачи.
Ввиду того, что на предприятии ООО «Карапузик» в
отделе оптовых продаж не функционирует единая информационная система, которая
позволила бы организовать эффективный электронный информационный поток,
последний представлен документооборотом в материальной форме.
Документооборот отдела оптовых продаж фиксирует
движение финансовых, информационных и материальных течений, и воспроизводит
элементы потоков работ, кадров и документов.
Для учета движения товара и регистрации всех
операций с ним в отделе используется ряд документов, таких как: накладные,
счета-фактуры, приходные ордера и товарные чеки. Каждый месяц начальник отдела
получает отчет о состоянии дел из бухгалтерии. Кроме того отдел поквартально и
ежегодно составляет отчеты для планового отдела.
В свою очередь накладные применяются для учета
отпуска материальных ценностей отделам своей организации, расположенным за
пределами ее территории, или сторонним организациям, на основании договоров и
других документов. Накладную выписывает работник структурного подразделения в
двух экземплярах на основании договоров (контрактов), нарядов и других
соответствующих документов и предъявлении получателем доверенности на получение
ценностей, заполненной в установленном порядке. Первый экземпляр передают
складу или отделу как основание для отпуска товара, другой - получателю товара.
Приходный ордер применяется для учета товаров,
поступающих от поставщиков. Приходный ордер в одном экземпляре составляет
материально ответственное лицо в день поступления товаров на склад. Приходный
ордер должен выписываться на фактически принятое количество товара.
Документы передаются в материальной форме.
В таблице 5 указаны все участники
документооборота, направление движения и формы документов с пояснениями.
Назначение вышеперечисленных документов:
Накладная (Д1). При закупке товара поставщики
предоставляют отделу поставок составленные в двух экземплярах накладные и
счета-фактуры (для товаров, ввезенных из-за границы) по факту отгрузки товара,
при этом один экземпляр остается у поставщика. Оба экземпляра заверяются
печатью принимающим товар представителем фирмы. После этого накладная
передается на склад.
Приходный ордер (Д2). По приходу товара на склад
составляется приходный ордер, отражающий фактически принятый товар. При помощи
приходного ордера в дальнейшем редактируется список товара, имеющегося в
наличии в магазине и принимается решение о перевозке товара со склада к точкам
оптовых продаж.
Таблица 5 - Движение документов
Код
доку-мента
Наименование
документа
Кем
готовится
Кем
использу-ется
Периодичность
Кол-во
экземпляров
Д1
Накладная
Поставщики
Отдел
поставок, заведующий складом
При
закупке (не регулярная)
2
Д2
Приходный
ордер
Заведующий
складом
Бухгалтерия
При
получении товара (не регулярная)
1
Д3
Товарный
чек
Отдел
оптовых продаж
Покупатели
При
оптовых продажах (не регулярная)
1
Д4
Накладная
Отдел
оптовых продаж
Бухгалтерия
При
оптовых продажах (не регулярная)
2
Д5
Отчет
по оптовых продажам
Плановый
отдел
Начальник
отдела
Раз
в месяц
1
Товарный чек (Д3). При приобретении товара со
склада, или торговых точек покупателю по требованию выписывается товарный чек,
который также регистрируется в журнале товарных чеков.
Накладная (Д4). Для регистрации факта оптовых
продажи, отражения его в журнале и для подготовки отчетов в бухгалтерию из
отдела оптовых продаж направляется накладная, содержащая список проданных
товаров.
Отчет по оптовых продажам (Д5). Каждый месяц
начальник отдела составляет для планового отдела отчет, отражающий итоги работы
за месяц.
Документооборот предприятия можно представить в
виде схемы, отраженной на рисунке 4.
Рисунок 4 - Схема документооборота предприятия
Для моделирования процессов системы и
проектирования структуры информационной системы была выбрана программа BPWin -
мощный инструмент моделирования, который используется для анализа,
документирования и реорганизации сложных процессов, в том числе,
бизнес-процессов. Модель, созданная средствами BPWin, позволяет четко
документировать различные аспекты деятельности - действия, которые необходимо
предпринять, способы их осуществления, требующиеся для этого ресурсы и др.
Таким образом, формируется целостная картина деятельности предприятия - от
моделей организации работы в маленьких отделах до сложных иерархических
структур. При разработке или закупке программного обеспечения модели процессов
служат прекрасным средством документирования потребностей, помогая обеспечить
высокую эффективность инвестиций в сферу IT. В руках же системных аналитиков и
разработчиков BPWin - еще и мощное средство моделирования процессов при
создании корпоративных информационных систем (КИС).совмещает в одном
инструменте средства моделирования функций (IDEF0), потоков данных (DFD) и
потоков работ (IDEF3).
Для отдела оптовой торговли входом является товар
с документами, который поставляется и заказывается у производителя или
посредника магазина. Так как магазин является торговым предприятием, то заказы
могут быть как на закупку определенного вида продукции, так и на оптовых
продажу уже доставленного товара. Доставленный товар отправляется в отдел
хранения и отдел оптовых продаж, а информация о состоянии отделов хранится в БД
«База Карапузик». Затем при совершении акта купли-продажи составляются
необходимые документы и выписываются чеки или накладные, по которым выдается
товар.
Диаграммы потоков данных (DFD), используются для
описания документооборота и обработки информации. Диаграмма декомпозиции
«Приемка товара» включает следующие работы: Оформление договоров на поставку,
после которой происходит отслеживание недоброкачественной и конкурентной
продукции. Результатом этих работ является сохранение информации о проделанной
работе в хранилище данных «Статистика» и на основе собранной информации
принимается решение о доставке товара в отдел оптовых продаж. Диаграмма
декомпозиции «Приемка товара» представлена на рисунке 5.
Построение инфологической модели
Для наглядного отображения существующей в ООО
«Карапузик» системы работы отдела оптовых продаж использовано CASE-средство
верхнего уровня AllFusion Process Modeler (BPwin). Методология IDEF0
(функциональная модель) предписывает построение иерархической системы диаграмм
- единичных описаний системы. Контекстная диаграмма отдела оптовых продаж
представлена на рисунке 6.
Рисунок 5 - Диаграмма декомпозиции «Приемка
товара»
Взаимодействие системы с окружающей средой
описывается в терминах, необходимых для нормального функционирования системы:
Входы (слева):
покупатель;
товар от поставщика.
Выходы (справа):
выходные документы;
выданный товар;
списанный товар;
деньги поставщику.
Механизмы и управление (сверху):
действующее законодательство;
конъюнктура рынка;
информация о оптовых продажах.
Ресурсы:
персонал отдела оптовых продаж;
Рисунок 6 - Контекстная диаграмма отдела оптовых
продаж ООО «Карапузик»
После описания контекстной диаграммы проводится
функциональная декомпозиция - система разбивается на подсистемы и каждая
подсистема описывается отдельно (диаграммы декомпозиции). Затем каждая система
при необходимости, разбивается на более мелкие и так далее до достижения нужной
степени подробности. В результате такого разбиения, каждый фрагмент системы
изображается на отдельной диаграмме декомпозиции. Диаграмма декомпозиции
представлена на рисунке 7.
Рисунок 7 - Диаграмма декомпозиции IDEF0
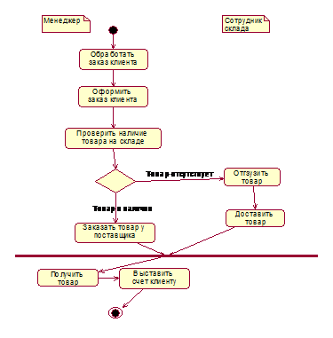
Весь процесс взаимоотношений с клиентами при
выполнения заказа подразделяется на:
Прием товара от поставщика. На данном этапе с
поставщиком работает офис-менеджер, который и выявляет требования к товару.
Данные о товаре в лучшем случае вносятся в специализированную программу, в
худшем записываются на бумаге. На основании этих данных офис-менеджер
приступает к оформлению документов. Анкетные данные не фиксируются.
Хранение товара. Товар, принятый у поставщика
поступает на хранение. После привоза соответствующего товара, данные о заказе
сообщаются консультантам, которые и приступают к выполнению заказа покупателя.
Отпуск товара - после формирования заказа
покупателя, происходит оптовая продажа товара.
При повторном обращении покупателя вся схема
работы производится заново, что отнимает время и силы работников компании. Само
собой возможность поощрения лояльного клиента отсутствует ввиду того, что
офис-менеджер просто не в состоянии упомнить всех клиентов ООО «Карапузик».
Таким образом для ООО «Карапузик» необходима
информационная система, которая могла бы решить следующие задачи:
ведение истории заказов;
фиксация анкетных данных поставщиков и их
контактов;
вычисление динамики спроса на услуги;
выявление лояльных клиентов;
обработка документации.
Помимо очевидных преимуществ автоматизированной
информационной системы, оформление документации также возможно с ее помощью.
Также при помощи системы можно проанализировать потребности в товаре заранее.
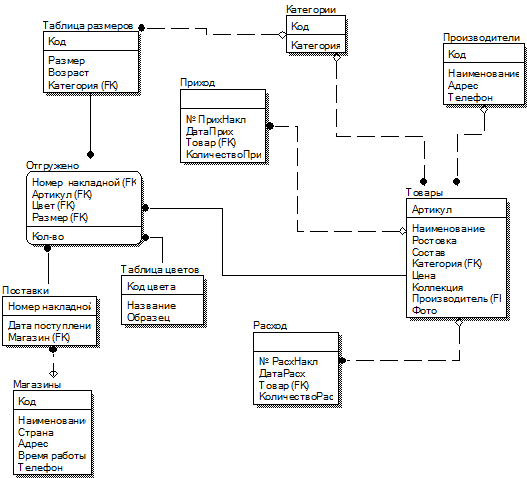
Построение даталогической модели
Даталогическая модель - это абстрактный взгляд
на данные, на нем данные представляются так, как выглядят в реальном мире.
Объекты модели, представляемые на логическом уровне - сущности и атрибуты.
Даталогическая модель данных представлена на рисунке 8.
Основные сведения о клиентах и заказах
содержатся в таблицах, таблицы связаны между собой по ключевым полям.
Рисунок 8 - Даталогическая модель базы данных
База данных нормализована, то есть в ней
отсутствуют связи многие-ко-многим.
.2 Описание технологии автоматизации
Функционально-модульный или структурный подход
Применение схемы «Дерево функций» позволяет
наглядно показать иерархию функций управления и процессы обработки данных,
которые автоматизированы в разработанной подсистеме.
На рисунке 9 изображено дерево функций
информационной системы по работе отдела оптовых продаж ООО «Карапузик».
Рисунок 9 - Дерево функций информационной
системы по работе отдела оптовых продаж ООО «Карапузик».
Разработка дерева функций позволяет выделить
отдельные сценарии диалога и разработать их структуру.
Объектно-ориентированный подход
Объектно-ориентированный метод заключается в
представлении системы в виде совокупности классов и объектов предметной
области. При этом характер сложной системы отражается в виде иерархии классов,
а ее функционирование рассматривается как взаимодействие объектов.
При объектно-ориентированном методе сложная
система описывается наиболее естественным образом.
Схема реализации проекта продукта строится с
целью однозначного понимания всех функций, выполняемых данной ИС. В большинстве
случаев функциональная спецификация формулируется на естественном языке при
помощи специальных объектов и утверждений, конкретно описывающих функции
программной системы [7].
Исходя из требований, предъявляемых к
программной системе, выделим основные функции, которые реализованы в системе.
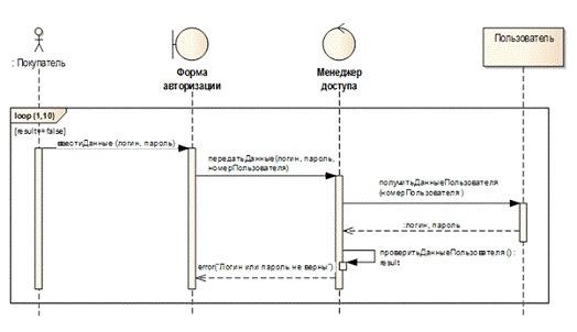
Вход в систему - при запуске программы
производится соединение с базой данных - при особых настройках запрашивается
имя пользователя и пароль. При успешном вводе пароля пользователь подключается
к базе данных и получает возможность работать с АИС. При неудаче - выдаётся
сообщение об ошибке.
Сведения о товарах, поставках и коллекциях -
работа с учетными данными таблиц: «Товары», «Поставки» и «Коллекции».
Ведение справочных данных - работа со справочной
информацией. Справочники, которые используется в ИС: «Курсы валют» и «Таблица
цветов».
Сведения о магазинах - работа с учетными данными
таблицы: «Магазины».
Формирование отчетов - представляет собой
формирование, просмотр и печать отчётов.
Функциональная схема программной системы
представлена в приложении 1.
Основные этапы проектирования ИС
При написании подобных систем обычно используется
метод нисходящего проектирования, то есть составляется сценарий работы
программы, затем общая задача разбивается на подзадачи, выделяются объекты, для
каждого из них определяются свойства и методы их обработки, то есть процедуры,
реализующие эти свойства. Затем объекты, обладающие схожими свойствами,
объединяются в группы, определяется иерархия объектов [7].
Метод нисходящего проектирования призван
сократить временные затраты на написание алгоритма и последующую отладку
программы. Основная идея метода нисходящего проектирования - не программировать
сразу. Пошаговая детализация (программирование «сверху вниз») автоматически
заставляет формировать понятную структуру программы. После завершение
трансляции (также автоматически) формируется первичный набор тестов; каждый
тест отлаживает конкретную подзадачу. Аккуратное проектирование обычно приводит
к тому, что программист хорошо представляет себе работу каждой конкретной
подзадачи, ее входные и выходные данные, и потому в состоянии протестировать именно
ее. По окончании тестирования конкретной подзадачи, можно тестировать другие
подзадачи независимо. Эта независимость дает также возможность тестировать
подзадачи по ходу реализации программы, генерируя после трансляции уже первично
отлаженный код.
Программная система состоит из проекта
Project.dpr в который входит 9 модулей: Unit1, Unit2, Unit3, Unit4, Unit5,
Unit6, Unit7, Unit8, Unit9 (расширение *.pas).
Модули, реализующий основные функции, вызываются
из основного модуля. Вспомогательные модули используются в процессе работы
основного модуля.
Иерархическая соподчиненность модулей
программного комплекса представлена на рисунке 10.
Рисунок 10 - Иерархическая соподчиненность
модулей
Таблица 6 - Спецификация модулей ПС
Название
модуля
Назначение
Входные
данные
Выходные
данные
1
2
4
5
Unit1
Форма
меню
Выбор
пользователем действия
Основная
форма
Unit2
Форма,
содержащая информацию о товарах
Выбор
пользователем действия
Результат
текущего действия - просмотр информации о товарах
Unit3
Форма,
содержащая информацию о поставках
Выбор
пользователем действия
Результат
текущего действия - просмотр товаров поставок
Unit4
Форма,
реализованная компонентом Page Control Модуль, содержащий таблицы с товарами
из коллекций
Выбор
пользователем действия
Результат
текущего действия - просмотр таблиц коллекций товаров
Unit5
Форма,
реализованная компонентом DBCtrlGrid с информацией о магазинах
Выбор
пользователем действия
Результат
текущего действия - просмотр таблиц с информацией о магазинах
Unit6
Модуль,
содержащий информацию о курсах валют
Выбор
пользователем действия
Информация
о курсах валют
Unit7
Модуль,
содержащий информацию о цветовой гамме
Выбор
пользователем действия
Информация
о цветовой гамме
Unit8
Модуль,
содержащий компоненты для работы с базой данных
Данные,
записанные пользователем
Соединение
с базой данных
Unit9
Формирование
отчета в виде QReport
Формируется
по запросу из модуля 3
Сформированный
отчет
.3 Реализация требований поддержки надежности
системы и защиты данных
На предприятии применяются: линейка Microsoft
Windows, Microsoft Office 2007, MicrosoftVisualStudio2012, программа мгновенных
сообщений ICQ, антивирусная система Лаборатории Касперского, Adobe Photoshop
CS4, Corel Draw X3, Pro-100, 1С-Предприятие, Дубль-ГИС, ACDSee 8, Firefox
3.0.6, «Налогоплательщик», «Консультант+», «Гарант»
Сбор информации происходит посредством сервера,
хранение осуществляется на сервере, обмен информацией между базами данных
осуществляется с помощью программного обеспечения, резервное копирование данных
осуществляется на специально выделенный жесткий диск.
Все доступные сетевые ресурсы хранятся на
файл-сервере, доступ к ним регулируется правами пользователей.
В вычислительной сети компании ООО «Карапузик»
используется типовая конфигурация горизонтальной системы на основе медного
кабеля UTP категории 5е и Ethernet-коммутатора с пропускной способностью 100
Мб/с. На рабочих местах пользователей и местах установки сетевых принтеров
устанавливаются розетки типа RJ-45.
Выделенный сервер имеет отказоустойчивую
дисковую подсистему на основе аппаратного контроллера Western Digital
WDH1NC20000E 2Tb, что позволяет обеспечить целостность данных при выходе из
строя одного из жестких дисков и возможность его «горячей» замены. Сервер
дополнительно оснащен устройством резервного копирования на основе кассетного
привода DLT емкостью 2 Тб. Возможностями специализированного программного
обеспечения Tivoli, установленного на сервере, обеспечивается еженедельное
резервное копирование баз данных, системных данных и файлов пользователей.
В компании ООО «Карапузик» имеется отдел
информационных технологий (далее ИТ), который поддерживает и развивает всю
информационно-техническую структуру предприятия.
В состав отдела ИТ входят:
Начальник отдела ИТ;
Сетевые администраторы;
Системные администраторы;
Инженера - программисты;
Программисты 1С;
В обязанности системного администратора входит:
поддержание работоспособного состояния и модернизация серверов, персональных
компьютеров пользователей; обеспечение защиты информации хранимой на серверах и
рабочих станций от удаления, повреждения и кражи; обслуживание и поддержание в
рабочем состоянии офисной техники, установка программного обеспечения;
предоставление различных привилегий пользователям информационно-технической
системы предприятия (доступ к информации, доступ к интернету).
В обязанности сетевого администратора входит:
поддержание работоспособного состояния сетевого оборудования; модернизация
сетевого оборудования; обеспечение безопасного обмена информацией между
пользователями и подразделениями предприятия; обеспечение оптимального
функционирования сетевой части информационно-технической структуры предприятия;
обслуживание и поддержание в рабочем состоянии мини-АТС предприятия.
Поэтому все работы, по сопровождению внедренной
информационной системы будут возложены на системного и сетевого
администраторов.
ЗАКЛЮЧЕНИЕ
В данной курсовой работе была спроектирована
автоматизированная информационная система отдела оптовых продаж магазина ООО
«Карапузик», которая смогла бы автоматизировать деятельность, связанную
оптовыми поставками и продажей товара. В автоматизированной информационной
системе предусмотрен сбор и внесение всех необходимых данных, которые в
дальнейшем будут необходимы для работы всей системы.
Используя автоматизированную информационную
систему, работники магазина могут выполнять сбор данных, заполнять все
необходимые справочники, документы, отчеты и делать выборку из базы данных на
основе сформированных запросов и форм к ним.
Когда поступает новая информация, программист
заносит все данные в базу данных магазина. Система позволяет работникам отделов
магазина осуществлять проверку необходимых данных о товарах, а также дает
возможность вносить корректировки, просматривать все справочники, журналы и отчеты.
В проектируемую базу данных должны входить:
справочники, которые позволяют добавлять,
изменять и удалять записи, производить поиск необходимой информации о товарах;
отчеты, с помощью которых можно выводить на
печать необходимую информацию о товарах.
Информационная система должна работать в
диалоговом режиме, который предоставляет пользователю возможность
взаимодействовать с хранящейся в системе информацией в режиме реального
времени, получая при этом всю необходимую информацию для решения определенных задач.
Информационная система для автоматизации отдела
оптовых продаж ООО «Карапузик», разработанная на основании анализа основных
этапов и технологий проектирования ИС, повысит эффективность работы предприятия
и обеспечит получение экономического эффекта от ее внедрения.
СПИСОК ИСПОЛЬЗОВАННЫХ ИСТОЧНИКОВ
Албитов,
А.Е., Соломатин, Е.О. Всё о CRM: [Customer Relationship Management] [Текст] /
А.Е. Албитов // Информация и бизнес. - 2007. №2. - С. 29-31.
Базы
данных: учеб. Пособие для студ. высш. учеб. Заведений / А.В. Кузин, С.В.
Левонисова. - 2-е изд. стер. - М.: Издательский центр «Академия», 2008. - 426
с.
Барановский,
Н.Т. Автоматизированная обработка экономической информации [Текст]: учебник /
Н.Т. Барановский. - М.: Финансы и статистика, 2011. - 94 с.
Бекаревич
Ю.Б., Пушкина Н.В. - Самоучитель Microsoft Access 2003. - СПб., БХВ-Петербург,
2004. - 752 с.
Бойко
В.В., Савинков В.М. Проектирование баз данных информационных систем. - М.:
«Финансы и статистика»,2009. - 210 с.
Васин,
Ю.В., Лаврентьев, Л.Г., Самсонов, А.В. Эффективные программы лояльности. Как
привлечь и удержать клиентов [Текст]: учебное пособие / под ред. Лаврентьева
Л.Г. - М.: Альпина, 2005. - 340с.
ГОСТ
19.103-77 ЕСПД. Обозначение программ и программных документов.
ГОСТ
19.402-78 ЕСПД. Описание программы.
ГОСТ
19.505-79 ЕСПД. Руководство оператора. Требования к содержанию и оформлению.
ГОСТ
34.201-89. Информационная технология. Комплекс стандартов на автоматизированные
системы. Виды, комплектность и обозначение документов при создании автоматизированных
систем.
Горев
А., Ахаян Р., Макашарипов С. Эффективная работа с СУБД. - СПб.:Питер, 2007.-
704 с.
Грузинов,
В.П. Экономика предприятия [Текст]: учебник / В.П. Грузинов - М.: Финансы и
статистика, 2010. - 203с.
Дейт
К. Дж. Введение в системы баз данных
<#"815630.files/image012.gif">
Рисунок 11 - Функциональная схема программной
системы
ПРИЛОЖЕНИЕ 2
Техническое задание на развитие по структуре:
Описание целей, задач объекта автоматизации
ПРЕДПРИЯТИЕ ООО «Карапузик»
АВТОМАТИЗИРОВАННЫЙ КОМПЛЕКС ЗАДАЧ
учета продаж товаров на предприятии оптовой
торговли
Техническое задание на cоздание
На _____ листах
Согласовано
Начальник
отдела _________________ (ФИО) "___" _____________ 20___г.
Менеджер
проекта ____________ (ФИО) "___" _____________ 20__ г.
Главный бухгалтер
Аналитик
____________ (ФИО) "___" _____________ 20__ г.
_________________
(ФИО) "___" _____________ 20___г. Начальник отдела ИТ
Главный
конструктор ____________
_____________
(ФИО) "___" _____________ 20__ г.
"___"
_____________ 20__ г.
Содержание
1. Общие сведения
1.1. Наименование работы
1.2. Заказчик
1.3. Исполнитель
1.4. Основание для проведения
работы
1.5. Плановые сроки начала и
окончания работы
1.6. Термины и сокращения
2. Цели и задачи
3. Объект автоматизации
. Общие сведения
.1. Наименование работы
Разработка автоматизированной
информационной системы предприятия (на примере ООО «Карапузик») для
автоматизации отдела оптовых продаж
.2 Заказчик
__________________________________________
.3 Исполнитель
___________________________________________________
.4 Основание для проведения работы
Приказ № от « » _______20___г.
.5 Плановые сроки начала и окончания
работы
Реализация требований настоящего ТЗ
по созданию автоматизированной информационной системы предприятия (на примере
ООО «Карапузик») для автоматизации отдела оптовых продаж выполняется по
договору между Заказчиком и Исполнителем и производится в сроки, обусловленные
договором.
.6 Термины и сокращения
В таблице 7 приводятся термины и
сокращения, используемые в настоящем документе.
Таблица 7 - Основные термины и
сокращения
Сокращение
Значение
АКЗ
Автоматизированный
комплекс задач
БД
База
данных
НСИ
Нормативно-справочная
информация
ПО
Программное
обеспечение
СУБД
Система
управления БД
ТЗ
Техническое
задание
АИС
Автоматизированная
информационная система
ООО
Открытое
акционерное общество
АРМ
автоматизированное
рабочее место
АСУ
автоматизированная
система управления
БнД
банк
данных
ВЗУ
внешнее
запоминающее устройство
ВС
вычислительная
сеть
ВТ
вычислительная
техника
ВУ
внешнее
устройство
ЛВС
локальная
вычислительная сеть
МД
магнитный
диск
МП
микропроцессор
НГМД
накопитель
на гибком магнитном диске
НЖМД
накопитель
на жестком магнитном диске (HD, Hard Disk)
НМД
накопитель
на магнитном диске (без уточнения типа)
ОЗУ
оперативное
запоминающее устройство (RAM, Random Access Memory, запоминающее устройство с
произвольным выбором)
ОП
оперативная
память (см. ОЗУ)
ОС
операционная
система
ПЗУ
постоянное
запоминающее устройство
ROM
Read
Only Memory, запоминающее устройство только для чтения
ПК
персональный
компьютер
ПУ
печатающее
устройство
ЭВМ
электронная
вычислительная машина
IBM
PC
персональный
компьютер, совместимый по конструктивным характеристикам программному
обеспечению с компьютерами фирмы IBM
. Цели и задачи
.1. Назначение Автоматизированного комплекса
задач (АКЗ) - автоматизация управления процессами, главным элементом которых
являются, прежде всего, базы данных, которые позволяют хранить и обрабатывать
используемую информацию рационально, быстро и доступно.
.2. Целью настоящего проекта является создание
АКЗ предприятия (на примере ООО «Карапузик») для автоматизации отдела оптовых
продаж.
.3. Основными задачами создания АКЗ УЗ являются:
повышение уровня автоматизации отдела оптовых
продаж;
снижение трудоемкости, повышение оперативности и
согласованности процессов предприятия,
минимизация бумажного документооборота отдела
оптовых продаж,
совершенствование бизнес-процессов предприятия
торговли относительно оптовых продаж
. Объект автоматизации
.1. Объектом автоматизации является комплекс
задач оптовой торговли.
Предприятие осуществляет розничную и оптовую
торговлю детскими товарами в России и Казахстане. Сегодня группа компаний объединяет
сеть магазинов «Карапузик», розничную сеть «ELC» (Early Learning Center - Центр
раннего развития) и luxury-центр «Детская Галерея «Якиманка».
Сеть магазинов и складов «Карапузик» занимает
лидирующие позиции в России на рынке детских товаров.
Сеть магазинов работает в среднем ценовом
сегменте. Целевой аудиторией компании являются семьи со средними доходами, к
которым относится большинство посетителей торговых центров.
Магазины оптовой сети предлагают покупателям
полный ассортимент товаров для детей в возрасте от 0 до 14 лет.
Миссия компании: «Создание национальной торговой
сети, призванной обеспечить обществу цивилизованные условия для наиболее
качественных, безопасных и перспективных инвестиций в подрастающее поколение».
Девиз «Лучшее - детям».
Организационная структура предприятия
представлена в приложении 1.
.2. Комплекс автоматизируемых бизнес-функций
включает в себя:
Планирование запаса товаров;
Заключение договоров с поставщиками;
Оформление накладных; Оформление рекламаций.
.3. Уровень автоматизации существующей
организации обработки информации.
Характеристика использования программных
средств.
Надежное (устойчивое) функционирование программы
должно быть обеспечено выполнением Заказчиком совокупности
организационно-технических мероприятий, перечень которых приведен ниже:
а) организацией бесперебойного питания
технических средств;
б) использованием лицензионного программного
обеспечения;
в) регулярным выполнением рекомендаций
Министерства труда и социального развития РФ, изложенных в Постановлении от 23
июля 1998 г. Об утверждении межотраслевых типовых норм времени на работы по
сервисному обслуживанию ПЭВМ и оргтехники и сопровождению программных средств»;
г) регулярным выполнением требований ГОСТ
51188-98. Защита информации. Испытания программных средств на наличие
компьютерных вирусов.
Для моделирования процессов системы и
проектирования структуры информационной системы была выбрана программа BPWin -
мощный инструмент моделирования, который используется для анализа, документирования
и реорганизации сложных процессов, в том числе, бизнес-процессов. BPWin
совмещает в одном инструменте средства моделирования функций (IDEF0), потоков
данных (DFD) и потоков работ (IDEF3).
Контекстные диаграммы используются для описания
границ системы, области действия, назначения объектов. Иерархическая структура
диаграмм, облегчающая последовательное уточнение элементов модели.
Декомпозиционные диаграммы для описания особенностей взаимодействия различных
процессов. BPWin также поддерживает автоматическую настройку размеров диаграмм
и возможность изменения масштабов изображения моделей.
Поддерживаемые операционные системы Windows 7,
8, Windows Vista.
Для разработки ЭИС была выбрана среда Delphi -
язык и среда программирования, относящаяся к классу RAD- (Rapid Application
Development - «Средство быстрой разработки приложений») средств CASE -
технологии. Delphi сделала разработку мощных приложений Windows быстрым
процессом, доставляющим вам удовольствие. Приложения Windows, для создания
которых требовалось большое количество человеческих усилий например в С++,
теперь могут быть написаны одним человеком, использующим Delphi.[1]
Интерфейс Windows обеспечивает полное
перенесение CASE-технологий в интегрированную систему поддержки работ по
созданию прикладной системы на всех фазах жизненного цикла работы и
проектирования системы.
Выгоды от проектирования с помощью Delphi:
1) Устраняется необходимость в повторном вводе
данных;
2) Обеспечивается согласованность проекта и его
реализации;
3) Увеличивается производительность разработки и
переносимость программ.
Для хранения данных была разработана база данных
в СУБД Access.
Реляционная СУБД Access при обработке информации
рассматривает БД как набор нескольких структурных элементов, каждый из которых,
может включать, один или несколько объектов.
Описание существующей организации
бизнес-процессов представлено в виде функциональной модели (Диаграмма IDEF0 -
приложение 2).
Для отдела оптовой торговли входом является
товар с документами, который поставляется и заказывается у производителя или
посредника магазина. Так как магазин является торговым предприятием, то заказы
могут быть как на закупку определенного вида продукции, так и на оптовых
продажу уже доставленного товара. Доставленный товар отправляется в отдел
хранения и отдел оптовых продаж, а информация о состоянии отделов хранится в БД
«База Карапузик». Затем при совершении акта купли-продажи составляются
необходимые документы и выписываются чеки или накладные, по которым выдается
товар.
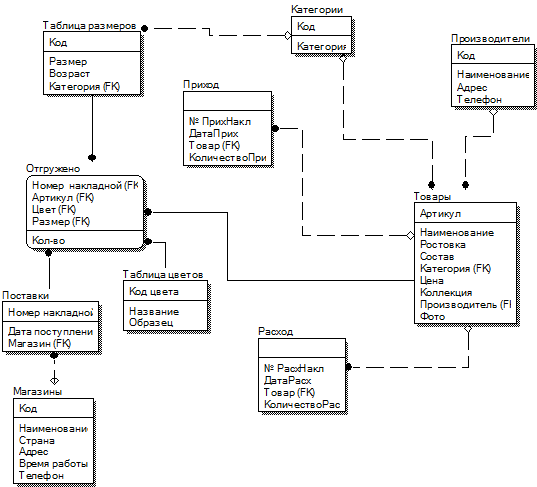
Использование информационных объектов:
нормативно-справочной, входной и выходной информации представлено в
информационной модели предметной области (IDEF1X - приложение 3).
Уровень зрелости автоматизации бизнес-процессов
соответствует уровню регламентируемости, которому присуща стандартизация
процессов, интеграция, наличие процедур.
Описание недостатков существующей системы
обработки информации.
Проблема возникает всякий раз, когда имеет место
расхождение между желаемым и реальным состоянием системы (процесса, объекта).
В реальных условиях предприятие имеет множество
проблем..
Выявленные проблемы, присущие обследованному
предприятию, представлены в таблице 8.
Таблица 8 - Проблемные ситуации в деятельности
предприятия
Наименование
проблемной ситуации
Средства
решения
1.
Сложности в подборе необходимого товара для клиента
Предоставление
клиентам экспертной системы поддержки принятия решений
2.
Слабо выраженные средства популяризации предприятия
Повышение
эффективности маркетинговой компании, поиск дополнительных средств рекламы
предприятия
3.
Неудобные средства учета товара
Автоматизация
учета товарно-денежных операций
4.
Трудности при работе продавцов с прайс-листом
Формализация
каталога товаров
5.
Излишне массивный аппарат отдела оптовых продаж
Реорганизация
управленческого аппарата, сокращение сотрудников с перераспределением их
обязанностей
6.
Низкая скорость оперативной обработки заказов
Добавление
возможности заблаговременного оформления предварительного заказа
7.
Низкая осведомленность клиентов о характере деятельности предприятия и
ассортименте товара
Публикация
списка товара и таблиц его применимости к товарам для детей в удобной форме
каталога с открытым доступом
Предложения:
Все вышеизложенное позволяет сделать главный
вывод - компании ООО «Карапузик» необходим более мощный программный комплекс,
который будет выполнять все вышеперечисленные задачи
Выводы.
Задачей данного проекта является интеграция
перечисленных выше процессов в рамках АКЗ на единой базе данных (включая
справочники и классификаторы и оперативные данные учета) на новой платформе
распределенной обработки информации в режиме «Клиент-сервер», а также
расширение функционала справочными и аналитическими функциями.
Для этого требуется выполнение дополнительных
задач:
. Добавление, удаление и редактирование
информации о магазинах.
. Необходимо предусмотреть для обеспечения
наиболее эффективной работы пользователя удаление и редактирование путем
непосредственного выбора записи из базы данных.
. Просмотр информации о магазинах, продавцах.
. Просмотр и печать информации о наличии
требуемого товара в конкретном складе-магазине.
. Осуществление поиска необходимой информации о
сотрудниках «Карапузик».
. Осуществление операций оптовых продажи,
заказов, а также, просмотр полного перечня сотрудников, клиентов и поставщиков
конкретного магазина, выбор которого осуществляется при запуске клиентского
приложения.
Приложение 1 к ПР2
Рисунок 12 - Организационная структура отдела
оптовой торговли ООО «Карапузик - Центр»
Приложение 2 к ПР2
Существующая организация бизнес-процессов
предприятия оптовой торговли
Взаимодействие системы с окружающей средой
описывается в терминах, необходимых для нормального функционирования системы:
Входы (слева):
покупатель;
товар от поставщика.
Выходы (справа):
выходные документы;
выданный товар;
списанный товар;
деньги поставщику.
Механизмы и управление (сверху):
действующее законодательство;
конъюнктура рынка;
информация о оптовых продажах.
Ресурсы:
персонал отдела оптовых продаж;
Рисунок 13 - Контекстная диаграмма IDEF0 отдела
оптовых продаж ООО «Карапузик»
Рисунок 14 - Диаграмма декомпозиции IDEF0
Весь процесс взаимоотношений с клиентами при
выполнения заказа подразделяется на:
Прием товара от поставщика. На данном этапе с
поставщиком работает офис-менеджер, который и выявляет требования к товару.
Данные о товаре в лучшем случае вносятся в специализированную программу, в
худшем записываются на бумаге. На основании этих данных офис-менеджер
приступает к оформлению документов. Анкетные данные не фиксируются.
Хранение товара. Товар, принятый у поставщика
поступает на хранение. После привоза соответствующего товара, данные о заказе
сообщаются консультантам, которые и приступают к выполнению заказа покупателя.
Отпуск товара - после формирования заказа
покупателя, происходит оптовая продажа товара.
Приложение 3 к ПР2
Информационная модель предметной области
Рисунок 15 - Информационная модель работы
оптового склада в нотации IDEF1X
ПРИЛОЖЕНИЕ 3
Техническое задание на развитие по структуре
Требования к информационной системе
.1. Требования к ИС в целом
.1.1. Общие требования к ИС
.1.2. Требования к структуре и функционированию
ИС
.1.3. Требования к показателям назначения ИС
.1.4. Требования к надежности системы
.1.5. Требования к безопасности
.1.6. Требования к эргономике и технической
эстетике
.1.7. Требования к эксплуатации
.1.8. Требования к защите информации от НСД
.1.9. Требования по сохранности информации при
авариях
.1.10. Требования по патентной чистоте
.2. Требования к функциям АС
.2.1. Состав функций АС
.2.2. Функции подсистем
.3. Требования к видам обеспечения
.3.1. Требования к программным средствам
.3.2. Требования к информационному обеспечению
.3.3. Требования к техническим средствам
.3.4. Требования к организационному обеспечению
. Этапы, сроки и результаты выполнения
. Порядок контроля и приемки АС
. Требования к документированию
. Требования к информационной системе
.1. Требования к системе в целом (общие)
.1.1. Общие требования к ИС
Система должна обеспечивать выполнение целей и
задач создания АКЗ:
. Добавление, удаление и редактирование
информации о магазинах.
. Необходимо предусмотреть для обеспечения
наиболее эффективной работы пользователя удаление и редактирование путем
непосредственного выбора записи из базы данных.
. Просмотр информации о магазинах, продавцах.
. Просмотр и печать информации о наличии
требуемого товара в конкретном складе-магазине.
. Осуществление поиска необходимой информации о
сотрудниках «Карапузик».
. Осуществление операций оптовых продажи,
заказов, а также, просмотр полного перечня сотрудников, клиентов и поставщиков
конкретного магазина, выбор которого осуществляется при запуске клиентского
приложения.
.1.2. Требования к структуре и функционированию
ИС
Функционал комплекса задач АКЗ УЗ должен быть
реализован на платформе IBM-совместимых компьютеров.
Данные в системе должны быть реализованы в виде
реляционной БД на основе СУБД MS Access 2007. БД располагается на сервере под
управлением операционной системы Microsoft Windows Server 2000 или Windows 7.
На клиентских местах установлена операционная система Windows 7.
Для разработки ЭИС была выбрана среда Delphi -
язык и среда программирования, относящаяся к классу RAD - (Rapid Application
Development - «Средство быстрой разработки приложений»).
При автоматизации функций на новой платформе
должен быть реализован принцип централизации.
Система должна охватывать все смежные процессы.
Все данные должны быть взаимосвязаны.
Функционирование автоматизированной системы
должно быть согласовано с доступными ресурсами, возможностями (в том числе
компетенциями) и существующими нуждами потребителей информации.
.1.3. Требования к показателям назначения ИС
Критерии достижения целей проекта:
сокращение минимального уровня времени обработки
заказов на 50%;
сокращение срока обработки данных до одного дня
с момента приема заказа от оптового покупателя;
сокращение объема рекламаций до 90 % от общего
объема;
сокращение трудоемкости и затрат на обработку
данных на 60 %.
.1.4. Требования к надежности системы
Надежность системы должна обеспечиваться
выполнением Заказчиком совокупности организационно-технических мероприятий,
перечень которых приведен ниже:
а) организацией бесперебойного питания
технических средств;
б) использованием лицензионного программного
обеспечения;
в) регулярным выполнением рекомендаций
Министерства труда и социального развития РФ, изложенных в Постановлении от 23
июля 1998 г. Об утверждении межотраслевых типовых норм времени на работы по
сервисному обслуживанию ПЭВМ и оргтехники и сопровождению программных средств»;
г) регулярным выполнением требований ГОСТ
51188-98. Защита информации. Испытания программных средств на наличие
компьютерных вирусов
.1.5. Требования к безопасности
Риски несвоевременного и некачественного
выполнения проекта должны быть минимизированы за счет применения следующих
мероприятий:
своевременная профилактика оборудования;
антивирусная защита и профилактика ПО;
минимизация расходов на обучение персонала.
.1.6. Требования к эргономике и технической
эстетике
Ресурсы, привлекаемые к созданию АКЗ УЗ:
обучение и выделение времени ключевых
пользователей на создание системы;
закупка и установка ПО не требуется;
закупка типовых проектных решений не
производится;
проведение работ по реинжинирингу
бизнес-процессов.
АКЗ должна поддерживать технологии открытых
систем. Автоматизированная система, имеющая действительно открытую архитектуру,
должна разрабатываться в соответствии со стандартами, используемыми в
компьютерной индустрии; легко интегрироваться с другими приложениями.
.1.7. Требования к эксплуатации
Аппаратное обеспечение должно обеспечить
функционирование АИС:
работу базы данных;
работу интерфейса пользователя.
В результате создания АКЗ УЗ должна быть создана
единая база данных, которая обеспечивает:
) извлечение данных, связанных с соответствующим
отделом;
) изменение записей или введение новых данных;
) связь с внешними устройствами, которые
необходимы для полноценного функционирования подсистемы.
В базе данных отдела оптовых продаж должно быть
реализовано:
а) создание списков товаров, необходимых для
заказа поставщикам; это необходимо для быстрого определения товаров, запас
которых закончился и может быть пополнен заказом новых партий товара
поставщику;
б) изменение цен товаров в БД.
Все указанные функции, выполняются операторами
отдела оптовых продаж.
Пополнение запаса товаров магазина происходит
через поставщиков, организующих доставку определенных товаров в определенные
сроки по предъявляемым им заказам.
Стабильность работы отдела оптовых продаж в
очень большой степени зависит от четкости и согласованности поставок товаров;
функции, которые реализует данная подсистема:
а) составление списка поставщиков, с которыми
заключены договора;
б) составление договоров с новыми поставщиками
на поставку товаров определенного ассортимента на определенный срок;
в) расторжение договоров с поставщиками, которые
не оправдали возложенного на них доверия;
г) оформление по спискам товаров, которые
отсутствуют на складах или в магазинах, тем поставщикам, договоры с которыми на
поставку этих товаров были заключены; при этом стоимость указанных в договоре
товаров засчитывается в чистый убыток магазина.
Интерфейсы. В системе должна быть предусмотрена
возможность взаимодействия с внешними системами на уровне пользователя.
АКЗ УЗ должна поддерживать возможность
масштабирования при увеличении числа пользователей с учетом роста компании.
.1.8. Требования к защите информации от НСД
Защита данных должна обеспечиваться надлежащим
образом. Сбор информации происходит посредством сервера, хранение
осуществляется на сервере, обмен информацией между базами данных осуществляется
с помощью программного обеспечения, резервное копирование данных осуществляется
на специально выделенный жесткий диск.
Все доступные сетевые ресурсы хранятся на
файл-сервере, доступ к ним регулируется правами пользователей.
В вычислительной сети компании ООО «Карапузик»
используется типовая конфигурация горизонтальной системы на основе медного
кабеля UTP категории 5е и Ethernet-коммутатора с пропускной способностью 100
Мб/с. На рабочих местах пользователей и местах установки сетевых принтеров
устанавливаются розетки типа RJ-45.
Выделенный сервер имеет отказоустойчивую
дисковую подсистему на основе аппаратного контроллера Western Digital
WDH1NC20000E 2Tb, что позволяет обеспечить целостность данных при выходе из
строя одного из жестких дисков и возможность его «горячей» замены. Сервер
дополнительно оснащен устройством резервного копирования на основе кассетного
привода DLT емкостью 2 Тб. Возможностями специализированного программного
обеспечения Tivoli, установленного на сервере, обеспечивается еженедельное
резервное копирование баз данных, системных данных и файлов пользователей.
.1.9. Требования по сохранности информации при
авариях
Время восстановления после отказа, вызванного
сбоем электропитания технических средств (иными внешними факторами), не
фатальным сбоем (не крахом) операционной системы, не должно превышать 30-ти
минут при условии соблюдения условий эксплуатации технических и программных
средств.
Время восстановления после отказа, вызванного
неисправностью технических средств, фатальным сбоем операционной системы, не
должно превышать времени, требуемого на устранение неисправностей технических
средств и переустановки программных средств.
Отказы программы вследствие некорректных
действий пользователя при взаимодействии с программой недопустимы.
.1.10. Должны соблюдаться требования к патентной
чистоте.
Работы по созданию АКЗ УЗ должны проводиться на
основе нормативных актов с правовым регулированием отношений в ходе этого
процесса.
Документация оформляется согласно стандартам
ЕСКД, ЕСПД и ГОСТ.
В процессе разработки ИС могут бить
использованы:
ГОСТ 19.001. - 77. ЕСПД. «Общие положения»;
ГОСТ 19.006. - 82. ЕСПД. «общие требования к
программным документам, выполненным печатным способом»;
ГОСТ 19.201. - 82. ЕСПД. «техническое задание на
разработку программы».
Кроме того, оформляются и согласовываются
разработчиком и заказчиком, различного рода договора на проведение работ, акты
о выполнении этапов создания ИС, графики выполнения работ по этапам и
документы, составленные после выполнения каждого этапа.
Модернизация системы должна осуществляться в
соответствии с регламентом изменений аппаратного и программного обеспечения.
.2. Требования к функциям (задачам)
.2.1. Состав функций АС
В составе АКЗ должны быть представлены следующие
функциональные задачи
Обеспечивать ввод данных с клавиатуры в
соответствующие поля и области на форме приложения
Поля TextBox используются для ввода данных и
вывода сообщений.
Область Imagе для наглядного отображения
внешнего вида товаров
Возможность решения задачи по нахождению
информации в базе данных.
Возможность вывода полученного результата в
соответствующие поля на форме приложения.
Каждый из отделов магазина включает в себя
программное и аппаратное обеспечение, которые обеспечивают:
) извлечение данных из БД, связанных с
соответствующим отделом;
) изменение записей в БД или введение новых
данных;
) связь с внешними устройствами, которые
необходимы для полноценного функционирования подсистемы.
В базе данных отдела оптовых продаж должно быть
реализовано:
а) создание списков товаров, необходимых для
заказа поставщикам; это необходимо для быстрого определения товаров, запас
которых закончился и может быть пополнен заказом новых партий товара
поставщику;
б) изменение цен товаров в БД.
Все указанные функции, выполняются операторами
отдела оптовых продаж.
Пополнение запаса товаров магазина происходит
через поставщиков, организующих доставку определенных товаров в определенные
сроки по предъявляемым им заказам.
.2.2. Функции подсистем
Функциональная структура АКЗ УЗ представлена в
виде диаграммы потоков данных (DFD - приложение 4).
Функции АКЗ организации оптовой торговли.
Стабильность работы отдела оптовых продаж в
очень большой степени зависит от четкости и согласованности поставок товаров;
функции, которые реализует данная подсистема:
а) составление списка поставщиков, с которыми
заключены договора;
б) составление договоров с новыми поставщиками
на поставку товаров определенного ассортимента на определенный срок;
в) расторжение договоров с поставщиками, которые
не оправдали возложенного на них доверия;
г) оформление по спискам товаров, которые
отсутствуют на складах или в магазинах, тем поставщикам, договоры с которыми на
поставку этих товаров были заключены; при этом стоимость указанных в договоре
товаров засчитывается в чистый убыток магазина.
Требования к функциям (задачам), которые будут
выполняться системой:
анализ ассортимента товаров;
формирование списка требуемых товаров;
выбор поставщиков;
формирование заявки;
составление отчета о принятом товаре;
списание товара;
формирование документации о движении товара.
Сущность автоматизированного выполнения функции.
Функция выполняется на основе входных данных: данные о покупателях и
поставщиках, товар от поставщика; нормативной справочной информации:
действующее законодательство, конъюнктура рынка, информация об оптовых
продажах.
В результате выполнения функции формируется ряд
документов, таких как: накладные, счета-фактуры, приходные ордера и товарные
чеки. Каждый месяц начальник отдела получает отчет о состоянии дел из
бухгалтерии. Кроме того отдел поквартально и ежегодно составляет отчеты для
планового отдела.
В свою очередь накладные применяются для учета
отпуска материальных ценностей отделам своей организации, расположенным за
пределами ее территории, или сторонним организациям, на основании договоров и
других документов. Накладную выписывает работник структурного подразделения в
двух экземплярах на основании договоров (контрактов), нарядов и других
соответствующих документов и предъявлении получателем доверенности на получение
ценностей, заполненной в установленном порядке. Первый экземпляр передают
складу или отделу как основание для отпуска товара, другой - получателю товара.
Приходный ордер применяется для учета товаров,
поступающих от поставщиков. Приходный ордер в одном экземпляре составляет
материально ответственное лицо в день поступления товаров на склад. Приходный
ордер должен выписываться на фактически принятое количество товара.
Документы передаются в материальной форме.
Функция выполняется с периодичностью -
ежедневно. Рассчитываются показатели количество отпущенного товара оптовыми
партиями и товарооборот.
.3. Требования к видам обеспечения
.3.1.Требования к программным средствам
Программа работает под управлением Delphi 7,
связь с базой данных MS Access 2007 из пакета программ Micrisoft Office 2007
осуществляется по технологии ADO NET. Используется встроенный язык
программирования Object Pascal. Офисный пакет программ должен быть представлен
лицензионной версией Micrisoft Office 2007
На этапе проектирования системы использовать
Case средства: Rational Rose, BPWin, ERWin.
Системные программные средства, используемые
программой, должны быть представлены лицензионной локализованной версией
операционной системы Windows 7, 8 (64 bit).
Поддерживаемые операционные системы7 SP1
(архитектуры x86 и x64).8 (архитектуры x86 и x64).
WindowsServer 2008 R2 SP1 (архитектура
x64).
WindowsServer 2012 (архитектура x64).
Поддерживаемые архитектуры
-разрядная (x86)
-разрядная (x64)
.3.2. Требования к информационному обеспечению
) к составу, структуре и способам организации
данных в системе;
) к информационному обмену между компонентами
системы;
) к информационной совместимости со смежными
системами;
) по использованию общесоюзных и
зарегистрированных республиканских, отраслевых классификаторов, унифицированных
документов и классификаторов, действующих на данном предприятии;
) по применению систем управления базами данных;
) к структуре процесса сбора, обработки,
передачи данных в системе и. представлению данных;
) к защите данных от разрушений при авариях и
сбоях в электропитании системы;
) к контролю, хранению, обновлению и
восстановлению данных;
) к процедуре придания юридической силы
документам, продуцируемым техническими средствами ИС
.3.3. Требования к техническим средствам
В вычислительной сети должна использоваться
типовая конфигурация горизонтальной системы на основе медного кабеля UTP
категории 5е и Ethernet-коммутатора с пропускной способностью 100 Мб/с. На
рабочих местах пользователей и местах установки сетевых принтеров
устанавливаются розетки типа RJ-45.
Выделенный сервер должен иметь отказоустойчивую
дисковую подсистему на основе аппаратного контроллера Western Digital
WDH1NC20000E 2Tb, что позволит обеспечить целостность данных при выходе из
строя одного из жестких дисков и возможность его «горячей» замены. Сервер
дополнительно должен быть оснащен устройством резервного копирования на основе
кассетного привода DLT емкостью 2 Тб. Возможностями специализированного
программного обеспечения Tivoli, установленного на сервере, должно
обеспечиваться еженедельное резервное копирование баз данных, системных данных
и файлов пользователей.
Характеристика компьютеров:
Система: Windows 7 Ultimate
Платформа: Intel
Процессор:
Pentium E5200 (Socket 775, 2,5ГГЦ)
Кулер:
CoolerMasterHyper TX2 илиIceHammer
IH-4300B/4350B
Материнская плата:
GigaByteGA-P31-DS3L
Память: 2*2048 Мб
Hynix, SamsungDDR2-800
Видео карта:
GeForce 9800GT
Жесткий диск:
640Гб
WesternDigitalWD6400AAKSSATA2
Тип привода 1: DVD+-R/RW/DL
Корпус: ASUS 6XR8/450 или Ascot 6AR, 420-460W
Клавиатура;
Монитор: Samsung, 793Mb 17»;
Мышь;
Порты COM и LPT;
Сетевые платы;
Системные устройства
Универсальный контроллер последовательной шины;
.3.4. Требования к организационному обеспечению
Организационное обеспечение (ОО) - это
совокупность средств и методов организации производства и управления им в
условиях внедрения ИС.
Целью организационного обеспечения является:
выбор и постановка задач управления;
анализ системы управления и путей ее
совершенствования;
разработка решений по организации взаимодействия
ИС и персонала;
внедрение задач управления.
Организационное обеспечение включает в себя
методики проведения работ, требования к оформлению документов, должностные
инструкции и т.д.
Деятельность отдела оптовых продаж можно
рассматривать как совокупность работ по различным направлениям. Деятельность в
этих областях отражается в функциональных задачах, выполнение которых формирует
направление развития отдела и регламентирует его деятельность. В таблице 9
представлены функциональные задачи, стоящие перед отделом оптовых продаж и
функциональные подзадачи их составляющие.
Рост требований оптовых покупателей компании ООО
«Карапузик» обуславливает усложнение оптового бизнеса.
Таблица 9 - Группы функциональных задач и
подзадач
Функциональные
задачи
Функциональные
подзадачи
ФО1.
Производственная (торговля)
ФП1.1.
Закупка товара
ФП1.2.
Реализация товара
ФП1.3.
Хранение товара
ФО2.
Управленческая
ФП2.1.
Регулирование ценовой политики
ФП2.2.
Осуществление кадровой политики
ФП2.3.
Учет хозяйственной деятельности
ФО3.
Обеспечивающая
ФП3.1.
Доставка товара
ФП3.2.
Привлечение клиентов
Сегодня потребители предъявляют более высокие
требования, рассчитывая на индивидуальный подход, повышения качества товаров
при более низкой стоимости и широком ассортименте товара. При этом продукция
должна выбираться в определенное время, в конкретном месте и только при
надлежащем уровне обслуживания. Именно это делает работу компании ООО
«Карапузик» эффективной. Этому благоприятствует управление цепочками поставок,
сокращая затраты на логистику. В таком случае появляется возможность
использовать различные схемы ценообразования и оптимизации продукции на складах
и магазинах, а также уменьшать число неликвидных товаров.
Технологии управления оптовыми продажами должны
принимать во внимание все малейшие детали огромных объемов товарооборота.
Поставки продукции должны планироваться до самого детального уровня. При этом
должны учитываться всевозможные моменты, влияющие на спрос, параллельно с
обработкой огромных объемов информации за короткие сроки.
. Этапы, сроки и результаты выполнения
Разработка должна быть проведена в три стадии:
. разработка технического задания;
. рабочее проектирование;
. внедрение.
Этапы разработки
Для разработки информационной системы
калькуляции себестоимости продукции необходимо:
На стадии разработки технического задания должен
быть выполнен этап разработки, согласования и утверждения настоящего
технического задания.
На стадии рабочего проектирования должны быть
выполнены перечисленные ниже этапы работ:
Создание программного интерфейса;
Написание программного кода;
Тестирование программы с разными условиями;
На стадии внедрения должен быть выполнен этап
разработки подготовка и передача программы.
Содержание работ по этапам
На этапе разработки технического задания должны
быть выполнены перечисленные ниже работы:
. постановка задачи;
. определение и уточнение требований к
техническим средствам;
. определение требований к программе;
. определение стадий, этапов и сроков разработки
программы и документации на неё;
. согласование и утверждение технического задания.
. произвести анализ предметной области и
разработать логический проект информационной системы калькуляции себестоимости
производства по методологии UML.
На этапе разработки программы должна быть
выполнена работа по программированию (кодированию) и отладке программы.
На этапе разработки программной документации
должна быть выполнена разработка программных документов в соответствии с
требованиями к составу документации.
На этапе испытаний программы должны быть
выполнены перечисленные ниже виды работ:
. разработка, согласование и утверждение и
методики испытаний;
. проведение приемо-сдаточных испытаний;
. корректировка программы и программной
документации по результатам испытаний.
На этапе подготовки и передачи программы должна
быть выполнена работа по подготовке и передаче программы и программной
документации в эксплуатацию на объектах Заказчика.
. Порядок контроля и приемки АС
Порядок контроля и приемки
Виды испытаний
Приемо-сдаточные испытания должны проводиться на
объекте Заказчика в оговоренные сроки.
Приемо-сдаточные испытания программы должны
проводиться согласно разработанной Исполнителем и согласованной Заказчиком
Программы и методик испытаний.
Ход проведения приемо-сдаточных испытаний
Заказчик и Исполнитель документируют в Протоколе проведения испытаний
Общие требования к приемке работы
На основании Протокола проведения испытаний
Исполнитель совместно с Заказчиком подписывает Акт приемки-сдачи программы в
эксплуатацию.
В компании ООО «Карапузик» имеется отдел
информационных технологий (далее ИТ), который поддерживает и развивает всю
информационно-техническую структуру предприятия.
В состав отдела ИТ входят:
Начальник отдела ИТ;
Сетевые администраторы;
Системные администраторы;
Инженера - программисты;
Программисты 1С;
В обязанности системного администратора входит:
поддержание работоспособного состояния и модернизация серверов, персональных
компьютеров пользователей; обеспечение защиты информации хранимой на серверах и
рабочих станций от удаления, повреждения и кражи; обслуживание и поддержание в
рабочем состоянии офисной техники, установка программного обеспечения;
предоставление различных привилегий пользователям информационно-технической
системы предприятия (доступ к информации, доступ к интернету).
В обязанности сетевого администратора входит:
поддержание работоспособного состояния сетевого оборудования; модернизация
сетевого оборудования; обеспечение безопасного обмена информацией между
пользователями и подразделениями предприятия; обеспечение оптимального
функционирования сетевой части информационно-технической структуры предприятия;
обслуживание и поддержание в рабочем состоянии мини-АТС предприятия.
Поэтому все работы по сопровождению и контролю
внедряемой информационной системы будут возложены на системного и сетевого
администраторов.
. Требования к документированию
Правовое обеспечение на этапе разработки
включает нормативные акты с правовым регулированием отношений в ходе этого
процесса.
Документация оформляется согласно стандартам
ЕСКД, ЕСПД и ГОСТ.
В процессе разработки ИС могут бить
использованы:
ГОСТ 19.001. - 77. ЕСПД. «Общие положения»; ГОСТ 19.201. - 82. ЕСПД. «техническое задание на
разработку программы».
Кроме того, оформляются и согласовываются
разработчиком и заказчиком, различного рода договора на проведение работ, акты
о выполнении этапов создания ИС, графики выполнения работ по этапам и
документы, составленные после выполнения каждого этапа.
Приложение 4 к ПР 3
Рисунок 16 - Диаграмма потоков данных
ПРИЛОЖЕНИЕ 4
Пояснительная записка технического проекта:
общие положение, описание процесса деятельности
ОБЩИЕ ПОЛОЖЕНИЯ
.1 Наименование проектируемой автоматизируемой
системы
.2 Документы, на основании которых ведется
проектирование
.3 Организации, участвующие в разработке
.4 Стадии и сроки исполнения
.5 Цели, назначение и области использования
.6 Соответствие проектных решений нормам и
правилам техники безопасности, пожаро- и взрывобезопасности
.7 Нормативно-технические документы
.8 НИРы и изобретения, используемые при
разработке системы
.9 Очередность создания системы
ОПИСАНИЕ ПРОЦЕССА ДЕЯТЕЛЬНОСТИ
.1 Описание постановки задачи
.2 Спецификации функциональных требований
ОБЩИЕ ПОЛОЖЕНИЯ
.1 Наименование проектируемой автоматизируемой
системы
Автоматизированная информационная система
предприятия (на примере ООО «Карапузик») для автоматизации отдела оптовых
продаж.
.2 Документы, на основании которых ведется
проектирование
Приказ № от « » _______20___г.
.3 Организации, участвующие в разработке
Исполнитель
.4 Стадии и сроки исполнения
Реализация требований настоящего ТЗ по созданию
автоматизированной информационной системы предприятия (на примере ООО
«Карапузик») для автоматизации отдела оптовых продаж выполняется по договору
между Заказчиком и Исполнителем и производится в сроки, обусловленные
договором.
.5 Цели, назначение и области использования
Назначение Автоматизированного комплекса задач
(АКЗ) - автоматизация управления процессами, главным элементом которых
являются, прежде всего, базы данных, которые позволяют хранить и обрабатывать
используемую информацию рационально, быстро и доступно.
Целью настоящего проекта является создание АКЗ
предприятия (на примере ООО «Карапузик») для автоматизации отдела оптовых
продаж.
.6 Соответствие проектных решений нормам и
правилам техники безопасности, пожаро- и взрывобезопасности
Соответствие проектных решений нормам и правилам
техники безопасности, пожаро- и взрывобезопасности достигается регулярным
выполнением рекомендаций Министерства труда и социального развития РФ,
изложенных в Постановлении от 23 июля 1998 г. «Об утверждении межотраслевых
типовых норм времени на работы по сервисному обслуживанию ПЭВМ и оргтехники и
сопровождению программных средств».
.7 Нормативно-технические документы
Документация оформляется согласно стандартам
ЕСКД, ЕСПД и ГОСТ.
В процессе разработки ИС могут бить
использованы:
ГОСТ 19.001. - 77. ЕСПД. «Общие положения»;
ГОСТ 19.006. - 82. ЕСПД. «общие требования к
программным документам, выполненным печатным способом»;
ГОСТ 19.201. - 82. ЕСПД. «техническое задание на
разработку программы».
Кроме того, оформляются и согласовываются
разработчиком и заказчиком, различного рода договора на проведение работ, акты
о выполнении этапов создания ИС, графики выполнения работ по этапам и
документы, составленные после выполнения каждого этапа.
.8 НИРы и изобретения, используемые при
разработке системы
При разработке системы никакие НИРы и
изобретения не использовались.
.9 Очередность создания системы
Разработка должна быть проведена в три стадии:
. разработка технического задания;
. рабочее проектирование;
. внедрение.
Этапы разработки
Для разработки информационной системы
калькуляции себестоимости продукции необходимо:
На стадии разработки технического задания должен
быть выполнен этап разработки, согласования и утверждения настоящего
технического задания.
На стадии рабочего проектирования должны быть
выполнены перечисленные ниже этапы работ:
Создание программного интерфейса;
Написание программного кода;
Тестирование программы с разными условиями;
На стадии внедрения должен быть выполнен этап
разработки подготовка и передача программы.
Содержание работ по этапам
На этапе разработки технического задания должны
быть выполнены перечисленные ниже работы:
. постановка задачи;
. определение и уточнение требований к
техническим средствам;
. определение требований к программе;
. определение стадий, этапов и сроков разработки
программы и документации на неё;
. согласование и утверждение технического
задания.
. произвести анализ предметной области и
разработать логический проект информационной системы калькуляции себестоимости
производства по методологии UML.
На этапе разработки программы должна быть
выполнена работа по программированию (кодированию) и отладке программы.
На этапе разработки программной документации
должна быть выполнена разработка программных документов в соответствии с
требованиями к составу документации.
На этапе испытаний программы должны быть
выполнены перечисленные ниже виды работ:
. разработка, согласование и утверждение и
методики испытаний;
. проведение приемо-сдаточных испытаний;
. корректировка программы и программной
документации по результатам испытаний.
На этапе подготовки и передачи программы должна
быть выполнена работа по подготовке и передаче программы и программной
документации в эксплуатацию на объектах Заказчика.
ОПИСАНИЕ ПРОЦЕССА ДЕЯТЕЛЬНОСТИ
.1 Описание постановки задачи
АИС «Автоматизация отдела оптовых продаж»
предназначена для комплексного информационно-аналитического обеспечения
процессов ООО «Карапузик», в части исполнения следующих процессов:
повышение уровня автоматизации отдела оптовых
продаж;
снижение трудоемкости, повышение оперативности и
согласованности процессов предприятия,
минимизация бумажного документооборота отдела
оптовых продаж,
совершенствование бизнес-процессов предприятия
торговли относительно оптовых продаж
Общая схема процессов комплекса задач
представлена в виде диаграммы вариантов использования (use-case diagram) на
языке UML (приложение 1).
.2 Спецификации функциональных требований
Менеджер по продажам
. Специалист по заключению сделок.
. Предусловие выполнения варианта использования
- получение товара.
. Основной поток событий - формирование цены.
. Альтернативные варианты событий - рекламация
товара
. Постусловие - продажа товара
Продавец
. Оптовый торговец, специалист отдела оптовых
продаж.
. Предусловие выполнения варианта использования
- составление цены товара.
. Основной поток событий - продажа товара.
. Альтернативные варианты событий - возвращение
товара на склад.
. Постусловие - покупка товара
Клиент
. Оптовый покупатель.
. Предусловие выполнения варианта использования
- продажа товара.
. Основной поток событий - покупка товара.
. Альтернативные варианты событий - возвращение
товара.
. Постусловие - нет
Поставщик
. Поставщик товара на предприятие оптовой
торговли.
. Предусловие выполнения варианта использования
- приобретение товара или изготовление товара.
. Основной поток событий - поставка товара.
. Альтернативные варианты событий - прием товара
по рекламации.
. Постусловие - формирование цены..
Система учета
. АИС «Автоматизация отдела оптовых продаж».
. Предусловие выполнения варианта использования
- продажа товара.
. Основной поток событий - учет операций.
. Альтернативные варианты событий - нет.
. Постусловие - выдача отчетов.
Приложение 1 к ПР4
Актеры
Менеджер по продажам - специалист по заключению
сделок.
Продавец - оптовый торговец, специалист отдела
оптовых продаж.
Клиент - оптовый покупатель.
Поставщик - поставщик товара на предприятие
оптовой торговли.
Система учета - АИС «Автоматизация отдела
оптовых продаж»
Рисунок 16 - Диаграммы использования
ПРИЛОЖЕНИЕ 5
Пояснительная записка технического проекта
ОСНОВНЫЕ ТЕХНИЧЕСКИЕ РЕШЕНИЯ
.1 Структура системы, перечень подсистем
.2 Способы и средства связи для информационного
обмена между компонентами подсистем
.3 Взаимосвязь АС со смежными системами
.4 Режимы функционирования системы
.5 Численность, функции и квалификация персонала
.6 Обеспечение потребительских характеристик
системы
.7 Функции, выполняемые системой
.8 Комплекс технических средств
.9 Информационное обеспечение системы
.10 Программное обеспечение системы
МЕРОПРИЯТИЯ ПО ПОДГОТОВКЕ ОБЪЕКТА АВТОМАТИЗАЦИИ К
ВВОДУ СИСТЕМЫ В ДЕЙСТВИЕ
.1 Приведение информации к виду, пригодному для
обработки на ЭВМ
.2 Мероприятия по подготовке персонала
.3 Организация необходимых подразделений и
рабочих мест
.4 Изменение объекта автоматизации
.5 Дополнительные мероприятия
. ОСНОВНЫЕ ТЕХНИЧЕСКИЕ РЕШЕНИЯ
.1 Структура системы, перечень подсистем
Программная система состоит из базы данных
Оптовая торговля.accdb и проекта Project.dpr в который входит 9 модулей: Unit1,
Unit2, Unit3, Unit4, Unit5, Unit6, Unit7, Unit8, Unit9 (расширение *.pas).
Модули, реализующие основные функции, вызываются
из основного модуля. Вспомогательные модули используются в процессе работы
основного модуля.
Иерархическая соподчиненность модулей
программного комплекса представлена на рисунке.
Рисунок 17 - Иерархическая соподчиненность
модулей
Таблица 10 - Спецификация модулей ПС
Название
модуля
Назначение
Входные
данные
Выходные
данные
1
2
4
5
Unit1
Форма
меню
Выбор
пользователем действия
Основная
форма
Unit2
Форма,
содержащая информацию о товарах
Выбор
пользователем действия
Результат
текущего действия - просмотр информации о товарах
Unit3
Форма,
содержащая информацию о поставках
Выбор
пользователем действия
Результат
текущего действия - просмотр товаров поставок
Unit4
Форма,
реализованная компонентом Page Control Модуль, содержащий таблицы с товарами
из коллекций
Выбор
пользователем действия
Результат
текущего действия - просмотр таблиц коллекций товаров
Unit5
Форма,
реализованная компонентом DBCtrlGrid с информацией о магазинах
Выбор
пользователем действия
Результат
текущего действия - просмотр таблиц с информацией о магазинах
Unit6
Модуль,
содержащий информацию о курсах валют
Выбор
пользователем действия
Информация
о курсах валют
Unit7
Модуль,
содержащий информацию о цветовой гамме
Выбор
пользователем действия
Информация
о цветовой гамме
Unit8
Модуль,
содержащий компоненты для работы с базой данных
Данные,
записанные пользователем
Соединение
с базой данных
Unit9
Формирование
отчета в виде QReport
Формируется
по запросу из модуля 3
Сформированный
отчет
.2 Способы и средства связи для информационного
обмена между компонентами подсистем
В качестве источника данных будет выступать база
данных, разработанная ранее в среде Microsoft Access.
Для работы с базой данных в среде проектирования
Borland Delphi 7.0 будем использовать следующие компоненты:; ;.
Технология ADO -Microsoft ActiveX Data Objects
обеспечивает универсальный доступ к источникам данных из приложений БД. Такую
возможность предоставляют функции набора интерфейсов, созданные на основе общей
модели объектов СОМ и описанные в спецификации OLE DB.
Технология ADO и интерфейсы OLE DB обеспечивают
для приложений единый способ доступа к источникам данных различных типов.
Например, приложение, использующее ADO, может применять одинаково сложные
операции и к данным, хранящимся на корпоративном сервере SQL, и к электронным
таблицам, и локальным СУБД. Запрос SQL, направленный любому источнику данных
через ADO, будет выполнен.
Рисунок 18 - Схема доступа к данным через ADO
.3 Взаимосвязь АС со смежными системами
АИС «Автоматизация отдела оптовых продаж»
взаимодействует с операционной системой, которая обеспечивает работу
приложений.
.4 Режимы функционирования системы
В составе АКЗ должны быть представлены следующие
функциональные задачи
Обеспечивать ввод данных с клавиатуры в
соответствующие поля и области на форме приложения
Поля TextBox используются для ввода данных и
вывода сообщений.
Область Imagе для наглядного отображения
внешнего вида товаров
Возможность решения задачи по нахождению
информации в базе данных.
Возможность вывода полученного результата в
соответствующие поля на форме приложения.
Каждый из отделов магазина включает в себя
программное и аппаратное обеспечение, которые обеспечивают:
) извлечение данных из БД, связанных с
соответствующим отделом;
) изменение записей в БД или введение новых
данных;
) связь с внешними устройствами, которые
необходимы для полноценного функционирования подсистемы.
В базе данных отдела оптовых продаж должно быть
реализовано:
а) создание списков товаров, необходимых для
заказа поставщикам; это необходимо для быстрого определения товаров, запас
которых закончился и может быть пополнен заказом новых партий товара
поставщику;
б) изменение цен товаров в БД.
Все указанные функции, выполняются операторами
отдела оптовых продаж.
Пополнение запаса товаров магазина происходит
через поставщиков, организующих доставку определенных товаров в определенные
сроки по предъявляемым им заказам.
.5 Численность, функции и квалификация персонала
АКЗ УЗ должна поддерживать возможность
масштабирования при увеличении числа пользователей с учетом роста компании.
.6 Обеспечение потребительских характеристик
системы
В состав основных потребительских характеристик
системы входят:
надежность;
безопасность;
производительность;
масштабируемость.
Надежность системы обеспечивается выполнением
Заказчиком совокупности организационно-технических мероприятий, перечень
которых приведен ниже:
а) организацией бесперебойного питания
технических средств;
б) использованием лицензионного программного
обеспечения;
в) регулярным выполнением рекомендаций
Министерства труда и социального развития РФ, изложенных в Постановлении от 23
июля 1998 г. Об утверждении межотраслевых типовых норм времени на работы по
сервисному обслуживанию ПЭВМ и оргтехники и сопровождению программных средств»;
г) регулярным выполнением требований ГОСТ
51188-98. Защита информации. Испытания программных средств на наличие
компьютерных вирусов
Время восстановления после отказа, вызванного
сбоем электропитания технических средств (иными внешними факторами), не
фатальным сбоем (не крахом) операционной системы, не превышает 30-ти минут при
условии соблюдения условий эксплуатации технических и программных средств.
Время восстановления после отказа, вызванного
неисправностью технических средств, фатальным сбоем операционной системы, не
превышает времени, требуемого на устранение неисправностей технических средств
и переустановки программных средств.
Отказы программы вследствие некорректных
действий пользователя при взаимодействии с программой недопустимы.
Безопасность системы обеспечивается надлежащим
образом. Сбор информации происходит посредством сервера, хранение
осуществляется на сервере, обмен информацией между базами данных осуществляется
с помощью программного обеспечения, резервное копирование данных осуществляется
на специально выделенный жесткий диск.
Все доступные сетевые ресурсы хранятся на
файл-сервере, доступ к ним регулируется правами пользователей.
В вычислительной сети компании ООО «Карапузик»
используется типовая конфигурация горизонтальной системы на основе медного
кабеля UTP категории 5е и Ethernet-коммутатора с пропускной способностью 100
Мб/с. На рабочих местах пользователей и местах установки сетевых принтеров
устанавливаются розетки типа RJ-45.
Выделенный сервер имеет отказоустойчивую
дисковую подсистему на основе аппаратного контроллера Western Digital
WDH1NC20000E 2Tb, что позволяет обеспечить целостность данных при выходе из
строя одного из жестких дисков и возможность его «горячей» замены. Сервер
дополнительно оснащен устройством резервного копирования на основе кассетного
привода DLT емкостью 2 Тб. Возможностями специализированного программного
обеспечения Tivoli, установленного на сервере, обеспечивается еженедельное
резервное копирование баз данных, системных данных и файлов пользователей.
Общая производительность определяется временем
на выполнение заказа.
Масштабируемость обеспечивается за счет
установки программного обеспечения на дополнительное рабочее место.
.7 Функции, выполняемые системой
Стабильность работы отдела оптовых продаж в
очень большой степени зависит от четкости и согласованности поставок товаров;
функции, которые реализует данная подсистема:
а) составление списка поставщиков, с которыми
заключены договора;
б) составление договоров с новыми поставщиками
на поставку товаров определенного ассортимента на определенный срок;
в) расторжение договоров с поставщиками, которые
не оправдали возложенного на них доверия;
г) оформление по спискам товаров, которые
отсутствуют на складах или в магазинах, тем поставщикам, договоры с которыми на
поставку этих товаров были заключены; при этом стоимость указанных в договоре
товаров засчитывается в чистый убыток магазина.
Требования к функциям (задачам), которые
выполняются системой:
анализ ассортимента товаров;
формирование списка требуемых товаров;
выбор поставщиков;
формирование заявки;
составление отчета о принятом товаре;
списание товара;
формирование документации о движении товара.
Менеджер по продажам
. Специалист по заключению сделок.
. Предусловие выполнения варианта использования
- получение товара.
. Основной поток событий - формирование цены.
. Альтернативные варианты событий - рекламация
товара
. Постусловие - продажа товара
Продавец
. Оптовый торговец, специалист отдела оптовых
продаж.
. Предусловие выполнения варианта использования
- составление цены товара.
. Основной поток событий - продажа товара.
. Альтернативные варианты событий - возвращение
товара на склад.
. Постусловие - покупка товара
Клиент
. Оптовый покупатель.
. Предусловие выполнения варианта использования
- продажа товара.
. Основной поток событий - покупка товара.
. Альтернативные варианты событий - возвращение
товара.
. Постусловие - нет
Поставщик
. Поставщик товара на предприятие оптовой
торговли.
. Предусловие выполнения варианта использования
- приобретение товара или изготовление товара.
. Основной поток событий - поставка товара.
. Альтернативные варианты событий - прием товара
по рекламации.
. Постусловие - формирование цены..
Система учета
. АИС «Автоматизация отдела оптовых продаж».
. Предусловие выполнения варианта использования
- продажа товара.
. Основной поток событий - учет операций.
. Альтернативные варианты событий - нет.
. Постусловие - выдача отчетов.
.8 Информационное обеспечение системы
В модели объектов организации ООО «Карапузик»
имеются 3 главных класса Производители, Магазины и Поставки. Каждый класс
содержит множество однотипных объектов. Например, класс Поставки содержит
множество Поставок, а класс Магазины содержит множество Магазинов. В каждом из
этих классов имеется множество однотипных объектов и т.д. (Приложение 1).
Когда объекты и связи определены, исследуется их
поведение во времени. Каждый объект и связь могут иметь свой жизненный цикл.
Классы объектов первичной информации -
представлены в приложении 2.
Классы объектов выходных документов
(интерфейсных объектов) - представлены эскизами форм документов (приложение 3)
В случае добавление в базу данных новых таблиц,
нет необходимости изменять всю структуру. Нужно всего лишь добавить ключевое
поле новой таблицы в таблицу «Список_товаров» и установить между ними связь.
.9 Программное обеспечение системы
Программное обеспечение системы состоит из
системного и базового программного обеспечения и прикладного программного
обеспечения.
Системное и базовое программное обеспечение:
В качестве операционной системы, серверов баз
данных используется:
WindowsServer 2008 R2 SP1 (архитектура
x64).
WindowsServer 2012 (архитектура x64).
В качестве операционной системы клиентский ПК
могут быть использованы: 7 SP1 (архитектуры x86 и x64).8 (архитектуры x86 и
x64).
Прикладное программное обеспечение:
Программа работает под управлением Delphi 7,
связь с базой данных MS Access 2007 из пакета программ Micrisoft Office 2007
осуществляется по технологии ADO NET. Используется встроенный язык
программирования Object Pascal. Офисный пакет программ должен быть представлен
лицензионной версией Micrisoft Office 2007
На этапе проектирования системы использовать Case
средства: Rational Rose, BPWin, ERWin.
Алгоритмы выполнения процессов (взаимодействия
объектов) определены в виде диаграммы последовательностей (Sequence diagram) и
диаграмм активностей (Activity diagram):
Диаграммы последовательностей (варианта использования)
представлены в приложении 4. Диаграммы активностей представлены в приложении 5.
.10 Комплекс технических средств
В вычислительной сети должна использоваться
типовая конфигурация горизонтальной системы на основе медного кабеля UTP
категории 5е и Ethernet-коммутатора с пропускной способностью 100 Мб/с. На
рабочих местах пользователей и местах установки сетевых принтеров
устанавливаются розетки типа RJ-45.
Выделенный сервер должен иметь отказоустойчивую
дисковую подсистему на основе аппаратного контроллера Western Digital
WDH1NC20000E 2Tb, что позволит обеспечить целостность данных при выходе из
строя одного из жестких дисков и возможность его «горячей» замены. Сервер
дополнительно должен быть оснащен устройством резервного копирования на основе
кассетного привода DLT емкостью 2 Тб. Возможностями специализированного
программного обеспечения Tivoli, установленного на сервере, должно
обеспечиваться еженедельное резервное копирование баз данных, системных данных
и файлов пользователей.
Характеристика компьютеров:
Система: Windows 7 Ultimate
Платформа: Intel
Процессор:
Pentium E5200 (Socket 775, 2,5ГГЦ)
Кулер:
CoolerMasterHyper TX2 илиIceHammer
IH-4300B/4350B
Материнская плата:
GigaByteGA-P31-DS3L
Память: 2*2048 Мб
Hynix, SamsungDDR2-800
Видео карта:
GeForce 9800GT
Жесткий диск:
640Гб
WesternDigitalWD6400AAKSSATA2
Тип привода 1: DVD+-R/RW/DL
Корпус: ASUS 6XR8/450 или Ascot 6AR, 420-460W
Клавиатура;
Монитор: Samsung, 793Mb 17»;
Мышь;
Порты COM и LPT;
Сетевые платы;
Системные устройства
Универсальный контроллер последовательной шины.
Клиент-серверная архитектура комплекса
технических средств определена в виде диаграммы компонентов (component diagram)
и диаграммы развертывания (deployment diagram) и представлены в приложении 6.
Характеристики комплекса технических средств
соответствуют требованиям технического задания
МЕРОПРИЯТИЯ ПО ПОДГОТОВКЕ ОБЪЕКТА АВТОМАТИЗАЦИИ
К ВВОДУ СИСТЕМЫ В ДЕЙСТВИЕ
.1 Приведение информации к виду, пригодному для
обработки на ЭВМ
Мероприятия по приведению информации к виду,
пригодному для обработки на ЭВМ не проводятся.
.2 Мероприятия по подготовке персонала
Для сотрудников отдела оптовых продаж необходимо
провести обучение по следующим дисциплинам:
описание общей концепции ИС;
описание структуры ИС;
ввод данных в систему.
.3 Организация необходимых подразделений и
рабочих мест
На каждом рабочем месте должна быть установлена
база данных Microsoft Access.
.4 Изменение объекта автоматизации
Не производится
.5 Дополнительные мероприятия
При подготовке объекта автоматизации существуют
следующие дополнительные мероприятия:
Импорт данных из старой системы в ИС;
Обновление импортированных данных.
Приложение 1 к ПР5
Рисунок 19 - Диаграмма классов объектов
Приложение 2 к ПР5
Таблицы «Валюты», «Таблица цветов» и «Размеры»
являются справочными и состоят из следующих полей, где поля «Код валюты», «Код
цвета» и «Код» являются ключевыми в соответствующих таблицах.
Рисунок 20 - Справочные таблицы
Таблица «Категории» является вспомогательной,
служит для нормализации структуры базы данных и состоит из следующих полей,
поле «Код» является ключевым.
Рисунок 21 - вспомогательная таблица Рисунок 22 - Таблица для запросов Отгружено
Рисунок 23 - Таблица для запросов Отгружено
Таблица «Магазины» состоит из следующих полей:
Рисунок 24 - Таблица «Магазины»
Таблица «Производители» состоит из следующих
полей:
Рисунок 25 - Таблица «Производители»
Таблица «Товары» является основной.
Рисунок 26 - Таблица «Товары»
Приложение 3 к ПР5
Классы объектов выходных документов - эскизы
форм документов
Рисунок 27 - Форма документа «Договор»
Рисунок 28 - Форма документа
«Товарно-транспортная накладная»
Рисунок 29 - Форма документа «Платежное поручение»
Приложение 4 к ПР5
Рисунок 30 - Диаграмма последовательностей
«Заказ товара»
Рисунок 31 - Диаграмма последовательностей
«Авторизация»
Рисунок 32 - Диаграмма последовательностей
«Обработка заказов»
Рисунок 33 - Диаграмма последовательностей
«Оформление заказа и продажа товара клиенту»
Приложение 5 к ПР5
Рисунок 34 - Диаграмма деятельности оформления
заказа и продажи товара
Приложение 6 к ПР5
Рисунок 35 - Диаграмма компонентов системы
Рисунок 36 - Диаграмма развертывания
= 13808,64 - 7348,32 = 6460,32руб.
