Материал: Автоматизация расчета заработной платы

Внимание! Если размещение файла нарушает Ваши авторские права, то обязательно сообщите нам

Логическая модель предметной области иллюстрирует сущности, а также их взаимоотношения между собой.

Сущности описывают объекты, являющиеся предметом деятельности предметной области, и субъекты, осуществляющие деятельность в рамках предметной области. Свойства объектов и субъектов реального мира описываются с помощью атрибутов.

Взаимоотношения между сущностями иллюстрируются с помощью связей. Правила и ограничения взаимоотношений описываются с помощью свойств связей. Обычно связи определяют либо зависимости между сущностями, либо влияние одной сущности на другую.

Основные требования к содержанию модели

. Логическая модель должна отображать все сущности и связи, значимые для той цели, ради которой мы ее рисуем.

. Все объекты модели (и сущности, и связи) должны быть именованы. Именование сущностей и связей должно выполняться в терминах предметной области.

. Для связей должна быть указана кратность (один - многие).

. Для каждой связи должно быть указано направление чтения

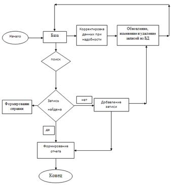
Схема. Модель работы приложения

В программе реализуются следующие операции:

добавление, изменение данных таблицы.

возможность поиска записей в базе данных по определенным критериям.

при нажатии кнопки формирование справки формируется и открывается документ.

В программе предусмотрена возможность редактирования данных по работникам, а так же возможен вывод отчета.

2.3 Обоснование выбора программного обеспечения

Для разработки приложений можно использовать различные средства и среды программирования. Каждая из таких сред программирования имеет свои преимущества и недостатки. Многие из них облегчают работу программиста тем, что некоторую часть кода прописывает сама среда. В большинстве из них есть обширное количество графических компонентов, которые легки в использований. Для разработки данной программы использовалась среда программирования Borland Delphi 7, а также пакет Microsoft Office 2007.обладает мощными средствами для разработки различных приложений, а также для приложений управляющих базами данных. Для доступа к данным используются различные механизмы как на основе собственного процессора баз данных BDE, так и на основе ADO, поддерживаемой Microsoft.

Одно из основных отличий Delphi от других похожих инструментов визуальной разработки приложений заключается в наличии действительно быстрого, эффективного компилятора. Компилятор выдает не только сообщение о ошибках, но и огромное количество предупреждений и подсказок, которые позволяют создавать более ясный код. Важным достоинством является также выдача одновременно нескольких сообщений об ошибках, что позволяет быстрее исправлять их.позволяет создавать программу, вложив максимум сил и умения в ее рабочую часть, и всячески помогает вам в той области, где не имеет конкурентов, - в области создания пользовательского интерфейса. Потратив некоторое время на обучение работе Delphi, вы сможете легко и просто создавать пользовательские интерфейсы, не сравнимые ни с какими другими, созданные с помощью традиционного инструментария. Более того, они будут не просто элегантны, но при необходимости будут обладать "изюминкой" в виде разработанных вами новых управляющих элементов , что не займет у вас много сил и времени с таким помощником, как Delphi.

Благодаря объектно-ориентированной природе Delphi вы можете создавать свои компоненты не только с нуля, но и используя богатый набор имеющихся компонентов. Помимо создания новых компонентов, расширяемость Delphi включает также возможность интегрирования в среду Delphi целых подпрограмм, называемых экспертами. Expert Interface позволяет вам дополнять среду своими пунктами меню и диалоговыми окнами для расширения ее функциональности.

Но основным преимуществом Delphi является его среда программирования с визуальным конструктором программ. Эта среда (вместе с объектной библиотекой VCL) позволяет эффективно программировать под MS Windows, не отвлекаясь на выяснение всех деталей Win API, а работать над логикой программы.

С точки зрения профессионального программиста не менее важно то, что Delphi обладает высокоразвитыми средствами для работы с базами данных. Базы данных позволяют эффективно управлять информацией. Delphi позволяет эффективно создавать приложения, работающие с базами данных.

Преимущества данного языка пред другими:

. Улучшенная отладка Ваших программ. Интегрированный отладчик Delphi имеет много полезных свойств.

. Высокоскоростной компилятор позволяет быстро и без проблем перевести Ваши программы в машинный код. Компилятор, встроенный в Delphi является на данный момент самым быстрым в мире.

. Визуальное построение приложений позволяет быстро и качественно создать интерфейс Вашей программы.

. Простые и функциональные способы построения баз данных (БД).

. Разработчик программ может самостоятельно строить объекты для Delphi. Это очень полезно для составления уникальных приложений.

Прежде всего, Delphi предназначен для профессиональных разработчиков, желающих очень быстро разрабатывать приложения в архитектуре клиент-сервер. Delphi производит небольшие по размерам высокоэффективные исполняемые модули (.exe и .dll), поэтому в Delphi должны быть, прежде всего, заинтересованы те, кто разрабатывает продукты на продажу. С другой стороны небольшие по размерам и быстро исполняемые модули означают, что требования к клиентским рабочим местам существенно снижаются - это имеет немаловажное значение и для конечных пользователей.

Преимущества Delphi по сравнению с аналогичными программными продуктами.

быстрота разработки приложения (RAD);

высокая производительность разработанного приложения;

низкие требования разработанного приложения к ресурсам компьютера;

наращиваемость за счет встраивания новых компонент и инструментов в среду Delphi;

возможность разработки новых компонентов и инструментов собственными средствами Delphi (существующие компоненты и инструменты доступны в исходных кодах);

удачная проработка иерархии объектов.

Система программирования Delphi рассчитана на программирование различных приложений и предоставляет большое количество компонентов для этого. К тому же работодателей интересует, прежде всего, скорость и качество создания программ, а эти характеристики может обеспечить только среда визуального проектирования, способная взять на себя значительные объемы рутинной работы по подготовке приложений, а также согласовать деятельность группы постановщиков, кодировщиков, тестеров и технических писателей. Возможности Delphi полностью отвечают подобным требованиям и подходят для создания систем любой сложности.

Так же для вывода данных удобно использовать пакет Microsoft Office.Office - офисный пакет приложений, созданных корпорацией Microsoft для операционных систем Microsoft Windows, Apple Mac OS X . В состав этого пакета входит программное обеспечение для работы с различными типами документов: текстами, электронными таблицами, базами данных и др. Microsoft Office является сервером OLE объектов и его функции могут использоваться другими приложениями, а также самими приложениями Microsoft Office. Поддерживает скрипты и макросы, написанные на VBA.

Рассмотрим два компонента Microsoft Office, такие как Excelи Access.

За последние годы произошли значительные изменения бизнес среды. Если еще 5-7 лет назад только передовой бизнес внедрял бюджетное управление, то к настоящему времени элементы бюджетирования стали составной частью менеджмента многих российских предприятий. Необходимо отметить интересный феномен: первые системы бюджетирования на платформе MS Excel активно эксплуатируются и в настоящее время без значительных изменений.

Причин использования MS Excel для автоматизации бюджетирования на предприятии множество. MS Excel - многофункциональное и доступное средство обработки информации, с которым хорошо знакомы сотрудники финансово-экономической службы. Данная программа позволяет вводить любые формулы и использовать функции, строить взаимосвязи и прогнозы, графически и наглядно представлять полученные данные. Новые обновления и версии офисного пакета также открывают дополнительные возможности улучшения системы.Excel представляет широкий диапазон средств для анализа статистических данных и прогнозирования будущих событий. Встроенные статистические функции (СуммЕсли,Тенденция, Предсказ, Рост и многие другие) упрощают громоздкий механизм вычислений, выполнение анализа и получение прогнозных значений. Например, возможно планировать объемы продаж, опираясь на данные за прошедшие периоды с применением регрессионного анализа.

Моделирование ситуации и оценка полученных результатов могут быть осуществлены посредством эффективного инструмента - Диспетчера сценариев, применение которого в рамках формирования небольшого бюджета позволяет создавать несколько сценариев для одной модели "что-если", распределять задачу моделирования между несколькими участниками и объединять результаты в общий отчет.

Для работы со списками и массивами информации существуют специальные функции в библиотеке функций, которые помогают извлекать из электронной таблицы данные с целью их дальнейшего преобразования в формулах. Примером может послужить создание единого прейскуранта цен на продукцию и дальнейшее его использование для расчета в стоимостном выражении бюджета продаж. Наиболее применяемыми из них являются ВПР, Выбор, Просмотр.

К преимуществам электронных таблиц относится возможность импорта информации - получение внешних данных из других источников с использованием мастера подключения или мастера запросов, что существенно облегчает ввод данных на этапе создания бюджетной модели и проведения план-фактного анализа.

Бесспорно, MS Excel - мощное средство, но в действительности не весь потенциал его используется для автоматизации систем бюджетирования, и на практике создаются упрощенные модели планирования, для которых использование MS Excel является целесообразным. Эффективно применять MS Excel и для бюджетирования в части планирования, контроля и анализа денежных потоков. Однако, для средних и крупных производственных компаний, деятельность которых сложная многопараметрическая система, этого недостаточно. Особенности производственного процесса могут определять не всегда линейную систему взаимозависимости множества факторов, которые формируют финансово-экономические показатели.

Появление в составе пакета Microsoft Office системы управления базами данных Access изменило взгляд на проблему разработки баз данных. Первоначально MS Access не входила в пакет Office и имела отдельную нумерацию версий. Начиная с версии 7.0, эта СУБД стала входить в профессиональный пакет "офиса".

Приложение Microsoft Access 2007 исключительно удобно в использовании благодаря готовым шаблонам и эффективным средствам, которые сохраняют свою важность по мере увеличения объема данных.2007 позволяет эффективно работать с данными даже пользователям, не являющимся специалистами по базам данных. Кроме того, новые веб-базы данных расширяют возможности приложения Access, упрощая отслеживание сведений, их совместное использование и составление отчетов. Получить доступ к данным можно в любой момент через веб-браузер.

С помощью Access 2007 обычные пользователи получили удобное средство для создания и эксплуатации достаточно мощных баз данных без необходимости что-либо программировать. В то же время работа с Access 2007 не исключает возможности программирования, т. к. система включает поддержку языка программирования Visual Basic for Applications, который позволяет создавать дополнительные модули и элементы управления.

Одним из важных достоинств Access 2007 является интеграция этой программы с Excel, Word и другими программами пакета MS Office. Данные, созданные в разных приложениях, входящих в этот пакет, легко импортируются и экспортируются из одного приложения в другое. Распространенность пакета Microsoft Office делает такие базы преемственными.

. Описание работы программы

При открытии программы появляется форма, на которой находится таблица с нужной нам информацией.

Рис. 1

Изначально можно выбрать уже занесенного в базу данных работника, или же добавить нового, щелкнув на кнопку добавить, после чего появится окно "Добавления работника".

Рис. 2

После добавления происходит автоматический возврат на главную форму.

После выбора работника из списка можно так же изменить какие-то его данные для этого нужно выделить данного работника и нажать на кнопку "Изменить".

Рис. 3

Так же можно удалить не нужного вам работника из базы для этого нужно выделить данного работника и нажать кнопку "Удалить". После этого запись данного работника из базы данных удалиться.

В данной программе предусмотрено открытие любой другой нужной вам базы данных для этого нужно нажать на кнопку "Открыть" и загрузить ее.

Рис. 4

Данная программа имеет возможность вывода справки для расчета заработной платы каждому работнику. Нажав на кнопку "Формирование справки".

Рис. 5

Появляется форма, в ней мы нажимаем далее, после чего появляется следующая форма лист расчета заработной платы.

Рис. 6

В ней мы вводим данные работника, в какой организации он работает, сколько дней отработал, какая надбавка и сколько дней оплачено.

Рис. 7

Теперь форма заполнена данными.

До заполнения форма справка имела такой вид.

Рис. 8

А после заполнения она принимает такой вид.

Рис. 9

В данной справке высчитывается заработная плата работника со всеми надбавками и учетом долга за предприятием.

Так же можно вывести отчет с данными на всех сотрудников и отправить ее на печать. Предварительно выбрав отдельные поля для отображения.

Рис. 10

Заключение

В настоящее время автоматизация затрагивает все более широкие области. Новейшие компьютерные программы помогают выполнять большую часть работы, эффективно управляя основными и вспомогательными производственными процессами.

В результате выполнения курсовой работы была создана база данных для расчета заработной платы сотрудников, а так же предусмотрен вывод отчета. Благодаря программе сокращается время для выполнения расчетов.

Готовая программа способна облегчить работу пользователя за счёт экономии времени и усилий, однако приложение не совершенно. Гибкость выбранной визуальной среды позволяет вносить в приложения необходимые коррективы. Удобный интерфейс позволяет создать необходимые условия для комфортной работы с приложением.

Разработана программа, состоящая из процедур и функций, позволяет:

добавлять, редактировать, удалять, править и хранить в электронном виде данные по сотрудникам.

легко отследить и управлять всеми основными данными на сотрудника.

использовать набор поисковой функции.

выводить отчет на принтер.

выводить данные в справку в Excel.

Программный продукт был реализован с помощью пакета MS Office, а так же при помощи языка объектно-ориентированного программирования Borland Delphi 7.0. Использование разработанной программы должно помочь работникам, рассчитывающим заработную плату.