Материал: Автоматизация непрерывного дозатора

Внимание! Если размещение файла нарушает Ваши авторские права, то обязательно сообщите нам

Автоматизация непрерывного дозатора

МИНОБРНАУКИ РОССИИ

ФЕДЕРАЛЬНОЕ ГОСУДАРСТВЕННОЕ БЮДЖЕТНОЕ ОБРАЗОВАТЕЛЬНОЕ УЧРЕЖДЕНИЕ ВЫСШЕГО ПРОФЕССИОНАЛЬНОГО ОБРАЗОВАНИЯ

ТОМСКИЙ ГОСУДАРСТВЕННЫЙ АРХИТЕКТУРНО-СТРОИТЕЛЬНЫЙ УНИВЕРСИТЕТ

КАФЕДРА “ЭЛЕКТРОТЕХНИКА И АВТОМАТИКА”






КОНТРОЛЬНАЯ РАБОТА

по дисциплине: «Автоматика и автоматизация производственных процессов»

Тема проекта «Автоматизация непрерывного дозатора»

Выполнил Дубинко Ю. А.

Проверил Деренок А.Н./




Томск 2014

Введение

Автоматизация производства - основа развития современной промышленности, генеральное направление технического прогресса. Цель автоматизации производства заключается в повышении эффективности труда, улучшении качества выпускаемой продукции, создание условия для оптимального использования всех ресурсов производства.

Автоматизация изменяет характер труда человека, который берет на себя функции технического обслуживания, необходимые для заданного функционирования автоматической системы. Одновременно с изменением характера труда изменяется и содержание рабочей квалификации: упраздняются старые профессии с присущим им тяжелым физическим трудом, быстро растет удельный вес инженерно-технических работников, которые обеспечивают нормальное функционирование сложного оборудования, а так же разрабатывают боле совершенные его виды.

Автоматизация производства является одним из основных факторов научно-технической революции, открывающей перед человечеством беспредельные возможности преобразования природы, создания огромных материальных богатств.

В практике разработки и внедрения систем автоматизации технологических процессов на предприятиях промышленности строительных материалов сложилось понятие о трех уровнях автоматизации:

Низший уровень автоматизации - предусматривает автоматический контроль и регулирование отдельных параметров процесса (агрегата), дистанционное управление (со щита управления агрегатом) исполнительными механизмами, сигнализацию отклонения параметров от нормы. Выбор средств автоматизации в этом случае обусловлен необходимостью решения задачи стабилизации процессов по обеспечению, поддержанию параметров процесса (агрегатов)в заданных пределах.

Средний уровень автоматизации - имеет место в условиях, когда применяются более сложные системы автоматизации, с помощью которых достигается большая эффективность ведения процессов. Выбор средств автоматизации в рассматриваемом случае направлен на обеспечение решения более сложных задач автоматизации - экстремальных задач управления или других задач оптимизации процессов.

Высший уровень автоматизации - предполагает разработку и применение автоматизированных систем управления технологическими процессами с использованием управляющих вычислительных машин.

Схемы автоматизации составляются в такой последовательности: функциональные схемы автоматизации производства (процессы, агрегаты); принципиальные электрические схемы автоматического регулирования процесса (агрегата, параметра); принципиальные электрические схемы дистанционного управления электроприводами, сигнализации и др.

1. Обоснование выбора участка автоматизации, выделение регулируемых и регулирующих параметров

Функции

• Дозирование сыпучих материалов в автономном режиме и в групповом режиме - в системах управления технологическими процессами;

• Измерение производительности и линейной плотности дозируемого сыпучего материала (щебня, руды, концентрата, кокса, клинкера, песка, цемента, компонентов аглошихты, зерна и т.д.);

• Суммирование массы материала, прошедшего через дозатор за определенный промежуток времени.

В настоящее время применяются два дозатора, имеющие производительности 10 и 20 тонн/час. Их весовая максимальная производительность определяется при дозировании зерна с объёмной плотностью 0.65 т/м3. При дозировании более лёгких компонентов их весовая производительность будет, естественно, меньше. Конструкция дозаторов одинакова, только 20-тонный питатель и расходомер шире, вследствие чего отличия имеются лишь в размерах присоединительных фланцев.


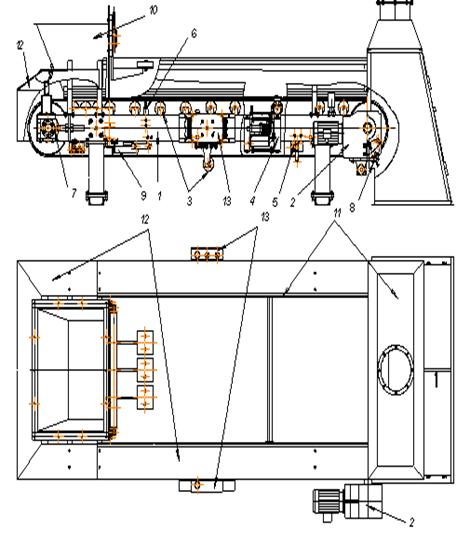
- рама конвейера; 2 - приводной барабан с мотор-редуктором; 3 - несущие и поддерживающие ролики; 4 - грузоприемное устройство; 5 - датчик схода ленты; 6 - датчик оборота ленты; 7 - оборотный барабан с устройством натяжения ленты; 8 - очиститель верхней ветви ленты; 9 - очиститель нижней ветви ленты; 10 - формирующая воронка с регулируемым шибером; 11 - борта с аспирационным кожухом; 12 - защитный кожух; 13 - пост местного управления; 14 -датчики скорости и проскальзывания установлены на приводном и оборотном барабанах.

2. Автоматизация весового дозатора непрерывного действия

Основной задачей автоматизации пропарочных камер является:

1. Автоматическое программное регулирование подачи дозируемого материала

2. Автоматический контроль скорости ленты конвейера.

3. Автоматическое измерение плотности дозируемого материала.

Система управления дозатором обеспечивает:

·              Режим непрерывного весового дозирования. Заданное значение производительности поддерживается путем регулирования скорости перемещения материала в зависимости от весовой нагрузки на транспортирующей ленте дозатора.

·              Режим весов непрерывного действия. Производится подсчет перемещенной массы материала за учетный временной период.

·              Режим дискретного весового дозирования. Требуемая порция формируется путем пропуска дозатором определенного количества продукта с последующей остановкой дозатора.

3. Описание функциональной схемы автоматизации весового дозатора непрерывного действия


Рисунок 2. Схема автоматизации конвейера непрерывного дозатора

1 Ленточный конвейер; 2 Расходный бункер; 3 Весовое устройство; 4 Датчик скорости; 5 Датчик оборотов;

6 Датчик оборотов; 7 Двигатель привода асинхронный; 8 Частотный преобразователь; 9 Датчик уровня; 10 Питатель шлюзовый.

Весовой дозатор ДВЛ - система, состоящая из весового конвейера, электропривода, контроллера СД-01 или Simatic С7-633 (Siemens, Германия), функционирует на основе принципа непрерывного взвешивания и дозирования.

Сигналы нагрузок на ленту весового дозатора и скорости ее движения обрабатываются системой измерения, управления и регулирования. Постоянное уравнивание фактического значения массового расхода с заданным, регулируется скоростью движения конвейерной ленты весового дозатора, что обеспечивает поддержание требуемого расхода материала.

Ленточный конвейер [1] забирает материал из расходного бункера [2] и транспортирует его.

Весовое устройство [3] измеряет массу материала, подаваемого по конвейеру.

Датчик скорости [4] регулирует и измеряет скорость конвейерной ленты.

Датчик оборотов [5] [6] регулирует и измеряет скорость вращение валов конвейерной ленты.

Асинхронный привод двигателя [7] подает материал из расходного бункера [2] на конвейерную ленту. Так же приводит в движение валы конвейерной ленты, за счет чего происходит движение конвейера.

Частотный преобразователь [8] служит для плавного регулирования скорости асинхронного <#"790804.files/image003.jpg">

Рис. 3 Структурная схема устройства контроля скорости УКС-1 ленточного конвейера.


ДС - датчик скорости; ИП - источник питания; ВУ - входной узел; ПР - преобразователь; УН - узел настройки; КУС - коммутатор уровня сравнения; УС - устройство сравнения; ВБ - выходной блок; УАО - узел аварийного отключения; VD21 - концевой диод; КТВ - кабель-тросовый выключатель.

Преобразователь частоты состоит из электрического привода <#"790804.files/image004.gif">



Рис. 4

Система является устойчивой, т.к. характеристическая кривая при изменении w от 0 до ∞, начиная свое движение с вещественной полуоси последовательно проходит n квадратов комплексной плоскости, нигде не превращаясь в ноль.

7. Разработка принципиальной электрической схемы средства автоматического контроля и регулирования тепловых режимов

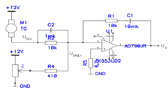
Рис. 5 Принципиальная электрическая схема регулятора скорости


Данная система работает следующим образом:

.Задается потенциометром R10 значение стопорного момента.

. Потенциометром R5 задается значение расхода конвейера-дозатора (скорость ленты, а следовательно скорость двигателя).

После подачи напряжения на якорь двигателя, через обмотки якоря двигателя течет пусковой ток и если этого тока достаточно, чтобы создать момент, превышающий момент сопротивления механизма (пусковой ток меньше стопорного), то якорь двигателя начинает вращаться с ускорением, заданным коррекцией регулятора тока. При этом в системе регулирования тока происходят следующие процессы. Сигнал с датчика тока поступает на прямой вход операционного усилителя регулятора тока U2. На инвертирующий вход операционного усилителя регулятора тока U2 поступает сигнал обратной связи и сигнал задания стопорного тока. В зависимости от разности уровней сигнала задания и сигнала с датчика тока на выходе операционного усилителя будет усиленный сигнал, пропорциональный этой разности. Этот сигнал будет задавать напряжение управления тиристорного преобразователя, а следовательно напряжение на якоре двигателя. По мере разгона якоря двигателя и увеличения его противо-ЭДС, регулятор тока будет компенсировать это увеличение, поддерживая ток на заданном уровне путем повышения напряжения на якоре двигателя.

В момент пуска на выходе операционного усилителя регулятора скорости будет отрицательный потенциал, заданный напряжением задания скорости двигателя. По мере разгона двигателя отрицательное напряжение, подаваемое с зажима тахогенератора на инвертирующий вход операционного усилителя U1, увеличивается и, когда оно превысит напряжение задания, на выходе операционного усилителя U1 установится положительный потенциал. В зависимости от задания точки переключения обратных связей, потенциал на выходе операционного усилителя регулятора скорости U1 будет расти до тех пор, пока система регулирования не переключится с токовой обратной связи на обратную связь по скорости. Далее система регулирования будет поддерживать в постоянстве заданную скорость. Переключение обратных связей настраивается из условия: , то есть превышения напряжения с выхода регулятора тока U2 на 13% относительно напряжения с выхода регулятора скорости U1. Это условие необходимо для улучшения демпфирующих свойств электропривода.

Зададимся , тогда .

Сигнал с выхода регулирующего устройства поступает на вход усилительного устройства и далее на вход системы импульсно-фазового управления.

Роль переключающего устройства выполняют два параллельно включенных диода VD1, VD2 серии КД522В. Они подключают в любой момент времени только один канал регулирования.

Для повышения устойчивости системы регулирования в каждый канал добавлена пропорциональная составляющая, в виде сопротивлений R1, R8 номиналом 220 кОм.

Переходные процессы задаются выражениями


Переходная функция электропривода при ТЯ = 0,0776 с., для m = 2 имеет вид на рис. 6.1:

Но в связи с коррекцией значение m = 2 (). На рис. 7.2 представлен переходный процесс пуска электромеханической системы, управляемый регулирующим устройством. Как недостаток можно отметить более чем четырех кратное уменьшение быстродействия привода, но в данном случае такого быстродействия достаточно.

Рис. 7.1 Переходная функция электропривода, управляемого регулирующим устройством

Рис. 7.2 Механические характеристики при пуске электромеханической системы, управляемой регулирующим устройством

Рис. 7.3 Механические характеристики переходного процесса в электромеханической системе, управляемой регулирующим устройством при ненулевых начальных условиях.

Заключение

В данной работе представлена автоматизация ленточного весового дозатора непрерывного действия типа ДВЛ-Н. В ходе работы была составлена функциональная схема автоматизации, исследовали и доказали что система является устойчивой, разработали принципиальную электрическую схему регулятора ленточного конвейера.

Список литературы

1. Зеличенок Г.З. Автоматизация технологических процессов и учета на предприятиях строительной индустрии. Учеб. пособие для вузов. М., «Высш. школа». 1975.

2. ГОСТ 21.404 - 85 «Автоматизация технологических процессов»

3. Бушуев С.А. Автоматика и автоматизация производственных процессов. Учеб. пособие для вузов. М., «Высш. школа». 1985.


Не нашли материал для своей работы?
Поможем написать уникальную работу Без плагиата!