.2.5 Монтаж и подключение "ЭЦН-8"
Шкаф СУ ЭЦН имеет напольное исполнение. Поддон шкафа крепят к основанию способом сварки, или на анкерные болты. Шкаф крепится к поддону болтами, подвод кабелей в шкаф снизу, через поддон. Шкаф одностороннего обслуживания, оборудование размещается внутри шкафа на монтажной панели.
Подключение подводимых кабелей к СУ производится через ряды клеммников в соответствии со схемами подключений.
Место установки СУ должно обеспечивать удобство монтажа и обслуживания в процессе эксплуатации.
Корпус шкафа СУ должен быть соединен с контуром защитного заземления (зануления) гибким неизолированным проводником сечением не менее 6 мм2, а шина измерительного заземления должна быть соединена с контуром измерительного заземления, сопротивление заземления которого не должно превышать 1 Ом.
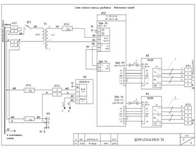
На рисунке 3.3 показан вид монтажной панели.
Порядок подключения цепей:
подключить защитное и измерительное заземление;
подключить сигнальные цепи;
по окончании монтажа перед подачей напряжения выполнить проверку правильности всех электрических соединений.
Представим схемы соединения контроллера на рисунке 3.4, подключение портов на рисунке 3.5. На рисунке 3.6 изображена схема подключения дискретных сигналов, а на рисунке 3.7 - схема шлейфа порта RS-485 для "ЭЦН-16".
СУ "ДСКМ.421415.001" предназначена для работы в составе автоматизированной системы управления технологическими процессами промысловых объектов (кустов скважин). Конфигурация входных и выходных сигналов станции рассчитаны на использование на кустах, имеющих нефтесборный и замерной коллекторы.
Станция обеспечивает сбор информации и управление общекустовым оборудованием, реализацию общекустовых алгоритмов, сопряжение с аппаратурой радиосвязи.
Станция осуществляет сбор и первичную обработку сигналов от датчиков общекустового оборудования, СУ типа ДН и ЭЦН, СУ АГЗУ и передачу данных в сеть промысла.
Станция обеспечивает формирование сигналов управления работой
общекустового оборудования, по командам от системы верхнего уровня или в
автоматическом режиме. Станция обеспечивает автоматическое выполнение процесса
замера дебита скважин. Станция размещается в обогреваемом блок-боксе.
Рисунок 3.3 - Вид монтажной панели ЭЦН
Рисунок 3.4 - Компоновка и схема соединений контроллера
Рисунок 3.5 - Схема питания СУ
Рисунок 3.6 - Схема подключения входных дискретных сигналов
Рисунок 3.7 - Схема шлейфа порта RS-485 "ЭЦН-16"
3.3.1 Устройство и работа общекустовой станции "ДСКМ.421415.001"
СУ конструктивно представляет собой шкаф, в котором размещается электрическое оборудование, контроллер и клеммники для подключения цепей питания, датчиков и цепей управления. Расположение элементов показано на схеме расположения. В верхней части монтажной панели расположен трансформатор питания контроллера Т1 (220/24 В), аккумуляторная батарея резервного питания, радиостанция с блоком питания. Ниже на монтажной панели расположены промежуточные реле для коммутации цепей управления общекустовым оборудованием. В средней части монтажной панели размещен контроллер (А1) с модулем питания (А2) и модемом (А3) [5]. В нижней части монтажной панели расположены клеммники для подключения внешних цепей:
XT1 - подключения цепей управления общекустового оборудования;
XT2 - подключение аналоговых и дискретных датчиков (24 В);
XT3 - подключение цепей питания шкафа.
Там же расположен автоматический выключатель питания шкафа SF1 и клеммник с плавкими вставками FU3, FU4 (220 В).
Основой СУ является контроллер. Контроллер в соответствие с программой ведет обработку аналоговых и дискретных сигналов, поступающих на его входы, по командам от пульта диспетчера (а так же, в автоматическом режиме) формирует выходные сигналы на управление общекустовым оборудованием. Контроллер ведет обмен со СУ ДН, ЭЦН и АГЗУ по интерфейсу RS-485, считывает с них данные о состоянии оборудования куста и передает команды управления.
Сигналы от аналоговых и дискретных датчиков поступают непосредственно на входы контроллера. Сигналы управления формируются на выходах контроллера и через промежуточные реле К1 … К5, КО1 … КО7 передаются на внешние цепи управления (клеммник ХТ1). В части цепей управления используются электромеханические реле К1 … К5, в остальных цепях управления используются твердотельные реле на основе симисторов с гальванической развязкой через оптопары (КО1 … КО7).
Контроллер поддерживает обмен данными с оборудованием верхнего уровня (станцией связи диспетчерского пульта) по радиоканалу. Обмен ведется с использованием протокола Modbus RTU. По этому каналу контроллер получает команды управления, настроечную информацию и выдает по запросам данные о текущем состоянии входных сигналов, диагностическую информацию, данные по замерам дебита, архивную информацию. По этому же каналу можно программировать контроллер непосредственно с компьютера инженерной станции, расположенного на ДП.
Программа и текущие данные контроллера сохраняются в статическом ОЗУ,
питающемся от встроенной литиевой батареи. Программа и данные сохраняются в
контроллере при отсутствии внешнего питания в течение нескольких лет. Кроме
того, копия программы хранится в энергонезависимой FLASH памяти контроллера. СУ
поставляется с отлаженным и записанным программным обеспечением и какое-либо
дополнительное программирование не требуется. В станции предусмотрено резервное
батарейное питание. Основным назначением резервного питания является передача
на пульт диспетчера аварийного сообщения об отключении основного питания
станции.
.3.2 Работа СУ общекустовой в составе АСУТП
В общей сети промысла общекустовая СУ является узлом сети, одним из контрольных пунктов в этой сети. Весь обмен данными системы с оборудованием, размещенным на кусту, проходит через общекустовую СУ. По радиоканалу станция непосредственно связана с ДП (станцией связи ДП).
Общекустовая станция ведет опрос оборудования, подключенного к локальной сети куста, и передает данные на пульт диспетчера. Команды и настроечная информация от пульта диспетчера, также поступает на общекустовую станцию, и затем перенаправляются подчиненным СУ в пределах локальной сети куста (станциям типа ДН, ЭЦН, АГЗУ).
Обмен со станцией связи ДП ведется по радиоканалу по протоколу Modbus
RTU. Мастером в сети промысла выступает контроллер станции связи ДП.
Идентификация КП в сети промысла производится по адресу Modbus. Каждая Станция
должна иметь уникальный адрес в пределах сети промысла. Адрес соответствует номеру
КП куста. Для КП кустов в системе АСУТП промысла выделен диапазон адресов от 2
до 100. Адрес станции задается в программе контроллера общекустовой станции при
программировании и указывается в паспорте на станцию. Структура подключения
оборудования АСУТП на кусту приведена на рисунке 3.8.

После того, как станция подключена к сети промысла, ее необходимо описать в системе. Ввод всех привязок и настроек производится с компьютера диспетчерского пульта системы. При описании станции в системе задаются следующие данные:
номер куста по плану месторождения;
адрес КП куста (соответствует номеру общекустовой станции);
число положений (площадок скважин) на кусту;
состав общекустового оборудования, подключаемого на этом кусту;
номера и тип СУ, подключенных к локальной сети куста (станций типа ДН, ЭЦН, АГЗУ);
пределы шкал датчиков для аналоговых сигналов от датчиков общекустового оборудования.
Кроме того, в системе задаются геологические номера скважин куста, и их подключение к каналам станций ДН и ЭЦН, типы этих скважин, режимы их работы и замера дебита. По этим данным формируется несколько описателей, первые копии которых сохраняются в конфигурационной базе данных системы:
описатель подключения станции к локальной сети куста; копия этого описателя сохраняется в контроллере общекустовой станции; в этом описателе задаются номера и типы станций, подключенных к локальной сети куста (ДН, ЭЦН, АГЗУ); после того, как этот описатель будет записан в контроллер общекустовой станции с ДП, контроллер общекустовой станции включает эти станции в список опроса и начинает циклически их опрашивать;
описатель подключения скважин к каналам станций ДН и ЭЦН; копия этого описателя также сохраняется в контроллере общекустовой станции; в этом описателе приведен список всех скважин куста; для каждой скважины указывается номер скважины в пределах куста (системный), геологический номер скважины, ее тип, режим замера, номера станций ДН и ЭЦН к которым подключена данная скважина и номера каналов этих станций ДН и ЭЦН;
описатель датчиков, подключенных к каналам общекустовой станции; этот описатель хранится только в конфигурационной базе данных системы; в этом описателе задаются шкалы датчиков, подключенных к общекустовой станции; эта информация используется для обработки данных, полученных от станции (для перевода значений аналоговых параметров в инженерные единицы).
Информация, содержащаяся в этих описателях, используется в системе для следующих целей:
для включения КП куста в список опроса сети промысла;
для организации работы локальной сети куста по сбору данных и передаче команд управления;
для обработки полученной информации на ДП;
для ведения цикла автоматического замера дебита скважин общекустовой СУ.
.3.3 Взаимодействие СУ общекустовой с локальной сетью куста скважин
Обмен данными со станциями ДН и ЭЦН ведется в локальной сети куста. Сеть физически реализована четырехпроводной линией связи по интерфейсу RS-485. Протокол обмена - Modbus RTU. Мастером в этой сети выступает контроллер общекустовой станции. По списку подключенных станций контроллер общекустовой станции ведет опрос подчиненных станций.
Опрос ведется по кольцу. Скорость обмена установлена 38400 бод. Период полного опроса всех станций в сети куста зависит от числа подключенных станций. Протокол обмена с каждым типом станций описан в руководстве на эту станцию. Данные, полученные от станций, сохраняются в памяти контроллера общекустовой станции, и затем передаются на ДП.
Контроллер общекустовой станции подключается к локальной сети куста через порт COM1 контроллера. К локальной сети куста допускается подключение до 8 станций типа ДН (различных модификаций) и до 8 станций ЭЦН (различных модификаций) [5].
Параметры настройки порта COM1 контроллера станции приведены в таблице
3.11.
Таблица 3.11 - Параметры настройки порта COM1 контроллера
|
Параметры настройки порта COM1 контроллера |
Значение |
|
Протокол |
Modbus RTU |
|
Адресация |
Стандартная |
|
Режим |
Полный дуплекс |
|
Скорость обмена |
38 400 бод |
|
Число бит данных |
8 |
|
Контроль четности |
Нет |
|
Число стоповых бит |
1 |
|
Тип порта |
4-проводный RS-485 |
.3.4 Описание интерфейса обмена с ДП
Для обмена данными с ДП используется протокол Modbus RTU.
Распределение адресов КП описано в руководстве по эксплуатации общекустовой станции. Физически обмен ведется по радиоканалу со скоростью 1200 бод. Для сопряжения с радиостанцией используется модем 5902 (модуль А3).
Модем подключен к порту СОМ2 контроллера общекустовой станции.
Обмен данными сводится к чтению содержимого регистров памяти контроллера и записи в них данных (команд и настроек).
Для чтения данных от станции используется специально выделенная область памяти контроллера с адресами начиная с 41000 по 41124. Область регистров такого размера считывается одной командой Modbus.
Содержимое регистров 41000-41124 представляет собой посылку данных. В регистре 41008 содержится код посылки. Каждая посылка имеет свой код, который наращивается счетчиком посылок. В посылке передаются данные об объекте - источнике посылки, данные о текущем состоянии объекта, данные о текущей телесигнализации состояния насосов скважин, и данные от станций ДН, ЭЦН и АГЗУ. В каждой посылке передаются данные от одной станции ДН, одной ЭЦН и одной станции АГЗУ. В следующей посылке - данные от следующих по номеру станций ДН и АГЗУ.
После того, как посылка принята на ДП, на станцию передается подтверждение об этом. После получения подтверждения, что предыдущая посылка принята, станция помещает в область чтения следующую посылку.
Передача подтверждения от ДП сводится к записи, в специально выделенные регистры контроллера станции, кода принятой посылки. Передача подтверждения производится вещательной командой Modbus, одновременно в контроллеры всех КП сети.
Программа станции контролирует содержимое регистра своего подтверждения, и при появлении в нем кода, совпадающего с кодом текущей посылки, считает, что посылка принята на ДП.
Одновременно с подтверждением передаются данные о системном времени для
синхронизации часов контроллеров (регистры 41200-41202).
.3.5 Монтаж и подключение
Шкаф СУ имеет напольное исполнение. Поддон шкафа крепят к цоколю высотой 300 мм на анкерные болты. Подвод кабелей в шкаф снизу, через поддон. Шкафы одностороннего обслуживания (оборудование размещается внутри шкафа на монтажной).
Подключение подводимых кабелей к СУ производится через ряды клеммников в соответствии со схемами подключений.
Место установки СУ должно обеспечивать удобство монтажа и обслуживания в процессе эксплуатации.
Корпус шкафа СУ должен быть соединен с контуром защитного заземления (зануления) гибким неизолированным проводником сечением не менее 6 мм2, а шина измерительного заземления должна быть соединена с контуром измерительного заземления, сопротивление заземления которого не должно превышать 1 Ом. Порядок подключения цепей:
в первую очередь необходимо подключить искробезопасные цепи, а затем все последующие;
подключить защитное и измерительное заземление;
по окончании монтажа перед подачей напряжения выполнить проверку
правильности всех электрических соединений.
Рассматриваемая кустовая площадка относится к Салымскому месторождению. Система автоматизации куста является частью АСУТП месторождения.
Для дистанционного контроля и управления оборудованием, установленным на
нефтяном месторождении, используется ДП с целью совершенствования ТП,
сокращения затрат и увеличения производительности добычи нефти. Вид АРМ
оператора такого ДП представлен на рисунке 3.9.