Материал: Атомоходы

Внимание! Если размещение файла нарушает Ваши авторские права, то обязательно сообщите нам

Атомоходы

Министерство образования и науки Российской Федерации

Федеральное государственное автономное образовательное учреждение

высшего профессионального образования

«Дальневосточный федеральный университет»

ИНЖЕНЕРНАЯ ШКОЛА

Кафедра кораблестроения и океанотехники






РЕФЕРАТ

«Атомоходы»

Преподаватель: Антоненко

Сергей Владимирович

Студент: Горбачев Алексей Владимирович







г. Владивосток

Введение

В условиях Арктики, на подводных лодках, военных кораблях и авианосцах использование дизельных, электрических или турбинных силовых установок было достаточно не эффективным из-за:

.высокой ресурсозатратности

.малой мощностью

.малой скоростью хода

Для данных судов требовалось изобретение такой силовой установки, которая бы долгое время обходилась без дозаправки и развивала достаточную скорость. Такой силовой установкой стал ядерная двигатель, а суда, снабженные им, назвали атомоходами.

Изобретение ядерного реактора

г.: Анри Бекерель открыл радиоактивное излучение урана.

гл Эрнесту Резерфорду впервые удалось искусственно вызвать ядерную реакцию, бомбардируя альфа-частицами атомы азота, превращавшегося при этом в кислород.

г.: Джемс Чедвик обстреливая альфа-частицами атомы бериллия, открыл нейтроны.

г.: Отто Ган впервые добивается в лаборатории цепной реакции, расщепив нейтронами ядро урана.

Ядерный реактор - это устройство, предназначенное для организации управляемой самоподдерживающейся цепной реакции деления, которая всегда сопровождается выделением энергии (1 МВт на 3·1016 актов деления в секунду).

Когда немецким химикам Отто Гану и Фрицу Штрассману впервые удалось в 1938 г. расщепить ядро урана посредством нейтронного облучения, они не спешили сообщать публике о масштабах своего открытия. Эти эксперименты заложили основу использования атомной энергии - как в мирных, так и в военных целях.

Побочный продукт атомной бомбы.

Отто Ган, сотрудничавший до своей эмиграции в 1938 г. с австрийским физиком Лизой Мейтнер, прекрасно осознавал, что расщепление ядра урана - неостановимая цепная реакция - означает атомную бомбу. США, стремясь опередить Германию в создании ядерного оружия, начали Манхэттенский проект, предприятие невиданного размаха. В невадской пустыне выросли три города. Здесь работали в глубокой тайне 40 000 человек. Под руководством Робсрга Оппенгеймера, «отца атомной бомбы», в рекордные сроки возникли около 40 исследовательских учреждений, лабораторий и заводов. Для добычи плутония был создан первый атомный реактор под трибуной футбольного стадиона Чикагского университета. Здесь под руководством Энрико Ферми была в 1942 г. запущена первая контролируемая самоподдерживающаяся цепная реакция. Для выделявшегося в результате тепла тогда еще не нашли полезного применения.

Электрическая энергия из ядерной реакции.

В1954 г., в СССР была запущена первая в мире атомная электростанция. Она располагалась в Обнинске, примерно в 100 км от Москвы, и имела мощность 5 МВт. В1956 г. в английском местечке Колдер-Холл начал работу первый крупный ядерный реактор. Эта АЭС имела газовое охлаждение, обеспечивавшее относительную безопасность эксплуатации. Но на мировом рынке большее распространение получили разработанные в США в 1957 г. водяные атомные реакторы, охлаждаемые водой под давлением. Такие станции можно строить со сравнительно низкими затратами, однако их надежность оставляет желать лучшего. На украинской атомной станции Чернобыль расплавление активной зоны реактора привело к взрыву с выбросом радиоактивных веществ в.тысяч людей, повлекла за собой, особенно в Европе, многочисленные протесты.

По характеру использования ядерные реакторы делятся на:

Энергетические реакторы

Транспортные реакторы

Экспериментальные реакторы

Исследовательские реакторы

Промышленные (оружейные, изотопные) реакторы

Нас больше всего интересует транспортные реакторы.

Транспортные реакторы предназначены для снабжения энергией двигателей транспортных средств. Наиболее широкие группы применения - морские транспортные реакторы, применяющиеся на подводных лодках и различных надводных судах, а также реакторы, применяющиеся в космической технике.

Ядерная судовая энергетическая установка - совокупность устройств для получения тепловой, электрической или механической энергии в ходе управляемой ядерной реакции, осуществляемой в ядерном реакторе. Корабельные (судовые) ядерные энергетические установки, а также плавучая атомная электростанция, наряду с одним или несколькими реакторами включают такие элементы, как парогенераторы, паровые турбины, приводимые ими в действие электрические генераторы, а также трубопроводы, насосы и другое вспомогательное оборудование.

Безопасность обслуживающего персонала обеспечивается применением биологической защиты и систем контроля за режимом работы ядерного реактора.

Судовые ядерные энергетические установки

Судовая Ядерная энергетическая установка - ЯЭУ предназначена для обеспечения движения судна и снабжения теплом и электрической энергией находящихся на нем потребителей.

Общие требования к судовой энергоустановке сводятся к следующему:

) жесткие ограничения по массе и габаритным размерам;

) приспособленность к работе при быстроизменяющихся режимах;

) наличие в составе энергоустановки реверсивных устройств;

) повышенная надежность при эксплуатации и простота обслуживания в условиях длительной удаленности от баз.

Судовая ЯЭУ отличается рядом особенностей как от стационарной ЯЭУ, так и от судовой энергоустановки на органическом топливе. Перечислим эти специфические особенности.

. Особые условия эксплуатации судна (крен, дифферент, качка, сотрясение и вибрация корпуса) исключают возможность использования ряда конструкционных решений, обычных для стационарной установки, например аварийных устройств, срабатывающих под действием силы тяжести, конструкции кладки замедлителя, фундаментов и других деталей, не рассчитанных на воздействие внешних возмущающих сил и ускорений.

. Затесненность энергетических отсеков судна и ограничение массогабаритных характеристик судовой ЯЭУ практически исключают возможность применения для работы судовых реакторов слабообогащенного ядерного топлива, ограничивают выбор конструкционных материалов, усложняют конструкцию биологической защиты.

. Автономность судна (оторванность от баз) требует наличия в составе энергоустановки судовой электростанции для покрытия собственных нужд в тепле и электрической энергии, для привода в действие резервных средств движения. Оторванность судна от баз не позволяет выполнять внеплановые ремонтные работы квалифицированным специалистам в условиях технически оснащенных предприятий. Поэтому предъявляются более жесткие требования к надежности всех элементов оборудования судовых ЯЭУ и квалификации обслуживающего их персонала.

. Необходимость обеспечения различных скоростей судна, прохода узкостей, швартовки, задних ходов и других специфических режимов предъявляет высокие требования к маневренности судовой ЯЭУ.

. В аварийной ситуации (столкновение, посадка на мель, пожар, затопление судна, разрыв первого контура и др.) конструкция судовой ЯЭУ должна предотвратить радиоактивное загрязнение окружающей среды. Для локализации и предотвращения аварий судовой ЯЭУ необходимы дополнительные устройства, что в условиях ограничения массогабаритных характеристик значительно усложняет конструкцию энергоустановки.

. Судовая ЯЭУ будет конкурентоспособна с судовой энергоустановкой на органическом топливе только в том случае, если ее стоимость, эксплуатационные расходы и надежность будут близки к этим показателям для обычных судов. Очевидно, что перечисленные особенности судовых ЯЭУ должны в полной мере учитываться при разработке их принципиальной схемы и оборудования.

В судовой ЯЭУ между главными двигателями (турбинами) и движителями (гребными винтами) устанавливается промежуточное звено, которое называют главной передачей. Главная передача служит для: передачи крутящего момента валу движителя; снижения частоты вращения движителя до оптимальных значений (общий показатель для всех главных передач - передаточное отношение); объединения мощности нескольких главных двигателей или разделения мощности главного двигателя на несколько потоков; создания эластичной связи между главным двигателем и движителем; изменения направления крутящего момента (реверса).

Обычно главные передачи выполняют одновременно несколько функций из перечисленных.

Главные передачи могут быть механическими (тогда главный двигатель вместе с главной передачей называют главным турбозубчатым агрегатом - ГТЗА), электрическими и гидравлическими.

Как уже отмечалось, в состав судовой ЯЭУ должна обязательно входить резервная энергоустановка, которая позволяет избежать аварий, возможных при потере хода, отказаться от буксировки; резервная энергоустановка используется при подходе к ремонтной базе для докования, когда должен быть остановлен и охлажден реактор. В связи с этим резервная энергоустановка должна обеспечить скорость хода судна более 6 узлов (т. е. достаточную для обеспечения управляемости), дальность плавания не менее 1000 миль (или более 5 сут) и иметь время включения не более 15 мин.

В качестве резервных используются дизельные, - паротурбинные, газотурбинные, электрические установки. Возможны также их комбинации.

По типу главных двигателей судовые ЯЭУ разделяются на судовые ядерные паротурбинные установки (ЯПТУ) и судовые ядерные газотурбинные установки (ЯГТУ). Схема судовой ЯЭУ в основном определяется типом реактора. В принципе возможно применение реактора любого существующего типа, однако в настоящее время на судах применяются наиболее отработанные и надежные двухконтурные судовые ЯПТУ с водо-водяными реакторами. Такими ЯПТУ. оборудованы советские атомные ледоколы и зарубежные суда «Саванна» (США), «Отто Ган» (ФРГ), «Муцу» (Япония).

В связи с тем, что судов с ЯЭУ мало, проблема отработки их тепловых схем остается актуальной.

Помимо высокой надежности судовых ЯПТУ и оборудованных ими судов важно также обеспечить возможно большую их экономичность. Последнее связано с достижением высокого термического КПД ЯПТУ при ограничении их массы и габаритов. Однако при повышении термодинамической эффективности, с одной стороны, уменьшаются массогабаритные характеристики части оборудования (например, при более высокой КПД снижается номинальная тепловая мощность реактора, вследствие чего уменьшаются масса и габариты реактора и биологической защиты); с другой стороны, для достижения высокого КПД (при определенных параметрах на выходе из реактора) требуется дополнительное оборудование и усложнение конструкций (дополнительные отборы пара в турбине, теплообменники в системе регенеративного подогрева питательной воды, разветвленные трубопроводы со сложной арматурой в случае применения промежуточного перегрева пара или схемы с использованием пара двух или более начальных давлений). Последнее приводит к ухудшению массогабаритных характеристик и усложнению схемы, что снижает эксплуатационную надежность установки.


Одна из особенностей судовых ЯПТУ - наличие промежуточного контура, в котором теплота от пресной воды, охлаждающей элементы оборудования судна, передается забортной воде. Промежуточный контур предотвращает попадание забортной воды в теплоноситель первого и второго контуров. Он предназначен для охлаждения пресной водой ГЦН, бака первичной защиты, теплообменных аппаратов системы очистки и т. д. В промежуточный контур входят циркуляционные насосы пресной воды, теплообменные аппараты, в которых тепло отводится забортной водой, насосы забортной воды, трубопроводы и арматура. Следует отметить, что промежуточный контур отсутствует при охлаждении конденсаторов (главных турбин, турбогенератора судовой электростанции, конденсаторов расхолаживания), так как в этом случае его теплообменники получаются очень больших габаритов.

Дополнительное усложнение схемы судовой ЯПТУ связано со снабжением энергией общесудовых потребителей и резервных средств движения и специфичностью работы при маневрировании. Регенеративные схемы судовых ЯПТУ менее развиты, поэтому возможности обеспечения их высокого КПД меньше, чем на стационарных ЯПТУ.

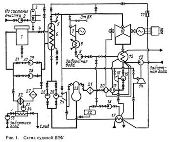
Для примера рассмотрим упрощенную тепловую схему судовой ЯПТУ ледокола с параметрами, близкими к параметрам установок атомоходов типа «Арктика» (рис. 1.). На ледоколах в связи с большими динамическими нагрузками применяется электрическая главная передача: главные двигатели (турбины) приводят во вращение электрические генераторы, а выработанная ими электроэнергия приводит во вращение гребные электродвигатели.

Первый контур, как и в стационарных установках с ВВЭР, включает в себя реактор У, парогенератор 6 главный 29 и аварийные 28 циркуляционные насосы, связанные между собой трубопроводами. Реактор от парогенератора и насосов может быть отключен с помощью запорных задвижек 4, 31. На выходе насосов предусмотрены обратные клапаны 30. К неотключаемой «горячей» части трубопровода на выходе из реактора подключен паровой компенсатор давления 3. Впрыск холодной воды в паровое пространство компенсатора производится из «холодной» нитки трубопровода. Так же как и в стационарных установках, около 1% теплоносителя постоянно отбирается из первого контура (постоянная продувка первого контура), охлаждается в холодильнике 32 и проходит через фильтры очистки 27, далее очищенная вода возвращается в основной контур. Для прокачки теплоносителя через контур очистки на приведенной схеме используется напор ГЦН, при этом фильтры должны быть рассчитаны на полное давление контура. В других схемах могут быть использованы фильтры низкого давления. В этом случае продувка дросселируется до заданного давления, а после очистки вода в контур возвращается с помощью специальных насосов.

Для исключения возможности попадания радиоактивного теплоносителя за борт при нарушении герметичности холодильника контура очистки используется промежуточный контур охлаждения, состоящий из холодильника контура очистки 32, промежуточного теплообменника 34 и насоса промежуточного контура 33. Промежуточный контур заполнен чистой водой. Этой же водой охлаждаются ГЦН первого контура (на схеме не показано). Для охлаждения воды промежуточного контура используется забортная вода, которая подается специальными насосами забортной воды 35.

Первый контур подпитывается из резервного бака с помощью насоса 2 (вода подается в компенсатор давления), возможны другие схемы подпитки.

Установки с реактором под давлением характеризуются высокими давлениями в первом контуре (10-20 МПа). Давление в первом контуре ЯЭУ атомных ледоколов составляет около 20 МПа, что позволяет иметь на выходе из реактора среднюю температуру теплоносителя около 598 К при значительном недогреве до кипения - около 40 К. Высокая температура теплоносителя на выходе из реактора позволяет получать во втором контуре слабоперегретый пар давлением 3,1 МПа, температурой 583 К.

Перегретый пар из парогенератора 6 поступает на главные турбины 10. Ледоколы типа «Арктика» имеют по две главные турбины мощностью 27,6 МВт (37 500 л. с). Параметры пара перед турбиной р0=3 МПа, Г=572 К. Полный процесс расширения такого пара в турбине осуществляется при допустимой влажности. Поэтому в схеме турбоустановки в отличие от ранее рассмотренной схемы стационарной ЯЭУ с реактором с водой под давлением не требуются промежуточные сепараторы влаги, и они в рассматриваемой схеме отсутствуют. Использование слабоперегретого пара не является обязательным и типичным для всех судовых установок. На зарубежных транспортных судах, например на «Саванне» и «Муцу», во втором контуре генерируется насыщенный пар. Поэтому в турбоустановке используется, как и в стационарных установках, промежуточная сепарация.