Материал: Анализ принципов построения сетей доступа на основе технологии xDSL

Внимание! Если размещение файла нарушает Ваши авторские права, то обязательно сообщите нам

Рисунок 1.3 - Классификация симметрических xDSL-технологий по числу пар используемых проводов

Сначала появился вариант HDSL для двух пар, нормированный в ANSI, который использует кодирование 2B1Q. Затем прошла стандартизация HDSL для трех, двух и одной пар в ETSI с использованием 2B1Q или CAP. Часто употребляются обозначения HDSL2 и SDSL2, причем технология HDSL2 рассчитана исключительно на передачу Т1, a SDSL2 поддерживает скорости от 384 кбит/c до 2,304 Мбит/с (с шагом 64 кбит/с).

Зачастую полная скорость (544 или 2,304 Мбит/с) не требуется или необходимая дальность при этих скоростях не достигается. Поэтому появились новые системы, заполняющие "зазоры в скоростях": сначала это были системы MDSL, работающие со скоростью от 160 до 784 кбит/с, позднее - системы MSDSL, обеспечивающие скорость передачи 160-320 кбит/с. MDSL представляет собой множество подсистем MSDSL, которые не были нормированы, а используемая технология соответствует HDSL.

Технологии SDSL2 предназначались в основном для делового сектора. Но возможности комбинированной передачи речи и данных, повышенная потребность частного сектора в скорости передачи и хороших технических характеристиках (таких, как спектральная совместимость, аварийное питание и т.д.) могут в будущем привести к тому, что SDSL2 заменят ISDN в частном секторе и тем самым создадут серьезную конкуренцию асимметричным службам xDSL. Первые образцы оборудования SDSL2 были представлены на выставках "Ce-BIT'99" и "Telecom".

Системы SHDSL способны работать по одной или по двум витым парам со скоростью передачи соответственно от 192 до 2312 кбит/с с шагом 8 кбит/с и от 384 до 4624 кбит/с с шагом 16 кбит/с. В линии может быть установлено до 8 регенераторов (Рек. G.991.2 ITU-T). Длина линии при максимальной скорости достигает 20-30 км в зависимости от диаметра провода. Технология HDSL2/4 является аналогом SHDSL для потока Т1 и стандартизирована в ANSI T1.TRQ.06-2001.

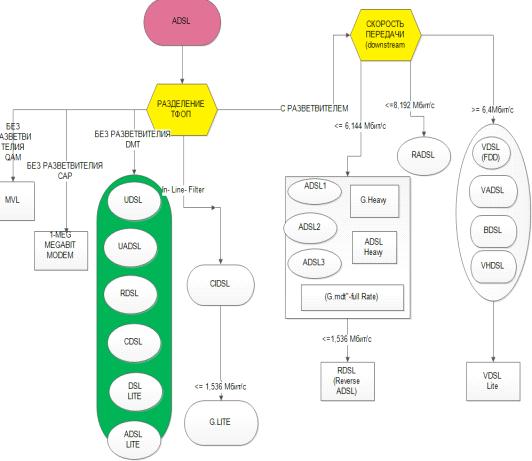
1.6 Технологии асимметричного xDSL-доступа

Если первоначально развитие симметричных технологий xDSL в основном было ориентировано на потребности делового сектора, то асимметричные технологии xDSL предназначались для частного сектора. Такой подход определяет существенную разницу в требованиях к ним (рис. 1.4).(так называемая Full-rate ADSL) первоначально требовала наличия разветвителя. Технология обеспечивала максимальную скорость передачи в прямом направлении - 6,144 Мбит/с, а в обратном - 0,640 Мбит/с. Разделение осуществляется с помощью эхокомпенсации или методом частотного разделения.

Первые линии ADSL предполагали работу только на постоянных скоростях. Между тем решения ADSL могут регулировать скорость передачи в зависимости от качества линии. Из-за адаптивности скорости передачи эту технологию иногда называют RADSL (Rate Adaptive DSL).

Рисунок 1.4 - Классификация асимметричных xDSL-технологий

Первые версии ADSL имели следующие отношения скоростей передачи в прямом и обратном направлениях: ADSL1 в прямом напралении - 1,5 Мбит/с, обратном - 16 кбит/с; ADSL2 в прямом напралении - 3 Мбит/с ,обратном - 16 кбит/с; ADSL3 в прямом напралении - 6 Мбит/с,обратном - 64 кбит/с.

Очень высокие скорости передачи в прямом и обратном направлениях достигаются с помощью VDSL. Ранее для VDSL использовались также обозначения VADSL, BDSL (Broadband DSL) или VHDSL (Very High bitrate DSL). Стандартизация VDSL пока не закончена и не решено, какая из технологий будет выбрана: упомянутая выше технология, основанная на TDD, или технология на основе FDD. В настоящее время нормирование этих технологий не может быть полностью завершено, так как ни у одной из них нет особых преимуществ по сравнению с другой.

Одним из самых популярных в последнее время является термин - VoDSL (Voice over DSL), что буквально означает передачу речевых сигналов по цифровым линиям сети абонентского доступа. В целом данное обозначение подходит почти ко всем высокоскоростным технологиям xDSL. Отдельно выделяют VoSDSL и VoADSL, особенностью которых является сочетание сжатия речевых сигналов и АТМ.

Положительный опыт производства и использования DSL-оборудования в сетях абонентского доступа привел к появлению аналогичных систем для цифровизации существующих магистральных медно-кабельных линий, которые пока еще слишком дорого заменять на волокно. Поэтому хотя технологии xDSL и рассматриваются как временная замена оптоволоконных АЛ (абонентских линий), они еще долго будут востребованы в сетях доступа, включая сети специального назначения.

1.7 Технологии группы кабельного телевидения (КТВ)

Использование сетей кабельного телевидения (КТВ) для построения интерактивных сетей доступа к мультимедийным услугам стало возможным с появлением в 1997 году стандарта DOCSIS (Data over Cable Service Interface Specification), разработанного по инициативе организации операторов кабельных сетей Северной Америки MCNS (Multimedia Network System Partners Ltd.). Для построения гибридных (HFC - Hybrid Fiber Coaxial) сетей КТВ сегодня имеется 5 стандартов: три американских (DOCSIS 1.0, DOCSIS 1.1 и DOCSIS 2.0), один европейский (Euro-DOCSIS) и один международный (Рек.J.112 ITU-T), объединяющий требования американских и европейского стандартов. Дальнейшее развитие европейского (IPCableCom) и американского (PacketCable) вариантов спецификаций на HFC-сети продолжается в части создания дополнительных возможностей и внедрения новых услуг. Для организации прямого канала в сетях КТВ США применяется полоса частот 6 МГц (Рек. J.83.B. ITU-T) в диапазоне частот 88-860 МГц.При использовании модуляции 256QAM скорость передачи данных в прямом канале достигает 42 Мбит/с. В Европе для этих целей занимается полоса частот 8 МГц (Рек.J.83.A ITU-T) в диапазоне частот 108-862 МГц, а скорость передачи составляет 52 Мбит/с. Отличие европейских и американских сетей КТВ не ограничивается только указанными характеристиками. Они разнятся также методами сигнализации и организации интерфейса V5, методами обеспечения безопасности и т.д. В целом эти различия и определили появление двух стандартов на обратный канал в интерактивных сетях КТВ: DOCSIS и EuroDOCSIS. Стандарт DOCSIS 1.0 определяет физический и МАС-уровни, уровень управления для кабельных модемов и головных станций CMTS (Cable Modem Termination System), принципы обеспечения сетевой безопасности (шифрование и аутентификация) и качество обслуживания. Для организации обратного канала выделен диапазон частот 5-42 МГц. Скорость передачи в обратном канале для этого канала не превышает 1 Мбит/с. Дальнейшее совершенствование стандартов DOCSIS шло по пути увеличения пропускной способности обратного канала, обеспечения механизмов QoS для IP-телефонии и мультимедийных приложений. В третьей версии стандарта DOCSIS 2.0 скорость передачи в обратном канале составляет около 30 Мбит/с. В Европе для организации обратного канала выделен диапазон частот 5-65 МГц, а скорость передачи составляет около 42 Мбит/с.

1.8 Оптические технологии группы OAN

Группа технологий FTTx (Fiber To The x, где x может быть заменен на B - Building - здание; Cab - Cabinet - распределительный шкаф сети абонентских линий) предназначена для совместного использования с технологиями ADSL и VDSL и позволяет более эффективно использовать пропускную способность этих технологий благодаря сокращению длины медно-кабельных линий связи.

Эти технологии позволяют предоставлять индивидуальному пользователю каналы с пропускной способностью выше 1 Гбит/с, однако стоимость их пока высока. В настоящее время для предоставления пользователям широкополосных услуг используются обычно смешанные медно-оптические сети доступа. Существует несколько концепций разворачивания сети доступа смешанного типа. Одна из них называется HFC (Hybrid Fiber Coaxial) и предполагает доведение оптики до точки концентрации, при этом распределительная абонентская сеть строится на основе коаксиальных кабелей. Данная архитектура не получила широкого распространения и используется обычно лишь операторами кабельного телевидения. Другая концепция является разновидностью концепции FTTx (рис. 1.5) и носит название FTTB (Fiber To The Building - "волокно к зданию"). Согласно концепции FTTB распределение сигналов по абонентам внутри здания осуществляется по витым медным парам с использованием преимущественно технологии VDSL.

Рисунок 1.5 - Технологии оптического доступа

Варианты доступа FTTH и FTTB пока не получили широкого распространения. Связано это в основном с тем, что их реализация требует от оператора значительно больших инвестиций, чем построение DSL-инфраструктуры,.

Подгруппа технологий PON - это семейство быстроразвивающихся, наиболее перспективных технологий широкополосного мультисервисного множественного доступа по оптическому волокну. Суть технологии пассивных оптических сетей, вытекающая из ее названия, состоит в том, что ее распределительная сеть строится без каких-либо активных компонентов: разветвление оптического сигнала осуществляется с помощью пассивных делителей оптической мощности - сплиттеров. Следствием этого преимущества является снижение стоимости системы доступа, уменьшение объема необходимого сетевого управления, высокая дальность передачи и отсутствие необходимости в последующей модернизации распределительной сети.

1.9 Методы планирования сетей доступа

Развертывание сетей доступа обоснованной стоимости требует планирования и применения хорошо организованных соответствующим образом решения. В общем случае существует два подхода к планированию сети. Классический подход, используемый для планирования узкополосных сетей и базируется на прогнозировании требований и размерности сети для минимизации необходимых ресурсов. Данный подход ориентирован на минимизацию инвестиций, необходимых для обеспечения заданной величины ресурсов, и используется в случаях, когда передаваемые данные, и число пользователей растут постепенно.

Новые транспортные технологии, такие как DWDM, делают оптимизацию ресурсов менее критической в плане выбора технологии и обеспечении пропускной способности на фоне умеренного уровня стоимости. С другой стороны, возрастающая популярность Интернета, дополнительных сервисов и услуг приводит к значительному росту трафика на коротком периоде времени, что в свою очередь ведет к неопределенности в прогнозировании требований и таким образом ограничивает использование традиционного планирования, так как в результате сеть доступа может быть не готова к расширению в результате недооценки требований.

Второй подход заключается в развертывании сети, содержит дополнительные избыточные ресурсы, которые обеспечат бесшовную модернизацию в будущем, но уже на фоне высших начальных затрат.

Планирование существующей сети может включать комбинацию вышеупомянутых для нахождения лучших решений, отвечающих потребностям и стратегии оператора.

Процесс планирования сети доступа значительно зависит от технологии, архитектуры, предложенной функциональности сети и стратегий размещения ресурсов. Чем больше доступных технологических решений на рынке, тем больше опций используется для планирования доступа, что в свою очередь делает этот процесс более сложным.

1.10 Общей подход к планированию сетей доступа

Процесс планирования сетей доступа - это процесс, охватывающий много начальных допусков и ограничений. Некоторые из них базируются на стратегических предположениях, другие относятся к существующей инфраструктуре и технологических решений, выбранных приоритетными. Такие решения, даже если и относятся к одному классу, могут значительно отличаться в технических деталях и параметрам, которые должны учитываться в процессе планирования. В общем, DSL операторы уже имеют большую установленную базу ADSL, однако следующие аспекты побуждают в направлении миграции в ведущих DSL технологий и решений:

низкие затраты на повышение пропускной способности;

низкие затраты на увеличение протяженности;

уменьшение затрат на эксплуатацию и техническое обслуживание;

низкозатратное внедрение новых сервисов и услуг.

Выбор стратегии развития зависит от набора различного рода локальных параметров и требований пользователя к предоставлению услуг и должен быть ориентирован на будущее расширение. Для уменьшения высоких начальных инвестиций при развертывании оптического кабеля в сегменте последней мили по сценарию FTTx (Fiber To The x) - «оптика до точки х», используют решения медь/оптика, обеспечивают бесшовную миграцию. В рамках данной концепции мультиплексоры доступа к цифровой абонентской линии (DSLAM) продвигаются в направлении пользователя и подключаются по оптике в районную АТС (РАТС). При этом рассматриваются существующие точки распределения медного кабеля традиционной сети доступа.

Для расчета необходимого количества оптических устройств со стороны сети ONU (Optic Network Unit) и длины оптического кабеля предлагается модель сети абонентского доступа (рис. 1.6).

Рисунок 1. 6 - Геометрическая модель зоны распределения РАТС

РАТС располагается в точке А, в точках F располагаются распределительные коробки, к которым подключаются абоненты, в точках B, C, D, E - шкафы распределительные. Соответственно в терминах технологии FTTx схема участка сети доступа выходит из одной точки FTTA, контрольным точкам сценария FTTС соответствуют точки B, C, D, E, где на магистральном участке сети доступа размещены шкафы распределительные. Концепция FTTC является ключевой и выступает ведущим решением в процессе миграции DSL систем, нацелено на использование уличных шкафов распределения для установки рядом отдаленных DSLAM с оптическими интерфейсами. Обычно на месте такой локации устанавливается дополнительный шкаф с внутренней системой вентиляции и источником питания. При этом количество пользователей, которые могут быть подключены и их скоростной потенциал, ограничиваются длиной и типом распределительного кабеля, а также DSL-технологии, который будет использоваться.

В рамках FTTC выделяют несколько схем подключения DSLAM с помощью волоконно-оптических линий связи .

К основным схем подключения относятся:

точка-точка;

оптическое кольцо;

пассивная оптическая сеть;

древовидная, путем каскадного соединения DSLAM.

1.11 Ввод к разделу

Сеть абонентского доступа - это совокупность технических средств между оконечными абонентскими устройствами, установленными в помещении пользователя, и тем коммутационным оборудованием, в план нумерации (или адресации) которого входят подключаемые к телекоммуникационной системе терминалы.

Сети доступа представляет собой нижний уровень иерархии телекоммуникационной сети. К этой сети подключаются конечные (терминальные) узлы - оборудование, установленное у пользователей (абонентов, клиентов) сети.

Технологии сетей абонентского доступа было разделено на пять основных групп по критерию среды передачи и категориям пользователей.

Процесс планирования сетей доступа - это процесс, охватывающий много начальных допусков и ограничений. Некоторые из них базируются на стратегических предположениях, другие относятся к существующей инфраструктуре и технологических решений, выбранных приоритетными.

. ТЕХНОЛОГИЯ XDSL

- Digital Subscribe Line (цифровая абонентская линия).- представляет собой семейство технологий, позволяющих значительно расширить пропускную способность абонентской линии местной телефонной сети путём использования эффективных линейных кодов и адаптивных методов коррекции искажений линии на основе современных достижений микроэлектроники и методов цифровой обработки сигнала. Основополагающим принципом, на котором построено семейство технологий Digital Subscriber Line (DSL), является использование для передачи данных медных проводов, которые первоначально были предназначены для подключения абонентов к АТС - Plain Old Telephone Service (POTS). В аббревиатуре xDSL символ "х" используется для обозначения первого символа в названии конкретной технологии, а DSL обозначает цифровую абонентскую линию DSL (Digital Subscriber Line).