Материал: ZAChET_ShUMAKOVA

Внимание! Если размещение файла нарушает Ваши авторские права, то обязательно сообщите нам

Простейшей формой периодического сигнала является гармонический сигнал или синусоида, которая характеризуется амплитудой, периодом и начальной фазой. Все остальные сигналы будут негармоническими или несинусоидальными

15. Модель т- финитного непериодического сигнала при предельном переходе от периодического сигнала.

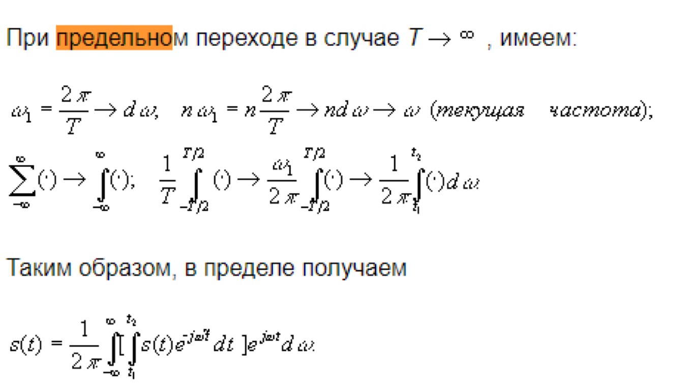
Моделью т финитного сигнала является периодический сигнал, у которого период повторения стремится к бесконечности

Чем больше период, тем больше частота

Следовательно гармоники в спектре будут расположены очень близко друг к другу

Поэтому мы вводим новую величину, называемую спектральной плотностью сигнала

Чтобы рассчитать спектральную плотность сигнала используют прямое преобразование Фурье

А обратное позволяет синтезировать сигнал по спектральной плотности

16. Прямое и обратное преобразование Фурье и их свойства.

17. Физический смысл спектральной плотности т-финитного сигнала. Понятие эквивалентной гармоники в спектре непериодического сигнала.

Т-финитными называют ограниченные по времени сигналы. По определению они не могут быть периодическими и, следовательно, к ним не применимо разложение в ряды Фурье.

Чтобы получить адекватное описание таких сигналов в частотной области используют следующий прием. На первом этапе от заданного сигнала x(t), имеющего начало в точке t1 и конец в точке t2 переходят к сигналу xп(t), являющемуся периодическим повторением x(t) на бесконечной оси времени с периодом . Сигнал xп(t) можно разложить в ряд Фурье

,

где .

Введём в рассмотрение текущую частоту и спектральную плотность амплитуд .

Тогда .

Исходный сигнал x(t) можно получить из xп(t) в результате предельного перехода Т® ¥ .

При этом

, , å ® ò , ,

Таким образом, для описания спектра финитного сигнала приходим к известному в математике интегральному преобразованию Фурье:

– прямое,

– обратное.

В данном случае (и в дальнейшем) комплексную функцию записали в виде , как это принято в научно-технической литературе.

Из полученных соотношений следует, что спектр Т-финитного сигнала сплошной. Он представляет собой совокупность бесконечного числа спектральных составляющих с бесконечно малыми амплитудами , непрерывно следующих по оси часты. Вместо этих бесконечно малых амплитуд используют спектральную функцию (спектральную плотность амплитуд)

,

где – амплитудный спектр,

– фазовый спектр.

 

Выводы

1. Математическим аппаратом спектрального анализа Т-финитных сигналов является интегральное преобразование Фурье.

2. Спектры Т-финитных сигналов сплошные и описываются непрерывными функциями частоты в виде модуля спектральной плотности амплитуд (амплитудный спектр) и её аргумента (фазовый спектр).

18. Средняя энергия периодического сигнала. Равенство Парсеваля для вещественных сигналов.

19. Распределение энергии в спектре непериодического сигнала. Обобщенная формула Релея. Энергетический спектр. Эффективная ширина спектра.

20. Определение корреляционной функции детерминированного сигнала , как скалярного произведения. Длительность корреляционной функции вещественного сигнала. Связь АКФ сигнала R(τ) с его энергетическим спектром W(ω).

21. Свертка двух сигналов во временной и частотной области . Круговая (циклическая) свертка.

22.Комплексное представление вещественного сигнала. Понятие аналитического сигнала. Спектральная плотность аналитического сигнала. Представление вещественного сигнала с использованием аналитического сигнала.

22.

Аналитический сигнал – это один из способов комплексного представления сигнала, который применяется при анализе сигналов и систем их обработки. Он позволяет ввести в анализ понятия огибающей и мгновенной частоты сигнала.

Спектр аналитического сигнала располагается только в области положительных частот

23. Преобразование Гильберта. Синфазная I(t) и квдратурная Q(t) компоненты вещественного сигнала. Огибающая и фаза сигнала.

АЧХ и ФЧХ фильтра Гильберта представлены на рисунке 1.

Рисунок 1: Амплитудно- и фазочастотная характеристики фильтра Гильберта

24. Структурная схема цифровой обработки сигналов.назначение СВХ и АЦП. Характер сигналов на выходе элементов структурной схемы.

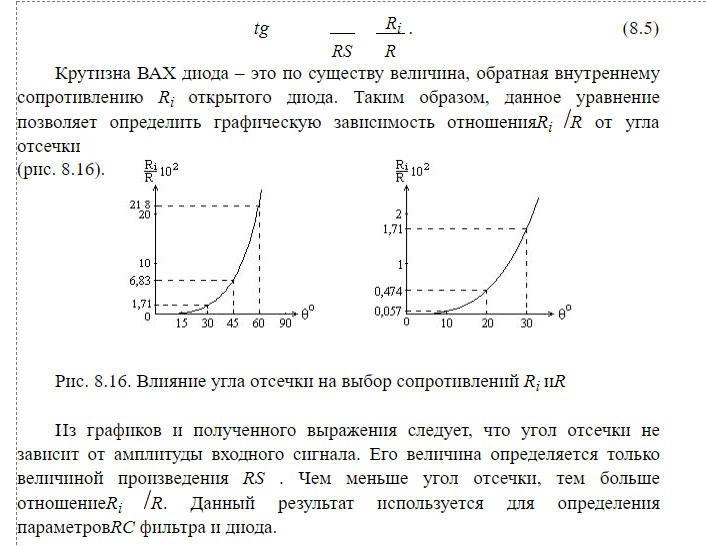
По СМХ определяют оптимальные параметры режима модулятора:

  • оптимальное напряжение смещение

  • максимальную амплитуду модулированного сигнала

  • среднее значение первой гармоники тока

  • максимальное изменение первой гармоники тока

  • оптимальный коэффициент модуляции

Устройство выборки и хранения имеет аналоговый вход, аналоговый выход и цифровой управляющий вход. Запоминающим элементом в устройстве выборки и хранения является конденсатор. Для его включения и отключения от входной цепи используется электронный ключ. Для обеспечения высокого входного и низкого выходного сопротивления используются усилители.

При использовании цифровой обработки аналоговый сигнал должен быть сначала преобразован в цифровой с помощью таких операций, как дискретизация по времени и дискретизация по уровню (квантование). После обработки с помощью цифровых фильтров, цифровой сигнал преобразуется снова в аналоговый. Таким образом, структурную схему цифровой обработки аналогового сигнала можно представить в следующем виде (рис.1):

Рис. 1

Блоки дискретизации по времени и квантования по уровню образуют аналогово-цифровой преобразователь (АЦП). Дискретизация осуществляется с помощью специального ключа, работающего с периодом Т от опорного высокостабильного генератора. На выходе ключа из аналогового сигнала образуется последовательность коротких импульсов с амплитудами, равными сигналу s(t) в момент отсчета. При квантовании по уровню каждый отсчет измеряется и преобразуется в кодовое слово – двоичное число, составленное из n разрядов, каждый из которых представлен нулем или единицей (например, паузой или стандартным импульсом). Число уровней квантования равно 2n. Цифровой фильтр представляет собой вычислительное устройство, в котором над кодовыми словами производят определенные математические операции, соответствующие заданному алгоритму. На рис.2 показаны временные функции сигналов в соответствующих точках структурной схемы. 2

Перечисленные выше преобразования, производимые над каждым отсчетом входного сигнала, должны выполняться за время, меньшее шага Т; кроме того, должна обеспечиваться строгая синхронность управления всеми блоками, что приводит к необходимости применения сложной системы синхронизации.

Дискретизацию по времени может осуществлять устройство, на один вход которого подается аналоговый сигнал, а на второй – последовательность тактовых импульсов с периодом повторения Т.

Тактовая частота цифрового фильтра должна быть кратна частоте дискретизации по времени   . Сигнал s2(nT), обработанный по заданному алгоритму, с выхода цифрового фильтра поступает на цифро-аналоговый преобразователь, где преобразуется в ступенчатый сигнал, который затем сглаживается аналоговым фильтром, образуя выходной аналоговый сигнал.

В цифровых системах передачи информации сигнал с выхода приемника снимается непосредственно в цифровой форме. При этом отпадает необходимость в блоках АЦП. В ряде случаев потребитель информации также использует обработанный сигнал в цифровой форме. При этом отпадает необходимость в цифро-аналоговом преобразователе.

Аналого-цифровой преобразователь— устройство, преобразующее входной аналоговый сигнал в дискретный код (цифровой сигнал).

Обратное преобразование осуществляется при помощи цифро-аналогового преобразователя (ЦАП).

Разрешение АЦП — минимальное изменение величины аналогового сигнала, которое может быть преобразовано данным АЦП — связано с его разрядностью. В случае единичного измерения без учёта шумов разрешение напрямую определяется разрядностью АЦП.

Разрешение по напряжению равно разности напряжений, соответствующих максимальному и минимальному выходному коду, делённой на количество выходных дискретных значений.

По способу применяемых алгоритмов АЦП делят на:

  • Последовательные прямого преобразования

  • Последовательного приближения

  • Последовательные с сигма-дельта-модуляцией

  • Параллельные одноступенчатые

  • Параллельные двух- и более ступенчатые (конвейерные)

АЦП первых двух типов подразумевают обязательное применение в своем составе устройства выборки и хранения (УВХ). Это устройство служит для запоминания аналогового значения сигнала на время, необходимое для выполнения преобразования. Без него результат преобразования АЦП последовательного типа будет недостоверным. Выпускаются интегральные АЦП последовательного приближения, как содержащие в своем составе УВХ, так и требующие внешнее УВХ

Большинство АЦП считаются линейными, хотя аналого-цифровое преобразование, по сути, является нелинейным процессом (поскольку операция отображения непрерывного пространства в дискретное — операция нелинейная).

Термин линейный применительно к АЦП означает, что диапазон входных значений, отображаемый на выходное цифровое значение, связан по линейному закону с этим выходным значением, то есть выходное значение k достигается при диапазоне входных значений от

m(k + b) до m(k + 1 + b),

где m и b — некоторые константы. Константа b, как правило, имеет значение 0 или −0.5. Если b = 0, АЦП называют квантователь с ненулевой ступенью (mid-rise), если же b = −0,5, то АЦП называют квантователь с нулём в центре шага квантования (mid-tread).

Если бы плотность вероятности амплитуды входного сигнала имела равномерное распределение, то отношение сигнал/шум (применительно к шуму квантования) было бы максимально возможным. По этой причине обычно перед квантованием по амплитуде сигнал пропускают через безынерционный преобразователь, передаточная функция которого повторяет функцию распределения самого сигнала. Это улучшает достоверность передачи сигнала, так как наиболее важные области амплитуды сигнала квантуются с лучшим разрешением. Соответственно, при цифро-аналоговом преобразовании потребуется обработать сигнал функцией, обратной функции распределения исходного сигнала.

Например, голосовой сигнал имеет лапласово распределение амплитуды. Это означает, что окрестность нуля по амплитуде несёт больше информации, чем области с большей амплитудой. По этой причине логарифмические АЦП часто применяются в системах передачи голоса для увеличения динамического диапазона передаваемых значений без изменения качества передачи сигнала в области малых амплитуд.

8-битные логарифмические АЦП с a-законом или μ-законом обеспечивают широкий динамический диапазон и имеют высокое разрешение в наиболее критичном диапазоне малых амплитуд; линейный АЦП с подобным качеством передачи должен был бы иметь разрядность около 12 бит.

25. Математическая модель дискретизированного сигнала в виде взвешенной суммы решетчатых функций отсчетов.

26. Обобщенный ряд Фурье по системе базисных (ортогональных) функций Котельникова. Теорема Котельникова. Формула расчета интервала дискретизации и частоты дискретизации для выполнения условий теоремы Котельникова.

27. Порядок построения спектра дискретизированного сигнала, по известному финитному спектру аналогового сигнала, подвергнутого дискретизации с интервалом tд . Причина явления наложения спектров (элайзинга).

Эффект наложения спектров возникает, когда fд < 2fв. Очевидно, что чем больше выбранная частота дискретизации, тем более точным будет представление этого сигнала в цифровом виде. При уменьшении частоты дискретизации можно достигнуть предела, после которого преобразованный в цифровую форму сигнал будет искажен до такой степени, что будет невозможно восстановить его в первоначальном виде.

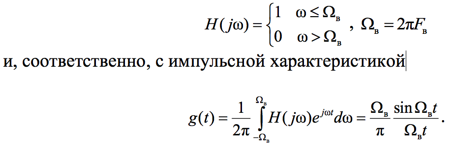
28. Восстановление аналогового сигнала путем низкочастотной фильтрации спектра дискретизированного сигнала.

ИЗ ПЕРВОГО ИСТОЧНИКА:

восстановление сигнала в аналоговой форме достижимо фильтрацией дискретизированного сигнала с помощью идеального ФНЧ с частотой верхнего среза ,

Это, очевидно, можно сделать идеально лишь при выполнении следующих условий:

1) спектры не перекрываются;

2) фильтр имеет идеальную прямоугольную характеристику, поэтому полностью пропускает исходный сигнал и подавляет все другие спектральные составляющие.

Условие 2 не может быть полностью выполнено, поскольку любой реальный фильтр не имеет идеальной характеристики

Таким образом, процедура восстановления сигнала по

отсчётам может быть осуществлена идеальным ФНЧ с передаточной функцией

Поскольку импульсная характеристика цепи есть её реакция на воздействие в виде d-функции , то легко определить реакцию идеального ФНЧ на дискретизированный сигнал

На практике абсолютно точное восстановление сигналов по их отсчётам невозможно по следующим причинам:

1) Идеальный ФНЧ физически нереализуемая цепь, т.к. его импульсная характеристика отлична от 0 при t<0. Характеристики реальных ФНЧ могут быть приближены к идеальным лишь с определенной погрешностью, тем меньшей, чем больше задержка.

2) Реальные сигналы являются Т-финитными, а следовательно имеют неограниченный по частоте спектр. Если всё же спектр сигнала ограничить частотой , то на интервале существования сигнала Т число независимых отсчётов N, определяющих сигнал с заданной погрешностью, становится конечным

29.Объяснить необходимость применения перед дискретизацией антиэлайзингового фильтра.

30. Формула дискретного преобразования Фурье и ее составляющие. Свойства дпф. Порядок расчета поворачивающих множителей. Оценка числа математических операций при выполнении дпф.

31. Алгоритм БПФ с прореживанием по времени: обоснование возможности сокращения числа математических операций при расчете ДПФ при разбиении отсчетов на четные и нечетные, математическое обоснование алгоритма, базовая операция «бабочка».

          

32. Алгоритм БПФ с прореживанием по частоте: обоснование возможности сокращения числа математических операций при расчете ДПФ при разбиении отсчетов на первую и вторую половины, математическое обоснование алгоритма, базовая операция «бабочка».

33. Принципы модуляции сигналов Несущий сигнал и информационный сигнал. Структурная схема процесса модуляции.

Модуляция — это процесс преобразования одного или нескольких информационных параметров несущего сигнала в соответствии с мгновенными значениями информационного сигнала.

В результате модуляции сигналы переносятся в область более высоких частот.

Использование модуляции позволяет:

  • согласовать параметры сигнала с параметрами линии;

  • повысить помехоустойчивость сигналов;

  • увеличить дальность передачи сигналов;

  • организовать многоканальные системы передачи (МСП с ЧРК).

Модуляция осуществляется в устройствах модуляторах. Условное графическое обозначение модулятора имеет вид:

Рисунок 1 - Условное графическое обозначение модулятора

При модуляции на вход модулятора подаются сигналы:

u(t) — модулирующий, данный сигнал является информационным и низкочастотным (его частоту обозначают W или F);

S(t) — модулируемый (несущий), данный сигнал является неинформационным и высокочастотным (его частота обозначается w0 или f0);

Sм(t) — модулированный сигнал, данный сигнал является информационным и высокочастотным.

В качестве несущего сигнала может использоваться:

  • гармоническое колебание, при этом модуляция называется аналоговой или непрерывной;

  • периодическая последовательность импульсов, при этом модуляция называется импульсной;

  • постоянный ток, при этом модуляция называется шумоподобной.

34. Аналоговая амплитудная модуляция гармонической несущей. Математическая модель АМ сигнала при гармоническом модулирующем сигнале. Спектр сигнала с однотональной АМ.

35. Энергетические соотношения при АМ. средняя мощность за период ВЧ сигнала. Средняя мощность всего АМ сигнала. Пиковая мощность.

Доля мощности боковых частот в единицах мощности несущей частоты:

вб + Рнб)/Рнес = М2/2

т.е. не превышает 50% даже при 100%-ной модуляции.

Под полезной мощностью модулированных сигналов понимают мощность, несущую информацию, т.е. в данном случае мощность боковых частот. Коэффициент полезного действия данного типа модуляции определяется отношением мощности боковых частот к общей средней мощности модулированного сигнала:

η АМ = (Um2 M2/4) /Pu = M2/(М2+2). (9.1.8)

Как можно видеть на рис. 9.1.5, даже при М=1 КПД амплитудной модуляции составляет только 33%, а при практическом использовании обычно меньше 20%.

Для модулированных сигналов применяют также понятие пиковой мощности Pmax. Значение пиковой мощности для однотонального АМ-сигнала:

Pmax = Um(1+M)2.

36. Детектирование огибающей АМ сигнала с использованием амплитудного детектора.

37. Балансная ам . Подавление несущего сигнала.

38. Однополосная АМ . Подавление боковой полосы фильтровым способом.

Однополосная амплитудная модуляция. При идентичности информации в группах верхних и нижних боковых частот нет никакой необходимости в их одновременной передаче. Одна из них перед подачей сигнала в канал связи может быть удалена, чем достигается двукратное сокращение полосы занимаемых сигналом частот. Уравнение сигнала с одной боковой полосой (ОБП – сигнал, single side band - SSB) может быть получено непосредственно из 9.1.11. Для верхней (знаки '+' во втором слагаемом) или нижней (знаки '-') боковой полосы:

u(t) = Umcos(ot+o) + (Um/2)  Mncos[(o±n)ton]. (9.1.19)

Рис. 9.1.10. Однополосная амплитудная модуляция.

Внешняя форма ОБП – сигнала после удаления одной боковой полосы, пример которой приведен на рис. 9.1.10 для однотонального сигнала, сходна с обычным АМ – сигналом, но ее огибающая, как это нетрудно заметить, отличается от огибающей U(t), заданной при модуляции по при М = 1 (показана пунктиром).

Для демодуляции ОБП – сигнала может использоваться как двухполупериодное, так и синхронное детектирование, со всеми особенностями, присущими этим методам. Результаты демодуляции отличаются от демодуляции АМ – сигналов только в 2 раза меньшей амплитудой выходных сигналов.

При однополосной модуляции возможно также подавление несущей частоты (полное или частичное, с оставлением пилот-сигнала), что позволяет полнее использовать мощность передатчика.

Как отмечалось выше, одним из недостатков амплитудной модуляции является наличие составляющей несущего сигнала в спектре модулированного сигнала. Для устранения этого недостатка применяют балансную модуляцию. При балансной модуляциипроисходит формирование модулированного сигнала без составляющей несущего сигнала. В основном это осуществляется путем использования специальных модуляторов:  балансного или кольцевого. Временная диаграмма и спектр балансно-модулированного (БМ) сигнала представлен на рисунке 5.

Рисунок 5 - Временные и спектральные диаграммы модулирующего (а), несущего (б) и балансно-модулированного (в) сигналов

Также особенностью модулированного сигнала является наличие в спектре двух боковых полос несущих одинаковую информацию. Подавление одной из полос позволяет уменьшить спектр модулированного сигнала и, соответственно, увеличить число каналов в линии связи. Модуляция при которой формируется модулированный сигнал с одной боковой полосой (верхней или нижней) называется однополосной. Формирование однополосно-модулированного (ОМ) сигнала осуществляется из БМ сигнала специальными методами, которые рассматриваются ниже. Спектры ОМ сигнала представлены на рисунке 6.

Рисунок 6 - Спектральные диаграммы однополосно-модулированных сигналов: а) с верхней боковой полосой (ВБП), б) с нижней боковой полосой (НБП)

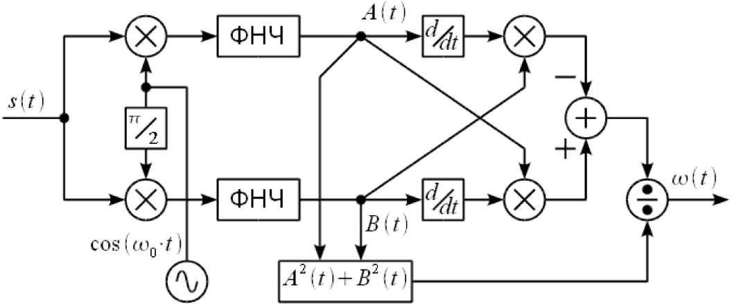
40. Квадратурная демодуляция сигналов. Структурная схема квадратурного демодулятора ам, чм и фм сигналов. Структурная схема fm демодулятора соответствующего выражению представлена на рисунке 3.

Рисунок 3: Структурная схема FM демодулятора

41. Угловая аналоговая модуляция и ее виды - ФМ и ЧМ. Полная фаза сигнала и мгновенная частота и связь между ними. Понятия: девиации фазы, девиации частоты, индекс частотной модуляции, индекс фазовой модуляции. Отличия ЧМ от ФМ.

При ЧМ и ФМ частота и фаза сигнала изменяются пропорционально Δu(t). При этом они взаимосвязаны. Оба типа модуляции называют также угловой.

Рассмотрим особенности на ЧМ и ФМ на простом примере, когда низкочастотный информационный сигнал представляет собой гармонику с частотой Ώ. Соответственно, формулы результирующего сигнала для ЧМ и ФМ будут иметь вид:

UЧМ(t) = U0 cos[ω0(t) t + φ0] = U0 cos[(ω0 +Δω0 cos Ώt) t + φ0]

UФМ(t) = U0 cos[ω0 t + φ0(t)] = U0 cos[ ω0 t + (φ0+Δφ0 cos Ώt)]

Здесь Δω0 и Δφ0 соответственно максимальные отклонения (девиация) частоты и фазы несущего сигнала.

Как видно, обе формулы включают функции вида cos [cos(x)]. В связи с этим спектры ЧМ и ФМ могут быть существенно сложнее, чем для АМ.

На рисунке показаны примеры спектра ЧМ для различных значений индекса модуляции mЧМ=Δω0/ Ώ. Не вдаваясь в подробности, отметим, что такой спектр может быть значительно шире, чем для АМ. Для ФМ в отношении ширины спектра дело обстоит аналогично.

Полную фазу ЧМ-сигнала в любой момент времени t определим пу­тем интегрирования частоты, выраженной через формулу (2.92):

где — максимальное отклонение частоты от значения ω0, или девиация частоты при частотной модуляции. Отношение

являющееся девиацией фазы несущего колебания, называют индексом частотной модуляции.

В ФМ-сигнале полная фаза несущего колебания изме­няется пропорционально модулирующему напряжению

где kф — размерный коэффициент пропорциональности, рад/В.

Максимальное отклонение фазы несущего колебания от начальной фазы ха­рактеризует индекс фазовой модуляции

где — максимальное отклонение частоты от значения несу­щей ω0, т. е. девиация частоты при фазовой модуляции.

42. Cпектральные характеристики однотонально-модулированных ЧМ и ФМ сигналов. Функции Бесселя первого рода, спектры однотонально-модулированных ЧМ и ФМ сигналов при малых и больших индексах модуляции. Ширина спектра ЧМ и ФМ сигналов.

(2.42)

при m <<1 в спектре сигнала с угловой модуляцией, содержатся несущие колебания и две боковые составляющие (верхняя и нижняя) на частотах. Индекс m играет здесь такую же роль как коэффициент М при АМ. Однако можно обнаружить и существенное различие спектров АМ-сигнала и колебания с угловой модуляцией.

Спектральная диаграмма сигнала с угловой модуляцией при m<<1.

Для спектральной диаграммы, построенной по формуле (2.42) характерно то, что нижнее боковое колебание имеет дополнительный фазовый сдвиг на 180 градусов. При значениях m=0.5-1 появляется вторая пара гармонических колебаний с боковыми частотами , затем третья пара и так далее. Возникновение новых спектральных составляющих приводит к перераспределению энергии по спектру.

С ростом m амплитуда боковых составляющих увеличивается, в то время как амплитуда несущего колебания уменьшается.

Для простейшего случая однотонального ЧМ- и ФМ-сигнала можно найти общее выражение спектра, справедливое при любом значении индекса модуляции m.

Математическая модель ЧМ- или ФМ-сигнала с любым значением индекса модуляции:

(2.43)

(m) – функция Бесселя k- того порядка от аргумента m.

Спектр однотонального сигнала с угловой модуляцией в общем случае содержит бесконечное число составляющих, частоты которых равны ; амплитуды этих составляющих пропорциональные значениям.

В теории функций Бесселя доказывается, что функции с положительными и отрицательными индексами связаны между собой соотношением:

Поэтому начальные фазы боковых колебаний с частотами совпадают, еслиk- чётное число, и отличаются на 180 градусов, если k- нечётное. С ростом индекса модуляции расширяется полоса частот, занимаемая сигналом. Обычно полагают, что допустимо пренебречь всеми спектральными составляющими с номерами . Отсюда следует оценка практической ширины спектра сигнала с угловой модуляцией.

(2.44)

Как правило, реальные ЧМ- и ФМ-сигналы характеризуются условием . В этом случае

(2.45)

Таким образом, сигнал с угловой модуляцией занимает полосу частот, приблизительно равную удвоенной девиации частоты.

Для передачи АМ-сигнала требуется полоса частот, равная , то есть вm раз меньшая. Большая широкополосность ЧМ- и ФМ-сигналов обуславливает их гораздо более высокую помехоустойчивость по сравнению с АМ-сигналами.

43. Узкополосные сигналы. Модель узкополосного сигнала в виде модулированного сигнала. Квазигармоническая модель узкополосного сигнала. Комплексная огибающая узкополосного сигнала.

Сигнал называется узкополосным (УПС), если ширина его спектра значительно меньше средней частоты (рис.1.1):

Рис. 1.1

Типичными представителями УПС являются модулированные радиосигналы. К УПС можно также отнести несколько радиосигналов со своими несущими, занимающие вместе достаточно узкую полосу частот.

В первом приближении для анализа прохождения УПС через радиоэлектронные цепи такой сигнал можно представить гармоническим на средней частоте. Более лучшее приближение дает представление УПС в виде квазигармонического колебания, у которого медленно (по сравнению с ) меняются мгновенные амплитуда и частота. В этом случае полагается, что за достаточно короткое время (меньшее, чем изменения амплитуды и частоты), сигнал можно считать гармоническим.

В общем случае УПС можно представить в виде

где и -медленно меняющиеся функции времени.

Для классических АМ и ЧМ колебаний средняя частота совпадает с несущей частотой сигнала. Для однозначного и наиболее оптимального выбора применяется аппарат преобразования Гильберта, согласно которому для заданного УПС находится сопряженная функция ,определяемая как

при этом

Огибающая, определённая таким образом, совпадает с сигналом в моменты времени, где ,т.е. имеют общие касательные, причем в точках касания функция близка к максимумам (Рис.1.2):

44. Спектральная эффективность системы телекоммуникаций. Понятие скорости передачи бит Br. Расширение спектра при увеличении скорости передачи бит. Спектральный ресурс системы телекоммуникации. Повышение эффективности спектрального ресурса при переходе от передачи бит к символьной передаче.

Спектральная эффективность Rb/П – отношение скорости передачи (бит/c) к ширине полосы (Гц).

Rb=log2M/Ts (M – объем алфавита символов, Ts – длительность символа), полоса П =1/Ts при амплитудно-фазовой манипуляции и П =M/Ts при частотной манипуляции, следовательно, спектральная эффективность:

Удельные энергетические затраты Eb / N0 при заданной вероятности ошибки – отношение энергии Eb, затраченной на передачу одного бита, к односторонней спектральной плотности аддитивного белого гауссова шума N0.

Расширение спектра прямой последовательностью – это модуляция сигнала двоичной псевдослучайной последовательностью (ПСП), выполняемая независимо от вида информационного сигнала. Такая модуляция может проводиться на разных этапах формирования сигнала.

Расширение спектра s(f) сигнала и n(f) помехи

45. Принцип частотного (волнового для оптики) уплотнение канала передачи fdm (wdm).

Мультиплексирование с разделением по частоте предполагает размещение в пределах полосы пропускания канала нескольких каналов с меньшей шириной. Наглядным примером может послужить радиовещание, где в пределах одного канала (радиоэфира) размещено множество радиоканалов на разных частотах (в разных частотных полосах).

Мультиплексирование 2 каналов с разделением по частоте

Основные применения

Используется в сетях мобильной связи для разделения доступа, в волоконно-оптической связи аналогом является мультиплексирование с разделением по длине волны (где частота — это цвет излучения излучателя), в природе — все виды разделений по цвету (частота электромагнитных колебаний) и тону (частота звуковых колебаний).

46. Принцип временного уплотнения канала передачи tdm.

В настоящее время метод временного уплотнения информационных потоков является наиболее распространенным. Он применяется при передаче информации в цифровом виде. Суть его состоит в следующем. Процесс передачи разбивается на ряд временных циклов, каждый из которых в свою очередь разбивается на N субциклов, где N - число уплотняемых потоков (или каналов). Каждый субцикл подразделяется на временные позиции, т.е. временные интервалы, в течение которых передается часть информации одного из цифровых уплотняемых потоков. Кроме того, некоторое число позиций отводится для идентификационных синхроимпульсов, вставок и цифрового потока служебной связи.

47. Принцип кодового уплотнения канала передачи cdma.

В CDMA для каждого узла выделяется весь спектр частот и всё время. CDMA использует специальные коды для идентификации соединений. Каналы трафика при таком способе разделения среды создаются посредством применения широкополосного кодо-модулированного радиосигнала — шумоподобного сигнала, передаваемого в общий для других аналогичных передатчиков канал в едином широком частотном диапазоне. В результате работы нескольких передатчиков эфир в данном частотном диапазоне становится ещё более шумоподобным. Каждый передатчик модулирует сигнал с применением присвоенного в данный момент каждому пользователю отдельного числового кода, приёмник, настроенный на аналогичный код, может вычленять из общей какофонии радиосигналов ту часть сигнала, которая предназначена данному приёмнику. В явном виде отсутствует временное или частотное разделение каналов, каждый абонент постоянно использует всю ширину канала, передавая сигнал в общий частотный диапазон, и принимая сигнал из общего частотного диапазона. При этом широкополосные каналы приёма и передачи находятся на разных частотных диапазонах и не мешают друг другу. Полоса частот одного канала очень широка, вещание абонентов накладывается друг на друга, но, поскольку их коды модуляции сигнала отличаются, они могут быть дифференцированы аппаратно-программными средствами приёмника.

При кодовой модуляции применяется техника расширения спектра с множественным доступом. Она позволяет увеличить пропускную способность при неизменной мощности сигнала. Передаваемые данные комбинируются с более быстрым шумоподобным псевдослучайным сигналом с использованием операции побитового взаимоисключающего ИЛИ.

48. Принцип прямого расширения спектра (dsss).

Метод прямой последовательности для расширения спектра — широкополосная модуляция с прямым расширением спектра, является одним из трёх основных методов расширения спектра, используемых на сегодняшний день. Это метод формирования широкополосного радиосигнала, при котором исходный двоичный сигнал преобразуется в псевдослучайную последовательность, используемую для модуляции несущей. Используется в сетях стандарта IEEE 802.11 и CDMA для преднамеренного расширения спектра передаваемого импульса.

Метод прямой последовательности (DSSS) можно представить себе следующим образом. Вся используемая «широкая» полоса частот делится на некоторое число подканалов — по стандарту 802.11 этих подканалов 11. Каждый передаваемый бит информации превращается, по заранее зафиксированному алгоритму, в последовательность из 11 бит (код Баркера), и эти 11 бит передаются как бы одновременно и параллельно (физически сигналы передаются последовательно), используя все 11 подканалов. При приёме, полученная последовательность бит декодируется с использованием того же алгоритма, что и при её кодировке. Другая пара приёмник-передатчик может использовать другой алгоритм кодировки — декодировки, и таких различных алгоритмов может быть очень много.

49. Принцип расширения спектра с использованием скачков частоты fhss.

Суть метода заключается в периодическом скачкообразном изменении несущей частоты по некоторому алгоритму, известному приёмнику и передатчику. Преимущество метода — простота реализации, недостаток — задержка в потоке данных при каждом скачке. Метод используется в Bluetooth. Сходные методы с более редкими изменениями частот предлагались для GSM.

50. Принцип расширения спектра с использованием временных скачков thss .

THSS — псевдослучайная перестройка сигнала во времени излучения с расширением спектра. Способ связи, при котором широкополосный информационный сигнал сжимается во времени и передается в случайные моменты, определяемые управляющей псевдослучайной последовательностью, в виде короткого пакета.

51. Принцип ортогонального частотного мультиплексирования (ofdm).

OFDM (англ. Orthogonal frequency-division multiplexing — мультиплексирование с ортогональным частотным разделением каналов) является цифровой схемой модуляции, которая использует большое количество близко расположенных ортогональных поднесущих. Каждая поднесущая модулируется по обычной схеме модуляции (например, квадратурная амплитудная модуляция) на низкой символьной скорости, сохраняя общую скорость передачи данных, как и у обычных схем модуляции одной несущей в той же полосе пропускания. На практике сигналы OFDM получаются применением обратного БПФ (Быстрое преобразование Фурье).

Преимущества

Основным преимуществом OFDM по сравнению со схемой с одной несущей является её способность противостоять сложным условиям в канале. Например, бороться с затуханием в области ВЧ в длинных медных проводниках, узкополосными помехами и частотно-избирательным затуханием, вызванным многолучевым характером распространения, без использования сложных фильтров-эквалайзеров. Канальная эквализация упрощается вследствие того, что OFDM сигнал может рассматриваться как множество медленно модулируемых узкополосных сигналов, а не как один быстро модулируемый широкополосный сигнал. Низкая символьная скорость делает возможным использование защитного интервала между символами, что позволяет справляться с временным рассеянием и устранять межсимвольную интерференцию (МСИ).

Сигнал OFDM – сумма нескольких ортогональных поднесущих, на каждой из которых передаваемые на основной частоте данные независимо модулируются с помощью одного из типов модуляции (BPSK, QPSK, 8-PSK, QAM и др.). Далее этим суммарным сигналом модулируется радиочастота.

{\displaystyle s[n]} — это последовательный поток двоичных цифр. Перед обратным быстрым преобразованием Фурье (FFT) этот поток преобразуется сначала в N параллельных потоков, после чего каждый из них отображается в поток символов с помощью процедуры фазовой (BPSK, QPSK, 8-PSK) или амплитудно-фазовой квадратурной модуляции (QAM). При использовании модуляции BPSK получается поток двоичных чисел (1 и -1), при QPSK, 8-PSK, QAM — поток комплексных чисел. Так как потоки независимы, то способ модуляции и, следовательно, количество бит на символ в каждом потоке могут быть разными. Следовательно, разные потоки могут иметь разную битовую скорость. Например, пропускная способность линии 2400 бод (символов в секунду), и первый поток работает с QPSK (2 бита на символ) и передает 4800 бит/с, а другой работает с QAM-16 (4 бита на символ) и передает 9600 бит/с.

Обратное FFT считается для N одновременно поступающих символов, создавая такое же множество комплексных отсчетов во временной области (time-domain samples). Далее цифро-аналоговые преобразователи (DAC) преобразуют в аналоговый вид отдельно действительную и мнимую компоненты, после чего они модулируют, соответственно, радиочастотную косинусоиду и синусоиду. Эти сигналы далее суммируются и дают передаваемый сигнал s(t).

52. Необходимость ограничения полосы частот (формирования спектра ). Явление межсимвольной интерференции при ограничении спектральной полосы для обеспечении частотного ресурса. Глазковая диаграмма. Сигнал Найквиста.

3

.3. Межсимвольная интерференция

На рис. 3.15, а представлены фильтрующие элементы типичной системы цифровой связи. В системе - передатчике, приемнике и канале - используется множество разнообразных фильтров (и реактивных элементов, таких как емкость и индуктивность). В передатчике информационные символы, описываемые как импульсы или уровни напряжения, модулируют импульсы, которые затем фильтруются для согласования с определенными ограничениями полосы. В узкополосных системах канал (кабель) имеет распределенное реактивное сопротивление, искажающее импульсы. Некоторые полосовые системы, такие как беспроводные, являются, по сути, каналами с замираниями (см. главу 15), которые проявляют себя как нежелательные фильтры, также искажающие сигнал. Если принимающий фильтр настраивается на компенсацию искажения, вызванного как передатчиком, так и каналом, он зачастую называется выравнивающим (equalizing filter) или принимающим/выравнивающим (receiving/equalizing). На рис. 3.15, б приведена удобная модель системы, объединяющая все следствия фильтрации в одну общесистемную передаточную функцию.

(3.77)

Рис.3.15. Межсимвольная интерференция в процессе обнаружения:

а) типичная узкополосная цифровая система; б) эквивалентная модель

Здесь характеризует передающий фильтр, - фильтрацию в канале, а - принимающий/выравнивающий фильтр. Таким образом, характеристика представляет передаточную функцию всей системы, отвечающую за все этапы фильтрации в различных местах цепочки передатчик-канал-приемник. В бинарной системе, использующей какую-нибудь распространенную кодировку РСМ, например NRZ-L, детектор принимает решение относительно значения символа путем сравнения выборки принятого импульса с порогом. Например, детектор, изображенный на рис. 3.15, решает, что была послана двоичная единица, если принятый импульс положителен, или двоичный нуль - в противном случае. Вследствие системной фильтрации принятые импульсы могут перекрываться, как показано на рис. 3.15, б. Хвост импульса может «размываться» на соседний интервал передачи символа, таким образом мешая процессу обнаружения и повышая вероятность появления ошибки; подобный процесс получил название межсимвольной интерференции (intersymbol interference - ISI). Даже при отсутствии шумов воздействие фильтрации и искажение, вызванное каналом, приводят к возникновению ISI. Иногда функция задается, и задача состоит в определении и , минимизирующих ISI на выходе .

Исследованием проблемы задания формы принятого импульса с тем, чтобы предотвратить появление ISI на детекторе, долгое время занимался Найквист [6]. Он показал, что минимальная теоретическая ширина полосы системы, требуемая для определения символов/секунду без ISI, равна Гц. Это возможно, если передаточная функция системы имеет прямоугольную форму, как показано на рис. 3.16, а. Для узкополосных систем с такой , что односторонняя ширина полосы фильтра равна 1/2T (идеальный фильтр Найквиста), импульсная характеристика функции , вычисляемая с помощью обратного преобразования Фурье (см. табл. А.1), имеет вид ; она показана на рис. 3.16, б. Импульс, описываемый функцией , называется идеальным импульсом Найквиста; он имеет бесконечную длительность и состоит из множественных лепестков: главного и боковых, именуемых хвостами. Найквист установил, что если каждый импульс принятой последовательности имеет вид , импульсы могут обнаруживаться без межсимвольной интерференции. На рис. 3.16, б показано, как удается обойти ISI. Итак, имеем два последовательных импульса, и . Несмотря на то что хвосты функции имеют бесконечную длительность, из рисунка видно, что в момент взятия выборки функции хвост функции проходит через точку нулевой амплитуды, и подобным образом он будет иметь нулевую амплитуду в моменты взятия выборок всех остальных импульсов последовательности , . Следовательно, предполагая идеальную синхронизацию процесса взятия выборок, получаем, что межсимвольная интерференция не будет влиять на процесс обнаружения. Чтобы узкополосная система могла обнаруживать 1/Т таких импульсов (символов) в секунду, ширина ее полосы должна быть равна 1/2T; другими словами, система с шириной полосы Гц может поддерживать максимальную скорость передачи символов/с (ограничение полосы по Найквисту) без ISI. Следовательно, при идеальной фильтрации Найквиста (и нулевой межсимвольной интерференции) максимальная возможная скорость передачи символов на герц полосы, называемая уплотнением скорости передачи символов (symbol-rate packing), равна 2 символа/с/Гц. Вследствие прямоугольной формы передаточной функции идеального фильтра Найквиста и бесконечной длины соответствующего импульса, подобные идеальные фильтры нереализуемы; реализовать их можно только приближенно.

Рис. 3.16. Каналы Найквиста для нулевой межсимвольной интерференции:

а) прямоугольная передаточная функция системы ;

б) принятый импульс

Стоит отметить, что названия «фильтр Найквиста» и «импульс Найквиста» часто используются для описания обширного класса фильтраций и формообразований, удовлетворяющих условию нулевой межсимвольной интерференции в точках взятия выборок. Фильтр Найквиста - это фильтр, передаточная функция которого может быть представлена прямоугольной функцией, свернутой с любой четно-симметричной частотной функцией. Импульс Найквиста - это импульс, форма которого может быть описана функцией , умноженной на другую временную функцию. Следовательно, существует бесконечное множество фильтров Найквиста и соответствующих импульсов. В классе фильтров Найквиста наиболее популярными являются фильтры с характеристикой типа приподнятого косинуса или корня из приподнятого косинуса. Несколько позже эти фильтры будут рассмотрены подробно.

Основным параметром систем связи является эффективность использования полосы, , измеряемая в бит/с/Гц. Как можно понять из единиц измерения, представляет меру скорости переноса данных на единицу ширины полосы, а значит, показывает, насколько эффективно любой метод передачи сигналов использует ресурс полосы. Поскольку ограничение ширины полосы по Найквисту устанавливает теоретическое максимальное уплотнение скорости передачи символов без межсимвольной интерференции, равное 2 символа/с/Гц, может возникнуть вопрос, можно ли что-то сказать об ограничении величин, измеряемых в бит/с/Гц. О последних ничего нельзя сказать прямо; ограничение связано только с импульсами или символами и возможностью обнаружения их амплитудных значений без искажения со стороны других импульсов. При нахождении для любой схемы передачи сигналов необходимо знать, сколько битов представляет каждый символ, что само по себе является темой отдельного рассмотрения. Допустим, сигналы кодируются с использованием М-уровневой кодировки РАМ. Каждый символ (включающий бит) представляется одной из М импульсных амплитуд. Для бит на символ размер набора символов составляет амплитуды. Таким образом, при 64-уровневой кодировке РАМ теоретическая максимальная эффективность использования полосы, не допускающая межсимвольной интерференции, равна 12 бит/с/Гц. (Подробнее об эффективности использования полосы в главе 9.)

53. Цифровые виды модуляции. Сигналы с дискретной амплитудной модуляцией (АМн): ООК,бинарная АМн- ВASK.

Манипуляция (цифровая модуляция) — в теории передачи дискретных сообщений процесс преобразования последовательности кодовых символов в последовательность элементов сигнала (частный случай модуляции — при дискретных уровнях модулирующего сигнала).

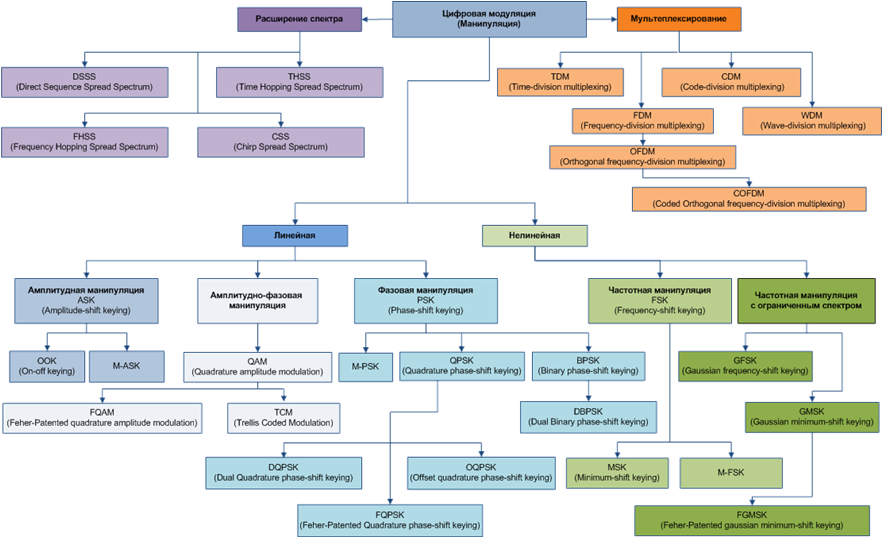
Существуют следующие типы манипуляций:

· Частотная манипуляция

· Фазовая манипуляция

· Амплитудная манипуляция

· Квадратурная амплитудная манипуляция

Амплитудная манипуляция (АМн; англ. amplitude shift keying (ASK) — изменение сигнала, при котором скачкообразно меняется амплитуда несущего колебания. При цифровой передаче данных применяется канальное кодирование, в соответствии с кодом которого происходит манипуляция с сигналом в соответствии с видом кодирования. К таким манипуляциям относятся RZ код, NRZ код, Манчестер-II, MLT-3, PAM-5.

Фазовая манипуляция (ФМн, англ. phase-shift keying (PSK)) — один из видов фазовой модуляции, при которой фаза несущего колебания меняется скачкообразно в зависимости от информационного сообщения.

·

Двоичная фазовая манипуляция (BPSK)

·

Квадратурная фазовая манипуляция (QPSK)

·

Восьмеричная фазовая манипуляция (8-PSK)

Квадратурная амплитудная манипуляция (КАМ, англ. Quadrature amplitude modulation (QAM)) — манипуляция, при которой изменяется как фаза, так и амплитуда сигнала, что позволяет увеличить количество информации, передаваемой одним состоянием (отсчётом) сигнала. В англоязычной литературе такой тип манипуляции часто называют QAM, обозначение QASK применяется редко.

При использовании блочного или свёрточного кодирования помехоустойчивость радиосвязи повышается за счёт расширения полосы частоты и усложнения радиоаппаратуры без повышения отношения сигнал/шум (ОСШ). Для сохранения помехоустойчивости при том же значении ОСШ можно уменьшить используемую полосу частот и упростить радиоаппаратуру с помощью применения решётчатой кодированной модуляции (TCM), которая впервые была разработана в 1982 годуУнгербоком. В основе TCM лежит совместный процесс кодирования и манипуляции.

TCM-модулятор

В качестве примера рассмотрим комбинированный кодер/модулятор, общая структура которой показана на рисунке. Бит b0 позволяет выбрать одно из двух созвездий, которые получились при первом разделении. Далее выбор определяется в зависимости от бит b1 и b2.

54. Многопозиционная амплитудная модуляция M-ASK. Временная диаграмма, спектральная диаграмма и ширина спектра, сигнальное созвездие при отсутствии и наличии помех в канале передачи. Отношение энергии бита к спектральной плотности мощности, помехоустойчивость данного вида модуляции.

55. Частотная манипуляция ЧМн (FSK) и ее подвиды. Частотная манипуляция с разрывом фазы. Схема формирования такого ЧМн сигнала. Временная диаграмма, спектральная диаграмма и ширина спектра.

FSK модуляция. Индекс FSK модуляции Для начала рассмотрим двоичную FSK модуляцию, когда исходный модулирующий сигнал представляет собой двоичную бинарную последовательность нулей и единиц следующую с битовой скоростью . Формирователь FSK сигнала и принцип его функционирования можно условно представить, как это показано на рисунке 1. Рисунок 1: Принцип формирования FSK сигнала На рисунке 1 показано два генератора, формирующие колебания и на различных частотах (смотри поясняющие осциллограммы рисунка 1). Также имеется электронный ключ, управляемый цифровым сигналом , таким образом, что при передаче логической «1» на выход подается сигнал , а при передаче логического «0» - сигнал . Таким образом, частота выходного сигнала «манипулируется» в зависимости от битовой последовательности. Не смотря на простоту приведенной схемы, она на практике не применяется, поскольку требуется очень быстродействующий ключ с минимальным переходным процессом, а также при произвольной начальной фазе генераторов возможны скачки по фазе при смене символа, что в свою очередь приводит к расширению спектра. На практике получила распространение FSK модуляция с непрерывной фазой CPFSK. Рассмотрим данный вид модуляции более подробно. FSK сигналы являются частным случаем сигналов с частотной модуляцией ( FM ) при модулирующем сигнале в виде двоичной битовой последовательности . Таким образом, для модуляции FSK можно использовать схему FM модулятора на базеуниверсального квадратурного модулятора, как это показано на рисунке 2. Рисунок 2: Структурная схема формирования FSK сигнала на базе FM модулятора Поясняющие графики работы приведенной на рисунке 2 структурной схемы показаны на рисунке 3. Рисунок 3: Поясняющие графики работы FSK модулятора На верхнем графике показана исходная битовая последовательность следующая со скоростью бод, т.е. длительность одного бита последовательности . Блок нормировки формирует сигнал с уровнем и с нулевым средним, как это показано на среднем графике рисунка 3, при этом форма сигнала сохраняется. Далее используется как модулирующий сигнал на входе FM модулятора. Первым блоком FM модулятора стоит интегратор, который интегрирует сигнал в результате получается сигнал в виде «пилы» как это показано на нижнем графике рисунка 3. Необходимо отметить, что при интегрировании импульс единичной амплитуды на выходе интегратора будет иметь амплитуду После сигнал на выходе интегратора усиливается в раз, где — частота девиации FM сигнала. При рассмотрении FM сигналов говорилось, что частота девиации задает полосу сигнала на выходе модулятора. При цифровой модуляции частота девиации задает разнос частот манипуляции. Представим в виде произведения: (1) где носит название индекса FSK модуляции и определяет во сколько раз разнос частот манипуляции превышает битовую скорость, — циклическая частота модулирующего сигнала, — частота повторения бита при чередовании нулей и единиц в цифровом сигнале (в 2 раза ниже скорости передачи информации ). После усиления и задания девиации частоты производится формирование квадратурных компонент и и модуляция при помощи универсального квадратурного модулятора. Сделаем замечание. Смысл сигнала на выходе интегратора ни что иное как мгновенная фаза FSK сигнала. Поскольку на выходе интегратора фаза не имеет разрывов, то формируемый таким образом FSK сигнал называется FSK сигнал с непрерывной фазой или CPFSK. Также в некоторой литературе такой способ модуляции носит название модуляция с памятью, так как интегратор «помнит» значения полученные ранее, в то время как ключ на рисунке 1 « не помнит » свое положение в предыдущие моменты времени (модулятор на рисунке 1 носит название модулятор без памяти). Cпектр FSK сигнала Рассмотрим спектр FSK сигнала . Ранее уже говорилось, что спектр сигналов с угловой модуляцией в общем случае не выражается аналитически. Однако в случае с бинарной последовательностью, можно получить оценку спектра FSK сигналов следуя следующим рассуждениям. Представим сигнал на входе FM модулятора в виде суммы двух сигналов: (2) где (3) Такое представление графически показано на рисунке 4. Рисунок 4: Представление модулирующего сигнала Тогда FSK сигнал можно представить в виде суммы сигналов и : (4) Графически это показано на рисунке 5. Рисунок 5: Представление FSK сигнала Таким образом, спектр FSK сигнала есть сумма спектров сигналов и . Но согласно (4) и — перенесенные на соответствующие частоты сигналы и , которые в свою очередь представляют собой последовательность импульсов длительности Поскольку битовая последовательность случайная, то спектральная плотности и сигналов и может быть представлена, как это показано на рисунке 6. Рисунок 6: спектральная плотность случайного битового потока Тогда спектры и сигналов и , а также результирующий спектр FSK сигнала представлены рисунке 7. Рисунок 7: Спектр FSK сигнала Таким образом, мы получили спектр FSK сигнала. Видно, что составляющие FSK сигнала разнесены на частоту девиации, а согласно (1), частота девиации зависит от битовой скорости и индекса модуляции . При фиксированной битовой скорости составляющие спектра FSK сигнала будут тем ближе, чем меньше индекс FSK модуляции. На рисунке 8 показаны спектры FSK сигнала при различном индексе модуляции. Рисунок 8: Спектры FSK сигнала при различном индексе модуляции Из рисунка 8 следует, что при уменьшении индекса FSK модуляции составляющие FSK сигнала сдвигаются и при основные лепестки соприкасаются, а при перекрываются на половину. Таким образом, индекс модуляции задает положение составляющих FSK вне зависимости от несущей частоты и битовой скорости модулирующего сигнала. На рисунке представлен спектр FSK и основные частотные соотношения. Рисунок 9: Основные частотные соотношения в спектре FSK Параметр задает количество боковых лепестков между составляющими спектра.

56. Частотная манипуляция с минимальным частотным сдвигом. Ортогональность сигналов чМн (msk).

Введение

Ранее были рассмотрены сигналы с частотной манипуляцией FSK и CPFSK. При этом было введено понятие индекса частотной манипуляции , который задает девиацию частоты манипуляции:

,

(1)

где — скорость передачи информации. Также было установлено, что фазовый набег на одном информационном символе длительностью составляет

(2)

В данном статье речь пойдет о сигналах с минимальной частотной манипуляцией ( minimum shift key MSK ) . MSK модуляция это частный случай CPFSK модуляции, при минимально возможном индексе , обеспечивающим ортогональность сигналов передающих «0» и «1» цифровой информации. Другими словами, MSK сигнал — сигнал с минимальным разносом частот «0» и «1» (т.е. с минимальной девиацией), при котором эти частоты можно различить на интервале времени .

Условие ортогональности. Минимальный индекс CPFSK модуляции

Пусть «0» и «1» цифровой информации передаются при помощи CPFSK модуляции, тогда логической «1» будет соответствовать сигнал а логическому нулю где — несущая частота.

Сигналы и будут ортогональны на интервале времени при условии:

(3)

Рассчитаем минимальный индекс модуляции, при котором выполняется условие ортогональности.

(4)

Поскольку на интервале укладывается множество периодов на удвоенной частоте несущего колебания , то первый интеграл можно считать равным нулю (так как площадь косинуса будет равна нулю). Остается второй интеграл:

(5)

Таким образом можно записать:

(6)

Учтем (1), а также заметим что и получим:

(7)

Поскольку индекс модуляции не может быть отрицательный и не может равняться 0, то минимальное будет при, т.е.

(8)

Таким образом, мы получили, что это минимальный индекс CPFSK, при котором возможно выделение цифровой информации. Конечно, при меньших также возможно выделить информацию, но будут иметь место ошибки, связанные с неортогональностью сигналов «0» и «1».

Таким образом, при частотная манипуляция с непрерывной фазой CPFSK превращается в минимальную частотную манипуляцию MSK (теперь ясно почему минимальную).

Схема MSK модулятора на основе CPFSK

Схема формирования MSK сигнала та же, что и CPFSK, приведем ее еще раз (рисунок 1).

Рисунок 1: Структурная схема формирования MSK на основе FM модулятора

Рассмотрим параметры MSK сигнала более подробно. Ранее говорилось, что набег фазы на одном информационном символе можно рассчитать следующим образом:

(9)

Тогда в случае MSK и Тогда полная фазовая диаграмма может быть представлена, как это показано на рисунке

Рисунок 2: Полная фазовая диаграмма при MSK для 4-х бит информации

Комплексная огибающая MSK

Рассмотрим теперь квадратурные составляющие комплексной огибающей MSK.

Согласно рисунку 1 комплексная огибающая MSK сигнала равна:

(10)

Согласно выражению (1) с учетом того что получим .

Поскольку модулирующий сигнал можно представить как сумму прямоугольных импульсов с амплитудами(последовательность плюс минус единиц) длительностью каждый, то

(11)

Графически это показано на рисунке 3

Рисунок 3: Интегрирование последовательности прямоугольных импульсов

Тогда подставим (11) в (10) и получим следующие выражения для квадратурных компонент комплексной огибающей MSK сигнала:

(12)

С учетом того что получим:

(13)

За интервал времени равный длительности одного импульса фаза квадратурных компонент набегает на в зависимости от текущего значения передаваемой информации . Тогда в моменты времени , когда происходит смена информационных символов (на фронтах импульсов), получим значения квадратурных компонент равные:

(14)

Если - четно, то сумма содержит четное количество элементов равных , а значит эта сумма всегда четна, в результате

(15)

Напротив если - нечетно, то сумма содержит нечетное количество элементов равных , а значит эта сумма всегда нечетна, и в результате

(16)

Графически это показано на рисунке 4.

Рисунок 4: Значения квадратурных компонент комплексной огибающей для MSK сигнала

На векторной диаграмме показан вектор комплексной огибающей в моменты времени . Красным показан вектор при четных , синим при нечетных. За интервал времени равный длительности одного информационного символа вектор поворачивается на радиан, меняя положение вертикально горизонтально. Так из векторной диаграммы можно заметить, что при четных в моменты времени вектор всегда горизонтален и справедливо выражение (15), а при нечетных вектор расположен вертикально и справедливо выражение (16).

При смене информационных бит вектор комплексной огибающей также меняет направление вращения. При этом изменяются и знаки квадратурных компонент (получается фазовая манипуляция), причем изменение знаков квадратурных компонент зависит от суммы всех предыдущих символов.

Схема формирования MSK сигналов на основе OQPSK

Это замечание позволяет нам рассмотреть схему формирования MSK сигналов на основе OQPSK модуляции (рисунок 5).

Рисунок 5: Структурная схема MSK модулятора на базе OQPSK

Блок повторения импульса работает, как это показано на рисунке 6. Он повторяет 2 раза импульс на входе.

Рисунок 6: Блок повторения импульса

Временные диаграммы работы MSK модулятора на базе OQPSK представлены на рисунке 7.

Рисунок 7: Временные диаграммы работы MSK модулятора

Тактовый генератор формирует тактовые синхроимпульсы через время . На входе имеется цифровая информация в виде последовательности бит 0 и 1. Интегратор производит суммирование по модулю два входного цифрового сигнала, и на выходе получаем

(17)

Суммирование по модулю два позволяет оценить знак квадратурных каналов комплексной огибающей MSK сигнала.

После интегрирования ключ, управляемый тактовым сигналом, делит один поток на четные и нечетные последовательности. При этом необходимо получить биполярный сигнал .

На осциллограмме «А» показаны четные биполярные символы (красным), на осциллограмме «B» синим показаны нечетные биполярные символы (напомню что нумерация символов начинается с нуля). После сигналы «A» и «B» проходят через блок повторения импульсов и получаем осциллограммы « C » (красная) и «D» (синяя) соответственно. Сформированные сигналы «C» и «D» умножаются на

(18)

показанный на соответствующей осциллограмме. Длительность одного символа цифрового потока равна четверти периоду сигнала . В результате умножения сигнала « C » на получаем квадратурную составляющую комплексной огибающей MSK. Аналогично, умножением сигнала «D» на получим синфазную составляющую (осциллограмма «E»), которую необходимо сдвинуть по фазе на относительно . Сдвиг по фазе осуществляется путем задерживания сигнала на один символ длительности , что наглядно представлено на осциллограмме «E».

Осциллограмма и спектр MSK сигнала

На рисунках 8 и 9 показан пример осциллограммы MSK сигнала и его амплитудного спектра. Пример осциллограммы приведен при и несущей частоте , Амплитудный спектр показан для сигнала при при и несущей частоте

Рисунок 8: Осциллограмма MSK сигнала

Рисунок 9: Амплитудный спектр MSK сигнала

Из анализа спектра можно сделать вывод, что ширина главного лепестка спектра MSK сигнала равна , что является минимальным значением среди всех видов модуляции на основе двоичной частотной манипуляции. Это обстоятельство обеспечило очень широкое распространение MSK сигналов. Кроме того, на основе MSK была реализованагауссова MSK (GMSK), нашедшая повсеместное применение в стандарте сотовой связи GSM. GMSK модуляцию мы рассмотрим в следующем разделе. Подведем итоги.

57. Частотная манипуляция без разрыва фазы (сpfsk). Схема формирования такого чМн сигнала с применением интегратора и усилителя Временная диаграмма, спектральная диаграмма и ширина спектра.

Частотная манипуляция без разрыва фазы (CPFSK)

При передаче информации, как правило, существуют ограничения на ширину спектра сигнала, поэтому на практике используют схему модуляции CPFSK без разрывов фазы и при малых значениях индекса модуляции . Спектр CPFSK сигнала при и показан на рисунке 10 синим цветом (красным показан спектр FSK с разрывом фазы).

Рисунок 10: Спектр CPFSK сигнала при различных индексах модуляции

Из рисунка 10 хорошо видно, что отсутствие разрывов фазы приводит к существенному снижению максимального бокового лепестка на 6..8 дБ, а также скорость убывания боковых лепестков возрастает. Таким образом, формирование CPFSK сигнала на основе универсального квадратурного модулятора (рисунок 2) гораздо предпочтительнее, чем на основе ключа.

Векторная диаграмма CPFSK сигнала

Рассмотрим теперь векторную диаграмму CPFSK сигнала. Для этого вспомним, что CPFSK сигнал является частным случаем FM сигнала при цифровом входном сигнале, поэтому его векторная диаграмма не отличается от векторной диаграммы FM сигнала. Однако при рассмотрении FM сигнала было введено понятие девиации фазы, т.е. фазового набега на одном периоде модулирующего сигнала. Рассмотрим девиацию фазы в случае CPFSK модуляции.

Из выражения (1) можно заметить, что

(5)

Для расчета набега фазы рассмотрим рисунок 11.

Рисунок 11: Пояснения к расчету фазового набега

Исходный нормированный цифровой сигнал показан синим цветом, зеленым показан сигнал на выходе интегратора , а красным сигнал , умноженный на частоту девиации. Тогда набег фазы на одном информационном символе можно рассчитать следующим образом:

(6)

Тогда с учетом (5) а с учетом (1) и окончательно можно записать:

(7)

Таким образом, получили, что набег фазы зависит от индекса модуляции и при . Необходимо сделать замечание. Под набегом фазы подразумевается набег фазы на временном интервале , т.е. только на одном информационном символе. Если имеется несколько информационных символов, то их суммарный набег зависит от передаваемой информации и может принимать любое значение в интервале от до с шагом где — количество передаваемых символов цифровой информации. Рассмотрим это подробнее. Пусть имеется 3 бита цифровой информации , где может принимать значения 0 или 1. Поведение вектора комплексной огибающей на плоскости для CPFSK сигнала можно представить как

<="" td="">

(8)

Синфазная и квадратурная компоненты получены согласно структурной схеме рисунка 2, а сигнал на выходе интегратора — ломаная линия как показано на рисунках 3 и 11.

Необходимо заметить, что — ничто иное как фаза комплексной огибающей согласно (8), линейно нарастает или убывает со скоростью радиан на символ цифровой информации и при смене символа меняется направление движения фазы комплексной огибающей , тогда при различных комбинациях битового потока мы получим различные фазовые траектории, как показано на рисунке 12 для двух из восьми значений трех бит информации при .

Рисунок 12: Различные фазовые траектории

Аналогично можно построить для всех восьми комбинаций . Если все возможные фазовые траектории свести в одну диаграмму то получится диаграмма представленная на рисунке 13. Зеленым и черным показаны траектории для и , соответствующие рисунку 12.

Рисунок 13: Полная фазовая диаграмма для 3-х бит информации

58. Многопозиционная частотная модуляция M-FSK. Временная диаграмма, спектральная диаграмма и ширина спектра. Диаграмма изменения фазы. Отношение энергии бита к спектральной плотности мощности, помехоустойчивость данного вида модуляции.

Многопозиционная частотная модуляция (MFSK)

В схеме реализации двухпозиционной модуляции использован двухвходовый коммутатор. Точно таким же образом можно построить и модулятор многопозиционной частотной модуляции. В этом случае будет использовано большее количество синусоидальных генераторов, а для управления коммутатором потребуется многоразрядное двоичное число.

Сигналы в многопозиционной частотной модуляции могут быть описаны в соответствии со следующим выражением:

, , …, (3)

где s1 используется для передачи первого состояния символа;

s2 — для передачи второго состояния символа;

sN — для передачи N-го состояния символа.

Использование многопозиционной частотной модуляции позволяет реализовать высокочастотный сигнал с постоянной амплитудой. Такой сигнал позволяет строить радиопередатчики с максимальным кпд, так как при применении сигнала с постоянной амплитудой, усилитель мощности радиопередатчика работает в оптимальном режиме.

На практике получила распространение двойная частотная модуляция — ДЧТ (C4FM) использующаяся в режиме с непрерывным изменением фазы сигнала. В этом виде модуляции используется четыре значения частоты несущего колебания. Таким количеством частот можно передать два символа в течение длительности одного символа.

Дальнейшее увеличение количества частот в радиоканале не имеет смысла, так как это приводит к неоправданному расширению спектра сигнала. Ширина спектра сигнала расширяется пропорционально количеству частот, а количество одновременно передаваемых бит растет пропорционально двоичному логарифму от количества использованных частот.

59. Сигналы с фазовой манипуляцией ФМн2 (BPSK). Схема формирования такого сигнала. Временная диаграмма, спектральная диаграмма и ширина спектра, сигнальное созвездие при отсутствии и наличии помех в канале передачи. Помехоустойчивость ФМн2.

Фазовая (относительно-фазовая) манипуляция сигналов

В настоящее время разработано несколько вариантов двухпозиционной (бинарной) и многопозиционной фазовой манипуляции. В радиосистемах передачи информации наиболее часто применяются двоичная, четырех позиционная и восьми позиционная фазовая манипуляция (ФМн). Данные сигналы обеспечивают высокую скорость передачи, применяются в радиосвязи, в системах фазовой телеграфии, при формировании сложных сигналов.

Временные и спектральные характеристики фазоманипулированных сигналов

Наиболее простой является бинарная ФМн, при которой изменение фазы несущего колебания происходит скачком в определенные моменты первичного сигнала (рис. 2.25, а) на 0 или 180o; при этом его амплитуда и частота несущей остаются неизменными.

ФМн сигнал имеет вид последовательности радиоимпульсов (отрезков гармонических колебаний) с прямоугольной огибающей (рис. 2.19, в) [32, 39]:

,

(2.28)

где – нормированная функция, принимающая значения -1 и 1, и повторяющая изменения информационного сигнала (рис. 2.19, а); – девиация фазы (максимальное отклонение фазы от начальной).

Величина может быть любой, однако, для лучшего различения двух сигналов на приеме целесообразно, чтобы они максимально отличались друг от друга по фазе, т.е. на 180o ().

Таким образом, одни из ФМн колебаний будут синфазны с колебаниями несущей, а другие противоположны по фазе на 180o.

Такой сигнал можно представить в виде суммы двух АМн сигналов, с противофазными несущими 0o и 180o: .

Структурная схема модулятора в этом случае реализуется с помощью двух самостоятельных источников колебаний (генераторов) с разными начальными фазами, выходы которых управляются информационным сигналом с помощью ключа (рис. 2.20).

Спектр ФМн колебания находится суммированием спектров колебаний и [21, 32, 39]:

(2.29)

Из формулы следует, что спектр колебаний ФМн в общем случае содержит несущее колебание, верхнюю и нижнюю боковые полосы, состоящие из спектральных составляющих частот .

Анализ спектров ФМн сигналов (рис. 2.21) при различных значениях показывает, что при изменении от до происходит перераспределение энергии сигнала между несущим колебанием и боковыми составляющими, а при вся энергия сигнала содержится только в боковых полосах. Из рис. 2.21 следует, что спектр амплитуд ФМн сигнала содержит те же составляющие, что и спектр АМн сигнала, а для скважности составляющая на несущей частоте отсутствует. Амплитуды боковых составляющих ФМн сигнала в 2 раза больше, чем АМн сигнала.

Это объясняется наложением 2-х спектров - спектра ФМн сигнала и несущей. На интервале, где колебания синфазны, суммарная амплитуда удваивается, а где фазы противоположны, компенсируется, в результате для нахождения спектра ФМн достаточно определить спектр АМн колебания.

Равенство полос частот АМн и ФМн сигнала предполагает также и равенство максимально возможных скоростей модуляции. Большая амплитуда спектральных составляющих ФМн сигнала по сравнению с АМн обусловливает большую помехоустойчивость.

При ФМн начальная фаза является информационным параметром, и в алгоритмах работы фазового демодулятора с целью получения сведений о начальной фазе должны формироваться и храниться образцы вариантов передаваемого сигнала, достаточно точно совпадающие с ним по частоте и начальной фазе. Но на приеме нет признаков по которым можно точно установить однозначное соответствие между переданными двоичными символами и образцами сигнала на входе демодулятора, в результате возможно явление так называемой «обратной работы».

Неопределенность начальной фазы объясняется с одной стороны тем, что в канале связи к переданной фазе добавляется произвольный и неизвестный фазовый сдвиг. С другой стороны, фаза сигнала всегда приводится к интервалу и сигналы, различающиеся по фазе на , для приемника одинаковы.

Данное свойство неоднозначности решения характерно именно для ФМн. При АМн сигнал, прошедший канал связи, также отличается от переданного, однако если на выходе модулятора сигналу с большей амплитудой соответствовал некоторый двоичный символ, то и на входе демодулятора варианту сигнала с большей амплитудой будет соответствовать тот же самый символ – неоднозначность отсутствует. При ЧМн ситуация аналогична. Если одна из двух частот больше другой на выходе модулятора, то после всех преобразований в канале она останется больше и на входе демодулятора.

60. Относительная (дифференциальная) фМн2 . Понятие обратной работы фазового демодулятора.

Временные характеристики сигналов с относительной фазовой манипуляцией

Неоднозначность характерная для ФМн сигналов, устранена в системах относительно-фазовой манипуляции (ОФМн). У такого метода манипуляции информация заложена не в абсолютном значении начальной фазы, а в разности начальных фаз соседних посылок, которая остается неизменной и на приемной стороне. Для передачи первого двоичного символа в системах с ОФМн необходима одна дополнительная посылка сигнала, передаваемая перед началом передачи информации и играющая роль отсчетной.

Процесс формирования сигнала с ОФМн можно свести к случаю формирования сигнала с ФМн путем перекодирования передаваемой двоичной последовательности. Алгоритм перекодировки прост: если обозначить как информационный символ, подлежащий передаче на -м единичном элементе сигнала, то перекодированный в соответствии с правилами ОФМн символ определяется следующим рекуррентным соотношением: . Для получения сигнала с ОФМн достаточно умножить полученный (перекодированный) сигнал на несущее колебание. Структурная схема модулятора для ОФМн (рис. 2.22) содержит генератор несущего колебания, перемножитель (ФМ) и перекодирующее устройство (относительный кодер) состоящий из перемножителя и элемента памяти.

Демодулятор сигнала с ОФМн содержит фазовый детектор, состоящий из перемножителя и ФНЧ, на который подается опорное колебание, совпадающее с одним из вариантов принимаемого сигнала. Дальнейшее вычисление разности фаз и определение переданного ПЭС осуществляется перемножением сигналов на выходе детектора, задержанных друг относительно друга на длительность единичного интервала.

На рис. 2.23 представлены временные и спектральные диаграммы формирования сигналов ОФМн: а) непериодический информационный сигнал; б) информационный сигнал в относительном коде; в) несущее колебание; г) сигнал ОФМн на выходе модулятора.

Алгоритмы демодуляции сигналов с ОФМн в сравнении с ФМн иллюстрируются временными диаграммами на рис. 2.24 и 2.25.

На рис. 2.25 представлены временные диаграммы демодуляции сигналов ОФМн и ФМн при однократной ошибке в принятом радиосигнале, в качестве исходного информационного взят сигнал рис. 2.24,а: а) сигнал с ОФМн на выходе модулятора; б) сигнал с ОФМн на входе демодулятора, в принятый сигнал специально введена ошибка для 3 посылки; в) опорное колебание; г) принятый информационный сигнал, на выходе относительного декодера; д) принятый информационный сигнал, на выходе демодулятора; е) принятый информационный сигнал, на выходе демодулятора в случае отсутствия ошибки.

Случай возникновения скачка фазы в опорном колебании представлен на рис. 2.25. При этом в опорное колебание специально введен скачок фазы на 180o между 2 и 3 посылками.

Это дает возможность проиллюстрировать появление ошибок в системах с ФМн и ОФМн. В системе с ФМн, после изменения полярности опорного колебания, все последующие символы ошибочные (обратная работа), причем ошибка будет оставаться до следующего скачка фазы опорного колебания. В системе с ОФМн скачкообразное изменение полярности опорного колебания приводит к одиночной ошибке, что и определяет преимущества сигналов с ОФМн.

Однако следует отметить недостатки систем с ОФМн, которые следует учитывать при выборе методов модуляций:

необходимость передачи отсчетной посылки в начале сеанса связи;

увеличение вероятности ошибки примерно вдвое;

появление двойных ошибок в цифровом потоке, что усложняет кодек при использовании корректирующих кодов;

сложность построения модема для ОФМн по сравнению с модемом для ФМн.

Для реализации системы с ФМн необходима передача специального синхросигнала (маркерного сигнала), соответствующему одному из символов, например 0. Другой путь реализации ФМн – применение специальных кодов с избыточностью, позволяющих обнаруживать ошибки типа инвертирования всех символов. Все это ведет к определенным потерям: энергетическим, скоростным и аппаратурным, и при выборе метода модуляции ФМн или ОФМн необходимо учитывать их достоинства и недостатки.

61. Квадратурная фм (qpsk). Формирование синфазного и квадратурного модулирующих сигналов. Временная диаграмма, спектр, сигнальное созвездие.

62. Квадратурная амплитудная модуляция кам. Сигнальное созвездие кам16, кодирование по Грэю. Квадратурная модуляция (qam)

Для увеличения скорости передачи данных используют так называемую квадратурную амплитудную модуляцию QAM, которая является амплитудно-фазовым видом модуляции. QAM применяется в кабельных модемах, в стандарте цифрового телевидения DVB-C, а также, в цифровом радиовещании СВЧ диапазона.

Рисунок 1. Векторная диаграмма сигнала 16-QAM (слева) и сигнальное созвездие сигнала 32-QAM (справа)

В 16-ти позиционной QAM (16-QAM) существует по четыре сигнальных значения для каждой из квадратурных компонент I и Q. Этим достигаются 16 значений суммарного сигнала.

Зная, что 16=24, получаем, что в 16-QAM одним символом могут быть переданы четыре бита. Это означает, что символьная скорость в таком виде модуляции получается в четыре раза меньше битовой, т.е. равна 1/4 от битовой скорости. Таким образом, данный тип модуляции позволяет организовать спектрально более эффективную передачу данных. С точки зрения скорости передачи этот вид модуляции намного более эффективен по сравнению с двоичной (BPSK), четырехпозиционной (QPSK) или восьмипозиционной (8 PSK) фазовой модуляцией. Следует сразу оговориться, что QPSK и 4-QAM на самом деле один и тот же вид модуляции.

Код Грея — двоичный код, в котором две «соседних» (в упорядоченном, т.е. лексикографическом, наборе) кодовые комбинации различаются только цифрой в одном двоичном разряде. Наиболее часто на практике применяется рефлексивный двоичный код Грея, хотя в общем случае существует бесконечное множество кодов Грея со значениями цифр в разрядах, взятых из различных алфавитов. В большинстве случаев, под термином «код Грея» понимают именно рефлексивный бинарный код Грея.

Изначально предназначался для защиты от ложного срабатывания электромеханических переключателей. Сегодня коды Грея широко используются для упрощения выявления и исправления ошибок в системах связи, а также в формировании сигналов обратной связи в системах управления.