Материал: Vse_testy_ASU

Внимание! Если размещение файла нарушает Ваши авторские права, то обязательно сообщите нам

Тесты по АСУ.

Спасибо Боряну! :)

Есть по одной ошибке а тестах 1, 5, 17!

Если кто найдет ошибку буду очень признателен)

Удобно искать с помощью встроенной функции Word найти (справа вверху), либо искать по названиям файлов в проводнике Win 7 и выше.

Оригиналы скриншотов разложены по пакам, на случай если в ворде не видно.

Тест 01_Общая структура АСУ ТП 1 неверный.

1. поставьте в соответствие подсиситемы ску и их реализацию а асу тп

2. АРМ - это.

3. Поставьте в соответствие типы и назначение АРМ

4. АСУ ТП - это

5. ПТК АСУ ТП не включает

6. Сервер - это

7. Сигналы подключаются к модулям УСО

8. Поставьте в соответствие подсистемы СКУ и их реализацию на релейной аппаратуре

9. ПТК - это

10. Контроллеры подключаются к АРМ

11. Сетевой коммутатор - это

12. Поставьте в соответствие подсистем СКУ и их назначение

Тест 02_3_4 Схемы управления электродвигателем 0,4 кВ все верно.

1. Поставьте в соответствие наименование основных элементов схемы и их назначение

2. Как формируется сигнал о включенном состоянии электродвигателя

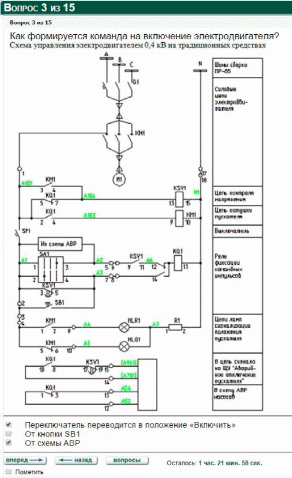
3. Как формируется команда на включение электродвигателя

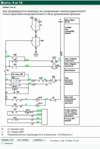
4. Как формируется команда на отключение электродвигателя

5. Поставьте в соответствие источники сигналов и типы каналов

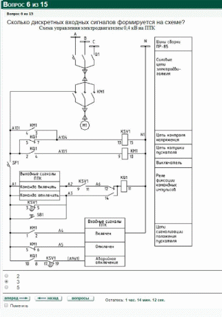
6. Сколько дискретных входных сигналов формируется на схеме

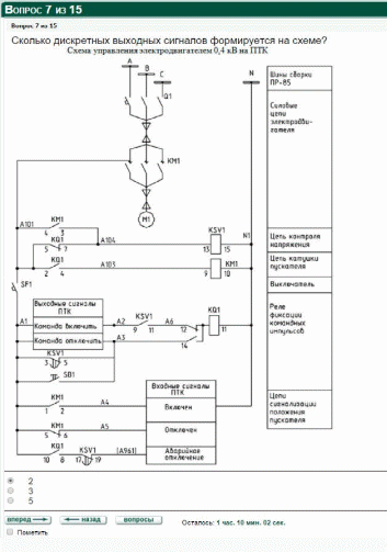
7. Сколько дискретных выходных сигналов формируется на схеме

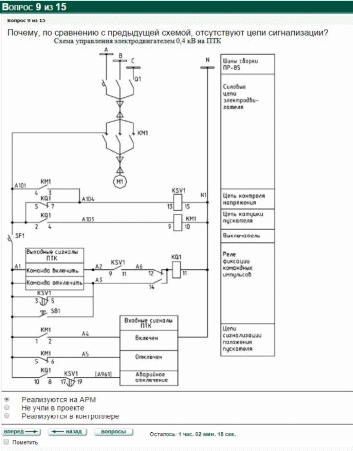
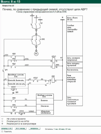
8. Почему, по сравнению с предыдущей схемой, отсутствуют цепи АВР

9. Почему, по сравнению с предыдущей схемой, отсутствуют цепи сигнализации

10. Покажите соответствие элементов принципиальной схемы и аппаратуры на стенде

11. Ниже на рисунке модуль дискретных входных сигналов WAGO 750-402. На какой канал подключен сигнал "Электродвигатель включен"

12. Ниже на рисунке модуль дискретных входных сигналов WAGO 750-402. На какой канал подключен сигнал "Электродвигатель выключен"

13. Ниже на рисунке модуль выходных сигналов WAGO 750-504. Какой канал реализует команду "Включить электродвигатель"

14. Ниже на рисунке модуль выходных сигналов WAGO 750-504. Какой канал реализует команду "Отключить электродвигатель"

15. Ниже на рисунке контроллер с цифровым интерфейсом. По какой сети осуществляется цифровой обмен

Тест 05_6_Программное обеспечение для разработки АСУ ТП 1 неверный.

1. Назначение SCADA-системы

2. Цикл обновления мнемосхем на АРМ составляет примерно

3. Элементами мнемосхем обычно не являются

4. Назначение трендов

5. Назначение технологических языков программирования

6. Языки программирования контроллеров

7. Разработка программного обеспечения лабораторного стенда ведется с помощью базового программного обеспечения

8. На картинке показано окно конфигурации контроллера. Каким цветом отмечены модули

9. Сколько каналов у модуля УСО 0750-402

10. Сколько каналов у модуля УСО 0750-504

11. Сколько каналов у модуля УСО 0750-467

12. На какой уровень сигнала рассчитаны модуль УСО 0750-402

13 . На какой уровень сигнала рассчитаны модуль УСО 0750-504

14. На какой уровень сигнала рассчитаны модуль УСО 0750-467

15. В глобальных переменных обозначены переменные (перечислены), почему не объявлены переменные KN_VK, KN_OTK.

16. На картинке показано окно конфигурации кнопки мнемосхемы . Как связанны действия с кнопкой и переменная KN_VK

17. На картинке показано окно конфигурации лампочки мнемосхемы . Как связана лампочка и переменная S_OTK

18. На картинке показан алгоритм включения электродвигателя. как работает

19. На картинке показан алгоритм имитации состояния электродвигателя. Как работает блок SR-тригера

20. По состоянию светодиодов на фото определите, а каком состоянии находится ЭД

21. состоянию светодиодов на фото определите, какая команда подается на двигатель

Тест 07. Разработка программного обеспечения АСУ ТП. Автоматический режим работы. Все верно.

1. На картинке показан алгоритм заполнения бака. При СУМ_ИН больше 0 выберете верный вариант

2. На картинке показано окно конфигурирования уровня в баке с помощью бар-графа. Что определяет переменная LEVEL _1

3. На картинке показан алгоритм формирования ограничений переполнения бака. Состояние схемы уровень больше 200, поток больше 0

4. На картинке показан алгоритм заполнения бака. Чему равен суммарный поток, если ЭД отключен, клапан открыт

5. Что изменится при управлении с мнемосхемы после следующей модификации?

6. На картинке показан алгоритм формирования ограничений переполнения бака. Состояние схемы уровень больше 200 поток меньше 0

7. На картинке показан алгоритм заполнения бака. Чему равен суммарный поток, если ЭД включен, клапан закрыт

8. На картинке показан алгоритм формирования ограничений переполнения бака. Состояние схемы уровень меньше 0 поток меньше 0

9. На картинке показано окно конфигурации кнопки мнемосхемы. Как связаны действия с кнопкой и переменная KN_AVT

Тест 08. Разработка операторского интерфейса SCADA-системы. Сигнализация, журналы событий, тренды, архивирование. Все верно.

1. На рисунке мы видим 2 класса событий без подтверждения и с квитированием входящих. Почему в первом случае не требуется квитирование?

2. На рисунке - копия экрана управления процессом. Какой график изменения представлен на тренде

3. На рисунке - копия экрана управления процессом. В журнале событий одна строка красная, другая синяя. укажите верный ответ

4. При каком значении уровня level выдается аварийное сообщение

Тест 09. Типовые алгоритмические блоки управления электрооборудованием электростанций и подстанций. Все верно.

1. На картинке показано объявление переменных функционального блока. Сколько входных сигналов у функционального блока EL_DVIG1

2. Пользовательские функциональные блоки разрабатываются

3. сигнал нет питания цепей управления появится, если

4. На картинке показан алгоритм диагностики невыполнения команды. Если переменная квитирования KVIT=1, то индикатор ошибки err1

5. На картинке показан алгоритм диагностики невыполнения команды. На выходе блока FTR1 появится 1, когда

6. Запрет включения ЭД формируется, если

Тест 10. Организация цифровых сетей. Основы. Все верно.

1. В кадре MODBUS. Адрес это

2. Обмен данными по протоколу MODBUS осуществляется по принципу

3. Протокол MODBUS RTU работает на интерфейсе

4. Функции MODBUS считывают

5. Интерфейс RS-482 в контроллерах используется обычно

6. Протокол MODBUS TCP работает на интерфейсе

7. Функции MODBUS не позволяют считывать

8. Скорость обмена данными

Тест 11. OPC-технология. Все верно.

1. SCADA при опросе модулей УСО по OPC выступает как

2. MODBUS TCP OPC-сервер

3. OPC-сервер

4. OPC-клиент

5. При конфигурировании MODBUS TCP OPC-сервера контроллер адресуется по

6. Тэг в OPC-технологии это

7. Назначение OPC-технологии

Тест 17. Рабочая документация на цепи вторичной коммутации. 1 неверно.

1. Что правильно

2. Назначение рабочей документации

3. Использование рабочей документации