Материал: Vinogradov_9491_LRTFTs_TOE

Внимание! Если размещение файла нарушает Ваши авторские права, то обязательно сообщите нам

Реактивная мощность:

5. Обрыв фазы В при отсутствии нулевого провода

Задание: заполнить Таблица 1 для первого эксперимента. По результатам измерений построить ВД.

6. Обрыв фазы В при наличии нулевого провода

Задание: заполнить Таблица 1 для первого эксперимента. По результатам измерений построить ВД.

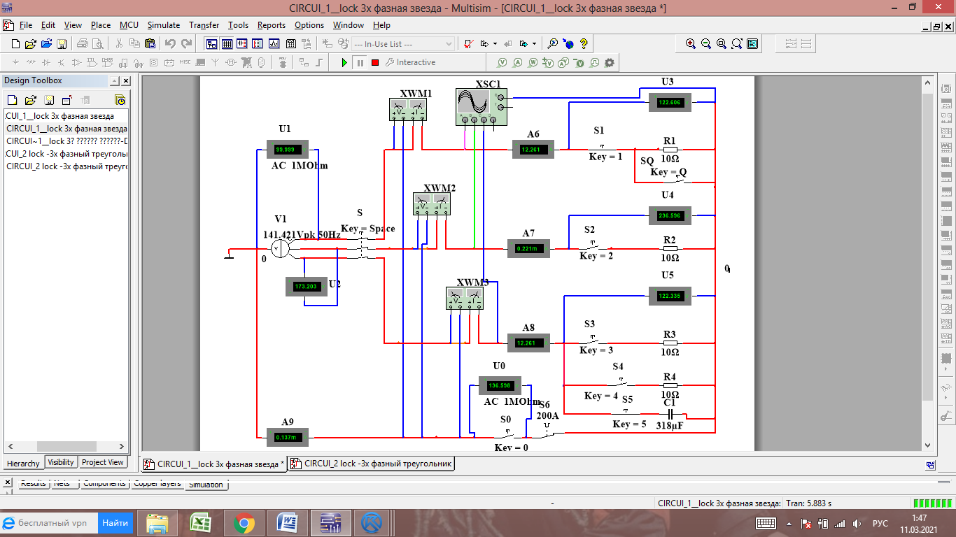
7. Обрыв фазы В при резистивно-емкостной нагрузке

Задание: заполнить Таблица 1 для первого эксперимента. По результатам измерений построить ВД. Зарегистрировать показания P1, P2, P3 и коэффициентов мощности «Power Factor» и рассчитать активную мощность и реактивную мощность.

Активная мощность:

Полные мощности фаз:

Реактивная мощность:

8. Короткое замыкание фазы А без нулевого провода

Задание: заполнить Таблица 1 для первого эксперимента. По результатам измерений построить ВД.

Экспериментальное исследование соединения нагрузки треугольником

1. Одинаковая нагрузка фаз

Задание: занести результаты измерения в Таблица 2 и построить ВД напряжений и токов.

2. Неодинаковая нагрузка фаз

Задание: занести результаты измерения в Таблица 2 и построить ВД напряжений и токов.

3. Резистивно-емкостная нагрузка фаз

Задание: занести результаты измерения в Таблица 2 и построить ВД напряжений и токов. Зарегистрировать показания P1, P2, P3 и коэффициентов мощности «Power Factor» и рассчитать активную мощность и реактивную мощность.

Активная мощность всей цепи:

Полная мощность фазы равна , тогда

Реактивная мощность

4. Обрыв фазы ab

Задание: занести результаты измерения в Таблица 2 и построить ВД напряжений и токов.

5. Обрыв фаз ab и bc

Задание: занести результаты измерения в Таблица 2 и построить ВД напряжений и токов.

6. Обрыв линейного провода фазы А при одинаковой нагрузке фаз приемника

Задание: занести результаты измерения в Таблица 2 и построить ВД напряжений и токов.

7. Обрыв линейного провода фазы А при резистивно-емкост-ной нагрузке фаз приемника

Задание: занести результаты измерения в Таблица 2 и построить ВД напряжений и токов.

Вывод: в ходе исследования были изучены соединения нагрузки треугольником и звездой, для каждого опыта были построены векторные диаграммы токов и напряжений, для некоторых экспериментов высчитаны мощности.