Материал: Sb96058

Внимание! Если размещение файла нарушает Ваши авторские права, то обязательно сообщите нам

МИНОБРНАУКИ РОCСИИ

––––––––––––––––––––––––––––––––––––––––––––––––––––

Санкт-Петербургский государственный электротехнический университет «ЛЭТИ» им. В. И. Ульянова (Ленина)

–––––––––––––––––––––––––––––––––––––––––––

Е. Г. ВОРОБЬЕВ А. К. ПЛЕМЯННИКОВ В. Н. САБЫНИН

ПЛАНИРОВАНИЕ ЗАЩИТЫ И КОНТРОЛЯ БЕЗОПАСНОСТИ ИНФОРМАЦИИ В КОМПАНИИ В ТЕРМИНАХ, ТАБЛИЦАХ И РИСУНКАХ

Учебное пособие

Санкт-Петербург Издательство СПбГЭТУ «ЛЭТИ»

2017

УДК 004.056.57(07) ББК З 973.233-018-07я7

В75

Воробьев Е. Г., Племянников А. К., Сабынин В. Н.

В75 Планирование защиты и контроля безопасности информации в компании в терминах, таблицахи рисунках: учеб. пособие. СПб.: Изд-во СПбГЭТУ «ЛЭТИ», 2017. 36 с.

ISBN 978-5-7629-2122-0

Приведены основные термины и определения по вопросам планирования мероприятий защиты конфиденциальной информации. Подробно рассмотрены вопросы планирования, контроля эффективности предлагаемых мероприятий защиты, документы по планированию.

Предназначено для специалистов всех уровней, работающих с конфиденциальной информацией.

УДК 004.056.57(07) ББК З 973.233-018-07я7

Рецензенты: кафедра информационной безопасности Северо-Западного центра комплексной защиты информации; канд. воен. наук В. А. Сошнев (ООО «ПетербургГаз»).

Утверждено редакционно-издательским советом университета

в качестве учебного пособия

ISBN 978-5-7629-2122-0

© СПбГЭТУ «ЛЭТИ», 2017

Евгений Германович Воробьев Александр Кимович Племянников Виктор Николаевич Сабынин

Планирование защиты и контроля безопасности информации в компании в терминах, таблицах и рисунках

Учебное пособие

Редактор Е. О. Веревкина

––––––––––––––––––––––––––––––––––––––––––––––––––––––––––

Подписано в печать 28.12.17. Формат 60×84 1/16. Бумага офсетная. Печать цифровая. Печ. л. 2,25.

Гарнитура «Times New Roman». Тираж 59 экз. Заказ 233.

––––––––––––––––––––––––––––––––––––––––––––––––––––––––––

Издательство СПбГЭТУ «ЛЭТИ» 197376, С.-Петербург, ул. Проф. Попова, 5

2

 

 

Содержание

 

Список сокращений.....................................................................................................

4

Введение.......................................................................................................................

5

1.

Уяснение задачи обеспечения и контроля безопасности информации...........

6

2.

Оценка обстановки..................................................................................................

7

3.

Организация работ по оценке рисков...................................................................

8

4.

Правила идентификации рисков.........................................................................

10

5.

Правила анализа рисков.......................................................................................

11

6.

Уровень вероятности реализации актуальных угроз.......................................

12

7.

Факторы влияния на уровень вероятности реализации угроз.........................

13

8.

Вычисление величины риска...............................................................................

14

9.

Правила оценки рисков.........................................................................................

15

10.

Правила обработки рисков.................................................................................

16

11.

Правила оценки остаточных рисков.................................................................

17

12.

Принятие решения по организации защиты

 

 

 

и контроля безопасности информации.............................................................

18

13.

Разработка плана защиты и контроля безопасности информации...............

19

14.

Постановка задач, оказание помощи, контроль исполнения

 

 

 

запланированных мероприятий и оценка их эффективности.......................

20

15.Проведение мониторинга и контроля деятельности комплексной системы защиты информации и эффективного использования

 

защитного ресурса компании............................................................................

21

16. Оценка состояния защиты и контроля безопасности

 

 

информации в компании....................................................................................

22

17. Совершенствование комплексной системы защиты информации...............

23

18. Решения по результатам анализа......................................................................

24

Глоссарий....................................................................................................................

25

Список использованной литературы......................................................................

27

Приложения......................................................................................................................................

28

1.

Форма акта оценки рисков...................................................................................

28

2.

Типовая форма перечня объектов защиты.........................................................

30

3.

Форма описания частной модели угроз информационной безопасности.....

31

4.

Реестр рисков информационной безопасности.................................................

32

5.

Типовая форма документирования результатов идентификации

 

 

защитных мер.........................................................................................................

33

6.

Типовая форма документирования результатов

 

 

идентификации уязвимостей...............................................................................

34

7.

Матрица рисков, ВР = f(УВУ, УВРУ, УУ).........................................................

35

8.

План защиты и контроля безопасности информации......................................

36

3

Список сокращений

АС – автоматизированная система; БИ безопасность информации; ВТ вычислительная техника; ИС информационная система;

КСЗИ комплексная система защиты информации; ОЗ объект защиты; ТСОИ технические средства обработки информации.

4

Введение

Процесс планирования защиты и контроля безопасности информации

включает в себя шесть этапов:

1.Уяснение задачи защиты и контроля безопасности информации.

2.Оценка обстановки.

3.Принятие решения по организации защиты и контроля безопасности информации.

4.Постановка задачи на защиту и контроль безопасности информации.

5.Оказание помощи в организации защиты и контроля безопасности информации.

6.Контроль исполнения и оценка эффективности мероприятий защиты.

 

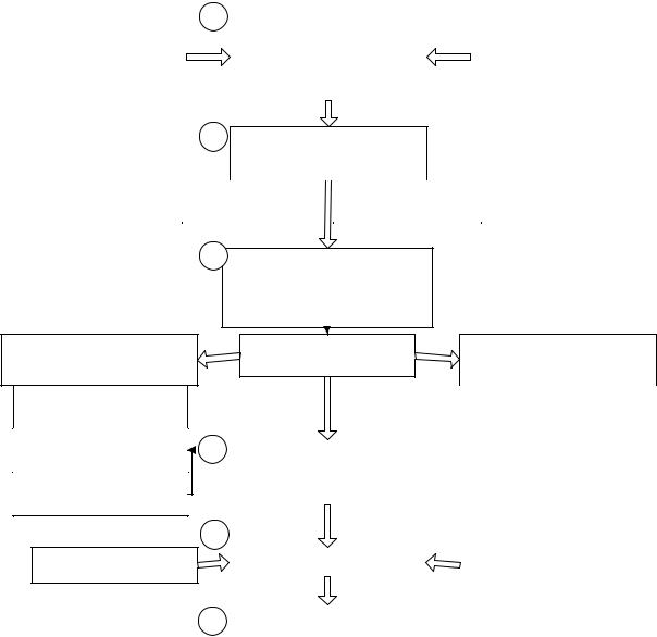
1

 

 

 

 

Уяснение задачи

 

 

 

 

 

Что и где защищать

От кого защищать

 

защиты

 

 

 

и контролировать

 

 

и контроля БИ

 

 

 

 

 

 

 

 

 

 

2 Оценка обстановки

Оценка угроз

Оценка рисков

Оценка времени

Оценка условий

 

 

 

 

3

Графическая часть

 

Объекты ТСОИ

 

Объекты ВТ

4

Выделенные

 

помещения

 

 

5

Когда

 

 

6

Принятие решения по организации защиты и контроля БИ

План защиты

Пояснительная

и контроля БИ

записка

 

 

 

Обеспечение

 

 

 

 

конфиденциальности

 

 

 

 

Обеспечение

 

Постановка задачи

 

 

 

 

 

целостности

 

на защиту и контроль

 

 

Обеспечение

 

 

 

 

доступности

 

 

 

 

 

 

 

 

 

 

Оказание помощи

 

 

Кому, какая

 

 

 

 

 

 

 

 

 

 

 

 

 

 

Контроль исполнения

 

 

 

 

 

и оценка

 

 

 

 

 

эффективности

 

 

 

 

 

5