Материал: POtchet_1_LR_1

Внимание! Если размещение файла нарушает Ваши авторские права, то обязательно сообщите нам

1.Определите с помощью расчетной модели ток однофазного замыкания на землю. Сопоставьте результат с полученными в ходе предварительной подготовки, заполнив таблицу.

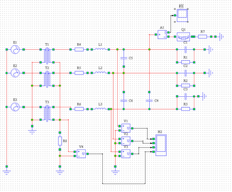
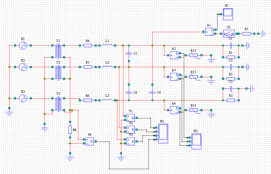
Рис 1. Расчетная модель сети для определения тока ОЗЗ

Рис 2. Осциллограмма тока ОЗЗ

Iамп=7,12 А

Расчет

(п.1 задания на предварительную подготовку)

Эксперимент

Действующее значение емкостного тока ОЗЗ Iз, А

5,034

5,03

Полученные результаты сходятся с расчетными.

2.Замените фазные ЭДС короткими замыканиями и установите последовательно с емкостью фазы С источник ЭДС частотой 50 Гц так, чтобы один из его выводов был заземлен. Добавьте в модель блок частотного анализатора и измерьте частотную характеристику входной проводимости сети относительно ветви с емкостью фазы С. Определите с помощью частотной характеристики собственные частоты колебаний схемы. Сопоставьте результат с данными предварительной подготовки, заполнив таблицу.

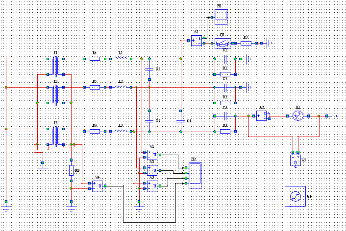
Рис 3. Расчетная модель для определения собственной частоты колебаний f1

f1:

Рис 4. Показания частотного анализатора

Расчетная модель для нахождения f2:

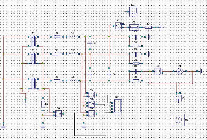
Рис 5. Расчетная модель для определения собственной частоты колебаний f2

f2:

Рис 6. Показания частотного анализатора

Определение собственных частот колебаний сети:

Расчет (п.1задания на предварительную подготовку)

Эксперимент

f1, Гц

1845,5

1832

f2, Гц

2818,3

2819

Полученные результаты сходятся с расчетными.

3. Верните в схему фазные ЭДС, соответствующие наибольшему рабочему напряжению сети, и воспроизведите с помощью модели напряжения UA(t), UB(t), (t) и UN(t) по условиям п. 2 предварительной подготовки. Постройте графики этих напряжений и тока в месте замыкания. Построение напряжений целесообразно сделать в относительных единицах, приняв в качестве базового напряжения ЭДС источника. Сопоставьте результаты с кривыми из предварительной подготовки. Определите кратность перенапряжений, заполните таблицу.

Рис 7. Модель для определения графиков напряжений

Рис 8. Осциллограмма фазных напряжений и напряжения смещения нейтрали сети при ОЗЗ

Рис 9. Осциллограмма тока в месте замыкания при ОЗЗ

Определение максимальных перенапряжений при «металлическом» ОЗЗ:

Неповрежденная фаза

Угол замыкания φз

Момент замыкания tз, мс

Кратность перенапряжения, о.е.

Расчет (п.2 задания на предварительную подготовку)

эксперимент

B

107,4

≈6

-1,78

-1,74

C

107,4

≈6

-2,45

-2,413

Полученные результаты сходятся с расчетными.

4. Изменяя угол замыкания, измерьте максимальные напряжения при металлическом замыкании, и заполните таблицу. Постройте зависимость кратности перенапряжений от угла замыкания. Определите угол замыкания, при котором перенапряжения максимальны. Сравните с результатом п. 2 предварительной подготовки.

Угол замыкания φз

Момент замыкания tз, мс

Модуль кратности перенапряжения, о.е.

UB,max

UC,max

240

13,333

2,350

1,840

245

13,611

2,366

1,880

250

13,889

2,358

1,920

255

14,167

2,332

2,030

260

14,444

2,288

2,135

265

14,722

2,227

2,225

270

15,000

2,149

2,297

275

15,278

2,055

2,353

280

15,556

1,945

2,391

285

15,833

1,821

2,410

290

16,111

1,735

2,411

295

16,389

1,735

2,394

300

16,667

1,735

2,359

Подготовка к работе (п.2)

Эксперимент

Угол, при котором кратность перенапряжения наибольшая в фазе B,˚

65,7+180=245,7

245

Угол, при котором кратность перенапряжения наибольшая в фазе C,˚

107,4+180=287,4

290

Полученные результаты сходятся с расчетными.

Рис 10. График зависимости кратности перенапряжения от угла замыкания при металлическом ОЗЗ (фаза В)

Рис 11. График зависимости кратности перенапряжения от угла замыкания при металлическом ОЗЗ (фаза С)

5. Постройте осциллограммы фазных напряжений и смещения нейтрали при перемежающихся замыканиях на землю в соответствии с гипотезами Петерсена и Петерса и Слепяна, полагая, что первое зажигание происходит в максимум напряжения в фазе А (угол 90º). Определите максимальные кратности перенапряжений и заполните таблицу.

Кратности перенапряжений для различных гипотез перемежающегося дугового ОЗЗ в сети с изолированной нейтралью:

Гипотеза Петерсена

Гипотеза Петерса и Слепяна

Максимальная кратность перенапряжений, о.е.

-4,06

-2,985

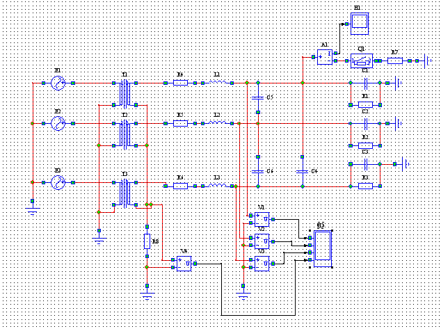
Рис 12. Расчетная модель для определения максимальной кратности перенапряжений

Рис 13. Осциллограммы фазных напряжений и смещения нейтрали при перемежающихся ОЗЗ по гипотезе Петерсена

Рис 14. Осциллограммы фазных напряжений и смещения нейтрали при перемежающихся ОЗЗ по гипотезе Петерса и Слепяна

6. С помощью модели определите условия, при которых гипотеза Белякова (Uп.г. ≤ 0,4Uфm) дает максимальные перенапряжения, и заполните таблицу. Приведите в отчете осциллограммы напряжений и тока ОЗЗ, соответствующие максимальным перенапряжениям.

Согласно гипотезе Белякова (2 цикла зажигания):

Рис 15. Осциллограммы фазных напряжений и смещения нейтрали при перемежающихся ОЗЗ по гипотезе Белякова

Ток в месте замыкания:

Рис 16. Осциллограмма тока в месте замыкания при перемежающихся ОЗЗ по гипотезе Белякова

Экспериментальное моделирование гипотезы Белякова:

№ цикла зажигания/гашения

tз, с

tг, с

Пик гашения,о.е.

Кратность перенапряжения,о.е.

1

0,0033

0,005

0,3

-2,35 (фаза С)

2

0,015

0,0175

0,4

3,08 (фаза B)

Согласно гипотезе Белякова (5 циклов зажигания):

Рис 17. Осциллограммы фазных напряжений и смещения нейтрали при перемежающихся ОЗЗ по гипотезе Белякова (5 циклов зажигания)

Рис 18. Осциллограмма тока в месте замыкания при перемежающихся ОЗЗ по гипотезе Белякова (5 циклов зажигания)

7. Установите в фазах сети ОПН1, задав параметры моделей ОПН в соответствии с данными табл. 9. Смоделируйте 5 повторных зажиганий (ПЗ) дуги по гипотезе, указанной преподавателем. Оцените среднюю энергию, рассеиваемую в ОПН при одном ПЗ. Для этого экспортируйте расчетные напряжения и токи ОПН в текстовый файл и с помощью MATLAB рассчитайте мощность и энергию. Оцените предельно допустимое число ПЗ по условию энергетической стойкости ОПН.

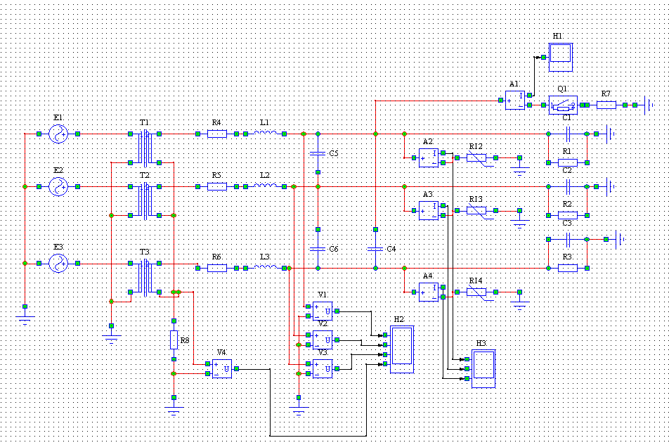
Рис 19. Расчетная модель для определения максимального числа повторных замыканий

Согласно гипотезе Петерса и Слепяна:

Рис 20. Осциллограммы тока в месте замыкания при ОПН1

Рис 21. Осциллограммы фазных напряжений и смещения нейтрали при ОПН1

Выделяющаяся энергия в ОПН:

Рис 22. Расчет выделения энергии в ОПН1 при 5 повторных зажиганиях

Средняя энергия за одно зажигание:

=237,5 Дж

Дж

Допустимое количество повторных замыканий:

=1104 зажиганий

=477 зажиганий

ОПН1 в фазе B выдерживает 1104 повторных зажиганий, а в фазе C 477, после чего ОПН перегреется и выйдет из строя. Режим перемежающихся ОЗЗ может существовать длительно, поэтому использовать ОПН в таких условиях не рекомендуется.

8. Повторите измерения и вычисления п. 7 для ОПН2. Сравните результаты и сделайте выводы об областях применимости аппаратов.

Ток в месте замыкания:

Рис 23. Осциллограммы тока в месте замыкания при ОПН2

Рис 24. Осциллограммы фазных напряжений и смещения нейтрали при ОПН2

Выделяющаяся энергия в ОПН:

Рис 25. Расчет выделения энергии в ОПН2 при 5 повторных зажиганиях

Средняя энергия за одно зажигание:

=45 Дж

Дж

Допустимое количество повторных замыканий:

=8177 зажиганий

=2886 зажиганий

ОПН2 в фазе B выдерживает 8177 повторных зажиганий, а в фазе C 2886, после чего ОПН перегреется и выйдет из строя. Режим перемежающихся ОЗЗ может существовать длительно, поэтому использовать ОПН в таких условиях не рекомендуется.

9. В модели сети подключите к нейтральной точке резистор с активным сопротивлением, рассчитанным в п. 4 предварительной подготовки, и повторите измерения п. 5. Определите максимальные кратности перенапряжений, заполните таблицу. Будут ли нагреваться ОПН?

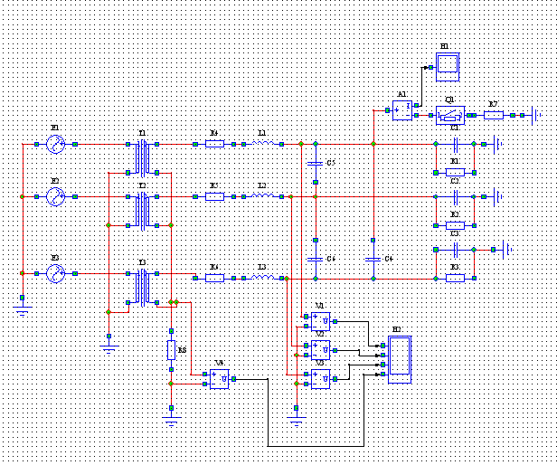
Рис 26. Расчетная модель для определения максимального числа повторных замыканий (нейтраль заземлена через резистор)