Сроки и трудоемкость постройки малых ИССО при разработке ПОС определяются более точным способом, чем при составлении схем организации строительства.
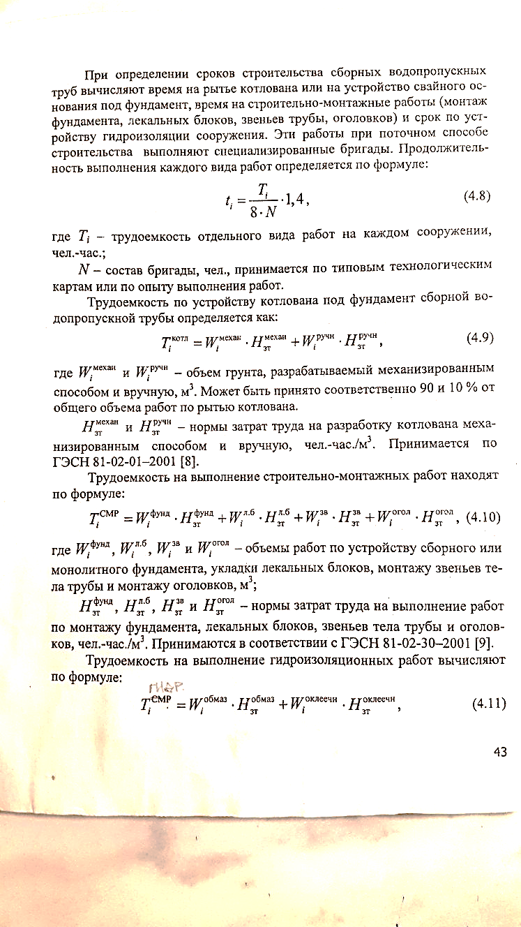
Продолжительность выполнения каждого вида работ вычисляется по формуле (23):
????????=????????∙1,4 /8∙????
Где:
????????-трудоемкость отдельного вида работ, чел-час
8- количество часов в рабочей смене (в моем случае 2 смены)
????- состав бригады, чел.
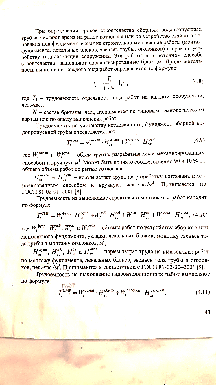
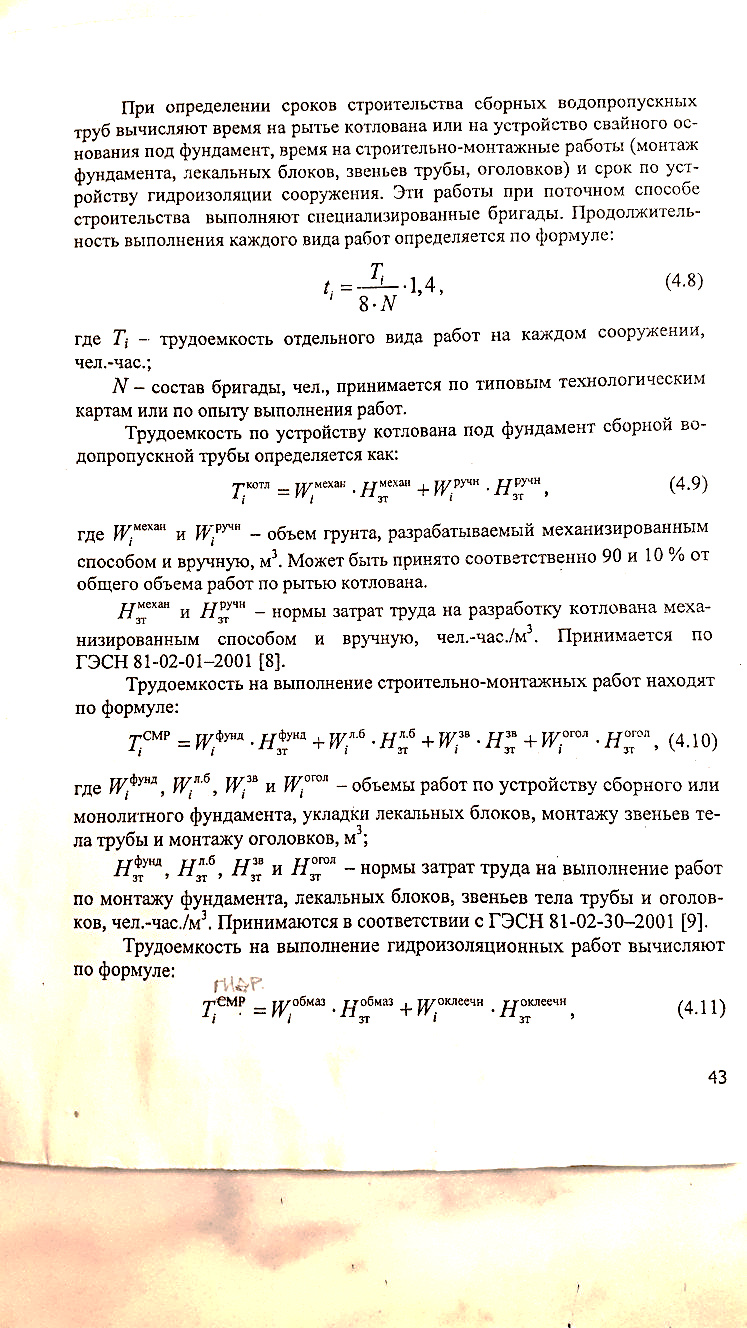
Трудоемкость по устройству котлована под фундамент сборной водопропускной трубы определяется по формуле:
![]()
Где:
-
объем грунта, разрабатываемый
механизированным и ручным способом
соответственно
-
нормы затрат труда на разработку
котлована механизированным и ручным
способом соответственно, принимаем по
ГЭСН 81-02-01-2001 [5].
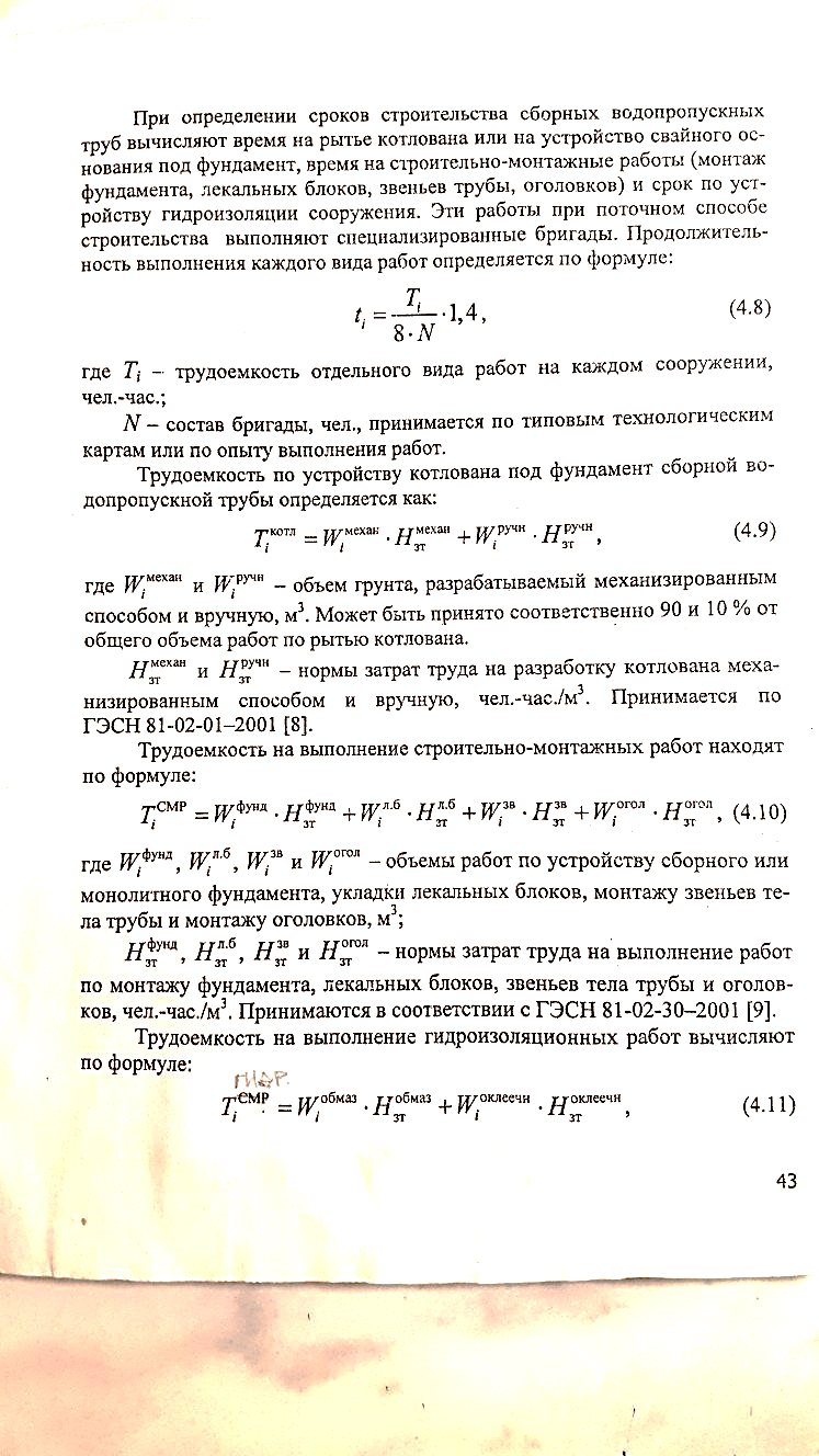
Трудоемкость на выполнение СМР определяем по формуле:
![]()
Где:
-
объемы работ по устройству сборного
или монолитного фундамента, укладки
лекальных блоков, монтажу звеньев тела
трубы и монтажу оголовка.
-
нормы затрат труда на выполнение работ
по монтажу фундамента, лекальных блоков,
звеньев тела трубы и оголовков.
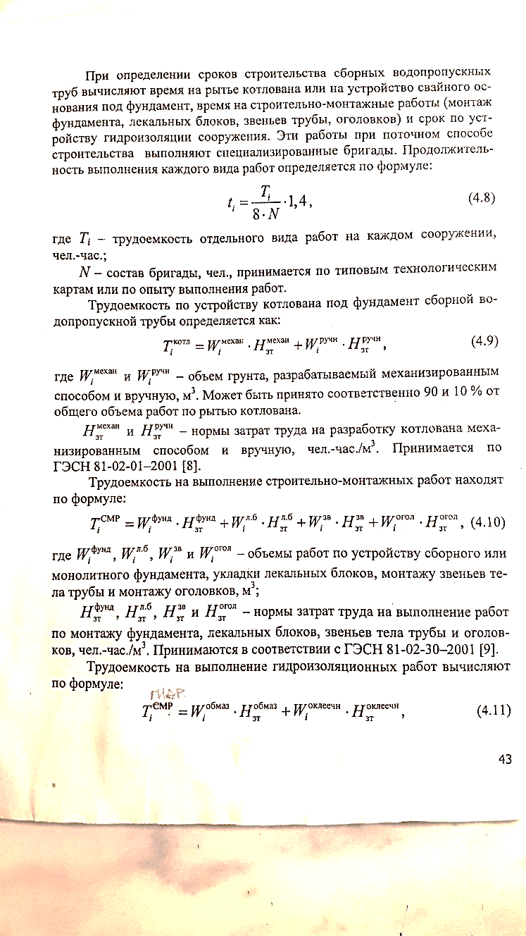
Трудоемкость на выполнение гидроизоляционных работ вычисляют по формуле:
Т????гидр=????????обмаз∙????зтобмаз+????????оклеечн∙????зтоклеечн
Где:
????????обмаз, ????????оклеечн- объемы работ по устройству обмазочной и оклеечной гидроизоляции, м3
????зтобмаз, ????зтоклеечн- нормы затрат труда на выполнение работ по обмазочной и оклеечной гидроизоляции, принимается по ГЭСН 81-02-30-2001 [6]
Подсчет труб приведен в таблице 7
|
Месторасположение трубы ПК+ |
Тип трубы |
Отверстие трубы |
Высота насыпи по оси трубы,м |
Рытье котлована |
||||||
|
|
|
|
|
|
|
|
||||
|
Способ производства работ |
Объем работ,м3 |
Обоснование нормы |
Норма затрат труда,чел-час/м3 |
Трудоемкость работ , чел-час |
Состав звена, чел |
Продолжительность работ, дней |
||||
|
1 |
2 |
3 |
4 |
5 |
6 |
7 |
8 |
9 |
10 |
11 |
|
ПК 7+00.00 |
ПЖБТ |
2*4 |
4,1 |
Мех. |
461,52 |
ГЭСН 01-01-008-2 |
0,02 |
9,23 |
3 |
8 |
|
|
|
|
|
Руч. |
51,28 |
ГЭСН 01-02-056-2 |
2,33 |
119,48 |
||
|
|
|
|
|
ИТОГО |
128,71 |
|||||
|
ПК 38+00.00 |
ПЖБТ |
2*4 |
9,6 |
Мех. |
724,5 |
ГЭСН 01-01-008-2 |
0,02 |
14,49 |
3 |
12 |
|
|
|
|
|
Руч. |
80,5 |
ГЭСН 01-02-056-2 |
2,33 |
187,56 |
||
|
|
|
|
|
ИТОГО |
202,05 |
|||||
|
ПК 141+25.00 |
ПЖБТ |
2*4 |
3,3 |
Мех. |
435,6 |
ГЭСН 01-01-008-2 |
0,02 |
8,71 |
3 |
8 |
|
|
|
|
|
Руч. |
48,4 |
ГЭСН 01-02-056-2 |
2,33 |
112,77 |
||
|
|
|
|
|
ИТОГО |
121,48 |
|||||
|
ПК 247+00.00 |
ПЖБТ |
2*3 |
3,4 |
Мех. |
369,81 |
ГЭСН 01-01-008-2 |
0,02 |
7,4 |
3 |
7 |
|
|
|
|
|
Руч. |
41,09 |
ГЭСН 01-02-056-2 |
2,33 |
95,74 |
||
|
|
|
|
|
ИТОГО |
103,14 |
|||||
|
ПК 266+25.00 |
ПЖБТ |
2*3 |
3,5 |
Мех. |
372,42 |
ГЭСН 01-01-008-2 |
0,02 |
7,45 |
3 |
7 |
|
|
|
|
|
Руч. |
41,38 |
ГЭСН 01-02-056-2 |
2,33 |
96,41 |
||
|
|
|
|
|
ИТОГО |
103,86 |
|||||
|
ПК 315+50.00 |
КЖБТ |
3*2 |
2,7 |
Мех. |
270,99 |
ГЭСН 01-01-008-2 |
0,02 |
5,42 |
3 |
5 |
|
|
|
|
|
Руч. |
30,11 |
ГЭСН 01-02-056-2 |
2,33 |
70,16 |
||
|
|
|
|
|
ИТОГО |
75,58 |
|||||
Продолжение таблицы 7
|
Строительно-монтажные работы |
|||||||||
|
Вид работы |
Объем работ, м3 |
Обоснование нормы |
Норма затрат труда, чел.-час/м3 |
Трудоемкость работ, чел.-час. |
Состав звена, чел. |
Продолжительность работ, дней |
|||
|
Фундамент |
224,5 |
ГЭСН 30-01-009-1 |
2,73 |
612,88 |
7 |
33 |
|||
|
Звенья |
199 |
ГЭСН 30-07-018-17 |
2,96 |
589,04 |
|||||
|
Оголовок |
48,4 |
ГЭСН 30-07-020-7 |
2,37 |
114,71 |
|||||
|
ИТОГО: |
1316,63 |
||||||||
|
Фундамент |
367,7 |
ГЭСН 30-01-009-1 |
2,73 |
1003,82 |
7 |
54 |
|||
|
Звенья |
416,4 |
ГЭСН 30-07-018-18 |
2,41 |
1003,52 |
|||||
|
Оголовок |
48,4 |
ГЭСН 30-07-020-7 |
2,37 |
114,71 |
|||||
|
ИТОГО: |
2122,05 |
||||||||
|
Фундамент |
207,2 |
ГЭСН 30-01-009-1 |
2,73 |
565,66 |
7 |
30 |
|||
|
Звенья |
175 |
ГЭСН 30-07-018-17 |
2,96 |
518 |
|||||
|
Оголовок |
48,4 |
ГЭСН 30-07-020-7 |
2,37 |
114,71 |
|||||
|
ИТОГО: |
1198,37 |
||||||||
|
Фундамент |
162,9 |
ГЭСН 30-01-009-1 |
2,73 |
444,72 |
7 |
23 |
|||
|
Звенья |
113,9 |
ГЭСН 30-07-018-15 |
3,19 |
363,34 |
|||||
|
Оголовок |
41,4 |
ГЭСН 30-07-020-7 |
2,37 |
98,12 |
|||||
|
ИТОГО: |
906,18 |
||||||||
|
Фундамент |
164,6 |
ГЭСН 30-01-009-1 |
2,73 |
449,36 |
7 |
23 |
|||
|
Звенья |
115,8 |
ГЭСН 30-07-018-15 |
3,19 |
369,4 |
|||||
|
Оголовок |
41,4 |
ГЭСН 30-07-020-7 |
2,37 |
98,12 |
|||||
|
ИТОГО: |
916,88 |
||||||||
|
Фундамент |
104,5 |
ГЭСН 30-01-009-1 |
2,73 |
285,28 |
|
|
|||
|
Лекальные блоки |
34,8 |
ГЭСН 30-07-001-2 |
1,68 |
58,46 |
|
|
|||
|
Звенья |
51,3 |
ГЭСН 30-07-006-10 |
9,3 |
477,09 |
7 |
26 |
|||
|
Оголовок |
49,6 |
ГЭСН 30-07-014-10 |
4,14 |
205,34 |
|
|
|||
|
ИТОГО: |
1026,17 |
|
|
||||||
Продолжение таблицы 7
|
Гидроизоляция |
|||||||||
|
Вид изоляции |
Объем работ, м3 |
Обоснование нормы |
Норма затрат труда, чел.-час/м3 |
Трудоемкость работ, чел.-час. |
Состав звена, чел. |
Продолжительность работ, дней |
|||
|
Обмазочная |
187,6 |
ГЭСН 30-08-023-3 |
0,71 |
133,2 |
6 |
13 |
|||
|
Оклеечная |
257,3 |
ГЭСН 30-08-023-2 |
1,17 |
301,04 |
|||||
|
ИТОГО: |
434,24 |
||||||||
|
Обмазочная |
277,7 |
ГЭСН 30-08-023-3 |
0,71 |
197,17 |
6 |
23 |
|||
|
Оклеечная |
493,2 |
ГЭСН 30-08-023-2 |
1,17 |
577,04 |
|||||
|
ИТОГО: |
774,21 |
||||||||
|
Обмазочная |
177,2 |
ГЭСН 30-08-023-3 |
0,71 |
125,81 |
6 |
12 |
|||
|
Оклеечная |
231,4 |
ГЭСН 30-08-023-2 |
1,17 |
270,74 |
|||||
|
ИТОГО: |
396,55 |
||||||||
|
Обмазочная |
173,2 |
ГЭСН 30-08-023-3 |
0,71 |
122,97 |
6 |
11 |
|||
|
Оклеечная |
191,8 |
ГЭСН 30-08-023-2 |
1,17 |
224,41 |
|||||
|
ИТОГО: |
347,38 |
||||||||
|
Обмазочная |
174,4 |
ГЭСН 30-08-023-3 |
0,71 |
123,82 |
6 |
11 |
|||
|
Оклеечная |
194,5 |
ГЭСН 30-08-023-2 |
1,17 |
227,56 |
|||||
|
ИТОГО: |
351,38 |
||||||||
|
Обмазочная |
104 |
ГЭСН 30-08-023-3 |
0,71 |
73,84 |
6 |
10 |
|||
|
Оклеечная |
225,9 |
ГЭСН 30-08-023-2 |
1,17 |
264,3 |
|||||
|
ИТОГО: |
338,14 |
||||||||
Автомобильные дороги необходимы для подвоза к объектам на трассе рабочей силы, материалов и пр.
Длина автодорог определяется следующим образом:
????а.д.=1,5∙????гп
????а.д.=1,5∙33,775= 50,66 км
Объем материалов, необходимых для сооружения ВСП, подсчитывается в зависимости от строительной длины главных путей, длины станционных путей, количества СП, а также норм расхода материалов на 1 км длины.
Длину станционных путей, Lст, определим как средневзвешенную величину по сети дорог:






Объем щебеночного балласта, Wщ, определяют по формуле:

где
норма расхода щебеночного балласта на
1 км главных путей,
норма
расхода щебеночного балласта на
стрелочный перевод м3/1 сп.
коэффициент
запаса, принимаем 1.05.



Земляное полотно сооружают до укладки пути. Его директивный срок строительства определен при составлении вариантов принципиальных схем организации строительства. В ходе разработки ПОС осуществляют распределение земляных масс и производят ориентировочную расстановку парка машин механизированных колонн по фронтам работ.
Т.к. в задании на курсовой проект не приводятся данные о местах расположения грунтовых карьеров, дальности их размещения от оси строящейся железной дороги, примем, что местные грунты пригодны для отсыпки насыпи земляного полотна.
Таблица 8
|
Наименование машин |
Экскаватор 0,65 м3 |
Экскаватор 1,00 м3 |
Экскаватор 1,25 м3 |
Экскаватор 1,60 м3 |
Экскаватор 2,50 м3 |
|
Количество ведущих машин модулей |
- |
2 |
2 |
4 |
1 |
Принятые модули расставляем по участкам работ.
Таблица 9
|
Вместимость ковша, м3 |
Объем земляных работ, тыс. м3 не менее |
|
0,65-1,0 |
20 |
|
до 1,25 |
40-60 |
|
до 1,60 |
60-80 |
|
до 2,50 |
100 |
Данные о рабочих объемах работ, разрабатываемых различными машинами, служат основанием для определения продолжительности нахождения комплектов машин определенного типа на каждом участке работ

где
соответственно объем земляных работ
на участке при возке грунта, 1000 м3;
-
норма времени работы ведущих машин при
возке грунта, маш.-час./1000 м ,
Т - суммарная трудоемкость земляных работ, маш.-час.;
8 - число часов в рабочей смене; п - число смен работы машин (обычно 2-3 смены);
m - число ведущих машин в комплекте (не должно превосходить количество, приведенное в паспорте-табеле механизированной колонне)
Ведомость распределения земляных масс Таблица 10
|
Участок ПК+ |
Профильный объем, м3 |
Рабочая кубатура, м3 |
Итого рабочего объема , м3 |
Экскаваторы |
|||||||||||||||
|
Насыпь |
Выемка |
||||||||||||||||||
|
Начало |
Конец |
Насыпь |
Выемка |
Из карьера или выемки |
Из резерва |
В насыпь или отвал |
В кавальер |
|
0,65 м3 |
1 м3 |
1,25 м3 |
1,6 м3 |
2,5 м3 |
||||||
|
Первый луч |
|||||||||||||||||||
|
Ст.А |
ПК 32+00 |
35,59 |
80,56 |
35,59 |
- |
35,59 |
44,97 |
80,56 |
|
|
|
|
+ |
||||||
|
ПК 32+00 |
ПК 55+50 |
110,16 |
7,75 |
7,75 |
102,41 |
7,75 |
- |
110,16 |
|
|
|
|
+ |
||||||
|
ПК 55+50 |
ПК 88+50 |
132,04 |
- |
- |
132,04 |
- |
- |
132,04 |
|
|
|
|
+ |
||||||
|
Второй луч |
|||||||||||||||||||
|
ПК 88+50 |
ПК 126+00 |
51,98 |
- |
- |
51,98 |
- |
- |
51,98 |
|
|
+ |
|
|
||||||
|
ПК 126+00 |
ПК 160+00 |
82,65 |
- |
- |
82,65 |
- |
- |
82,65 |
|
|
|
|
+ |
||||||
|
ПК 160+00 |
ПК 173+00 |
93,62 |
- |
- |
93,62 |
- |
- |
93,62 |
|
|
|
|
+ |
||||||
|
ПК 173+00 |
ПК 183+00 |
100,7 |
- |
- |
100,7 |
- |
- |
100,7 |
|
|
|
|
+ |
||||||
|
ПК 173+00 |
ПК 183+00 |
100,7 |
- |
- |
100,7 |
- |
- |
100,7 |
|
|
|
|
+ |
||||||
|
Третий луч |
|||||||||||||||||||
|
ПК 183+00 |
ПК 210+00 |
72,8 |
34,98 |
34,98 |
37,82 |
34,98 |
- |
72,8 |
|
|
|
+ |
|
||||||
|
ПК 210+00 |
ПК 247+00 |
93,81 |
- |
- |
93,81 |
- |
- |
93,81 |
|
|
|
|
+ |
||||||
|
ПК 247+00 |
ПК 283+75 |
61,6 |
3,06 |
3,06 |
58,54 |
3,06 |
- |
61,6 |
|
|
|
+ |
|
||||||
|
ПК 283+75 |
ПК 321+75 |
17,44 |
43,23 |
17,44 |
- |
17,44 |
25,79 |
43,23 |
|
|
+ |
|
|
||||||