CCIT- алгоритм сжатия изображения
Алгоритм Хаффмана с фиксированной таблицей CCITTGroup 3
Близкая модификация алгоритма используется при сжатии черно-белых изображений (один бит на пиксел). Полное название данного алгоритма CCITT Group 3. Это означает, что данный алгоритм был предложен третьей группой по стандартизации Международного Консультационного Комитета по Телеграфии и Телефонии (Consultative Committee International Telegraph and Telephone). Последовательности подряд идущих черных и белых точек в нем заменяются числом, равным их количеству. А этот ряд, уже в свою очередь, сжимается по Хаффману с фиксированной таблицей.
Определение: Набор идущих подряд точек изображения одного цвета называется серией.Длина этого набора точек называется длиной серии.
В таблице, приведенной ниже, заданы два вида кодов:
Коды завершения серий — заданы с 0 до 63 с шагом 1.
Составные (дополнительные) коды — заданы с 64 до 2560 с шагом 64.
Каждая строка изображения сжимается независимо. Мы считаем, что в нашем изображении существенно преобладает белый цвет, и все строки изображения начинаются с белой точки. Если строка начинается с черной точки, то мы считаем, что строка начинается белой серией с длиной 0. Например, последовательность длин серий 0, 3, 556, 10, ... означает, что в этой строке изображения идут сначала 3 черных точки, затем 556 белых, затем 10 черных и т.д.
На практике в тех случаях, когда в изображении преобладает черный цвет, мы инвертируем изображение перед компрессией и записываем информацию об этом в заголовок файла.
Алгоритм компрессии выглядит так:
for(по всем строкам изображения) { Преобразуем строку в набор длин серий; for(по всем сериям) { if(серия белая) { L= длина серии; while(L > 2623) { // 2623=2560+63 L=L-2560; ЗаписатьБелыйКодДля(2560); } if(L > 63) { L2=МаксимальныйСостКодМеньшеL(L); L=L-L2; ЗаписатьБелыйКодДля(L2); } ЗаписатьБелыйКодДля(L); //Это всегда код завершения } else { [Код аналогичный белой серии, с той разницей, что записываются черные коды] } } // Окончание строки изображения }
Поскольку черные и белые серии чередуются, то реально код для белой и код для черной серии будут работать попеременно.
В терминах регулярных выражений мы получим для каждой строки нашего изображения (достаточно длинной, начинающейся с белой точки) выходной битовый поток вида:
((<Б-2560>)*[<Б-сст.>]<Б-зв.>(<Ч-2560>)*[<Ч-сст.>]<Ч-зв.>)+
[(<Б-2560>)*[<Б-сст.>]<Б-зв.>]
Где ()* — повтор 0 или более раз, ()+.— повтор 1 или более раз, [] — включение 1 или 0 раз.
Для приведенного ранее примера: 0, 3, 556, 10... алгоритм сформирует следующий код: <Б-0><Ч-3><Б-512><Б-44><Ч-10>, или, согласно таблице, 001101011001100101001011010000100 (разные коды в потоке выделены для удобства). Этот код обладает свойством префиксных кодов и легко может быть свернут обратно в последовательность длин серий. Легко подсчитать, что для приведенной строки в 569 бит мы получили код длиной в 33 бита, т.е. коэффициент сжатия составляет примерно 17 раз.
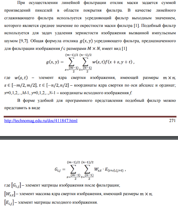
Усредняющий фильтр
Усредняющий фильтр 'average' Усредняющий фильтр относится к классу фильтров низких частот. Он может использоваться для уменьшения влияния шума на изображение, однако его применение приводит к размытию изображения и ухудшению его четкости. Каждый элемент маски такого фильтра равен 1 /(m*n), где ш и п — размеры маски (число строк и столбцов).
Фильтр average. Синтаксис fspecial ('average',[r c]). Прямоугольный усредняющий фильтр размера r×c. Он предназначен для фильтрации высокочастотного шума, и его работа сопровождается размытием изображения. Применение в программе Matlab фильтра average следующий:
I = imread('1.tif');figure, imshow(I);
h = fspecial ('average', [3 3]);
I2 = imfilter (I,h);figure, imshow(I2);
Применение фильтра average к исходному изображению приводит к небольшому размытию растровых точек.
Алгоритм работы усредняющего фильтра заключается в замене значения
яркости в
текущем пикселе на среднюю яркость, вычисленную по его 8 окрестностям,
включая и сам элемент. Этот фильтр является самым простым. К недостаткам
его можно отнести сглаживание ступенчатых и пилообразных функций. Кроме
того пиксели, имеющее существенно отличное значение яркости и являющимися
шумовыми могут вносить значительный вклад в результат обработки.
Реализация фильтра представлена в виде процедуры:
Procedure AverageFilter(Value:Integer);
Данная процедура осуществляет алгоритм усредняющего фильтра
применительно к объекту TBitmap. В него предварительно должна быть
загружено изображение (Рис. № 2). Результат работы усредняющего филтра
можно увидеть на рис. № 3. Параметр Value – порог при котором производятся
манипуляции с пикселом.
Procedure TMainForm.AverageFilter;
var
PrevisionLine:pByteArray;
CurrentLine:pByteArray;
NextLine:pByteArray;
I,J:Integer;
Summ:Integer;
begin
if Image1.Picture.Bitmap.PixelFormat = pf8bit then
begin
for I := 0 to Image1.Picture.Bitmap.Height - 1 do
begin
CurrentLine := Image1.Picture.Bitmap.ScanLine[I];
for J := 0 to Image1.Picture.Bitmap.Width - 1 do
begin
Summ := 0;
if I > 0 then
begin
PrevisionLine := Image1.Picture.Bitmap.ScanLine[I - 1];
if J > 0 then
begin
Summ := Summ + PrevisionLine^[J - 1];
end;
Summ := Summ + PrevisionLine^[J];
if J + 1 < Image1.Picture.Bitmap.Width then
begin
Summ := Summ + PrevisionLine^[J + 1];
end;
end;
if J > 0 then
begin
Summ := Summ + CurrentLine^[J - 1];
end;
Summ := Summ + CurrentLine^[J];
if J + 1 < Image1.Picture.Bitmap.Width then
begin
Summ := Summ + CurrentLine^[J + 1];
end;
if I + 1 < Image1.Picture.Bitmap.Height then
begin
NextLine := Image1.Picture.Bitmap.ScanLine[I + 1];
if J > 0 then
begin
Summ := Summ + NextLine^[J - 1];
end;
Summ := Summ + NextLine^[J];
if J + 1 < Image1.Picture.Bitmap.Width then
begin
Summ := Summ + NextLine^[J + 1];
end;
end;
if (Summ div 9) <= Value then
CurrentLine^[J] := Summ div 9;
end;
end;
Image1.Visible := False;
Image1.Visible := True;
N4.Enabled := True;
end
else
MessageBox(Handle,'Такой формат файла пока не подерживается...',
'Слабоват я пока...',MB_OK or MB_ICONSTOP or
MB_APPLMODAL);
end;

Ядерный магнитный резонанс
Я́дерний магні́тний резона́нс (ЯМР) — це явище резонансного поглинання радіочастотних хвиль деякими ядрами атомів, що розміщені у зовнішньому магнітному полі. Найчастіше ЯМР досліди проводять на ядрах атомів водню, тобто на протонах, або на ядрах ізотопу вуглецю 13С. На базі ЯМР була розвинута ЯМР-спектроскопія, що дозволяє з великою точністю розрізняти ядра елемента за їхніми властивостями в різному оточенні в молекулі. Ідентифікує структуромінливі сполуки.

