Материал: 847

Внимание! Если размещение файла нарушает Ваши авторские права, то обязательно сообщите нам

50

В целом получается (запомнить!) для синусоид:

u

эф

=

um

;

u

ср

=

uэф

.

(2.6.2.2)

 

 

 

2

 

 

1,11

 

 

 

 

 

 

 

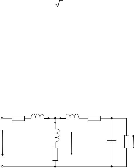
2.6.3 Схема замещения трансформатора, ее параметры и величины

Схема замещения трансформаторов напряжения и тока одинакова. Она показана на рис. 2.6.3.1. Все параметры и величины этой схемы электрические. Предназначена электрическая схема замещения трансформатора для расчета его статических и динамических характеристик (см. ниже) и расчета электротехнических цепей с учетом параметров трансформатора. Составляется схема для конкретной вторичной обмотки (у каждой из них свой коэффициент трансформации) и для одной фазы, если трансформатор многофазный.

 

 

I1 I2

 

 

X

1S

I10

X

R2

R1

 

2S

 

 

X μ

E2′ = E1

C n

U1

 

 

U2

 

 

Rμ

 

Z н

 

 

 

 

Рис. 2.6.3.1

Напряжения и токи в схеме всегда берутся в действующих (эффективных) значениях.

Параметры схемы замещения имеют общепринятые в технической литературе обозначения, количественное их значение должно быть предварительно установлено или рассчитано до пользования схемой. Должны быть известны также номинальные значения первичного и вторичного токов I1н, I2н , первичного и

вторичного напряжений U1н, U2н, коэффициента полезного дей-

51

ствия ηн , коэффициента мощности самого трансформатора cos ϕТн и нагрузки cosϕнн , частота первичного напряжения f1 .

Не следует путать схему замещения трансформатора (рис. 2.6.3.1) с его условным изображением в электрических цепях, как элемента (рис. 2.6.3.2).

 

I1

I2

U1

W1

W 2 Z н U2

Рис. 2.6.3.2

Параметры схемы замещения

R1, R2— активные (омические) сопротивления первичной и вторичной обмоток, соответственно.

X1S , X 2S — индуктивные сопротивления обмоток.

Xμ — индуктивное сопротивление току намагничивания

I10 .

Rμ — активное сопротивление току намагничивания. Cn — собственная (проходная) емкость обмоток.

Zн— сопротивление нагрузки.

Параметры вторичной обмотки пересчитаны к первичной через коэффициент трансформации KT :

R

= R K 2

,

X

= X

2S

K 2

,

Z′= Z K 2 .

(2.6.3.1)

2

2 T

 

2S

 

T

 

’ ’ T

 

Напряжение и ток вторичной обмотки тоже приводятся к первичной через KT

U2′ =U2 KT , I2= I2 KT .

(2.6.3.2)

52

Все параметры схемы замещения можно определить опытно (экспериментально), если исследуемый трансформатор имеется в наличии.

Когда такой возможности не представляется, то эти параметры можно установить расчетно, причем с достаточно высокой точностью — погрешность в пределах ±10% [1, 5, 11].

Расчет параметров схемы замещения

Активное сопротивление обмоток

R = ρ

 

L

W

S

 

,

(2.6.3.3)

1

K

K1

1

 

n1

 

R2 = ρK LK 2 W2 Sn2.

 

Здесь ρK — удельное сопротивление материала проводников обмоток при расчетной температуре нагрева в номинальном режиме [Ом мм2/м], значения этого параметра приведены в табл. 2.6.3.1;

Sn1 , Sn2 — сечение провода без изоляции для первичной и вто-

ричной обмоток [мм2];

LK1 , LK 2 — средние длины витков первичной и вторичной обмоток [м].

Таблица 2.6.3.1 (взята из табл. П.1 Приложений)

Материал

Удельный

 

ρк , Ом мм2/м при tк град.

 

вес gK

 

 

 

 

 

обмоток

г / см 3

20°С

70°С

90°С

 

120°С

Медь

8,8

0,0175

0,021

0,0238

 

0,0245

 

 

 

 

 

 

 

Алюминий

2,7

0,028

0,034

0,038

 

0,0392

 

 

 

 

 

 

 

Индуктивности рассеяния обмоток, согласно [11]:

 

 

2

 

 

 

 

 

ск W1

 

 

Ls = L1s + L2s

,

Ls = μ0

 

Lк [ Гн ] ,

(2.6.3.4)

3h

 

 

 

к

 

 

L1s

= 0,5Ls

 

 

 

= L2s

 

53

где μ0 = 4π 107 Гн / м, ск толщина обмоток в катушке, где они выполнены [м];

hк высота катушки [м];

Lк средняя длина витков обмоток [м].

Примечание: значения ск и hк можно брать в мм или см, если это нужно, но Lк всегда следует переводить в метры.

Индуктивные сопротивления рассеяния:

X s = 2πf1 Ls

 

(2.6.3.5)

 

.

X1s = X2s = 0,5X s

 

Сопротивление проходной емкости

Сп:

можно рассчитать

по [11] после конструкторского расчета обмоток — размеров, числа слоев, толщины межслойной изоляции, диаметров проводников и др. Обычно величина Сп меньше 1 мкФ (дается в паспор-

те МЭ).

Параметры цепи тока намагничивания

В схеме замещения на рис. 2.6.3.1 сопротивления Xμ и Rμ

включены последовательно. Их значения являются пересчитываемыми из реальных величин X 0 , R0 , существующих для пи-

тающего напряжения U1 ,

как

включенные параллельно —

рис. 2.6.3.3.

 

 

 

I10

 

 

I10

 

 

 

Xμ

U1

X 0

R0

U1

 

 

 

Rμ

 

 

Рис. 2.6.3.3

54

Согласно этому рисунку, имеем:

 

Xμ = X0

 

 

 

R2

 

 

 

 

 

 

 

 

 

 

 

 

 

0

 

 

 

,

 

 

 

 

(2.6.3.6)

 

R2 + X

 

2

 

 

 

 

 

 

 

 

 

 

 

 

 

 

 

 

 

 

 

 

 

 

 

 

 

 

0

 

 

0

 

 

 

 

 

 

 

 

 

Rμ = R0

 

 

 

X

2

 

 

 

 

 

 

 

 

 

 

 

 

 

 

 

 

 

0

 

.

 

 

 

 

 

 

 

 

(2.6.3.7)

 

R2

+ X

2

 

 

 

 

 

 

 

 

 

 

 

 

 

0

 

 

0

 

 

 

 

 

 

 

 

 

 

 

Здесь

R =U12

 

,

 

 

 

 

 

 

 

 

(2.6.3.8)

 

 

0

 

 

 

 

 

PC

 

 

 

 

 

 

 

 

 

 

 

 

 

 

 

 

 

 

 

 

 

 

 

 

 

 

 

 

 

 

 

 

 

 

 

 

 

 

 

 

 

 

 

 

B

γ1

 

f

γ

где Рс

по формуле (1.3.4):

Pс

= ρс0

кρ Gс

 

 

 

1

.

 

 

 

 

 

 

 

 

 

 

 

 

 

 

 

 

 

B0

 

f2

 

 

X0 = 2πf1 L0 .

 

 

 

 

 

 

(2.6.3.9)

Здесь L0

по формуле (2.2.6) при δ 0,025 мм (технологический

зазор стыка сердечников магнитопровода):

 

 

 

 

 

 

 

=

S

C

W 2

μ

a

 

 

 

 

 

 

 

L

 

 

 

1

 

 

 

.

 

 

 

(2.6.3.10)

 

L

 

 

 

 

 

 

 

 

 

 

 

 

0

 

+ 2 102 μ

a

 

 

 

 

 

 

 

 

C

 

 

 

 

 

 

 

 

 

 

 

 

 

 

Пример расчета параметров Xμ , Rμ .

Однофазный трансформатор выполнен на магнитопроводе ПЛ-образного типа, имеющем данные:

сталь электротехническая марки 3422 с толщиной ленты 0,15 мм и коэффициентом заполнения активным материалом кзс =

= 0,9; магнитной проницаемостью μа = 5 104

Гн/м,

удельными

потерями мощности

ρс = кρ ρco =14 Вт/кг

при

f10 =1кГц,

В = 0,5 Тл; удельным весом g

с

= 7,65 г/см3 ; коэффициент влия-

о

 

 

 

 

ния частоты на потери в стали γ =1,6; размеры магнитопровода:

а = с = 20 мм, b = 40 мм, h = 60 мм.

Трансформатор питается напряжением U1 = 220 В при частоте f1 = 400 Гц, имеет расчетную рабочую индукцию В =1,5 Тл и число витков первичной обмотки W1 = 200.