МИНОБРНАУКИ РОССИИ
Санкт-Петербургский государственный
электротехнический университет
«ЛЭТИ» им. В.И. Ульянова (Ленина)
Кафедра менеджмента и систем качества
ПРАКТИЧЕСКОе ЗАНЯТИе №4
по дисциплине «Основы менеджмента качества и управления бизнес процессами»
Тема: «Критические характеристики и операции процесса.
План управления критическими операциями»
|
Студент гр. |
|
|
|
Преподаватель |
|
Безруков А. А. |
Санкт-Петербург
2019
Список характеристик качества
|
Функция (требования потребителя) |
|
|
|
|
|
|
|
|
Надежность |
Удобство эксплуатации |
Эффективность |
Мобильность |
Программное сопровождение |
Модифицируемость |
Учет человеческого фактора |
|
|
Бесперебойная работа |
+ |
|
|
|
|
|
|
|
Удобный интерфейс |
|
+ |
|
|
|
|
+ |
|
Нагрузочное тестирование |
+ |
|
+ |
|
|
|
|
|
Возможность установки на разные станции |
|
|
|
+ |
|
|
|
|
Организация саппорт команды по поддержке проекта |
|
|
|
|
+ |
|
|
|
Возможность вносить изменений, добавлять расширения |
|
|
|
+ |
+ |
+ |
|
|
Невозможность внести неверные данные |
+ |
|
|
|
|
|
+ |
Критическая характеристика
В качестве критической характеристики качества возьмем: «Учет человеческого фактора».
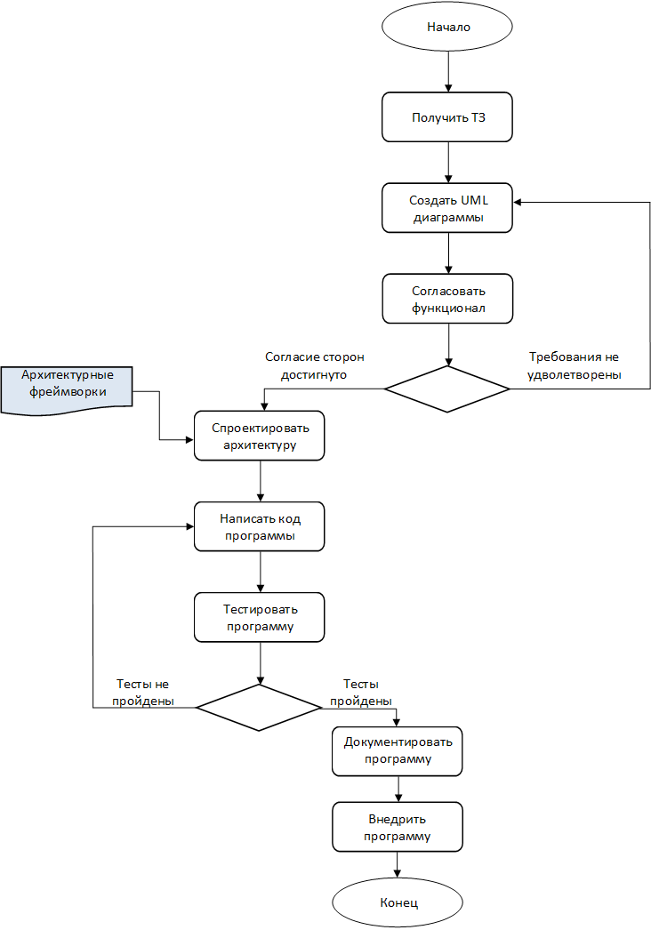
Разбиение процесса на отдельные операции
Блок-схема процесса «Разработка программного обеспечения»
Определение критической операции для критической характеристики
Стандартная форма для матрицы связей
|
Операция процесса |
Характеристика выхода процесса, создаваемая данной операцией (Функция операции) |
||||||
|
Бесперебойная работа |
Невозможность внести неверные данные |
Нагрузочное тестирование |
Удобный интерфейс |
Организация саппорт команды по поддержке проекта |
Возможность вносить изменений, добавлять расширения |
Возможность установки на разные станции |
|
|
Получить ТЗ |
|
|
|
|
|
|
|
|
Создать UML диаграммы |
|
|
|
|
|
С |
|
|
Согласовать функционал |
|
|
|
С |
|
|
С |
|
Спроектировать архитектуру |
|
|
|
|
С |
С |
|
|
Написать код программы |
|
|
|
С |
|
|
|
|
Тестировать программу |
С |
С |
С |
|
|
|
|
|
Документировать программу |
|
|
|
|
С |
|
|
|
Внедрить программу |
|
|
|
|
|
|
С |
ПЛАН УПРАВЛЕНИЯ
|
Объект и цель управления |
Измеряемые характеристики |
Установленные требования к характеристике |
Метод измерения |
Частота и объем выборки |
Метод управления |
План реагирования |
|
Разрабатываемое ПО |
Согласовать функционал
|
Функционал должен быть полностью согласован с требованием заказчика |
Детальность согласования требований |
Согласовывать функционал, по мере обнаружения неоднозначности в поставленных задачах |
Сравнение результатов измерений с установленными требованиями |
В случае не соответствия, пересмотреть их вместе с заказчиком |
|
Написать код программы
|
Создаваемые интерфейс должен быть понятен пользователю |
Соответствие современным стандартам UX/UI дизайна |
Проверка интерфейса на потенциальном пользователе |
Успешность использования интерфейса при проверке |
В случае если интерфейс оказался не интуитивно понятным, выявить причину и упростить его восприятие пользователем |
|
|
Тестировать программу |
Тестирование должно пройти успешно на всех своих этапах |
Единичное тестирование. (тестирование каждой отдельной единицы программы) |
Тестировать каждую функцию на наличие багов |
Отлавливать возможные уязвимости и ошибки |
Рассмотреть код дефектной единицы программы, выявить ошибку, найти ее решение и произвести тест заново. |