Материал: 4293

Внимание! Если размещение файла нарушает Ваши авторские права, то обязательно сообщите нам

где N - количество дней исправной работы очистных сооружений за год;

N| - количество дней работы технологического оборудования за год.

Для улавливания аэрозоля краски используются гидрофильтры,

коэффициент очистки которых ц, м/с, следует определять или по табл. 7 (приложение А) или по формуле

где V - скорость воздуха в промывном канале, м/с.

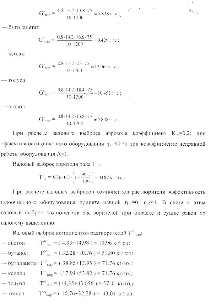
Валовые выбросы компонентов растворителей T’"',,api, кг/год, определяются по формуле

где Г|,1 - коэффициент очистки компонентов растворителей в улавливающем аппарате, установленном в оборудовании для окраски, % [приложение А, табл.

71;

Т1,2 - коэффициент очистки компонентов растворителей в улавливающем аппарате, установленном в оборудовании для суии<и, % [приложение А, табл.

А] И А2 - коэффициенты учитывающие' исправную работу очЪст-ного оборудования, установленного соответственно в оборудовании для окраски и сушки.

Максимально разовый выброс аэрозоля краски Р^^., г/с, определяется по формуле

7

Максимально разовые выбросы компо1Юнтов растворителей при окраске

P'liapi, г/с, и сушке P"„api, г/с, опрсделяется по формулам (13) и (14)

соответственно;

практическая работа №2 Пример расчета выбросов загрязняющих веществ

в атмосферу при нанесении па поверхность зделия лака АК - 113

В состав лака АК-113 входят — летучая часть (л.ч.): ацетон, бутанол, бутилацетат, ксилол, толуол, этанол и сухой остаток (с.о.).

При окраске методом пневматического распыления происходит выброс аэрозоля ЛКМ. Валовые и максимально разовые выделения аэрозоля при проведении окрасочных работ определяются по формулам (1) и (6) соответственно.

Валовые и максимально разовые выделения компонентов растворителя входящего в состав ЛКМ при проведении окрасочных работ определяются по формулам (2) и (7), при сушке по формулам (3) и (8) соответственно.

8

9

!0