Материал: 3782

Внимание! Если размещение файла нарушает Ваши авторские права, то обязательно сообщите нам

Министерство образования и науки Российской Федерации Федеральное государственное бюджетное образовательное учреждение высшего профессионального образования

«Воронежская государственная лесотехническая академия»

ФИЗИЧЕСКАЯ КУЛЬТУРА Спортивное ориентирование. Тактика ориентирования

Методические указания к практическим занятиям для студентов по всем направлениям подготовки

Воронеж 2014

ББК 75.729

Беликова, И. В. Физическая культура. Спортивное ориентирование. Тактика ориентирования [Текст] : методические указания к практическим занятиям для студентов по всем направлениям подготовки / И. В. Беликова ; М-во образования и науки РФ, ФГБОУ ВПО «ВГЛТА». – Воронеж, 2014. – 44 с.

Печатается по решению учебно-методического совета ГОУ ВПО «ВГЛТА» (протокол № 1 от 25 сентября 2009 г.)

Рецензент доц. кафедры физического воспитания ВГУИТ, канд. пед. наук Д.В. Соболев

3

Оглавление Введение……………………………………………………………………….4

1.Выбор варианта……………………………………………………………5

1.1.Учет проходимости при выборе варианта……………………………..6

1.2.Влияние рельефа на скорость бега……………………………………..9

1.3.Практические рекомендации по выбору варианта…………………...18

1.4.Критерии выбора пути…………………………………………………20

1.5.Алгоритмы выбора вариантов…………………………………………21

2.Тактическое планирование этапа………………………………………..22

3.Тактическая дисциплина………………………………………………....30

4.Регулирование скорости бега……………………………………………31

5.Тактика прохождения отдельных участков дистанции………………...35

5.1.Начало дистанции. Тактика взятия «первого КП»…………………...35

5.2.«Ключевые» этапы……………………………………………………..36

5.3.Заключительная часть дистанции……………………………………..36

6.Специфические тактические действия в конкретных соревновательных ситуациях………………………………………………37

6.1.Ситуации, требующие повышенной степени риска…………………37

6.2.Ситуации, требующие высокой степени надежности……………….38

7.Принципы планирования технико-тактической подготовки………….40

Библиографический список………………………………………………...43

4

Введение Ориентирование – комплексный вид спорта.

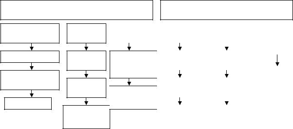
Для начала надо определиться с терминологией. К разделу техники ориентирования относятся те умения и навыки, которые позволяют спортсмену решать навигационные задачи в процессе передвижения на местности, то есть обращение с компасом и картой, а также некоторые вспомогательные действия, например, такие как отметка на КП. Рациональная организация действий, позволяющая выйти в заданную точку наиболее быстрым, и в то же время безопасным с точки зрения вероятности совершения ошибки способом, относится к разделу тактики ориентирования. Иными словами, техника ориентирования – это навыки ориентирования на местности, а тактика – это то, когда и как эти навыки следует применять для скорейшего передвижения по дистанции. Скажем еще более просто – тактика – это ответ на вопрос: «Что делать?», а техника – на вопрос: «Как это сделать?» (Рис. 1).

ТЕХНИКА ТАКТИКА

Вспомогательные технические действия

Обращениескомпасом

Чтениеи интерпретациякарты

ОтметканаКП

Технические

элементы

Бегв направлении

Оценка

расстояния

Ориентирование

засчетчтения

карты

Технические

 

 

Выбор

 

 

 

Тактическое

 

Тактика

приемы

 

 

варианта

 

 

 

делениеэтапа

 

прохождения

 

 

 

 

 

 

 

 

 

отдельных

 

 

 

 

 

 

 

 

 

участков

 

 

 

 

 

 

 

 

 

Приемы

 

Учетвлияния

 

Скоростное

 

 

 

скоростного

 

рельефа

 

ориентирование

 

ориентирования

 

 

 

 

 

 

 

 

 

 

 

 

 

 

 

Действияв

 

 

 

 

 

 

 

 

 

 

 

 

 

 

 

 

 

 

особых

 

 

 

Учетвлияния

 

Переходк

 

 

 

 

ситуациях

Приемыточного

 

проходимости

 

точному

 

 

ориентирования

 

 

 

 

 

ориентированию

 

 

 

 

 

 

 

 

 

 

 

 

 

 

 

 

 

 

 

 

Учетсложности

 

Точное

 

 

 

 

ориентирования

 

ориентированиеи

 

 

 

 

 

 

 

 

взятиеКП

 

 

 

 

 

 

 

 

 

 

 

Рис.1. Структура технико-тактической подготовки ориентировщика

Для достижения максимально возможного прогресса в ориентировании, необходимо каждый раз разбирать пройденные дистанции, анализировать совершенные ошибки, находить их причины и пути их устранения. Анализ помогает определить свои сильные и слабые стороны, выяснить, где и как, а главное, за счет чего можно было пробежать надежнее и быстрее. Для того чтобы правильно проанализировать свои действия на дистанции, нужно разложить их на составные части, а для этого, в свою очередь, нужно ознакомиться со структурой технических и тактических действий ориентировщика.

К тактике ориентирования относятся такие действия как выбор варианта,

5

тактическое планирование этапа между КП, регулирование скорости, а также специфические тактические действия, связанные с конкретной соревновательной ситуацией, например, на первом этапе или на финише эстафеты, при очной борьбе с соперником и т.п. Разберем по отдельности каждый из перечисленных аспектов.

1. ВЫБОР ВАРИАНТА

Расстояние между двумя КП можно преодолеть бесчисленным множеством различных вариантов, даже если наиболее быстрый и логичный путь всего один. Главная задача ориентировщика – преодолеть отрезок между КП как можно быстрее. Для этого нужно бежать с максимально возможной скоростью по наиболее скоростному варианту и не совершать ошибок в ориентировании, приводящих к потерям времени. Постоянно бежать с максимально возможной скоростью невозможно физически, поэтому скорость приходится регулировать, но об этом мы поговорим в следующих разделах. Бежать нужно по наиболее скоростному варианту, то есть, из двух и более возможных путей движения между КП нужно выбрать тот, прохождение которого одним и тем же спортсменом в одних и тех же условиях займет меньше времени. Необходимо также максимально сократить потери времени на ориентирование (а они неизбежны, если только вы не бежите по выученной наизусть дистанции) и уж тем более не совершать ошибок, которые приводят к серьезным потерям времени.

Что же поставить во главу угла при выборе варианта – скорость или надежность? Конечно, прежде всего – скорость. После финиша можно похвалить себя за то, что вы не потеряли времени за счет технических ошибок, но если при этом вы перестраховывались и выбирали сверхнадежные, но относительно «медленные» варианты, то ваши шансы на победу будут не слишком высокими. Побеждает тот, кто преодолевает дистанцию быстрее, а не тот, кто надежнее ориентируется, хотя между количеством потерянного за счет ошибок времени и конечным результатом имеется достаточно прямая связь. Чем выше уровень технического мастерства, тем больше шансов, что самый «быстрый» вариант может быть пройден безошибочно, к чему и надо стремиться.

Итак, перед нами стоит задача выбрать наиболее быстрый путь до