Си бАР с. 7. Корреляционное поле
Из р с. 7 в дна о щая тенденция, отмечаемая эмпирически: с увеличен ем уровня квалификации рабочих их выработка возрастает; однако тенденция эта стохастическая, наряду с возрастанием наблю-
даются и снижения выра отки при росте уровня квалификации.
Необходимо, с одной стороны, подтвердить или опровергнуть
гипотезу об увеличении выра отки с ростом квалификации рабочих, а с другой – если гипотеза будет подтверждена, установить характеристики связи между рассматриваемымиДпеременными [4].
Для решения стоящей перед исследователем задачи привлекается
статистический метод, лежащий в основе регрессионного анализа и получивший название метода наименьших квадратов.
Суть метода в том, что приведенное на рис. 7 поле аппроксимируется линией (при линейной регрессии – прямойИ), сумма квадратов
отклонений от которой точек корреляционного поля равна нулю (на рис. 7 – пунктирная линия, именуемая теоретической линией регрессии), или, другими словами, – линией, заштрихованные и незаштрихованные площади между которой и эмпирической линией регрессии, равны.
Для получения аналитического выражения этой линии (y=a0+ai·x) необходимо составить систему нормальных уравнений и решить ее. В результате решения будут найдены параметры a0 и a1, первый из которых получил название свободного члена уравнения регрессии, а второй – коэффициента регрессии при независимой переменной, фак- торе-аргументе х.
46
Для многих типичных нелинейных форм зависимости между двумя переменными математиками предложены свои системы нормальных уравнений.
истема нормальных уравнений для парной линейной регрессии имеет общий вид [4]:
|
|
|
|
|
|
|
n |
|
|
|
n |
|
|
|
|
|
|
|
|
a0 n a1 xi yi; |
|
|
|
|
|||||||||
|
|
|
|
|
|
|
i 1 |
|
|
|
i 1 |
|
|
(14) |
|
|
|
|
|
|
|
n |
|
|
|
n |
|
n |
|
, |
|
||
|
|
|
a |
|
|
a |
|
2 |
|
y |
|
|
||||
|
|
|
0 |
x |
i |
|
x |
x |
i |
|
|
|||||
|
|
|
|
i 1 |
1 |
i 1 |
i |
i 1 |
i |
|
|
|||||
|
|
|
|
|
|
|
|
|
|
|
|
|
||||
|
значений |
|
|
|
|
|
|
|
|
|
||||||
|
где i – обозначен (номер) наблюдения; n – количество наблюдений. |
|||||||||||||||
СОпределен е |
|
|
сумм для составления системы нормаль- |
|||||||||||||
|
ных уравнен й удо но вести в та личной форме (табл. 9) [4]. |
|
|
|||||||||||||
|
|
бА |
Таблица 9 |
|||||||||||||
|
|
|
|
|
|
|
|
|
|
|
|
|
|
|
||
|
Расчет значен й сумм аргументов, необходимых для составления |
|||||||||||||||
|
|
|
с стемы нормальных уравнений парной регрессии |
|
|
|||||||||||
|
|
|
|
|
|
|
|
|
|
|
|
|
|
|
||
|
Номер на- |
|
|
|
|
|
|
|
|
|
Значения |
|
|
|||
|
блюден я (i) |
|
xi |
|
|
|
yi |
|
|
|
|
xi2 |
|
xi∙yi |
yi2 |
|
|
1 |
|
3,6 |
|
49,0 |
|
|
|
|
21,96 |
176,4 |
2401,0 |
|
|||
|
2 |
|
4,7 |
|
54,0 |
|
|
|
|
16,81 |
221,4 |
2916,0 |
|
|||
|
3 |
|
3,7 |
|
50,0 |
|
|
|
|
13,69 |
185,0 |
2500,0 |
|
|||
|
4 |
|
5,0 |
|
57,0 |
|
|
|
|
25,00 |
285,0 |
3249,0 |
|
|||
|
5 |
|
3,8 |
|
52,0 |
|
|
Д |
|
|
||||||
|
|
|
|
|
|
|
14,44 |
197,6 |
2704,0 |
|
||||||
|
6 |
|
4,0 |
|
48,0 |
|
|
|
|
16,00 |
192,0 |
2304,0 |
|
|||
|
7 |
|
4,5 |
|
57,0 |
|
|
|
|
20,25 |
256,5 |
3249,0 |
|
|||
|
8 |
|
4,9 |
|
58,0 |
|
|
|
|
24,01 |
284,2 |
3364,0 |
|
|||
|
9 |
|
3,9 |
|
51,0 |
|
|
|
|
15,21 |
198,9 |
2601,0 |
|
|||
|
10 |
|
4,7 |
|
56,0 |
|
|
|
|
22,09 |
263,2 |
3136,0 |
|
|||
|
54 |
|
42,2 |
|
532,0 |
|
|
|
|
180,46 |
И |
|
||||
|
|
|
|
|
|
|
2260,2 |
28424,0 |
|
|||||||
|
По данным табл. 10 составляется конкретная система нормаль- |
|||||||||||||||
|
ных уравнений, отражающая вычисленные значения [4]: |
|
|
|||||||||||||
|
|
|
a0 10 a1 42,2 532,0; |
|
(15) |
|
||||||||||
|
|
|
a |
|
42,2 a |
180,46 2260,2. |
|
|||||||||
|
|
0 |
|
|
1 |
|
|
|
|
|
|
|
|
|
||
|
Приведенная система подлежит решению любым известным ме- |
|||||||||||||||
|
тодом с целью получения значений a0 |
и a1. |
|
|
|
|
||||||||||
Наряду с параметрами аппроксимирующей линии вычисляются такие ее важнейшие характеристики, как коэффициенты корреляции r и детерминации Д. Первый характеризует тесноту связи между фак-
47
торами, а второй – долю фактора-функции у, изменения которой объясняются (зависят) от изменения фактора-аргумента.
Для всех форм парной зависимости функции у от аргумента х (линейной и нелинейной) разработаны аналитические выражения систем нормальных уравнений, выражения для вычисления коэффициентов регрессии (a0, a1), корреляции и детерминации.
Значение линейного коэффициента корреляции по итоговым значениям л нейных переменных определяется спомощьювыражения[4]:
|
|
|
n |
|
n |
|
n |
|
|
|
|
|
|
|
|
|
n xi yi xi yi |
|
|
|
|
||||||
нации |
|
|
|
|
|
|
|
, |
(16) |
||||
r |
|
i 1 |
|
i 1 |
i 1 |
|
|
||||||
|
|
n 2 |
|
n |
|
2 |
n |
2 |
n |
|
2 |
|
|
Сn xi |
|
xi |
|
n yi |
yi |
|
|
|
|||||
|
|
i 1 |
i 1 |
|
|
i 1 |
|
i 1 |
|
|
|
||
|
|
|
Д=r2. |
|
|
|
|
|
|
|
|||
а коэфф ц ента детерм |
|
|
|
|
|
|
|
|
|
||||
бА |
|
|
|
|
|||||||||
Значен я коэфф ц ента корреляции изменяются в пределах от |
|||||||||||||
–1 до +1; –1<=r<=1. |
|
|
|
|
|
|
|
|
|
|
|
|
|
Знаки коэфф ц ента регрессии и корреляции совпадают. При |
|||||||||||||
этом нтерпретац ю |
значений |
коэффициента корреляции |
можно |
||||||||||
представить в та л. 10. |
|
|
|
|
|
|
|
|
|
|
|
|
|
В результате решения системы уравнений (15) и определения значения коэффициента корреляции получено: a0 = 26,32, a1 = 6,37, r = 0,89, Д = 0,79.
Из этого следует, что у = 26,32 + 6,37х, при этом зависимость выработки рабочего от уровня квалификации – высокая. Изменения выработкина79%обусловленыизменениемуровняквалификациирабочих.
|
|
|
Таблица 10 |
|
Оценка линейного коэффициента корреляции |
||||
Значение линейного ко- |
|
|
нтерпретация |
|
|
Характер связи |
|
И |
|
эффициента корреляции |
|
|
(в том числе сила связи) |
|
|
Д |
|
||
r = 0 |
Отсутствует – |
|||
0< r <1 |
Прямая |
|
С увеличением х увели- |
|
|
|
|
чивается у |
|
0,1–0,3 |
-//- |
|
Слабая (очень слабая) |
|
0,3–0,5 |
-//- |
|
Умеренная (слабая) |
|
0,5–0,7 |
-//- |
|
Заметная (умеренная) |
|
0,7–0,9 |
-//- |
|
Высокая (сильная) |
|
0,9–0,99 |
-//- |
|
Весьма высокая |
|
–1 < r <0 |
Обратная |
|
С увеличением х |
|
|
уменьшается у |
|
||
|
|
|
|
|
r = 1 |
|
|
Каждому значению х |
|
Функциональная |
|
строго соответствует |
|
|
|
|
|
одно значение у |
|
48
Основная ошибка коэффициента корреляции (mr) вычисляется по формуле [4]:
|
m |
|
|
1 r2 |
|
|||||
|
|
|
|
|
|
|
. |
(17) |
||
|
|
|
|
|
|
|||||
|
|
|
||||||||
|
r |
|
|
|
|
n |
|
|||
|
|
|
|
|
|
|
|
|||
тепень же его достоверности может быть определена по выра- |
||||||||||
С |
|
|
|
|
|
|
|
|
|
|
жению [4]: |
|
|
|
r |
|
|
|
|
|
|
|
tr |
|
mr |
3. |
(18) |
|||||
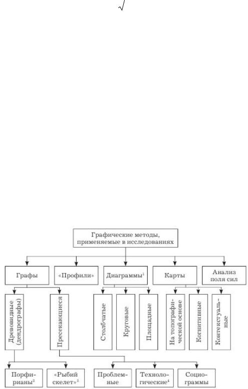
имущественно11.3. Граф ческ е методы, используемые в исследованиях
Граф ческ методы в процессе исследований используются прецелью структуризации и визуализации структуры проблемы, а такжебАпредставления всей совокупности возможных ее реше-
ний (развертки цели подцели / задачи и решения). Иногда такие методы пр меняются для представления результатов исследований и свертки частных кр тер альных показателей в обобщающий[4].
Можно сказать, что графические методы, используемые в исследованиях, играют служе ную роль. Кроме того, они чаще всего применяются в сочетании с другими методами. Совокупность графических методов, используемых в исследованиях, можно представить в
виде классификации, приведенной на рис. 8 [4]. Д И
Рис. 8. Классификация графических методов, используемых в исследованиях
49
Общий вид древовидного графа – порфириана, приведен на рис. 9. Ориентация графа может быть различной: горизонтальная или вертикальная, прямая или обратная, в зависимости от удобства представления тех понятий, которые отражаются с его помощью. Так, известная в технологии машиностроения сборочная вилка Кнеппеля имеет в д зеркальный, приведенный на рис. 9 [4].
Древов дные графы чаще всего используются для декомпозиции |
||||
проблемы / цели / задачи на подпроблемы / подцели / подзадачи с це- |
||||
они |
в |
|||
лью упрощен я сложного, доведения его до элементарного. Иногда |
||||
Сиспользуются для агрегирования простых явлений, для свертки |
||||
частных показателей в о о щающий. Для решения, в частности, этой |
||||
задачи было предложено применять к ветвям дерева коэффициенты |
||||
бА |
||||
относительной важности, получаемые путем экспертного оценивания. |
||||
|
|
|
Д |
|
|
а |
|
||
|
|
|
||
|
|
|||
Рис. 9. Общий вид простого древовидного графа: |
||||
|
|
а – ствол; б – сук; в |
И |
|
|
|
– ветви; |
||
0,15 – значение коэффициента относительной важности ветви
Такой синтез двух разных методов (графического представления и экспертного оценивания) был впервые использован сотрудниками компании «Хониуэлл» (США) Эшем и Джестисем и был назван «Помощь планированию с использованием техники присвоения коэффициентов относительной важности». Пример графа с присвоенными коэффициентами важности приведен на рис. 9 [4].
При присвоении значений коэффициентов важности следует помнить, что сумма коэффициентов ветвей одного уровня всегда равна единице. При качественной структуризации проблемы и как следует оцененной весомости каждой ветви не составляет труда опреде-
50