Материал: 1778

Внимание! Если размещение файла нарушает Ваши авторские права, то обязательно сообщите нам

связи для исправления ошибок, хранение истории диалога, помощь советами по выполнению действий и т.д.

IDEF9 (Business Constraint Discovery) нацелена на выявление разнообразных ограничений (технических, физических, юридических, политических, организационных), которые должны быть учтены при разработке системы, и для анализа их влияния на принимаемые решения в процессе реинжиниринга. Обычно в качестве систем фигурируют сложные информационные системы с ориентацией на экономические и управленческие приложения. Ограничение – это отношение, которое должно соблюдаться. Ограничения делятся на контексты (группы родственных ограничений). Применение IDEF9 заключается в выполнении нескольких шагов: 1) сбор свидетельств (фактов, указывающих на наличие ограничения); 2) классификация – определение контекстов, объектов, отношений; 3) прогнозирование – выявление ограничений на основе свидетельств; 4) отбор значимых ограничений; 5) определение экспертов для тестирования результатов; 6) детализация и фильтрация ограничений. В методике даны рекомендации по выполнению этих шагов. Предлагается графический язык, элементами которого являются система, блоки ограничений, контексты, линии связи, логические связки OR, AND, XOR (исключающее ИЛИ).

IDEF14 (Network Design) предназначена для проектирования корпоративных вычислительных сетей, их представления на графическом языке с описанием конфигураций, очередей, сетевых компонентов, требований к надежности и т.п. Чаще всего методика применяется для модернизации уже существующих сетей. Поэтому в ней предусматривается разработка моделей как «AS IS», так и «TO BE». Проектирование включает в себя определение топологии сети или схемы коммуникаций, реализацию нужного качества обслуживания, анализ функционирования (трафик, дисциплины обслуживания в узлах, протоколы доступа). Модель топологии дополняется моделями очередей, надежности, материальных затрат. Важную роль играет библиотека методов построения и компонентов сетей. Методика основана на выполнении ряда шагов: установление целей модернизации, исследование существующей сети, определение типов компонентов в ней, построение модели «AS IS», ее верификация, анализ результатов, корректировка с переходом к «TO BE». В графическом языке IDEF14 сети и подсети изображаются в виде облаков, топологические связи представляются линиями, для узлов используются специальные икон-

126

ки, возможны поясняющие надписи, список характеристик размещается в прямоугольниках.

Унифицированный язык моделирования UML

Язык UML положен в основу Rational Unified Process (RUP) –

известной методологии проектирования информационных систем, развиваемой фирмой Rational Software. В UML также используется ряд диаграмм. К основным следует отнести, прежде всего, диаграммы классов. Они имеют следующие отличия от аналогичных диаграмм в

IDEF4.

Во-первых, в прямоугольнике класса имеются три секции, в верхней секции записывается имя класса, в средней секции – атрибуты, в нижней части – процедуры класса. При записи атрибутов указы-

ваются символ доступности (+ - public, # - protected, - - private), иден-

тификатор атрибута, тип атрибута. Запись процедуры аналогична подобным записям в языках программирования: указываются имя процедуры и в скобках – список параметров.

Во-вторых, в диаграммах классов UML отображение отношений «часть – целое» (отношений агрегации) выполняется с помощью линий с ромбовидной стрелкой, направленной от класса-части к классуцелому, и отношений наследования (суперкласс-подкласс) – с помощью линий с обычной стрелкой, направленной от подкласса к суперклассу.

Поведенческий аспект моделирования отражен в диаграммах процессов, имеющихся в UML. Они бывают двух типов – диаграммы сценариев (ДС) и диаграммы взаимодействия объектов (ДВО).

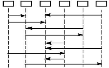
Сценарий – это последовательность событий, заключающихся в воздействиях (посылках сообщений) одного объекта на некоторый другой объект. В ДС объекты изображаются прямоугольниками и располагаются в горизонтальном ряду объектов. Ось времени направлена от этого ряда вертикально вниз. От каждого объекта параллельно оси времени идут так называемые их линии жизни (lifelines). Каждое событие изображается горизонтальной линией со стрелкой от линии жизни объекта, посылающего сообщение, к линии жизни объекта, принимающего сообщение. Над этими линиями возможен поясняющий текст. Линии располагаются одна над другой в порядке, в котором события совершаются (пример ДС на рис. 35).

127

Рис. 35. Вид диаграммы сценариев

Диаграмма ДВО представляет собой граф, в котором вершины соответствуют объектам, а ребра – воздействиям. Около ребер возможны поясняющие записи, в частности последовательные номера, указывающие порядок совершения событий.

К числу других диаграмм относятся диаграммы использования, цель которых – отобразить взаимодействие системы с пользователем. В этих диаграммах отображены в виде овалов те функции, которые непосредственно должен (или может) выполнять пользователь. При этом пользователи различаются ролями, выполняемыми ими при эксплуатации системы.

Проектирование информационной системы в RUP начинается с построения диаграмм использования. При этом определяется и согласовывается внешняя функциональность системы и в итоге формируется техническое задание на разработку ПО. Далее разрабатываются диаграммы взаимодействия «пользователь система», при этом выявляются необходимые объекты, строятся диаграммы классов, формируется компонентная структура ПО.

Программное обеспечение CASE-систем для концептуального проектирования

На рынке программных продуктов имеется много CASE-систем для концептуального проектирования АС. Чаще всего в них поддерживается методология IDEF. В России широко известны программы

BPwin, ERwin, OOwin фирмы Platinum Technology, Design/IDEF фирмы Meta Software, CASE-Аналитик фирмы Эйтэкс, Silverrun фирмы CSA и др.

128

BPwin (Business Processing) предназначена для разработки функциональных моделей по методике IDEF0.

ERwin предназначена для разработки информационных моделей по методике IDEF1X. Имеются средства, обеспечивающие интерфейс с серверами БД (от пользователя скрыто общение на SQL-языке), перевод графических изображений ER-диаграмм в SQL-формы или в форматы других популярных СУБД. Предусмотрены интерактивные процедуры для связывания дуг IDEF0 с сущностями и атрибутами IDEF1X, т.е. для установления связей между BPwin и ERwin. В систему включены также типичные для CASE средства разработки экранных форм.

OOwin служит для поддержки объектно-ориентированных технологий проектирования информационных систем. Один из способов использования OOwin – детализация объектно-ориентированной модели на базе созданной ER-модели. При преобразовании ER в ООпредставление сущности и атрибуты становятся классами (множествами подобных объектов). Классы могут быть дополнены описанием услуг класса, т.е. выполняемых операций, передаваемых и возвращаемых параметров, событий. Другой способ использования OOwin – реинжиниринг, так как модернизация проводится на уровне существующей модели.

Система Design/IDEF (фирма Meta Software) предназначена для концептуального проектирования сложных систем. С ее помощью разрабатываются спецификации, IDEF0 и IDEFlX-диаграммы, словари данных, проводится документирование и проверяется непротиворечивость проектов. Имеется дополнительная система Design/CPN, позволяющая проводить имитационное моделирование на основе моделей, преобразованных в цветные сети Петри.

Другой известной инструментальной средой моделирования приложений является Designer/2000 фирмы Oracle. Модель приложения может быть сгенерирована по ответам пользователя на вопросы системы. Используются собственные методики Oracle, позволяющие строить диаграммы потоков данных, сущность-отношение, иерархические деревья данных с возможностью их представления в SQL формах и, следовательно, поддерживается связь с любыми СУБД, работающими в ODBC.

Система Silverrun (фирма Computer Systems Advisors) предна-

значена для анализа и проектирования информационных систем. Реализовано раздельное функциональное и информационное моделиро-

129

вание. Включает в себя четыре основные подсистемы: моделирование бизнес-процессов, построение моделей «сущность – отношение», инфологическое проектирование реляционных баз данных, управление групповой работой. Имеет интерфейс к Oracle, Informix, Sybase и ряду других СУБД.

Среди отечественных систем выделяется CASE - Аналитик, в которой выполняется построение диаграмм потоков данных, получение отчетов, генерация макетов документов и др. Имеется интерфейс к ERwin.

Методология объектно-ориентированного анализа и проектирования ПО по методике Г.Буча с использованием языка UML реализо-

вана в системах Rational Rose (фирма Rational Software Corporation) и Platinum Paradigm Plus (фирма Platinum Technology). В Rational Rose

поддерживается генерация кода по построенным диаграммам классов, обратное моделирование (т.е. построение UML-модели по программ-

ному коду на таких языках, как C++, Java, Visual Basic, IDL CORBA),

визуальное программирование. Язык UML применяют и в ряде других систем, например в инструментальной среде объектноориентированного проектирования ПО objectiF (фирма micro TOOL), в которой автоматически генерируется программный код по графическому UML-описанию.

Ряд программных продуктов, реализующих IDEF-модели, разработаны фирмой KBSI, в частности, ProSim реализует IDEF3, SmartER – IDEF1 и IDEF1X, SmartClass – IDEF4. Поведенческое мо-

делирование предприятий предусмотрено также в некоторых системах реинжиниринга, например в системе BAAN IV.

Для преобразования функциональных или поведенческих моделей в имитационные применяют специальные программы. Так, вместе с программой BPWin для получения имитационных моделей используют программу BPSimulator. Преобразование IDEFO-модель сеть Петри реализовано в таких программах, как CPN/Design (фирма Meta Software) со специальным языком программирования ML, ProTem (Software Consultants International Limited) с вариацией типов меток,

РАСЕ (Grossenbacher software) с программированием на языке

Smalltalk.

130