Материал: 1778

Внимание! Если размещение файла нарушает Ваши авторские права, то обязательно сообщите нам

г)

 

Модель «То Ве»

 

 

 

 

Подготовить

 

 

 

Проект

помещение и

 

 

 

кабельную сеть

 

 

 

ТО САПР

 

 

А31

 

 

 

 

Определить

 

Закупить

 

 

 

поставщиков

 

 

 

 

 

оборудование и

 

 

 

А32

 

 

Опытная

 

 

ПО

 

Инсталлировать

Проект

 

 

 

А33

версия САПР

 

 

 

ТО и ПО

ПО САПР

 

 

 

 

 

 

 

 

 

А34

 

 

 

 

 

 

 

 

Обучить

 

Подготовить

 

 

 

 

 

заполнение БД

 

 

 

 

персонал

 

и БЗ

 

 

 

 

А36

 

А35

 

 

 

Консалтинговая

 

 

 

Отдел

 

фирма

АХО, инженерные

Проектные

Отдел

САПР

 

 

службы

 

подразделения

снабжения

 

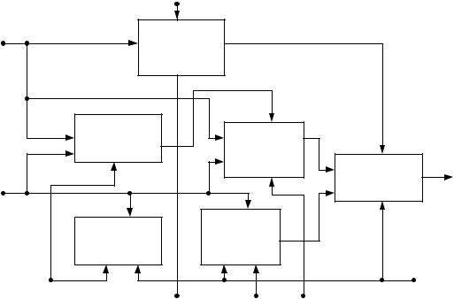
Рис. 23. Функциональная модель процесса создания САПР:

 

a – IDEF0 – диаграмма первого уровня; б – IDEF0 – диаграмма обследо-

вания предприятия; в – IDEF0 – диаграмма проектирования САПР;

 

г – IDEF0 – диаграмма реализации проекта САПР

 

Разработка SADT-моделей состоит из ряда этапов:

1.Сбор информации. Источниками информации могут быть документы, наблюдение, анкетирование и т.п. Существуют специальные методики выбора экспертов и анкетирования.

2.Создание модели. Используется нисходящий стиль: сначала разрабатываются верхние уровни, затем нижние.

3.Рецензирование модели. Реализуется в итерационной процедуре рассылки модели на отзыв и ее доработки по замечаниям рецензентов, в завершение собирается согласительное совещание.

Связи функциональной модели, отражающей функции, со структурной моделью, отражающей средства выполнения функций, выражаются с помощью специальных словарей, дающих однозначное толкование вводимым именам ресурсов.

Дальнейшее использование IDEF0-модели – конкретизация задач выбора ресурсов, разработка планов реализации, переход к имитационным моделям и т.п.

116

Методика IDEF3

Поведенческое моделирование сложных систем используют для исследования динамики их функционирования. В основе поведенческого моделирования лежат модели и методы имитационного моделирования систем массового обслуживания, сети Петри, возможно применение конечно-автоматных моделей, описывающих поведение системы как последовательности смены состояний.

Поведенческие аспекты приложений отражает методика IDEF3. Если методика IDEF0 связана с функциональными аспектами и позволяет отвечать на вопрос: «Что делает система?», то в IDEF3 детализируются и конкретизируются IDEF0-функции, IDEF3-модель отвечает на вопрос: «Как система это делает?» Язык IDEF3 – язык диаграмм, помогающий разработчику моделей наглядно представить моделируемые процессы. В IDEF3 входят два типа описаний: 1) про- цесс-ориентированные в виде последовательности операций; 2) объ- ектно-ориентированные, выражаемые диаграммами перехода состояний, характерными для конечно-автоматных моделей.

На рис. 24 представлен пример процесс-ориентированной IDEF3-диаграммы. Здесь функции (операции) показаны прямоугольниками с горизонтальной чертой, отделяющей верхнюю секцию с названием функции от нижней секции, содержащей номер функции. Связи, отражающие последовательность выполнения функций, изображаются сплошными линиями-стрелками.

Рис. 24. IDEF3-диаграмма последовательности операций

Для указания разветвлений и слияний связей (их принято называть перекрестками) используют квадраты, у которых одна или обе

117

вертикальные стороны представлены двойными линиями, а внутри квадрата записан один из символов: &, O или X.

При разветвлении эти символы означают реакцию всех, некоторых или только одной из последующих функций на входное воздействие соответственно. Аналогичный смысл имеют символы &, O или X при слиянии – последующая функция начинает выполняться после окончания всех, некоторых или только одной из входных операций.

На рис. 25 представлен пример объектно-ориентированной IDEF3-диаграммы. В таких диаграммах имеются средства для изображения состояний системы, активностей, переходов из состояния в состояние и условий перехода.

Диаграммы IDEF0 или IDEF3 могут быть преобразованы в имитационные модели, если задать дополнительные свойства функций, характеризующие затраты ресурсов. Чаще всего имитационные модели представляют в виде сетей Петри.

Преобразование связано с введением времени в функциональную IDEF0 или в поведенческую IDEF3-модель с заменой функций переходами, а объектов, отождествляемых со стрелками блоков ICOM, с метками в сетях Петри.

Рис. 25. IDEF3диаграмма перехода состояний

Методика IDEF1X

IDEF1 – методика информационного (инфологического) проектирования приложений, в настоящее время применяется ее усовершенствованный вариант IDEF1X. В IDEF1X имеется ясный графиче-

118

ский язык для описания объектов и отношений в приложениях. Это язык диаграмм «сущность связь».

Основные компоненты описаний в IDEF1X: сущности (блоки), отношения (связи), атрибуты.

Сущность – множество объектов, обладающих общими свойствами (в языках программирования понятие сущности совпадает с понятием типа). Конкретные элементы этого множества называют экземплярами сущности. Атрибуты характеризуют свойства сущностей, их значения однозначно идентифицируют экземпляры сущностей.

Если сущность А может быть определена только с помощью ссылки на свойства некоторой другой сущности В, то А называется зависимой (дочерней) сущностью, а В выступает в роли родительской сущности.

Сущности в IDEFlX-диаграммах изображаются в виде прямоугольников, при этом у зависимых сущностей углы прямоугольников должны быть скругленными. Отношения (связи) между сущностями в IDEF1X являются бинарными отношениями.

Выделяют идентифицирующие отношения связи типа роди- тель-потомок, в которых потомок (зависимая сущность) однозначно определяется своей связью с родителем, и неидентифицирующие отношения, означающие, что у связанного этим отношением экземпляра одной сущности может быть, а может и не быть соответствующего экземпляра второй сущности (пример идентифицирующего отношения изготовитель-товар, неидентифицирующего отношения – рабочая станция – дигитайзер).

Идентифицирующее отношение изображают на диаграмме сплошной линией между прямоугольниками связанных сущностей, неидентифицирующее отношение показывают пунктирной линией. На дочернем конце линии должно быть утолщение (жирная точка). Мощность k связи число экземпляров зависимой сущности, соответствующее одному экземпляру родительской сущности. Известное значение мощности может быть указано около утолщенного конца линии связи. При этом символ p означает k 1, а символу z соответствует k = 0 или 1. Отсутствие символа интерпретируется k 0.

Различают также специфические и неспецифические отношения. Неспецифические отношения – это связи типа «многие = ко = многим», обозначаются сплошной линией с утолщениями на обоих концах.

119

Вотношениях родитель-потомок возможно наличие у потомка единственного родителя (характеристическая связь) или нескольких родителей (ассоциативная связь). Выделяют также отношения категоризации (наследования), отражающие связи между некоторой общей сущностью и вариантами ее реализации (категориями). Примером категориальной связи является отношение тип прибора – альтернативные варианты этого прибора.

Среди атрибутов различают ключевые и неключевые. Значение ключевого атрибута (ключа) однозначно идентифицирует экземпляр сущности. Внешний ключ – это атрибут (или атрибуты), входящий в ключ родителя и наследуемый потомком. На IDEFlX-диаграммах ключи записывают в верхней части прямоугольника сущности, причем внешние ключи помечают меткой FK (Foreign Key), неключевые атрибуты помещают в нижнюю часть прямоугольников.

Видентифицирующих отношениях все ключи родителя входят и

включи потомка, в неидентифицирующих ключи родителя относятся к неключевым атрибутам потомка.

Нормальные формы отношений позволяют выявить атрибуты, которые целесообразно (с целью устранения избыточности) считать сущностями. Известно несколько нормальных форм, обычно используют первые три из них.

Первая нормальная форма требует, чтобы шапка таблицы (отношения) была одноэтажная (т.е. все атрибуты характеризуются атомарными значениями), строки-дубли должны быть устранены.

Вторая нормальная форма устанавливается для сущностей, удовлетворяющих условиям первой нормальной формы и имеющих составные ключи. Она определяется отсутствием атрибутов, зависящих только от части составного ключа. Подобные атрибуты должны быть выделены в отдельные сущности.

Третья нормальная форма дополнительно характеризуется отсутствием транзитивных связей (взаимозависимости) атрибутов.

Разработка информационной модели по IDEF1X выполняется за несколько стадий.

Стадия 0. Выяснение цели проекта, составление плана сбора информации. Обычно отправным пунктом для разработки информационной модели является IDEFO-модель.

Стадия 1. Выявление и определение сущностей. Это неформальная процедура.

120