Материал: Заходи по підвищенню ефективності використання виробничих та трудових ресурсів і їх вплив на результати господарської діяльності

Внимание! Если размещение файла нарушает Ваши авторские права, то обязательно сообщите нам

·        рівень використання засобів механізації, автоматизації праці та комп'ютерної техніки;

·                                                              аналіз системи стимулювання працюючих;

·        визначення професійно-кваліфікаційної структури працюючих.

У межах другого, тобто організаційного, напрямку здійснюється пошук можливостей підвищення ефективності тих процесів, що відбуваються на підприємстві. При цьому насамперед увага звертається на ефективність управління.

Важливою складовою ефективності підприємства, а отже, і значним резервом її підвищення, є організація виробничого процесу. У конкретних умовах підприємства слід проаналізувати всі аспекти, що визначають ефективність організації робіт, - від рівня робочого місця окремого робітника чи спеціаліста до рівня підприємства в цілому. Для виробничих підприємств, ураховуючи, звичайно, специфіку їх діяльності, особливу увагу треба звертанні на можливості застосування більш ефективних типів виробництва (масового, великосерійного).

Намагання виділити в оцінці ефективності підприємства та в пошуку шляхів підвищення останньої окремі структурні компоненти зумовлено бажанням спростити розуміння зазначених проблем. Проте зрозуміло, що насправді ці проблеми комплексні, отже тільки на основі системного аналізу можна отримати справді адекватну оцінку стану справ на підприємстві та розробити ефективні заходи щодо його поліпшення.

2. Аналіз існуючого стану використання виробничих і трудових ресурсів підприємства


В цьому розділі висвітлено питання визначення ефективності використання основних фондів оборотних засобів, трудових ресурсів з точки зору їх практичного значення в економіці підприємства

2.1 Показники стану і руху основних фондів


Таблиця 2.1

Показники стану і руху основних фондів

Назва показника

Методика розрахунку

Значення показника

Показники руху



Коефіцієнт надходження

0,35/(3,5+0,35-0,33)=0,35/3,52= =0,0994

Коефіцієнт оновлення

3,87/3,52=1,099

Коефіцієнт вибуття основних фондів

0,33/3,52=0,094

Коефіцієнт ліквідації

0,33/3,5=0,0943

Показники стану



Коефіцієнт зносу

4,00-3,10/4,00= =0,225

Коефіцієнт придатності

  або Кпр=1-Кзн

3,10/4,00=0,775 або 1-0,225=0,775


За наведеними даними визначаємо темпи приросту вартості основних фондів:

 (2.1)

де ОФнад - вартість ОФ, що надійли на підприємство, млн.грн.;

ОФвиб - вартість ОФ, що вибули, млн.грн.;

ОФп.р. - вартість ОФ на початок року, млн.грн.

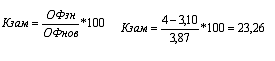
Відношення вартості ОФ, що вибули внаслідок зносу (ліквідованих), до вартості нових ОФ характеризує інтенсивність зміни засобів праці (Кзам):

 (2.2)

2.2 Показники оснащеності підприємства і робітників основними фондами


Таблиця 2.2

Показники оснащеності підприємства і робітників основними фондами

Назва показника

Методика розрахунку

Значення показника

Показники забезпеченості підприємства ОФ


Фондозабезпеченість

4,00/9,8=0,41

Механозабезпеченість

(4-75%)/9,8= =1/9,8=0,102

Показники забезпеченості робітників ОФ


Фондоозброєність праці

4,00/260=0,016

Механоозброеність праці

3,0/260=0,012


2.3 Показники ефективності використання основних фондів


Таблиця 2.3

Показники ефективності використання основних фондів

Календарний фонд - це загальний фонд часу, який визначається як добуток числа календарних днів в даному періоді на число годин за добу. У розрахунку на один станок його календарний фонд часу за рік буде складати 8760 годин (24*365). Згідно з умовою, на виробничій дільниці встановлено 9 станків, тому календарний фонд часу обладнання складає 78840 станко-годин (8760/9).

Режимний фонд часу залежить від часла робочих днів і встановленій на підприємстві залежно від змінності роботи при п’ятиденному робочому тижні і двохзмінному режимі роботи річний режимний фонд часу у розрахунку на одиницю обладнання складає 4126 год. [(41 год.*52 тижня) - 8 святкових днів * 8 +5 передсвяткових днів із скороченням зміни на 1 годину)*2 зміни]. У розрахунку на 9 станків режимний фонд часу становить 7134 станко-годин.

Плановий фонд часу роботи обладнання менше режимного на величину його планових простоїв у ремонті. Згідно з умовою норматив планових простоїв на ремонт встановлено у розмірі 10% режимного фонду, то плановий фонд часу у розрахунку на одиницю обладнання складає 37134 станко-годин (4126*(100-10)/100), а на 9 станків 33417.

Фактичний фонд часу роботи обладнання менше планового на величину понадпланових простоїв і більше його на величину часу понадурочних робіт. Відомо, що понадпланові простої 9 станків за рік складають 15000 станко-годин, а по надурочно за цей час було відпрацьовано 40000 години, то фактичний фонд часу роботи станків складає 22417 станко-годин (33417-15000+4000).

Співставляємо фактичний час роботи обладнання з плановим, режимним і календарними фондами часу і визначаємо коефіцієнти їх використання:

·        Коефіцієнт використання календарного фонду - 0,28 (22417/78840);

·        Коефіцієнт використання режимного фонду - 0,60 (22417/37134);

·        Коефіцієнт використання планового фонду - 0,67 (22417/33417).

Розрахунки показали, що плановий фонд часу в середньому використовується на 67%

Кількість станко-змін, які можна відпрацювати за місць при умові використання всього встановленого обладнання в одну мін упри 5-денному робочому тижні дорівнює 2 зміни.

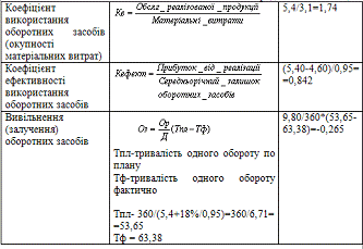
2.4 Показники ефективності використання оборотних засобів


Таблиця 2.4

Показники ефективності використання оборотних засобів


2.5 Показники ефективності використання трудових ресурсів

Таблиця 2.5

Показники ефективності використання трудових ресурсів

№ п/п

Показник

Одиниця виміру

Значення показника

1

Обсяг випуску продукції

млн.грн.

9,80

2

Чисельність працівників

чол.

300

3

Чисельність робітників

чол.

260

4

Питома вага робітників в загальній чисельності працівників

%

86,67

5

Середньорічна продуктивність праці одного робітника

тис.грн.

37,69

6

Середньорічна продуктивність праці одного працівника

тис.грн.

32,67

7

Загальне число відроблених людино-днів

тис.люд.днів

160*300/1000= =48

8

Середнє число днів, відроблених одним робітником

днів

160

9

Середня тривалість робочого дня

год.

8

10

Загальне число відроблених робітниками людино-годин

тис.люд.-год.

160*8*260/1000= =332,8

11

Середньогодинна продуктивність праці одного робітника

грн.

9,8*1000/160*8= =7,66


Висновки до другого розділу

В розділі 2 курсової роботи висвітлено питання визначення ефективності використання основних фондів оборотних засобів і отримано наступні результати:

показники забезпеченості підприємства основними фондами (фондозабезпеченість - 0,41 та механозабезпеченість-0,102) вказують на достатній рівень забезпеченості підприємства основними фондами; в той же час забезпеченість робітників основними фондами недостатня (фондозброєність праці - 0,016, механоозброеність праці - 0,012);

розраховані показник ефективності використання основних фондів вказують на недостатній рівень використання режимного та планового фонів часу (0,63 та 0,67 відповідно), в той же час показник рентабельності ОФ (22,7%) засвідчує нормальне забезпечення виробничого процесу основними фордами;

ефективність використання оборотних засобів середня на це вказує коефіцієнт оборотності (5,68) та завантаженості оборотних засобів (0,18);

ефективно використовуються трудові ресурс. Про це свідчить показник питомої ваги робітників в загальній чисельності робітників та показник продуктивності праці (37,69%).

3. Заходи по підвищенню ефективності використання виробничих та трудових ресурсів і їх вплив на результати господарської діяльності


В цьому розділі курсової роботи передбачаються заходи по поліпшенню екстенсивного і інтенсивного використання основних виробничих фондів, прискоренню оборотності оборотних засобів та підвищенню продуктивності праці, розрахунок яких буде забезпечено збільшення обсягу виробництва продукції, яка реалізується на ринку та оцінюється їх вплив на рентабельність виробництва.

3.1 Методичні рекомендації по економічному обґрунтуванню заходів по поліпшенню використання ОВФ


Підвищення ефективності використання основних фондів і виробничих потужностей означає збільшення обсягу виробництва продукції, підвищення віддачі виробничого потенціалу, зниження собівартості Продукції, ріст рентабельності виробництва.

Ефективне функціонування основних фондів і виробничих потужностей залежить від того, наскільки повно реалізуються екстенсивні і інтенсивні фактори поліпшення їх використання. Екстенсивне використання (за часом) передбачає збільшення часу роботи діючого обладнання за календарний період. Найбільш важливими напрямами збільшення часу роботи обладнання є: скорочення і ліквідація внутрізмінних простоїв обладнання шляхом: підвищення якості ремонтного обслуговування, своєчасного забезпечення основного виробництва робочою силою, сировиною, матеріалами, паливом, напівфабрикатами; скорочення цілоденних простоїв обтинання, підвищення коефіцієнта змінності його роботи,

Інтенсивне (за потужністю) поліпшення використання основних фондів передбачає підвищення ступеня завантаженості обладнання за одиницю робочого часу. Підвищення інтенсивного завантаження може бути досягнуто при модернізації діючих машин і механізмів, встановленні оптимального режиму їх роботи. Робота при оптимальному режимі технологічного процесу забезпечує збільшення випуску продукції без зміни складу основних фондів, без збільшення чисельності робітників і при зниженні витрат матеріальних ресурсів на одиницю продукції.

Визначаємо збитки внаслідок неповного використання фонду часу роботи обладнання Якщо довести коефіцієнт його використання з 0,67 до 1,0, то за рахунок цього обсяг виробництва можна було б додатково збільшити на 49% (100 - 6,7) / 67)*100).

Втрати продукції в грошовому виразі розраховуються як добуток планового виробітку за одну станко-годину на величину простоїв у годинах. Якщо плановий виробіток на одну станко-годину в середньому складає 15 грн., то втрати продукції визначаються за допомогою такого розрахунку: 15 грн. * (33,4 тис. станко-годин - 31.8 тис. станко-годин) = 165 тис. грн.

Визначаємо додатковий випуск продукції за рахунок підвищення коефіцієнту змінності роботи устаткування.

У розрахунках виробничої потужності коефіцієнт змінності обладнання розраховують виходячи з машиноємності одиниці продукції, середньої кількості встановленого обладнання і річного фонду часу роботи обладнання в одну зміну.

Загальна трудомісткість виготовлення продукції - 75000 станко-годин. Річний фонд часу роботи обладнання (плановий) - 33421 годин. Середня кількість встановленого обладнання - 9 одиниць. Кількість станко-змін, які можна відпрацювати за місяць, при умові використання всього встановленого обладнання в одну зміну при 5-денному робочому тижні дорівнює 22 зміни, а для 9 станків -198 станко-зміни (22 х 9).

Тоді коефіцієнт змінності дорівнює:

 (3.1)

Коефіцієнт інтенсивного використання обладнання визначається як відношення фактичного виробі псу продукції в станко-годинах до встановленої в паспорті продуктивності.

Коефіцієнт інтенсивною використання 1,0, Він показує. що потужності обладнання перевантажено.

Коефіцієнт екстенсивного використання обладнання (фактичний коефіцієнт внутрізмінного використання обладнання) дорівнює 0,67, коефіцієнт інтенсивного використання 1.33, і за цих умов інтегральний коефіцієнт дорівнює 0,89 (0.67x1.33). Це означає, що на підприємстві виробниче обладнання досить сильно завантажено і в основному за рахунок інтенсивного використання.

Порядок розрахунків

. Визначаємо загальний приріст обсягу виробництва продукції за рахунок поліпшення використання основних фондів.

#Опл=(ОФпл-ОФб)Фв = (4,0*1,12-4,0)*2,45= 1176,0 тис. грн. (3.2)

Отже, за рахунок поліпшення використання основних фондів обсяг виробництва продукції зросте на 1176,0 тис. грн. і на плановий період складе:

Опл=Об+#Опл=9800+1176=10,976 (млн. грн.) (3.3)

. Визначаємо фондовіддачу на плановий період:

 (3.4)

3. Економію по собівартості продукції за рахунок амортизації в результаті поліпшення використання основних виробничих фондів можна визначити за залежністю:

 (3.5)

де Еа - сума економії від зниження собівартості на планує мий період за рахунок підвищення фондовіддачі;

За - амортизаційні відрахування у собівартості одиниці продукції або в затратах на 1 грн. товарної продукції в базисному році;