Материал: Захаров, Сайфутдинов - Вычислительная техника

Внимание! Если размещение файла нарушает Ваши авторские права, то обязательно сообщите нам

Улучшена система прерываний, поддерживается Bus Mastering – режим единоличного управления шиной со стороны любого из устройств на шине. Имеет систему арбитража для управления доступом устройств к шине. Обеспечивается автоматическое конфигурирование системы и управление DMA. Шина поддерживает многопроцессорную архитектуру вычислительных систем и применяется в скоростных ПК, сетевых серверах и рабочих станциях.

Шина MCA (Micro Channel Architecture) – 32-разрядная шина, пропускная способность 76 Мбайт/с, рабочая частота 10–20 МГц. Шина МСА используется не очень широко из-за несовместимости плат адаптеров ISA с МСА.

Шина VLB (VL-bus, VESA Local Bus) является расширением внутренней шины МП для связи с видеоадаптером и жестким диском, платами мультимедиа, сетевым адаптером. Разрядность шины для данных – 32 бита, для адреса – 30, реальная скорость передачи данных по VLB – 80 Мбайт/с.

Шина PCI (Peripheral Component Interconnect, соединение внешних компонен-

тов) – самый распространенный и универсальный интерфейс для подключения различных устройств. Шина PCI допускает подключение до 10 устройств, имеет свой адаптер, позволяющий ей настраиваться на работу с любым МП от 80486 до современных Pentium. Тактовая частота PCI – 33 МГц, разрядность – 32 разряда для данных и 32 разряда для адреса, теоретическая пропускная способность 132 Мбайт/с, а в 64-битовом варианте – 264 Мбайт/с.

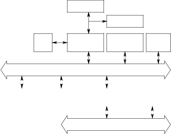
Конфигурация системы с шиной PCI показана на рис. 8.10.

Конструктивно разъем шины на системной плате состоит из двух следующих подряд секций по 64 контакта. С помощью этого интерфейса к материнской плате подключаются видеокарты, звуковые карты, модемы, контроллеры SCSI и другие устройства. Как правило, на материнской плате имеется несколько разъемов PCI. Шина PCI, хотя и является локальной, выполняет и многие функции шины расширения. Шины расширения ISA, EISA, MCA (а она совместима с ними) при наличии шины PCI подключаются не непосредственно к МП, а к самой шине PCI (через интерфейс расширения). Благодаря такому решению шина является независимой от процессора (в отличие от VLB) и может работать параллельно с шиной процессора, не обращаясь к ней за запросами. Таким образом, загрузка шины процессора существенно снижается. Например, процессор работает с системной памятью или с кэшпамятью, а в это время по сети на жесткий диск записывается информация.

181

 

Процессор

 

 

Шина процессора

Внешний кэш

 

(быстродействующая)

 

 

 

ОЗУ

Контроллер

Графический

Сетевой

памяти шины

адаптер

адаптер

 

Локальная шина PCI

 

 

 

 

 

 

 

 

 

 

 

Контроллер

 

Слот

 

Интерфейс шины

 

Слот

SCSI

 

ввода-вывода

 

расширения

 

ввода-вывода

 

 

 

 

 

 

 

 

 

 

 

 

 

 

 

 

 

 

 

 

 

 

Шина ISA/EISA или МСАI

Рис. 8.10. Конфигурация системы с шиной PCI

Шина AGP (Accelerated Graphics Port – ускоренный графический порт) – интерфейс для подключения видеоадаптера к отдельной магистрали AGP, имеющей выход непосредственно на системную память. Шина AGP может работать с частотой системной шины до 133 МГц и обеспечивает высокую скорость передачи графических данных. Ее пиковая пропускная способность в режиме четырехкратного умножения AGP4x (передаются 4 блока данных за один такт) имеет величину 1066 Мбайт/с, а в режиме восьмикратного умножения AGP8x – 2112 Мбайт/с. По сравнению с шиной PCI, в шине AGP устранена мультиплексированность линий адреса и данных и усилена конвейеризация операций чтения-записи, что позволяет устранить влияние задержек в модулях памяти на скорость выполнения этих операций.

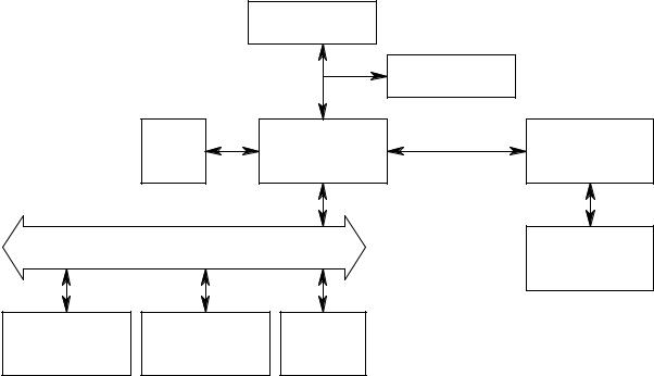
Конфигурация системы с шиной AGP показана на рис. 8.11.

182

 

Процессор

 

 

Шина процессора

Внешний кэш

 

(быстродействующая)

 

 

 

ОЗУ

Контроллер

Шина AGP

Графический

 

памяти шины

 

адаптер

 

 

Локальная шина PCI

Локальный

 

 

фрейм-буфер

Контроллер

Слот

Сетевой

SCSI

ввода-вывода

адаптер

Рис. 8.11. Конфигурация системы с шиной AGP

Шина AGP имеет два режима работы: DMA и Execute. В режиме DMA основной памятью является память видеокарты. Графические объекты хранятся в системной памяти, но перед использованием копируются в локальную память карты. Обмен ведется большими последовательными пакетами. В режиме Execute системная память и локальная память видеокарты логически равноправны. Поскольку системная память выделяется динамически, блоками по 4 Кбайт, в этом режиме для обеспечения приемлемого быстродействия предусмотрен механизм, отображающий последовательные адреса фрагментов на реальные адреса 4-килобайтовых блоков в системной памяти.

PCI Express – новая архитектура соединения компонентов, введенная под эгидой PCI SIG, известная и под названием 3GIO (3-Generation Input-Output,

ввод/вывод 3-го поколения). Здесь шинное соединение устройств с параллельным интерфейсом заменено на двухточечные последовательные соединения с использованием коммутаторов.

Спецификация PCI Express регламентирует последовательное соединение типа точка-точка. Масштабирование происходит увеличением не частоты, а числа каналов – PCI Express может состоять из 1, 2, 4, 8, 16 или 32 линий, данные

183

передаются по обоим фронтам сигнала. Пропускная способность PCI Express достигает 4 Гбайт/с в 16-канальной конфигурации. Характеристика современных шин представлена в таблице 8.4.

 

 

 

 

Таблица 8.4

 

 

 

 

 

 

Кол-во

Частота,

Бит

Пропускная способность,

 

линий

МГц

за такт

Гбайт/с

 

 

 

 

 

AGP 3.0

32

66

8

2,1

 

 

 

 

 

HI 2.0

16

266

2

1,06

 

 

 

 

 

HT16x16

32

800

2

6,4

 

 

 

 

 

MuTIOL

16

133

4

1,2

 

 

 

 

 

PCI 32-бит

32

33

1

133

 

 

 

 

 

PCI 64 бит

64

66

1

533

 

 

 

 

 

PCI Express 32-бит

32

250

2

1,6

 

 

 

 

 

PCI-X

64

133

1

1,06

 

 

 

 

 

PCI-X 2.0

64

133

2,4

2,1–4,2

 

 

 

 

 

Тенденция перехода на последовательные шины еще ярче просматривается в интерфейсах для внешних устройств и накопителей. Для подключения периферийного оборудования применяются интерфейсы USB 2.0 и Fire Wire (IEEE 1394) – пропускная способность 480 и 400 Мбит/с.

Периферийные интерфейсы

Периферийные шины IDE (Integrated Drive Electronics), ATA (AT Attachment – подключаемый к AT), EIDE (Enhanced IDE), SCSI (Small Computer System Interface), SATA используются чаще всего в качестве интерфейса только для внешних запоминающих устройств.

Обычный метод обмена с жестким диском IDE – это программный ввод-вывод, при котором процессор, используя команды ввода-вывода, считывает или записывает данные в буфер жесткого диска, что отнимает какую-то часть процессорного времени. Ввод-вывод путем прямого доступа к памяти идет под управлением самого жесткого диска или его контроллера в паузах между обращениями процессора к памяти, что экономит процессорное время, но несколько снижает максимальную скорость обмена.

Существует много модификаций и расширений интерфейсов ATA/IDE. Есть интерфейсы АТА с различными номерами, Fast ATA, Ultra ATA и EIDE. Есть также IDE-интерфейсы, поддерживающие протоколы ATAPI, DMA и т. д.

184

Fast ATA-2 или Enhanced IDE (EIDE – расширенный IDE), использующий как традиционную адресацию по номерам головки, цилиндра и сектора, так и адресацию логических блоков (Logic Block Address – LBA), поддерживает емкость диска до 2500 Мбайт и скорость обмена до 16,7 Мбайт/с. К адаптеру EIDE, поддерживающему стандарт ATAPI, может подключаться до четырех накопителей, в том числе и CD-ROM, и накопитель на магнитной ленте.

ATAPI (ATA Package Interface) – стандарт, созданный с тем, чтобы напрямую подключать к интерфейсу АТА не только жесткие диски, но и дисководы CD-ROM, стримеры, сканеры и т. д. Версии интерфейса АТА-3 и Ultra ATA обслуживают диски большей емкости, имеют скорость обмена до 33 Мбайт/с, поддерживают технологию

SMART (Self Monitoring Analysis and Report Technology – технологию самостоятель-

ного следящего анализа и отчета), позволяющую устройствам сообщать о своих неисправностях, и ряд других сервисов. Современные версии интерфейса ATA/ATAPI-5, ATA/ATAPI-6 по протоколам UDMA66, 100, 133 обеспечивают пиковую пропускную способность 66, 100, 133 Мбайт/с, соответственно.

На материнских платах реализованы два канала IDE, к каждому из которых возможно подключение до двух устройств.

SCSI (Small Computer System Interface) является более сложным и мощным ин-

терфейсом и широко используется в трех версиях: SCSI-1, SCSI-2 и SCSI-3. Это универсальные периферийные интерфейсы для любых классов внешних устройств. Фактически SCSI является упрощенным вариантом системной шины компьютера, поддерживающим до восьми устройств. Такая организация требует от устройств наличия определенных контроллеров – например, в жестких дисках SCSI все функции кодирования-декодирования, поиска сектора, коррекции ошибок и т. п. возлагаются на встроенную электронику, а внешний SCSI-контроллер выполняет функции обмена данными между устройством и компьютером – часто в автономном режиме, без участия центрального процессора.

Интерфейсы SCSI-1 имеют 8-битовую шину; SCSI-2 и SCSI-3 – 16или 32-битовую и рассчитаны на использование в мощных машинах-серверах и рабочих станциях. Существует много различных спецификаций данного интерфейса, отличающихся пиковой пропускной способностью, максимальным числом

185