Материал: взаим_изл_ush_л3_2013

Внимание! Если размещение файла нарушает Ваши авторские права, то обязательно сообщите нам

Квантова електроніка

Взаємодія випромінювання із речовиною. Форма та ширина спектральної лінії.

Представлення ідеальних та реальних енергетичних рівнів (а) та форми і ширини спектральної лінії випромінювання (б)

Взаємодія випромінювання

Квантова електроніка

 

із речовиною

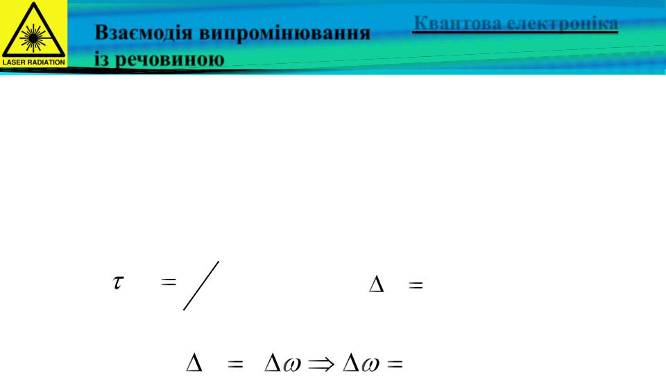
Ширина енергетичного рівня E залежить від часу життя частинки у даному енергетичному стані.

E 0

Ступінь і характер розширення енергетичних рівнів квантових систем найбільш чітко проявляється при вивченні

форми спектральних ліній.

Взаємодія випромінювання

Квантова електроніка

 

із речовиною

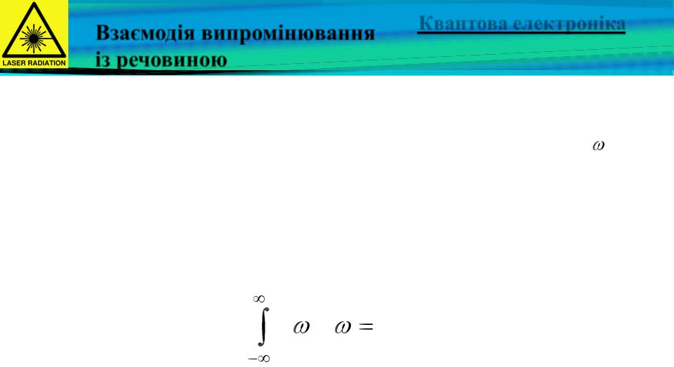
Розподіл інтенсивності випромінювання I/I0 (або поглинання) за частотою в межах даної лінії характеризується функцією g( ), яка

називається форм - фактором спектральної лінії або просто формою

лінії.

Умова нормування форм – фактора:

g( )d 1

Взаємодія випромінювання

Квантова електроніка

 

із речовиною

Для характеристики відносної ширини спектральної лінії

використовують:

поняття добротності спектральної лінії Q, яка чисельно

дорівнює відношенню резонансної частоти 0, що характеризує максимум спектральної лінії, до її ширини на рівні половинної інтенсивності;

та поняття ширини лінії, що визначається інтервалом частот біля центру лінії 0, на краях якого інтенсивність поглинання (або випромінювання) падає в два рази у порівнянні з центром лінії.

Взаємодія випромінювання

Квантова електроніка

 

із речовиною

Ширина лінії, що визначається спонтанним часом життя

квантової частинки, називається радіаційною або природною шириною.

Природна ширина лінії -- це та межа, вужче якої не може бути

спектральна лінія.

cn

1

E Anm

 

nm

 

 

 

Anm

E

Аnm