Материал: Веб-версия инструментального комплекса АТ-ТЕХНОЛОГИЯ

Внимание! Если размещение файла нарушает Ваши авторские права, то обязательно сообщите нам

Дано:

“Проблемные зоны” обучаемого, выявленные в ходе тестирований

Коэффициенты за каждую “проблемную зону”, выявленные в ходе тестирований

Примечание: “проблемная зона” PZ = {PZi}, i=1, . . . , n, где PZi = <N, T, W>; N - изучаемое понятие, T = (0, 1) - коэффициент за каждую “проблемную зону”, W = (0,…,10) - вес вершины (см. п. 1.1 компонент выявления текущего уровня компетенций обучаемого)

Требуется:

Определить текущий уровень компетенций обучаемых.

Примечание: уровень текущих компетенций Now_comp = {Now_compi}, i = 0,…,n, где Now_compi = <Nc, ZL, Wn>; Nc - множество названий компетенций, ZL - уровень сложности, Wn - сбалансированные весовые коэффициенты.

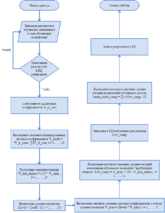
Анализ текущего уровня компетенций обучаемых происходит в несколько этапов, в соответствии с алгоритмом, который подробно описан далее. Блок-схема приведена на рис.13.

Рис.13. Блок-схема алгоритма анализа текущего уровня компетенций обучаемых

Шаг 1: Insert результатов тестирования обучаемых в БД;

Примечание: после прохождения тестирования студентом имеется .csv - файл, где находятся 6 столбцов (1-ый - ID записи, 2-ой - баллы для каждой проблемной зоны, 3-ий - дата создания записи, 4-ый - дата изменения записи, 5-ый - ID студента, 6-ой - проблемная зона); Соответственно у каждого студента имеется 15 проблемных зон по окончании тестирования;

Шаг 2: Получение из БД W_el_com - весовых коэффициентов компетенций по отношению к элементам учебного материала (в данном случае, к темам)

Шаг 3: Находим значение переменной W_nachi, W_nachi = W_el_comi / ∑iW_el_com, i = 1, . . . , 15 - сбалансированные весовые коэффициенты для каждой из 15 проблемной зоны (темы);

Шаг 4: Строится некоторая эталонная модель для каждой из 15 проблемной зоны:

W_kon_etaloni = 1/15 * W_nachi, i = 1, . . . , 15;

Шаг 5: Находим значение уровня сложности Zleveli = Coeffi / 15, i = 1, . . . , 15;

Шаг 6: Считаем конечные весовые коэффициенты W_koni = Zleveli * W_nachi, i = 1, . . . , 15;

Шаг 7: Находим итоговое значение уровня текущих компетенций обучаемого по данной теме Now_compi = W_koni * 100 / W_kon_etaloni, i = 1, . . . , 15;

Шаг 8: Import Now_compi в БД;

Шаг 9: Считаем итоговое значение уровня текущих компетенций обучаемого за курс в целом Summ_result_compi = ∑115Now_compi/15;

Шаг 10: Import посчитанных данных в БД;

2.3Алгоритм прогноза уровня компетенций обучаемых

Рассмотрим постановку задачи в целом.

Дано:

Текущий уровень компетенций обучаемых, выявленный в ходе обучающих воздействий

Требуется:

Спрогнозировать ожидаемый уровень компетенций обучаемых в будущем.

Прогноз уровня компетенций обучаемых происходит в несколько этапов, в соответствии с алгоритмом, который подробно описан далее. Блок-схема приведена на рис.14.

Рис.14. Блок-схема алгоритма прогноза уровня компетенций обучаемых

Шаг 2: Осуществляется выборка всех Summ_result_compi по курсу, которому необходимо сделать прогноз, результат записывается в класс.

Шаг 3: Все обучаемые, входящие в курс, которому делается прогноз разбиваются на группы по следующему принципу. Имеется 5 групп:_result_compi = [0; 20]% - 1 группа, _result_compi = [20; 40]% - 2 группа, _result_compi = [40; 60]% - 3 группа, _result_compi = [60; 90]% - 4 группа,

Summ_result_compi = [90; 100]% - 5 группа.

Соответственно, далее происходит сортировка по группам в зависимости от значения Summ_result_compi. Все результаты сохраняются в другой класс.

Шаг 4: Для каждой получившейся группы вычисляется своя Summ_result_compi, i = 1, . . . , 5, которая равна среднему арифметическому Summ_result_compi всех обучаемых, вошедших в конкретную группу.

Шаг 5: Далее каждому студенту присваивается уровень компетенций, на основе того, в какую группу он вошёл и какая Summ_result_compi была вычислена данной группе в шаге 4.

Далее рассмотрим вопросы, связанные с проектированием и программной реализацией алгоритмов анализа текущего уровня компетенций обучаемых.

Заключение

Целью данной работы являлась разработка подмодуля анализа текущего уровня компетенций обучаемых (средства мониторинга процесса функционирования обучающей ИЭС).

В рамках УИР и КП был проведен анализ функциональных возможностей базовой версии компонента выявления текущего уровня компетенций обучаемого и модуля статистической обработки результатов, функционирующих в комплексе АТ-ТЕХНОЛОГИЯ, анализ недостатков текущей версии компонента. Представлены разработанные алгоритмы анализа текущего уровня компетенций обучаемых.

Разработанный подмодуль анализа текущего уровня компетенций обучаемых для модуля статистической обработки данных был реализован с использованием Ruby on Rails и прошел апробацию в учебном процессе НИЯУ МИФИ по курсу Рыбиной Г.В. «Базы данных и экспертные системы» группы У8-06 факультета У.

Литература

Рыбина Г.В. Теория и технология построения интегрированных экспертных систем. М.: ООО Издательство «Научтехлитиздат», 2008. - 482 с.

Рыбина Г.В. Обучающие интегрированные экспертные системы: некоторые итоги и перспективы // Искусственный интеллект и принятие решений. 2008. №1. C. 22-46.

Рыбина Г.В., Сикан К.В, Степанов Л.С. Методы и инструментальные средства разработки веб-ориентированных интегрированных экспертных систем // Программные продукты и системы. 2008. №2. С. 31-35.

Рыбина Г.В. Обучающие интегрированные экспертные системы: опыт и перспективы использования в современном компьютерном обучении// Одиннадцатая национальная конференция по искусственному интеллекту с международным участием КИИ-2008. Труды конференции. В 3-х т. Т.1. - М.: Физматлит, 2008.

Рыбина Г.В. Автоматизированное рабочее место для построения интегрированных экспертных систем: комплекс АТ-ТЕХНОЛОГИЯ// Новости искусственного интеллекта. 2005. №3. С.69-86.