Материал: Устройства приема и обработки радиосигналов

Внимание! Если размещение файла нарушает Ваши авторские права, то обязательно сообщите нам

- оптимальный коэффициент отражения от нагрузки в стандартном тракте с характеристическим сопротивлением W0=50 Ом

=

Кш0= 2,46

минимальное значение коэффициента шума каскада УРЧ

Кш min= 2,35

оптимальный коэффициент отражения от генератора

=

Расчетные параметры каскада УРЧ

Все расчеты выполняются для режима согласования, т.е. АЭ согласован по входу и выходу с подводящими линиями.

Входное сопротивление транзистора


Входная проводимость транзистора


Выходное сопротивление транзистора


Выходная проводимость транзистора


Экстремум коэффициента передачи номинальной мощности транзистора (ожидаемый коэффициент усиления)


Коэффициент шума СВЧ усилителя при коэффициенте отражения Ггопт (ожидаемый коэффициент шума)




7. Расчет коэффициента шума смесителя

Используется диодный (на 4-х диодах) двухбалансный смеситель с фазовым подавлением зеркального канала. Коэффициент шума рассчитывается для предполагаемой шумовой мощности от гетеродина при возможном её ослаблении за счет того, что коэффициент передачи преобразовательного диода меньше 1 и за счет выполнения баланса в схеме.

Параметры диода

Fшд = 0,9 - шумовой множитель, характеризующий добавку шумов, вносимую диодом;

Крд = 0,25 - коэффициент передачи диода по мощности;

N - число диодов.

Коэффициент шума диодного смесителя с учетом шумов гетеродина


где Fг - множитель, характеризующий шумы, вносимые гетеродином


где Fг0 =150 - шумовой множитель, соответствующий одному милливатту от мощности используемого гетеродина;

Рд = 3 мВт - число милливатт мощности гетеродина, требуемое для оптимальной работы диода;

S=400 - степень подавления шумов гетеродина.


8. Расчет общего коэффициента шума РПУ

Коэффициент шума РПУ в целом, определяется по формуле:


где FУРЧ = 8,1

Fсм = 8,1

Fпупч = 2

КУРЧ= 8,7

Ксм =0,25


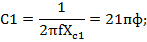
9. Схема усилителя радиочастоты

Рис. 9.1 Схема усилителя радиочастоты

Схема УРЧ выполнена на биполярном транзисторе. Усилитель ставится в режим согласования по входу и выходу с помощью микрополосковых линий. Тем самым, усилитель приводится к тем условиям, при которых показатели данного УРЧ были рассчитаны ранее.

Режим согласования позволяет добиться максимума коэффициента передачи усилителя по мощности.

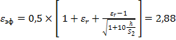
Микрополосковая линия (МПЛ) представляет собой несимметричную полосковую линию, заполненную диэлектриком с высокой относительной диэлектрической приницаемостью ɛ (порядка 10).

В качестве материала диэлектрика выбираем Поликор с параметрами ɛ=9,8; толщина подложки h=0,5 мм.

При большой величине ɛ, бόльшая часть энергии поля сосредоточена в подложке. Однако, часть её находится также в пространстве над подложкой и верхней полоской проводника, что эквивалентно уменьшению диэлектрической проницаемости среды в МПЛ, по сравнению с величиной ɛ подложки. Поэтому, чтобы охарактеризовать диэлектрическую проницаемость среды в конкретной линии, используют параметр ɛэф - эффективная диэлектрическая проницаемость среды в линии (ɛэф<ɛ).

ɛэф зависит от волнового сопротивления линии W, которое зависит от ширины полоска b и параметров диэлектрика h и ɛ.

Широкая МПЛ имеет меньшее W, чем узкая. Получается, что рассеяние поля для узкой линии, в процентном отношении, больше, а её ɛэф меньше.

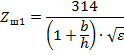
Zш1 - четвертьволновый трансформатор полного сопротивления. Имеет длину λ/4. Служит для согласования активной части входного сопротивления усилительного каскада с активным сопротивлением фидерной линии.

Zш2 - отрезок МПЛ, разомкнутый на конце, имеющий длину l > λ/4, т.к. характер входного сопротивления индуктивный.

Zш3 - отрезок МПЛ, замкнутый на конце, имеющий длину l < λ/4, т.к. характер выходного сопротивления емкостной.

Zш4 - четвертьволновый трансформатор полного сопротивления. Имеет длину λ/4. Служит для согласования активной части выходного сопротивления усилительного каскада к значению 50 Ом.

Расчет согласующих элементов схемы УРЧ.

Все СВЧ блоки приёмника проектируются из расчета входного и выходного сопротивления каждого каскада, равного 50 Ом.

Исходные данные:

Wф = 50 Ом - волновое сопротивление фидерной линии на входе УРЧ;

f0 = 3,4 ГГц - рабочая частота входного сигнала;

ZвхУРЧ = 12,9+j28,05 - входное сопротивление УРЧ;

ZвыхУРЧ = 11,9 - j1,73 - выходное сопротивление УРЧ.

Рабочая частота МПЛ должна быть в 8-10 раз ниже критической частоты fкр поверхностной ТЕ-волны найнизшего типа, определяемой соотношением:

Данное условие выполняется.

Длина волны колебания рабочей частоты приемника:


Длина волны в МПЛ определяется по формуле:


Расчет согласующих элементов на входе УРЧ.


Для того, чтобы сделать МПЛ с сопротивлением 25,4 Ом необходимо подобрать ширину линии b при выбранной толщине диэлектрика h и его диэлектрической проницаемости ɛ.

ɛэфш1 = 7,5

λш1 = 3,2 см

lш1 = 8 мм

Шлейф Zш2 должен иметь емкостной характер чтобы компенсировать реактивную индуктивную составляющую входного сопротивления УРЧ. Используем разомкнутый шлейф. Полагая что Zш1= Zш2 и bш1= bш2 длина lш2>λ/4. lш2 = 8,5 мм

Расчет согласующих элементов на выходе УРЧ производится по приведенной выше методике.

Zш4 = 24,4

bш4 = 1,5 мм

ɛэфш4 = 7,2

λш4 = 0,033

lш4 = 8,2 мм

Шлейф Zш3 должен иметь индуктивный характер чтобы компенсировать реактивную емкостную составляющую выходного сопротивления УРЧ. Используем короткозамкнутый шлейф. Полагая что Zш4= Zш3 и bш4= bш3 длина lш3<λ/4. lш3 = 7,5 мм

10.    Схема смесителя

Рис. 10.1 Схема смесителя

Схема выполнена на МПЛ и состоит из делителя мощности, квадратурных направленных ответвителей и шлейфов короткозамкнутых и разомкнутых для компенсации реактивных составляющих диодов.

Расчет делителя мощности

Рис. 10.2 Делитель мощности

 

;

 ;


Расчет квадратурного ответвителя

Рис. 10.3 Квадратурный направленный ответвитель

 

;

 ;


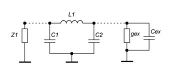
11.    Расчет элементов цепи согласования со входом ПУПЧ

Рис. 11.1 Цепь согласования

Z1,Ом

gвх,См

gcвх,Cм

f,Мгц

200

75


 

R0=34,24 Ом;

Вычислим значения входной емкости:


далее при расчете учтем эту емкость.

Вычислим значения C1:


Вычислим значения C2:


Вычислим значения L1:


Пересчитаем емкость С2 относительно емкости входа тк емкость С2 стоит параллельно емкости входа то тогда


Расчет фазосдвигающих цепей для ПУПЧ







Заключение

В процессе проектирования блока СВЧ приемника цифровой системы связи был произведен расчет необходимой полосы пропускания приемника и шумовой полосы, в которой учитываются шумы.

Исходя из рассчитанной шумовой полосы, в соответствии с заданной чувствительностью, был рассчитан допустимый коэффициент шума приемника для случая применения как когерентного, так и некогерентного демодулятора.

Далее был рассчитан общий коэффициент шума приемника, который показал, что заданную чувствительность можно обеспечить лишь в случае применения в схеме РПУ когерентного демодулятора. Затем был выполнен конструктивный расчет параметров элементов блока СВЧ РПУ с учетом согласования каскадов, а также составлена общая схема блока СВЧ.

Полученные навыки при разработке курсового проекта будут полезны в инженерной практике.


Список литературы

1. Проектирование радиоприёмных устройств Под ред. А.П. Сиверса. - М.: Сов. радио, 1976.

2.      Богданович В.А., Елистратов А.О., Сиротинин В.И. Пособие по курсовому проектированию «Радиоприёмные устройства». - Л, 1986.

.        Елистратов А.О., Сиротинин В.И., Шевченко М.Е. Преобразователи частоты СВЧ - диапазона: Учеб. пособие. - СПб: Изд-во СПбГЭТУ «ЛЭТИ», 2001.