Материал: Тепловой расчет паровой турбины ПТ-60/75-130/13

Внимание! Если размещение файла нарушает Ваши авторские права, то обязательно сообщите нам

Пусковой эжектор циркуляционной системы предназначен для заполнения системы водой перед пуском турбоустановки, а также для удаления воздуха при скоплении его в верхних точках сливных циркуляционных водоводов и в верхних водяных камерах маслоохладителей.

Для срыва вакуума используется электрозадвижка на трубопроводе отсоса воздуха из конденсатора, установленная у пускового эжектора.

.5 Регенеративная установка

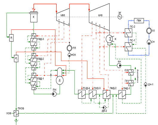
Регенеративная установка предназначена для подогрева питательной воды паром, отбираемым из нерегулируемых отборов турбины, и имеет четыре ступени ПНД, три ступени ПВД и деаэратор. Все подогреватели - поверхностного типа.

ПНД устанавливаются отдельной группой.

ПВД № 1, 2 и 3 - вертикальной конструкции со встроенными пароохладителями и охладителями дренажа. ПВД снабжаются групповой защитой, состоящей из автоматических выпускного и обратного клапанов на входе и выходе воды, автоматического клапана с электромагнитом, трубопровода пуска и отключения подогревателей.

ПВД и ПНД снабжены регулирующими клапанами отвода конденсата, управляемыми электронными регуляторами.

Слив конденсата греющего пара из подогревателей - каскадный. Из ПНД №2 конденсат откачивается сливным насосом.

Установка для подогрева сетевой воды включает в себя два сетевых подогревателя, конденсатные и сетевые насосы. Каждый подогреватель представляет собой горизонтальной пароводяной теплообменный аппарат с поверхностью теплообмена 800 м2, которая образована прямыми латунными трубами, развальцованными с обеих сторон в трубных досках.

.6 Комплектующее оборудование

В состав комплектующего оборудования турбоустановки входят:

- паровая турбина с автоматическим регулированием, валоповоротным устройством, фундаментными рамами, паровой коробкой с автоматическим стопорным клапаном, обшивкой турбины, внутри турбинными трубопроводами;

- бак масляный, маслоохладитель, эжекторы основной, пусковой и циркуляционной системы;

- регенеративная установка с подогревателями поверхностного типа с регулирующими и предохранительными клапанами;

- установка сетевых подогревателей, включающая сетевые подогреватели №1 и 2 с регулирующим клапаном;

- насосы и электрооборудование паротурбинной установки;

- конденсаторная группа с задвижками на входе и выходе охлаждающей воды.

.7 Изображение принципиальной схемы турбоустановки

Рис. 1. Принципиальная тепловая схема турбины ПТ-60/75-130/13 ТМЗ


2.1 Тепловой расчет

Тепловой расчет турбоустановки предполагает оценку процесса расширения пара в h,S - диаграмме для всей проточной части турбины. В результате построения процесса расширения в h,S -диаграмме определяются изоэнтропийные и действительные перепады энтальпий.

Исходными данными при построении предварительного процесса расширения служат начальные и конечные параметры пара, параметры пара в характерных точках проточной части турбины (например, параметры в регенеративных отборах, регулируемых отборах и пр.), величина потерь давления в паровпускных и регулирующих органах турбины, а также ориентировочно заданные или принятые относительные внутренние КПД турбины или ее отсеков.

Рассмотрим построение процесса расширения пара в турбине с теплофикационным отбором (Приложение А).

Nэ=60 МВт; Р0=12.75 МПа; Т0=565 ℃; Рк=3.5 МПа; РТ1=0.25 МПа;

РТ2=0.118 МПа; РТП=1.28 МПа;

По начальным параметрам в h,S - диаграмме[1] строим точку О. Определяем в этой точке энтальпию h0=3512 кДж/кг. [3]

Давление перед соплами регулирующей ступени:

 (1)

МПа

По значениям  и h0 стром в HS - диаграмме точку О'. В этой точке определяем температуру Т'=562 ℃. [3]

Потеря давления в выходном патрубке:

 (2)

где =0.04 - опытный коэффициент, =100-120 м/с - скорость пара в выхлопном патрубке трубы. Приняв =120 м/с, получаем =0.164 МПа.

Давление пара за последней ступенью турбины:

        (3)

 кПа.

В месте пересечения давления и перпендикуляра от точки О' получаем точку 2t, энтальпия в которой равна h2t=2004 кДж/кг, х=0.775. [3]

Находим располагаемый теплоперепад приходящийся на турбину:

 (4)

 кДж/кг.

Прототип данной турбины имеет два цилиндра: высокого и низкого давления. При этом отборы расположены в обоих цилиндрах.

Приняв средний относительный внутренний КПД = 0.8, найдем теоритические и действительные теплоперепады на эти отсеки, а также параметры пара в точке отбора.

По известным данным РТ1, РТ2, РТП и hS - диаграмме находим:

РТ1=0.25 МПа,  кДж/кг;

РТ2=0.118 МПа,  кДж/кг;

РТП=1.28 МПа,  кДж/кг.

Теоритический теплоперепад:

 (5)

 кДж/кг.

 (6)

 кДж/кг.

 (7)

 кДж/кг.


 (8)

 кДж/кг.

Приняв потери давления в регулирующих органах ЧНД равным 10 % от РТ2 найдем значение давления перед соплами ЧНД.

РТ2=0.118 МПа;

 (9)

 МПа

Из точки опускаем перпендикуляр до давления  - находим точку 2t' и определяем в ней энтальпию  кДж/кг.

Найдем теоритический теплоперепад ЦНД:

 (10)

 кДж/кг.

Приняв КПД ЦНД = 0.826, найдем действительный теплоперепад энтальпий.

 (11)

 кДж/кг.

Отложим от точки   и проведем перпендикуляр до давления  - получаем точку 2. [3]

Соединяем  и 2. Находим h2=2404 кДж/кг.

Действительный перепад энтальпий на турбину:

 (12)

 кДж/кг.

 кДж/кг

 кДж/кг

 кДж/кг

 (13)

 кДж/кг.

Ошибка ≈ 0.1% за счет погрешностей измерений. Принимаем действительный теплоперепад  кДж/кг.

.2 Расход пара турбоустановки

Оценив величины механического КПД турбины и КПД электрогенератора в 0.99 для каждого и приняв kp=1.13, определим расход пара на турбину:

 (14)

где kp - коэффициент регенерации, определяемый по таблице 3; э- номинальная электрическая мощность турбины, кВт;

Нi-действи­тельный перепад энтальпий на турбину, определяемый в результате построения процесса расширения пара, кДж/кг.

Таблица 2 - Характеристики турбоустановок.

Начальные параметры пара

Число ступеней подогрева

Температура питательной воды, Тпв, К

kp

Т0, К




3,4

708

4

413-423

1,07-1,12

8,8

758-808

5

483-493

1,10-1,15

12,7

838

7

503-508

1,12-1,17

23,5

833/833

8-9

518-533

1,22-1,25

Определяем расход пара по формуле (14):

 

3. ТЕПЛОВОЙ РАСЧЕТ СИСТЕМЫ РЕГЕНЕРАТИВНОГО ПОДОГРЕВА ПИТАТЕЛЬНОЙ ВОДЫ ТУРБОУСТАНОВКИ


3.1 Характеристика системы РППВ


Расчет выполняется согласно изображенной на рис.1 тепловой схеме турбины с промышленным и отопительными отборами пара типа ПТ-60/75-130/13. Система РППВ состоит из трех подогревателей высокого давления (ПВД 1, 2, 3), деаэратора повышенного давления (ДВП), четырех подогревателей низкого давления (ПНД 1, 2, 3,4).

.2 Определение основных параметров воды и пара

Определяем температуру насыщения при Р0=12.8 МПа.

℃.

Определяем температуру питательной воды на входе в котел:

 (15)

℃.

Определяем температуру насыщения в деаэраторе:

 МПа.

℃.

Определяем температуру конденсата после конденсатора:

 кПа.

℃.

Определяем температуру после охладителя эжектора:

 (16)

℃.

Определяем температуру воды после охладителей уплотнений:

 (17)

℃.

Подогрев в ПВД:

 (18)

℃.

одогрев в ПНД:

 (19)


 (20)

℃.

Из формулы (20) ℃, из формулы (19) ℃.

Далее согласно изложенной выше методике определяются температуры и энтальпии питательной воды на входе и выходе подогревателей, температуры насыщения, давления и энтальпии греющего пара регенеративных отборов. Все подсчеты сводятся в таблицу 3 для удобства составления уравнений тепловых балансов подогревателей и определения долей отборов.

.3 Расчет подогревателей

ПВД 1

Расчет ведется на 1 кг пара, входящего в турбину. Уравнение теплового баланса первого подогревателя:

Рисунок 2 - Расход пара в ПВД 1

 (21)


где -КПД подогревателя зависит от температуры насыщения греющего пара отборов и характеризует потерю теплоты от излучения в окружающую среду [4].

ПВД 2

Аналогично составляется уравнение теплового баланса второго подогревателя с учетом слива конденсатора подогревателя в количестве  с энтальпией

Рисунок 3 - Расход пара в ПВД 2

 (22)

откуда:


ПВД 3

При составлении теплового баланса третьего подогревателя учитывается каскадный слив конденсата из второго подогревателя в количестве  с энтальпией

Рисунок 4 - Расход пара в ПВД 3

 (23)

откуда:


Деаэратор

В деаэратор, кроме греющего пара, сливаются конденсат из третьего подогревателя в количестве  с энтальпией  и основной конденсат из линии питательной воды в количестве в энтальпией .

Рисунок 5 - Расход пара в деаэраторе

При смешивании этих потоков на выходе из деаэратора устанавливаются температура, равная температуре насыщения греющего пара. Из деаэратора иногда отводится пар на основной эжектор, эжектор отсоса, на концевые уплотнения и т.д. Теплота, вносимая и отводимая этими потоками, должна учитываться при составлении теплового баланса деаэратора.

Для рассматриваемого случая уравнение теплового баланса деаэратора имеет следующий вид:

 (24)

откуда:


ПНД 4

Уравнение теплового баланса четвертого подогревателя:

Рисунок 6 - Расход пара в ПНД 4

 (25)


ПНД 5

Уравнение теплового баланса пятого подогревателя составляется с учетом слива конденсата четвертого подогревателя в количестве  с энтальпией  и подачи конденсата отбора в количестве  с энтальпией  дренажным насосом в линию питательной воды между четвертым и пятым подогревателями:

Рисунок 6 - Расход пара в ПНД 5

 (26)

откуда


ПНД 6

Уравнение теплового баланса шестого подогревателя составляется с учетом подачи дренажным насосом конденсата греющего пара в количестве  с энтальпией  в линию питательной воды между пятым и шестым подогревателями.

Рисунок 7 - Расход пара в ПНД 6

 (27)

 

ПНД 7

Уравнение теплового баланса седьмого подогревателя составляется с учетом подачи конденсата греющего пара в конденсатор в количестве  и с энтальпией .

Рисунок 7 - Расход пара в ПНД

 (28)

 

Расходы пара в регенеративных подогревателях

 (29)


Внутренние мощности отсеков

отсек:

  

отсек:

 

отсек:


отсек:


отсек:


отсек:

;

7 отсек:


отсек:


Суммарная мощность турбины:

 

Относительная ошибка:

Δ = [ (62300.17 -60000 )/62300.17 ] х 100% = 3.7 % ,что не превышает допустимых 5% .

ЗАКЛЮЧЕНИЕ

В данном курсовом проекте произведен расчет турбоустановки марки ПТ-60/75-130/13

В ходе работы были произведены:

- предварительное построение теплового процесса турбины в hS - диаграмме и оценка расхода пара турбиной;

тепловой расчет системы регенеративного подогрева питательной воды турбоустановки.

Действительный теплоперепад .

Суммарные внутренние мощности отсеков турбин . Погрешность составила 4,9 %.

БИБЛИОГРАФИЧЕСКИЙ СПИСОК

2 Бойко, Е.А.,. Тепловые электрические станции (Паротурбинные энергетические установки): Справочное пособие / Е.А. Бойко, К.В. Баженов, П.А. Грачев.- Красноярск: ИПЦ КГТУ, 2006.-152 с.

Таблицы теплофизических свойств воды и водяного пара: Справочник / А.А. Александров, Б.А. Григорьев. - М.: Изд-во МЭИ, 2004. - 424 с.

hs - диаграмма водяного пара. Справочник. В.И. Алексеев, 2010. - 1с

ПРИЛОЖЕНИЕ A


hS- диаграмма для турбины марки ПТ 60/75 - 130/13

Рисунок А.1 - hS- диаграмма для турбины марки ПТ 60/75 - 130/13