при α= αк=1,2:
=2,218/13,16=0,171,
при α= αэ’=1,3:
=2,218/14,17=0,160.
Общая объемная доля трехатомных газов:
при α=αт=1,1:
= 0,087+0,184=0,271,
при α= αк=1,2:
= 0,08+0,171=0,251,
при α= αэ’=1,3:
= 0,075+0,160=0,235.
Все подсчитанные величины заносим в таблицу 1:
Таблица 1. Состав и количество продуктов сгорания
Наименование
величин в Теоретический объем воздуха, необходимый для сгорания Величина Объем
избыточного воздуха
Избыточный
объем водяных паров
Теоретический
объем: трехатомных газов,
двухатомных
водяных паров
Действительный
объем: сухих газов
водяных паров
общий объем
дымовых газов
Объемная доля:
трехатомных газов,
водяных паров
Общая объемная
доля трехатомных газов
Температура
точки росы в 0С
Температура точки росы [1, c. 95]. Вместо давления Р подставляем
объемную долю трехатомных газов rп. Для подсчета величин теплосодержаний дымовых газов и воздуха в
отдельных газоходах котельного агрегата и для построения I- при коэффициенте избытка воздуха при коэффициенте избытка воздуха при коэффициенте избытка воздуха Температуру воздуха в котельной принимаем tв=30оС.
Подсчет производим по уравнению:
Значения теплоемкостей берем из таблицы III.2 [1, c. 124].
Все полученные результаты сводим в таблицу 2.
Таблица 2. Энтальпия продуктов сгорания для различных
значений температуры и коэффициента избытка воздуха
Температура газов, кДж/ м3 сгорания кДж/ м3
м3/ м3 кДж/ м3 кДж/ м3 м3/ м3 кДж/ м3 кДж/ м3 м3/ м3 кДж/ м3 кДж/ м3 кДж/ м3 кДж/ м3
2000
1,063
2,439
2,393
7,86
1,485
11,692
2,218
1,713
3,800
0,993
1,534
1,523
19,588
39210
800
1,063
2,141
2,276
7,86
1,369
10,760
2,218
1,670
3,704
0,993
1,412
1,402
18,142
14511
1000
1,063
2,212
2,351
7,86
1,393
10,949
2,218
1,724
3,824
1,986
1,438
2,856
19,986
19986
400
1,063
1,932
2,054
7,86
1,318
10,360
2,218
1,567
3,476
1,986
1,355
2,691
18,580
7433
500
1,063
1,999
2,125
7,86
1,330
10,454
2,218
1,590
3,527
2,979
1,369
4,078
20,184
10092
100
1,023
0,4092
0,418
7,616
0,3096
2,357
2,16
0,3596
0,776
3,36
0,3163
1,062
19,328
1931
. Площадь ограждающих поверхностей камеры горения [см.
рекомендации или 7.стр. 33]:
а) боковые стены:
б) передняя стена:
в) задняя стена:
г) под и потолок:
. Всего площадь ограждающих поверхностей топки:
3. Объем
топки:
Vт= 4. Эффективная
толщина излучающего слоя:
. Относительное
положение максимума температуры в топке:
где h1 - высота до оси горелок;
h2 - высота
до выходного газового окна.
. Лучевоспринимающая поверхность нагрева топки: Нл=48,13
м2.
7. Степень экранирования топки:
В соответствии с заданием абсолютное давление в барабане котла
составляет P=1.4 МПа, температура питательной воды t Г.В. = 100
Для этих условий определяем полное тепловосприятие воды и пара в
котле, отнесённое к 1 кг насыщенного пара:
где энтальпии насыщенного пара (iН), котловой (iК.В.)
и питательной воды (iП.В.).
Значения этих величин взяты из таблицы III. 4 [1, стр. 126].
Температуру уходящих газов принимаем равной I- Энтальпия поступающего воздуха:
Потеря тепла с отходящими газами:
Величины потерь тепла от химического и механического недожога
берутся из таблицы II [1, c. 116]: q3=1,5%, q4=0%.
Потери тепла в окружающую среду принимаем равной q5=1,5%
принимается по графику III. 1 [1, стр.
117], а коэффициент сокращения тепла:
К.П.Д. котельной установки:
Сравнивая с источником [3, стр. 250] КПД брутто равно 90,5%
Расчётный часовой расход топлива при отсутствии поправки на
механический недожог:
6. Расчет теплообмена в топке
Полезное тепловыделение в топке подсчитывают по уравнению:
где тепло с вносимым в топку воздухом определяется при значении
коэффициента избытка воздуха I- Для определения температуры на выходе из топки составляем таблицу
4, в которую и помещаем все необходимые величины, включая конструктивные
характеристики топки.
Таблица 4. Расчет температуры на выходе из топки
Наименование
величины
Условные
обозначения
Расчетные
формулы или основания
Расчетные
данные
Значения
Площадь боковых
ограждающих поверхностей топки с одной её стороны в Объем топочного
пространства в Общая площадь
ограждающих поверхностей в Эффективная
толщина излу-чающего слоя в м
S
Лучевоспринимающая
поверхность нагрева в м2
Нл
См. пункт 3 с.
16
-
48,13
Степень
экранирования топки
Положение
максимума температур
X
См. рис. 1. Значение
коэффициента
m
Таблица [IV.2] [1, с. 102]
-
0
Суммарная
поглощательная способность трехатомных газов в м-ата
PП∙S
Таблица 1 с. 9
и Температура
газов на выходе из топки в 0С
Значение
коэффициента ослабления лучей трехатомными газами
То же, топочной
средой
Сила поглощения запыленным потоком газов
Формула для расчетаКоэффициент избытка
воздуха
![]()
![]()
![]()
![]()
![]()
![]()
![]()
0,10,20,3
0,9931,9862,979
0,0160,0320,048
1,0631,0631,063
7,867,867,86
2,2182,2182,218
9,91610,90911,902
2,2342,2502,266
12,1513,1614,17
0,0870,0800,075
0,1840,1710,160
0,2710,2510,235
58,956,555,3
- диаграммы задаемся следующими температурами дымовых газов и
воздуха:
t=2000 и 800;
t=1000
и 400;
t=500 и 100;
Трёхатомные газыДвухатомные газыВодяные парыИзбыточный воздух
КЭнтальпия продуктов
К
К
К
К
К
К
м3/ м3
К
К
=1,1
=1,2
=1,3
.
Сводка конструктивных характеристик агрегата
м2;
м2;
м2;
м2;
м2;
м2.
м2.
м3 (справочная
величина 22,5 м3) [7. Стр. 33, Таб.2.9]
м.
,
![]()
3.
Основные характеристики воды и пара
и процент продувки PПР = 5%.
4.
Составление теплового баланса котельного агрегата
=> из
диаграммы (рис. 1 стр. 11) по
рекомендациям [3, с. 250]:
5.
Определение расхода топлива
.
диаграмме (рис. 1 стр. 11) по прямой,
построенной при значении коэффициента избытка воздуха
, при найденной энтальпии
находим температуру горения
![]()
См. рисунок топки
17,445
![]()
См. пункт 2 с. 16-22,57
FтСм. пункт 2 с. 16-53,316
![]()
1,524
![]()
![]()
0,903
![]()
0,408
![]()
0,4128
Принимаем с последующим уточнением-1200
Номограмма IV.1 [1, с. 103]-0,68
![]()
![]()
0,1842
P=1 ата
Степень черноты несветящейся части пламени
αг
Номограмма IV.2 [1, с. 104]
-
0,24
Степень черноты факела
αг∙(1-m)0,24
(1-0)0,24
Значение условного коэффициента загрязнения лучевоспр. поверхности нагрева
--0,65
Произведение
![]()
0,903*0,650,5869
Тепловыделение в топке на 1 м2 ограждающих ее поверхностей в кДж/м2∙ч
-
![]()
884992
Постоянные величины расчетного коэффициента М
А, Б
-
А=0,54, Б=0,2
-
Значение расчетного коэффициента М
М
М=А-Б*Х
0,54-0,2*0,408
0,4584
Температура
дымовых газов на выходе из топки
, 0С-Номограмма IV.4
[1, с. 106]-1210
Теплосодержание дымовых газов на выходе из топки в кДж/м3
I -
диаграмма рис. 1, с. 11-22800
Тепло, переданное излучением в топке, в кДж/м3
Qл

13543
Тепловое напряжение топочного объема в кДж/м3∙ч
![]()

1996274
Температура газов на выходе из топки оказалась почти равной предварительно принятой; не превышает допустимых норм и тепловое напряжение объема топочного пространства, следовательно, расчет теплообмена в топке произведен верно.
Определяем высоту и ширину газохода и помещаем их в таблицу
5.
Таблица 5. Высота и ширина газохода
Наименование
величин
Условное
обозначение
Единица
измерения
Газоход котла
Формула или
источник
Высота
газохода: минимальная
мм
По чертежу
1750
максимальная
эффектная
Ширина газохода
b
мм
-
700
Определяем конструктивные характеристики газохода и помещаем
их в таблицу 6.
Таблица 6. Основные конструктивные характеристики газохода
Наименование
величин
Условные
обозначения
Расчетные
формулы
Результаты
Общий вид
Числовые
значения
Поверхность
нагрева в м2
Н1
По чертежам
154
Число рядов
труб: вдоль оси котла
z1
-
-
60
поперек
z2
-
-
7
Диаметр труб в мм
dн
-
-
51
Расчетные шаги
труб в мм: продольный
S1
-
-
90
поперечный
S2
-
-
110
Сечение для
прохода газов в м2
F1
аэ∙
в-z2∙ aэ∙ dн
2,140*0,7-7*0,051*2,140
0,734
Эффективная
толщина излучающего слоя в м
S1
Задаемся двумя значениями температуры дымовых газов на выходе из
газохода Все необходимые расчетные операции располагаем в таблице 7.
Таблица 7. Тепловой расчет газохода
Наименование
величин
Условные
обозначения
Расчетные формулы
Результаты при общий вид
числовые
значения
400 0С
200 0С
Температура
дымовых газов перед газоходом в 0С
Теплосодержание
дымовых газов перед газоходом в кДж/м3
Температура
дымовых газов за газоходом в 0С
Теплосодержание
дымовых газов за газоходом в кДж/м3
Тепловосприятие газохода по уравнению теплового баланса в кДж/ч Qб *106
По значениям QБ и QТ строим вспомогательный график (рис. 6) и
определяем температуру газов на выходе из газохода.
Рисунок 5. График по определению температуры газов
Температура газов на выходе газохода, равная, Сравнивая с источником [3, стр. 250], температура за котлом равна
372°C.
К установке приняты водяные индивидуальные экономайзеры системы
ВТИ, конструктивные характеристики которых приведены в таблице IV.6 [1, c. 123]. Число труб в горизонтальном
ряду для индивидуальных экономайзеров, устанавливаемых под котлами ДЕ-16-14,
берем равным 9; тогда живое сечение для прохода дымовых газов будет равно: Таблица 7. Расчет водяного экономайзера
Наименование
величин
Условные
обозначения
Расчетные
формулы или основание
Результат
общий вид
числовое
значение
Температура
дымовых газов перед экономайзером в 0С
Теплосодержание
дымовых газов перед экономайзером в кДж/м3
Температура
дымовых газов после экономайзера в 0С
Теплосодержание
дымовых газов после экономайзера в кДж/м3
Тепловосприятие
в водяном экономайзере в кДж/ч
Количество
питательной воды, проходящее че-рез экономайзер, в л/ч
Температура
питательной воды перед экономайзером в 0С
Температура
воды на выходе из экономайзера в 0С
Выбираем экономайзер группы 1, состоящий из 16 рядов общей
поверхностью нагрева Рис. 7. Схема водяного экономайзера ЭП1-646
9. Сопротивление газохода
Таблица 8. Сопротивление газохода
Наименование
величин
Условное
обозначение
Расчётная
формула или основание
Результат
Общий вид
Числовые
значения
1.
Относительный продольный шаг труб
2.
Относительный поперечный шаг труб
3. Средняя
скорость газов в газоходе, 4. Средняя
температура газов, 5. Число рядов
труб в глубину пучка по ходу газов
6. Значение коэффициента сопротивления: - одного ряда коридорного
пучка - всего пучка 7. Плотность
газов при средней температуре, 8. Динамическое
давление при средней скорости и средней плотности в 9.
Сопротивление пучка труб первого газохода в 10. Значение
коэффициента сопротивления двух поворотов под 90 11.
Сопротивление двух поворотов в 12. Общее
сопротивление газохода в 10. Общее сопротивление котла
Таблица 9. Общее сопротивление котла
1.
Сопротивление газохода в 2. Значение
поправочного коэффициента, учитывающего камеру догорания.
3. Общее
сопротивление котла. 11. Аэродинамический расчёт
Аэродинамический расчет выполняется для котельного агрегата
ДЕ-17-14, и результаты расчета сводятся в таблицу 10.
Исходные данные для расчёта принять из теплового расчёта
котельного агрегата.
Присос воздуха на участке газохода между котельным агрегатом
и дымососом принят по рекомендации:
Температура дымовых газов перед дымососом:
Плотность дымовых газов, приведённая к нормальным условиям (расчёт
для значения Таблица 10. Расчёт газового тракта
Рассчитываемая
величина
За котлом
В водяном
экономайзере
За установкой
У дымовой трубы
Действительная
плотность дымовых газов
Действительный
часовой объем дымовых газов:
Рис. 8 Схема газового тракта к аэродинамическому расчету
- Котел; 2 - Колено 90˚; 3 - Трубчатый пучок
экономайзера; 4 - Колено 90˚; 5 - Внезапное уменьшение сечения при входе в
боров; 6 - Колено 90˚;
- Поворот в коробе; 8 - Конфузор при входе в дымосос; 9 -
Диффузор за дымососом (15˚); 10 - Колено 60˚; 11 - Вход в дымовую
трубу.
Таблица 11. Расчёт сопротивления газового тракта
№ уч. по схеме
Наименование
участка
Действительны.
объем дымовых газов, м3/ч.
Площадь
поперечного сечения участка, м2.
Скорость движения
дымовых газов, м/с.
Динамическое
давление, кг/м2
Коэффициент
местного сопротивления
Сопротивление
участка
1.
Паровой котел
Газоход между котлом и водяным экономайзером -
-
-
-
2.
Колено 3.
Колено Водяной
экономайзер 4. Трубный пучок экономайзера Газоходы между
водяным экономайзером и дымососом 5.
Колено 6.
Внезапное
уменьшение сечения при входе в боров
7.
Колено 8.
Поворот в
коробе
9.
Конфузор при
входе в дымосос
Газоходы между
дымососом и дымовой трубой: 10.
Диффузор за
дымососом
11.
Колено 12.
Вход в трубу
13.
Суммарное
аэродинамическое сопротивление
-
-
-
-
-
14.
Разряжение в
верхней части топки
-
-
-
-
-
15.
Перепад
давлений по газовому тракту
-
-
-
-
-
Таблица13. Расчёт дымовой трубы
Наименование
величин
Условные
обозначения
Расчетные
формулы или основания
Результат
Общий вид
Числовые
значения
1. Число
котлов, установленных в котельной.
2. Высота
дымовой трубы, 3. Часовое
количество дымовых газов, проходящих через дымовую трубу, 4. Скорость
истечения дымовых газов из трубы, -
5. Диаметр
устья дымовой трубы в свету, 6. Ближайший
рекомендуемый диаметр устья трубы, -
7. Действительная
скорость истечения дымовых газов из трубы, 8. Средний
уклон внутренних стенок трубы.
-
9. Диаметр
основания трубы в свету, 10. Самотяга
дымовой трубы, Таблица 14. Расчёт дымососа
Наименование
величин
Условное
обозначение
Расчетные
формулы или основания
Результат
Общий вид
Числовые
значения
1. Коэффициент
запаса производительности дымососа.
2. Расчетная
производительность дымососа, 3. Коэффициент запаса по давлению дымососа. Рекомендация «Нормативного метода аэродинамического расчета
котельных установок»
- 4. Расчетное
полное давление дымососа, 5. Пересчет
величины расчетного полного давления дымососа на параметры заводской
характеристики, Выбор дымососа
Тип……………………………………………………………………ДН-10
Скорость вращения, Производительность номинальная, Полное давление номинальное, Таблица 15.
1. Коэффициент
полезного действия дымососа.
2. Коэффициент
запаса по мощности дымососа.
3. Мощность электродвигателя, Рис. 9 Центробежный дымосос одностороннего всасывания ДН-10
- улитка; 2 - диафрагма; 3 - постамент; 4-осевой направляющий
аппарат;
- всасывающая воронка; 6 - рабочее колесо; 7-электродвигатель
(ходовая часть)
Таблица 16. Воздушный тракт
Рассчитываемая
величина
В окружающей
среде
Перед дутьевым
вентилятором
Температура
воздуха Действительная
плотность воздуха Действительный
расход воздуха, Рис. 10 Схема воздушного тракта к аэродинамическому расчету
котельной установки: 1 - Заборное окно; 2 - Колено 90˚; 3 - Отвод 90˚;
4 - Диффузор за вентилятором; 5 - Колено 60˚; 6 - Колено 90˚; 7 -
Тройник 90˚; 8 - Горелка
Таблица 17. Расчёт сопротивления воздушного тракта
№ участка
Наименование
участка
Действительный
объем дымовых газов, м3/с
Площадь
поперечного сечения участка, м2
Скорость
движения воздуха, м/с
Динамическое
давление, кг/м2
Коэффициент
местного сопротивления
Сопротивление
участка, кг/м2
1
Заборное окно
2
Колено 90˚
3
Отвод 90˚
4
Диффузор за
вентилятором (15˚)
5
Колено 60˚
6
Колено 90˚
7
Тройник 90˚
8 Горелка Итого -
Таблица 18. Расчёт дутьевого вентилятора
Наименование
рассчитываемой величины
Условное
обозначение
Расчетные
формулы
Расчет
Результат
1. Коэффициент
запаса производительности дутьевого вентилятора
2. Расчетная производительность вентилятора, 3. Коэффициент
запаса по давлению вентилятора
4. Расчетное
полное давление вентилятора, Подбор дутьевого вентилятора
Тип…………………………………………………………………ВДН-10
Скорость вращения, Производительность номинальная, Полное давление номинальное, Таблица 19.
1. Коэффициент
полезного действия вентилятора.
2. Коэффициент
запаса по мощности вентилятора
3. Мощность
электродвигателя, 12. Арматура котла
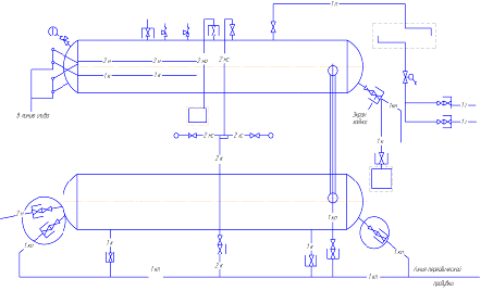
Рис. 11. Схема расположения арматуры котла ДЕ-16-14ГМ
п - питательная вода; 1 к - котловая вода;
1 кп - линия периодической продувки; 1 кн - линия непрерывной
продувки;
н - насыщенный пар; 2 к - конденсат пара; 2
но - отбор проб пара; 2 нс - пар на собственные нужды.
Продувка
В паровой котел поступает вода, а выходит пар, который
практически не содержит примесей, поэтому концентрация солей в котловой воде
все время возрастает. Для котловой воды существуют нормы солесодержания и
щелочности, и для поддержания их в заданных пределах осуществляется продувка,
т.е. удаляется часть воды из котла и заменяется питательной водой.
Конструктивно это выполняется в виде прокладки внутри барабана перфорированной
трубы диаметром 20 мм. Величина продувки зависит от качества воды, а потери
теплоты с продувкой не должны превышать 10% производительности котла.
Непрерывную продувку выполняют из тех участков верхнего
барабана, где концентрация солей в котловой воде наибольшая. Непрерывная
продувка производится из верхнего барабана котла в расширитель (сепаратор)
непрерывной продувки. За счет снижения давления продувочной воды от рабочего в
котельном агрегате до 0,12…0,15 МПа она вскипает в расширителе и разделяется на
остаточную воду и пар вторичного вскипания.
Пар отводится в термический деаэратор, а отделившаяся вода
направляется в теплообменник для подогрева исходной (сырой) воды перед
фильтрами водоподготовки. Отдав теплоту, котловая вода (с высоким содержанием
солей и щелочей) поступает в колодец (барботер), который служит для приема и
охлаждения всех дренажных вод. В барботер также подают холодную техническую
воду для охлаждения всех стоков до 60°С, после чего смесь идет в дренаж
(канализацию).
Лаборант периодически отбирает пробы котловой воды на анализ,
устанавливает количество солей и, если их больше нормы, обязывает оператора
увеличить непрерывную продувку за счет дополнительного открытия игольчатого
вентиля, установленного на продувочной линии. В современных конструкциях
паровых котлов паропроизводительностью до 25 т/ч непрерывная продувка совмещена
с периодической продувкой.
Периодическая продувка предназначена для удаления шлама из
нижних барабанов и всех нижних коллекторов, а периодичность и продолжительность
выпуска воды устанавливается режимной картой котла. Воду периодической продувки
также сбрасывают в барботер.
Порядок периодической продувки. Перед началом продувки
автоматика переводится на дистанционное управление, котел запитывается водой
выше среднего уровня, горение снижается. Периодическую продувку проводят
последовательно для каждой точки два оператора - один следит за уровнем воды в
котле и подает команды другому. Вначале открывают дальний от котла вентиль, а
затем ближний (во избежание гидравлического удара трубопровода), и последним
вентилем регулируется продувка. Например: продувка установлена в течение 1 мин,
следовательно, после 30 с первый вентиль от котла закрывают на пять-шесть
секунд, а затем снова открывают, чтобы общая продолжительность была не более 1 мин.
После окончания продувки закрывают ближний от котла вентиль, а затем дальний,
т.е. в обратной последовательности. Плотность закрытия вентилей проверяется
через 10…15 мин путем определения температуры трубопровода
прощупыванием рукой (тыльной стороной ладони). Если труба после вентилей
холодная, они не пропускают, а если горячая, то необходимо кратковременно
продуть котел вентилями для удаления из-под клапанов окалины или накипи.
Результаты продувки заносят в журнал.
Обмуровка
Для обмуровки применяется шахматно-бетонный слой, который
тщательно уплотняют. Толщина его должна составлять 15 мм, от наружной
образующей. После затвердевания устанавливают теплоизоляционные плиты. Первый
слой обмуровки фронтовой и задней стенок со стороны труб выкладывают шахматным
кирпичом. Второй слой фронта топки выкладываются из диатомового кирпича. Третий
слой выкладывается асбестгермикулитовыми или близким к ним по теплопроводности
и огнестойкости другими изоляционными плитами. Второй слой боковых и задней
стенок котла также выкладывают из асбестгермикулитовых плит или их заменителей.
Заключение
В ходе выполнения курсовой работы были проведены тепловой и
аэродинамический расчеты котельного агрегата ДЕ-17-14ГМ.
Расход топлива на установку составляет В ходе теплового расчета котельного агрегата была определена
температура горения топлива равная 1870˚С, температура дымовых газов за
топкой составила 1210 ˚С Для утилизации тепла дымовых газов выбираем одноколонковый
экономайзер ЭП1-646 общей поверхностью нагрева По результатам расчетов выбран дымосос ДН - 11,2. Производительность используемого дымососа 27650 м3/ч,
полное давление 2760 кг/м2.
Также выбран дутьевой вентилятор
ВДН-10. С производительностью 19600 м3/ч, полное давление состовляет
345 кг/м2
В процессе выполнения курсового проекта мы приобрели практические
навыки в расчете котельной установки, усвоили основные теоретические положения
и ознакомились с действующими нормативными материалами.
Список литературы
1. Гусев
Ю.Л. Основы проектирования котельных установок. (Учебное пособие). 2-е изд. М.,
Стройиздат. 1973. 248 с.
2. Зах
Р.Г. Котельные установки. М., «Энергия», 1968 г. 352 с. с илл.
. Роддатис
К.Ф., Полтарецкий А.Н. Справочник по котельным установкам малой
производительности / Под ред. К.Ф. Роддатиса. - М.: Энергоатомиздат, 1989. -
488 с.: ил.
4. Эстеркин
Р.И. Промышленные котельные установки. Р.И. Эстеркин - М:, Энергоатомиздат.
Ленингр. отд-ние, 1985 - 400 с.
5. Кузнецова
Н.В Тепловой расчёт котельных агрегатов. Нормативный метод. Под ред. Н.В.
Кузнецова, В.В. Митора и др. М.: Энергия, 1973 - с.
. Сидельковский
Л.Н. Котельные установки промышленных предприятий. Л.Н. Сидельковский, В.Н.
Юренев - М.: Энергоатомиздат. 1988-258 с.
. Эстеркин
Котельные установки (курсовое и дипломное проектирование). Ленинград
ЭНЕРГОАТОМИЗДАТ, 1989 г.-280 с.
мм-2750
мм
2140
![]()
0,165
и
и проводим
для этих значений температур два параллельных расчета. Расчет газохода проводим
при
.
Из расчета топкиТаблица 412101210
Диаграмма I-
Рисунок 52280022800
Задаемся-400200
Используем I-
-диаграмму
и таблицу 4.Рисунок 574333400
![]()
![]()
19,6*10624,72
=400˚C является и температурой
дымовых газов при входе экономайзер.
8.
Расчет водяного экономайзера
. Остальные расчетные данные помещены в
таблице 7.
![]()
![]()
372
Диаграмма I-
-7000
Была принята-140
Диаграмма I-
-2400
![]()
![]()
5.9*106
По заданию-17850
По заданию-100
![]()
![]()
163
в блочной облицовке, ЭП1-646. [3, стр.
317]
По конструктивным и расчётным данным![]()
По конструктивным и расчётным данным![]()
![]()
По тепловому расчёту
![]()
По тепловому расчёту
![]()
![]()
![]()
![]()
![]()
![]()
![]()
![]()
![]()
![]()
![]()
![]()
![]()
По данным
![]()
![]()
![]()
![]()
![]()
![]()
![]()
![]()
![]()
![]()
![]()
![]()
![]()
![]()
![]()
![]()
):
![]()
![]()
![]()
![]()
![]()
![]()
![]()
![]()
![]()
![]()
![]()
![]()
![]()
![]()
![]()
![]()
![]()
![]()
![]()
![]()
![]()
![]()
![]()
![]()
, ![]()
![]()
![]()
![]()
, ![]()
![]()
![]()
![]()
,![]()
![]()
![]()
![]()
,![]()
![]()
![]()
![]()
-
, ![]()
![]()
![]()
![]()
![]()
![]()
, ![]()
![]()
![]()
![]()
![]()
![]()
-
![]()
![]()
![]()
, ![]()
![]()
![]()
![]()
![]()
![]()
![]()
![]()
![]()
![]()
![]()
, ![]()
![]()
![]()
![]()
![]()
![]()
![]()
![]()
![]()
![]()
![]()
![]()
![]()
![]()
![]()
![]()
![]()
![]()
![]()
![]()
![]()
![]()
![]()
![]()
![]()
![]()
![]()
![]()
![]()
![]()
![]()
![]()
--
![]()
--
![]()
![]()
![]()
![]()
![]()
-
![]()
![]()
![]()
![]()
![]()
Принимаем
![]()
![]()

![]()
-
![]()
![]()
![]()
![]()
![]()
![]()
![]()
![]()
Рекомендация «Нормативного метода
аэродинамического расчета котельных установок»-
![]()
![]()
![]()
![]()
![]()
![]()
![]()
![]()
![]()
![]()
![]()
![]()
…………….………………………….1480
………………………….20400
……………………………..184
Каталожные данные
Рекомендация «Нормативного метода
аэродинамического расчета котельных установок»
![]()
![]()
![]()
, ![]()
![]()
,![]()
![]()
-![]()
![]()
![]()
![]()
![]()
![]()
![]()
![]()
![]()
![]()
![]()
![]()
![]()
![]()
![]()
![]()
![]()
![]()
![]()
![]()
![]()
![]()
![]()
![]()
![]()
![]()
![]()
![]()
![]()
![]()
![]()
![]()
![]()
![]()
![]()
![]()
![]()
Рекомендация «Нормативного метода
аэродинамического расчета котельных установок»-
![]()
![]()
![]()
![]()
Рекомендация «Нормативного метода
аэродинамического расчета котельных установок»-
![]()
![]()
![]()
![]()
…………….………………………….1480
………………………….19600
……………………………..345
Каталожные данные-
Рекомендация «Нормативного метода аэродинамического
расчета котельных установок»-
![]()
![]()
![]()
![]()
![]()
.
, а за котлом составила![]()
.
![]()
| [Методичка] Остеология |
| 00539 |
| 02.03 |
| 0501 Конунников ЛР1-1 |
| 10-2_ЛР |
| 10Лекция 10 |
| 1136 |
| 1304 |
| 131 |
| 1362 |