Материал: Теория систем и системный анализ

Внимание! Если размещение файла нарушает Ваши авторские права, то обязательно сообщите нам

Теория систем и системный анализ

Министерство образования и науки РФ

Федеральное государственное образовательное бюджетное учреждение

высшего профессионального образования

Волгоградский государственный технический университет

Кафедра «Информационные системы в экономике»






Семестровая работа

«Теория систем и системный анализ»

Работу выполнил

Студент гр. ЭП-263

Карчава Г.Г.

Проверил

к.э.н., доцент

Симонов А.Б

Введение

Исторически случилось так, что первые работы по компьютерному моделированию были связаны с физикой, где с помощью моделирования решался целый ряд задач гидравлики, фильтрации, теплопереноса и теплообмена, механики твердого тела и т. д. Моделирование в основном представляло собой решение сложных нелинейных задач математической физики с помощью итерационных схем (за исключением разве тех задач, где использовался метод Монте-Карло), и по существу было оно, конечно, моделированием математическим. Успехи математического моделирования в физике способствовали распространению его на задачи химии, электроэнергетики, биологии и некоторых других дисциплин, причем схемы моделирования не слишком отличались друг от друга. Сложность решаемых с помощью моделирования задач всегда ограничивалась лишь мощностью имеющихся ЭВМ.

Надо заметить, что подобный вид моделирования весьма широко распространен и в настоящее время. Более того, за время развития методов моделирования на ЭВМ при решении задач фундаментальных и смежных предметных областей накоплены целые библиотеки подпрограмм и функций, облегчающих применение и расширяющих возможности моделирования. И все же в настоящее время понятие «компьютерное моделирование» обычно связывают не с фундаментальными дисциплинами, а в первую очередь с системным анализом - направлением кибернетики, впервые заявившим о себе в начале 50-х годов при исследовании сложных систем в биологии, макроэкономике, при создании автоматизированных экономико-организационных систем управления.

Системный анализ стремительно сформировался сначала в весьма модное направление науки об управлении сложными системами, а затем по мере развития - в методологию, а точнее, в нечто безбрежное, таинственное, доступное только самым могучим умам. Они с гордостью называли себя системными аналитиками и, как и положено после канонизации, возвышались над тысячами инженеров и программистов, работая в таинственных Институтах Системного Анализа Сложных, Очень Сложных и Совсем Сложных Систем, публикуя работы с названиями типа «Теория декомпозиции сингулярных, квазилинейных, иерархических макросистем рефлексивного типа». Однако по истечении некоторого времени обнаружилась странная особенность подобных работ: они существовали сами по себе, а многочисленные практические работы по системному анализу и управлению реальными объектами выполнялись сами по себе, без какой-либо связи с этими теоретическими изысканиями. Более того, обнаружилась странная особенность системного анализа: в чистом виде весь предмет может быть сведен к нескольким, интуитивно довольно прозрачным «принципам системного анализа», выглядящим как библейские заповеди, - принцип иерархичности, принцип единства целей, принцип эмерджентности и др.

1. Теоретическая часть

.1 Графические представления

Графические представления рассматриваются здесь как класс методов формализованного представления систем, а так же, как основа возникновения СЛМ. В классификации Ф.Е. Темникова этот класс символически представлен рисунком.


Понятие графа первоначально было введено Л. Эйлером. В классификации Темникова к классу графических представлений отнесены разнообразные средства: графы (в классическом понимании теории графов), структуры (древовидные, сетевые), гистограммы, диаграммы, графики.

Графические представления позволяют наглядно отображать структуры сложных систем и процессов, происходящих в них. С этой точки зрения они могут рассматриваться как промежуточные между методами формализованного представления систем и методами, направленными на активизацию использования интуиции и опыта специалистов.

Действительно, такие средства, как графики, диаграммы, гистограммы, древовидные структуры, можно отнести к средствам активизации интуиции специалистов.

Классификация применяемых графиков по признакам и видам приведена в табл. 1.


В то же время есть и возникшие на основе графических представлений методы, которые позволяют ставить и решать вопросы оптимизации процессов организации, управления, проектирования и являются математическими методами в традиционном смысле. Таковы, в частности, геометрия, теория графов. Основные понятия теории графов приведены в таблице 2, которая позволяет начать самостоятельное изучение теории графов.

граф ценность системный операция



1.2 Представления операций во времени

Особую роль в моделировании процессов в сложных системах проектирования и управления играют представления операций во времени. Старейшими из таких представлений являются графики Ганта («время операция» в прямоугольных координатах), которые первоначально применялись при планировании, контроле и управлении производством.

Графики Ганта выполнялись в форме чертежей, ленточных диаграмм с ручным, а в последующем - и с автоматическим управлением. В последнем случае графики представляли собой ленты, одна половина которых была окрашена в черный цвет (черный участок соответствовал продолжительности операции). Дальнейшим шагом было разделение лент на отрезки времени, отображающие дискретные операции, что позволяло обрабатывать дискретную информацию. Еще позже на этой основе возникли представления совокупности дискретных операций в дискретном времени как множества событий, упорядоченных в двух измерениях - сетевая структура.

В результате на этой основе возникли прикладные теории - PERT*, сетевого планирования и управления, а позднее - и ряд методов статистического сетевого моделирования с использованием вероятностных оценок графов. Первоначально СПУ широко применялись не только в управлении производственными процессами, но и в системах организационного управления. Однако в последнем случае важно понимать основные недостатки СПУ.

Во-первых, эта теория первоначально была ориентирована на анализ только одного класса графов - направленных (не имеющих обратных связей, т.е. циклов, петель; такие требования содержались в руководящих материалах по формированию сетевых планов предприятий), и это явилось одной из причин того, что впоследствии при применении сетевых методов для отображения ситуаций, не подчиняющихся этим ограничениям, был использован термин сетевое моделирование, снимающий требование однонаправленности графа.

И, во-вторых (что наиболее существенно), при формировании сетевых планов необходимо участие высококвалифицированных специалистов, хорошо знающих процессы в системе (эту работу нельзя поручить техническим работникам, которые полезны лишь при оформлении сетевых графиков и обработке результатов оценки). При этом по результатам исследования оказалось, что доля «ручного» труда лица, принимающего решение (ЛПР), при разработке сетевого графика составляет, по оценкам специалистов, до 95% общих затрат времени на анализ ситуаций и процессов с использованием сетевого моделирования. Для снижения доли «ручного» труда полезно сочетать графические представления с лингвистическими и семиотическими, разрабатывая языки автоматизации формирования сетевой модели. На основе такого сочетания методов возникло новое направление моделирования - структурно-лингвистическое.

.3 Структурно-лингвистическое моделирование

СЛМ - подход, возникший в 70-е гг. XX в. в инженерной практике и основанный на использовании для реализации идей комбинаторики структурных представлений разного рода, с одной стороны, и средств математической лингвистики - с другой. В расширенном понимании подхода в качестве языковых (лингвистических) средств используются и другие методы дискретной математики (языки, основанные на теоретико-множественных представлениях, на использовании средств математической логики, семиотики).

В разных вариантах СЛМ используются разные средства. Общим для них является использование языкового (лингвистического) представления исходной информации и правил ее преобразования, т.е. понятий тезауруса, или словаря первичных терминов - элементов, из которых формируется модель, и грамматики - правил объединения элементов при ее формировании, и формы графического представления результатов моделирования. Поэтому в случае применения для реализации подобных моделей ЭВМ (и особенно при появлении средств графического представления информации) можно сразу говорить не о средствах структурно-лингвистического моделирования, а о разработке языка моделирования или автоматизации моделирования, языка автоматизации проектирования. Иногда это удобнее для пользователя, но разработчику такого языка полезно все же исходить из основных положений СЛМ и использовать накопленный опыт создания таких моделей и средств их формирования и представления.

В основу формирования структурно-лингвистической модели могут быть положены средства: теоретико-множественных представлений, т.е. правила формирования пар, троек, пятерок из первичных элементов подмножеств; математическая логика, т.е. функция алгебр логики; математическая лингвистика; семиотические представления, допускающие произвольные правила, близкие к правилам естественного языка.

В зависимости от того, какие из этих направлений дискретной математики положены в основу языка, вместо термина «структурно-лингвистическое моделирование» используют другие термины - «графо-семиотическое», «сигнатурное» (знаковое) моделирование и т.п. Однако, учитывая, что все названные направления дискретной математики - теория множеств, математическая логика, математическая лингвистика, семиотика - отличаются одно от другого в основном исходными понятиями и видом отношений или правил комбинирования элементов, а общие принципы построения языков моделирования на их основе одинаковы, все подходы, сочетающие знаковые (в широком смысле) представления и графические (структурные), объединяют в единое направление - СЛМ.

Структурно-лингвистический подход является хорошей основой для разработки моделей постепенной формализации модели принятия решения (см.), которые должны базироваться на переменном использовании различных методов системного анализа - методов, направленных на активизацию использования интуиции и опыта специалистов, и методов формализованного представления систем.

2. Практическая часть

.1 Бизнес-процесс функционирование гостиницы

IDEF0 - методология <https://ru.wikipedia.org/wiki/%D0%9C%D0%B5%D1%82%D0%BE%D0%B4%D0%BE%D0%BB%D0%BE%D0%B3%D0%B8%D1%8F> функционального моделирования (англ. <https://ru.wikipedia.org/wiki/%D0%90%D0%BD%D0%B3%D0%BB%D0%B8%D0%B9%D1%81%D0%BA%D0%B8%D0%B9_%D1%8F%D0%B7%D1%8B%D0%BA> function modeling) и графическая нотация, предназначенная для формализации и описания бизнес-процессов <https://ru.wikipedia.org/wiki/%D0%91%D0%B8%D0%B7%D0%BD%D0%B5%D1%81-%D0%BF%D1%80%D0%BE%D1%86%D0%B5%D1%81%D1%81>. Отличительной особенностью IDEF0 является её акцент на соподчинённость объектов. В IDEF0 рассматриваются логические отношения между работами, а не их временна́я последовательность (поток работ <https://ru.wikipedia.org/wiki/%D0%9F%D0%BE%D1%82%D0%BE%D0%BA_%D1%80%D0%B0%D0%B1%D0%BE%D1%82>).

Стандарт IDEF0 представляет организацию как набор модулей, здесь существует правило - наиболее важная функция находится в верхнем левом углу, кроме того есть правило стороны:

·              стрелка входа приходит всегда в левую кромку активности,

·              стрелка управления - в верхнюю кромку,

·              стрелка механизма - нижняя кромка,

·              стрелка выхода - правая кромка.

Описание выглядит как «чёрный ящик <https://ru.wikipedia.org/wiki/%D0%A7%D1%91%D1%80%D0%BD%D1%8B%D0%B9_%D1%8F%D1%89%D0%B8%D0%BA>» с входами, выходами, управлением и механизмом, который постепенно детализируется до необходимого уровня. Также для того чтобы быть правильно понятым, существуют словари описания активностей и стрелок. В этих словарях можно дать описания того, какой смысл вы вкладываете в данную активность либо стрелку.

Также отображаются все сигналы управления, которые на DFD <https://ru.wikipedia.org/wiki/DFD> (диаграмме потоков данных) не отображались. Данная модель используется при организации бизнес-проектов и проектов, основанных на моделировании всех процессов: как административных, так и организационных.

Моделирование бизнес процесса на тему: «Функционирование трикотажной фабрики».

Взаимодействие системы с окружающей средой описывается в терминах входа (на рисунке 1 это «сырье»), выхода («готовая продукция»), управления («Правила техники безопасности», «Требования ГОСТов», «Должностные инструкции») и механизмов («Персонал», «Оборудование», «Транспортные средства»).

«Сырье» - это материал для производства продукции.

В оказании услуг принимает участие «персонал».

Рисунок 1. Экранная форма ТОР уровня «Функционирование Трикотажной фабрики»

После описания контекстной диаграммы проводится функциональная декомпозиция - система разбивается на подсистемы и каждая подсистема описывается отдельно (диаграммы декомпозиции). Затем каждая подсистема разбивается на более мелкие и так далее до достижения нужной степени подробности. В результате такого разбиения, каждый фрагмент системы изображается на отдельной диаграмме декомпозиции.

Рисунок 2. Экранная форма уровня А1.

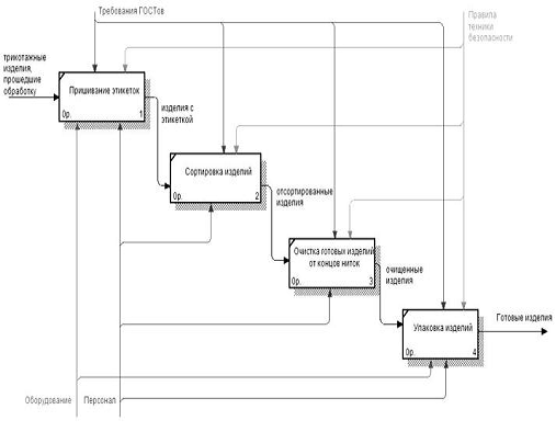
«Контроль качества сырья на складе» представляет собой процесс контроля качества материала для производства продукции;

«Производственный цех» - это процесс производства изделий;

«Контроль качества готовых изделий» - это процесс контроля качества произведенной продукции;

«Реализация готовой продукции» - это процесс продажи изделий, прошедших контроль.

Рисунок 3. Экранная форма уровня А2 «Производственный цех»

Рисунок 4.Экранная форма уровня А2 «Контроль качества изделий»

Рисунок 5. Экранная форма уровня А2 «Реализация готовой продукции»

В заключении хочется подчеркнуть, что главное достоинство идеи анализа бизнес-процессов предприятия посредством создания его модели - ее универсальность. Во-первых, моделирование бизнес-процессов это ответ практически на все вопросы, касающиеся совершенствования деятельности предприятия и повышения его конкурентоспособности. Во-вторых, руководитель или руководство предприятия, внедрившие у себя эту методологию, будут иметь информацию, которая позволит самостоятельно совершенствовать свое предприятие и прогнозировать его будущее.

Заключение

Общая теория систем (теория систем) - научная и методологическая концепция исследования объектов, представляющих собой системы <https://ru.wikipedia.org/wiki/%D0%A1%D0%B8%D1%81%D1%82%D0%B5%D0%BC%D0%B0>. Она тесно связана с системным подходом <https://ru.wikipedia.org/wiki/%D0%A1%D0%B8%D1%81%D1%82%D0%B5%D0%BC%D0%BD%D1%8B%D0%B9_%D0%BF%D0%BE%D0%B4%D1%85%D0%BE%D0%B4> и является конкретизацией его принципов и методов.

Первый вариант общей теории систем был выдвинут Людвигом фон Берталанфи <https://ru.wikipedia.org/wiki/%D0%91%D0%B5%D1%80%D1%82%D0%B0%D0%BB%D0%B0%D0%BD%D1%84%D0%B8,_%D0%9B%D1%8E%D0%B4%D0%B2%D0%B8%D0%B3_%D1%84%D0%BE%D0%BD>. Его основная идея состояла в признании изоморфизма <https://ru.wikipedia.org/wiki/%D0%98%D0%B7%D0%BE%D0%BC%D0%BE%D1%80%D1%84%D0%B8%D0%B7%D0%BC> законов, управляющих функционированием системных объектов.