Материал: Тема 4.3 ЛиУЦП

Внимание! Если размещение файла нарушает Ваши авторские права, то обязательно сообщите нам

2. Метрики (система измеряемых показателей) – metrics. Метрики предназначены для оценки возможности достижения стратегических решений, обозначенных в терминах показателей деятельности цепи.

Метрика – это установленный стандарт для оценки деятельности или процесса. Метрики SCOR используются в целях диагностики проблем цепи поставок.

Модель SCOR выделяет три уровня метрик (групп показателей).

•Уровень 1содержит показатели, диагностирующие общее состояние цепи поставок. Также известны как стратегические метрики или группы ключевых показателей эффективности (KPI). Сравнительный анализ данных показателей первого уровня помогает в постановке реальных целей и задач для выбранного стратегического направления.

•Уровень 2включает показатели, которые в свою очередь являются диагностирующими для метрик первого уровня и помогают выявить причины отклонения запланированных значений.

•Уровень 3 содержит показатели, которые соответственно служат для диагностики метрик второго уровня.

Все метрики с первого по третий уровень SCOR-модели имеют иерархическую структуру. Декомпозиция помогает выделить факторы, обусловившие отклонения показателей от плановых значений, которые в дальнейшем подлежат более тщательному исследованию.

Таблица 3 - Структура показателей эффективности функционирования цепи поставок

Группа параметров функционирования цепи

Первый уровень метрик

Индикатор

Наименование

Индикатор

Наименование

Внешние

RL

Надежность

Supply chain reliability

RL 1.1

Совершенный заказ

Perfect order fulfillment

RS

Скорость отклика

Supply chain responsiveness

RS.1.1

Длительность цикла выполнения заказа

Order fulfillment cycle time

AG

Маневрен-ность

(динамич-ность)

Supply chain agility

AG.1.1

Уровень гибкости цепи поставок (up)

Upside supply chain flexibility

AG.1.2

Уровень адаптивности цепи поставок (up)

Upside supply chain adaptability

AG.1.3

Уровень адаптивности цепи поставок (down)

Downside supply chain adaptability

AG.1.4

Общая стоимостная мера риска

Overall value at risk

Внутренние

СО

Затраты

Supply chain costs

CO.1.1

Издержки на управление цепями поставок

Supply chain management cost

CO.1.2

Себестоимость реализованных товаров

Cost of goods sold

AM

Активы

Supply chain asset management

AM.1.1

Оборачиваемость активов

Cash-to-cash cycle time

AM.1.2

Рентабельность внеоборотных активов

Return on supply chain fixed assets

AM.1.3

Рентабельность оборотных активов (рабочего капитала)

Return on working capital

В соответствии с рекомендациями Совета по управлению цепями поставок оценочная карта цепи поставок должна содержать хотя бы одну метрику для каждого показателя деятельности компании в целях принятия максимально сбалансированного управленческого решения.

Основные показатели эффективности цепи поставок. Пути повышения эффективности цепи поставок

Оценка экономического состояния ЦП в целом и ее элементов с позиций логистики связана с понятием экономического роста, когда темпы выпуска и реализации продукции опережают темпы прироста расхода ресурсов (с одной стороны - затрат на изготовление продукции, а с другой - основных и оборотных производственных фондов).

Возможности определения предпосылок и последствий экономического развития ЛС в динамике представляются с помощью показателей логистической активности.

Логистическая активность рассматривается как комплексная характеристика поведения ЦП (в том числе в динамике), отражающая уровень ее гибкости к изменению внутренней и внешней среды и степень использования потенциала системы в организации и управлении потоковыми характеристиками процессов закупок, обеспечения производства и реализации продукции.

Понятие «активность» логистической деятельности ближе к понятию «интенсивность» выполнения функций, поэтому может служить базой для обеспечения роста эффективности ЦП.

Структура показателя логистической активности системы (организации, предприятия и т.д.) предусматривает отражение трех аспектов и соответственно включает три группы показателей:

I - качественный аспект обслуживания потребителя (согласование уровня мобилизации потенциала ЛС и спроса на продукцию и услуги);

II - степень соответствия функций ЛС изменениям во внутренней и внешней среде во времени (динамический аспект);

III - рациональный масштаб логистической деятельности (в том числе, соответствия по объемам закупок, производства и продаж, мощностей и т.д.).

Обобщающим показателем может служить степень соответствия логистической активности ЛС другим составляющим деловой активности предприятия (маркетинговой, производственной, инвестиционной и т.д.). Каждая группа показателей имеет свои разновидности.

В состав I группы входят:

1) уровень мобилизации логистического потенциала (например, для дилерской сети - функциональный потенциал дилера и категория его использования);

2) уровень удовлетворенности заказчиков потребительским сервисом;

3) уровень привлечения инвестиций и замораживания капитала по функциям цепочки ценностей в ЛС;

4) качество исполнения логистических функций в соотношении с их значимостью и затратами.

Ко II группе показателей относятся:

1) соответствие реакции ЛС характеру конкурентной ситуации (отслеживание результативности изменений);

2) скорость введения изменений в логистическую систему.

В III группу входят такие показатели, которые определяют соотношения текущих значений показателей производительности ЛС по функциям, их целевых значений и показателей ведущих конкурентов. Состав этих показателей и форма их представления для учета и анализа в ЛС приведены ниже.

Для оценки логистической активности может быть использована следующая схема:

1. Определяется набор частных показателей как составляющих логистической активности исходя из результатов анализа влияющих факторов.

Частные показатели должны быть значимыми (наиболее важными для каждого направления логистической деятельности) и независимыми.

Важно помнить, что при использовании показателей для расчета индекса деловой активности в литературе есть рекомендации использовать относительные показатели (отражающие относительные темпы роста/снижения или долевые части целого за определенный период). Но данный подход не учитывает случай, когда относительное изменение показателя может иметь разные знаки, т.е. в одном отчетном периоде относительное изменение показателя характеризуется ростом, а в другом отчетном периоде - снижением. Кроме того, значение относительного изменения может быть близко к 0, в результате чего, интегральный индекс логистической активности может принимать значение, близкое к 0 или бесконечности.

2. По каждому частному показателю рассчитывается индекс относительного изменения, представляющий собой отношение показателя отчетного (планового) периода к базовому (за прошлый отчетный период).

Если за отчетный период взят месяц, то базовым отчетным периодом может являться прошедший месяц, месяц прошлого года, месяц позапрошлого года и т.д.

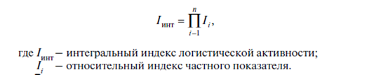
3. Интегральный индекс логистической активности за оцениваемый интервал времени определяется как функция произведения относительных индексов частных показателей, т.е.

Для поддержания логистической активности предприятия на должном уровне необходим организационно-экономический механизм, который позволит выявить критические и близкие к критическим зоны и определить меры по улучшению состояния предприятия и повышению его активности. В качестве составной части такого механизма и для выявления нарушений в логистической системе используется система логистического аудита. Логистический аудит является одним из элементов системного аудита наряду с финансовым аудитом, аудитом персонала, производственным, управленческим, социальным, экологическим, правовым и маркетинговым аудитом.

Одним из этапов логистического аудита является определение основных точек и методов контроля тех показателей, которые позволяют сделать вывод о состоянии логистической системы и ее влиянии на экономику предприятия.

Для оценки эффективности ЛС важна динамика показателей и сравнение их с отраслевыми стандартами и конкурентами. Ниже приводятся характеристики некоторых рекомендуемых показателей по функциональным циклам логистики (закупки, обеспечение производства и распределение).

1. Закупки.

Время доставки (часы, дни). Время доставки зависит от протяженности маршрута, поэтому следует уточнять данный показатель применительно к конкретной поездке либо рассматривать его как средний по определенным маршрутам.

Безопасность доставки. Имеется в виду показатель риска повреждения груза при несчастном случае / аварии, неисправности транспортного средства определенного вида. Наиболее опасным является автомобильный, несмотря на уверенность многих в авиатранспорте.

Среди ошибок при доставке необходимо учитывать:

1) поставки с дефектами в изделиях,

2) поставки с ошибочно посланной продукцией,

3) неполные поставки,

4) поставки с опозданием,

5) преждевременные поставки.

2. Управление запасами.

Показатель наличия запасов характеризует уровень (%) удовлетворения потребности участника логистической цепочки в ассортименте.

Размер текущих запасов - запасы в конкретный момент времени (шт., т).

Размер страховых запасов - запасы, необходимые для обеспечения бесперебойной работы склада и используемые в различных системах управления запасами.

Запасы в пути показывают объем запасов, находящихся в пути (в логистической системе).

Размер заказа - количество материальных ресурсов, на которое должен быть выписан заказ для пополнения запаса.

Дефицит запасов - величина, связанная с показателем наличия запасов.

Дефицит запасов = (1 - коэффициент наличия запасов) (%).

3. Складирование.

Число складских позиций (показывает число ассортиментных групп, которые должны быть предусмотрены системой учета.

На каждую ассортиментную позицию должен быть предусмотрен отдельный код. В зарубежной литературе встречается термин - SKU (Stock keeping unit), т.е. ассортиментная позиция, единица складирования (хранения)).

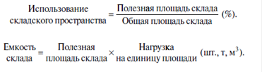
Грузонапряженность склада - допустимая нагрузка на единицу площади склада (ед./м2).

Пропускная способность склада (характеризует объем груза, который может пройти через склад за определенный промежуток времени при максимальном использовании емкости и при данной величине оборачиваемости запасов).

4. Транспортировка.

Данные показатели относятся к затратным и характеризуют эффективность функционального цикла с позиции затрат.

Протяженность маршрута (км). Рассматривается протяженность каждого маршрута, а также средняя протяженность всех поездок / рейсов:

Время доставки (часы, дни) зависит от протяженности маршрута, поэтому следует уточнять данный показатель применительно к конкретной поездке, либо рассматривать его как средний по определенным маршрутам.

Грузоподъемность транспортных средств (т).

Доступность транспорта (подразумевается обеспеченность конкретным видом транспорта в течение определенного времени, т.е. соответствие фактического наличия транспортных средств заявке или ожиданиям).

Безопасность транспортировки (показатель риска повреждения груза при несчастном случае / аварии, неисправности транспортного средства определенного вида).

Число вариантов упаковки характеризует количество ассортиментных групп продукта в зависимости от вида упаковки.

5. Грузопереработка.

Грузооборот характеризует объем грузов различных наименований, прошедших через склад за определенный промежуток времени. Возможно исчисление грузооборота по прибытию или по выбытию со склада, но чаще - по прибытию, это - абсолютный показатель.