Материал: Технология приготовления изделий из воздушного теста

Внимание! Если размещение файла нарушает Ваши авторские права, то обязательно сообщите нам

Запах нефтепродуктов или другой        Упаковка в тару, имеющую запах нефтепродуктов; другие запахи при неправильном хранении

Сахарная пудра применяется в кондитерской промышленности при производстве шоколада, драже, приготовлении некоторых начинок для карамели, сбивных конфетных масс и для отделки тортов.

Для приготовления сахарной пудры сахар-песок просеивают через сита с диаметром отверстий не более 3 мм. Затем сахар пропускают через магнитные уловители и направляют на молотковые микромельницы для измельчения и получения сахарной пудры. Для получения 1 т пудры необходимо 1003 кг сахара-песка. Пудру готовят на предприятии-потребителе или завозят в готовом виде.

Пищевая ценность сахарной пудры составляет 100 г. продукта: углеводы - 99.95 %.

Энергетическая ценность продукта в 100 г. составляет - 400 Ккал

2. Организация производства

2.1 Организация работы кондитерского цеха

Кондитерский цех занимает особое место на предприятии общественного питания. Он выпускает изделия, которые реализуют не только в залах, но и в магазинах кулинарии, филиалах, буфетах других предприятий.

Кондитерский цех на предприятии организуется для выпуска следующих изделий: тортов, пирожных, кексов, коврижек и др.

Технологический процесс в кондитерском цехе: подготовка продуктов, замес теста, разделка и выпечка изделий, остывание, укладка, хранение, транспортировка.

Производственная программа кондитерского цеха составляется на основании заявок предприятия и выражается в форме наряда-заказа. Наряд-заказ составляется для всего цеха.


1       Раковина для мытья рук

         Холодильник для хранения полуфабрикатов

         Моечная ванна

         Производственные столы

         Весы

         Машина для просеивания муки МПМ-800

         Тестомесильная машина ТММ-1М

         Взбивальная машина МВ-35М

         Привод универсальный П-11

         Производственный стол для готовой продукции

         Холодильник для хранения готовой продукции

         Кондитерская электрическая печь КЭП-400

         Плита электрическая ПЭСМ - 4

14     Стеллаж для посуд.

2.2 Технология приготовления воздушного теста

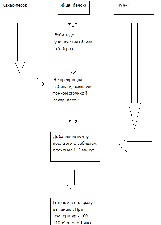
Воздушное тесто представляет собой пенообразную массу белого цвета, легкую, пористую. Тесто готовят без муки. Для того чтобы воздушный полуфабрикат соответствовал своему названию, очень важно при приготовлении теста точно соблюдалось технологические режим взбивания белков. Яичные белки взбивают до увеличения их объема в 5..6 раз и до образования стойкой пены. Не прекращения взбивания, тонкой струей постоянно всыпают сахар-песок, добавляют пудру и после этого взбивают в течение 1..2 мин, не боле. Если взбивать дольше, то масса может уменьшиться в объеме и осесть. Она должна быть пышной и сухой на вид. Готовое тесто сразу выпекают в виде лепешки на кондитерских листах для тортов круглой или прямоугольной формы, используя для этой цели железные рамы или кольца определенного размера. Кондитерские листы смазывают маслом подпыливают мукой, ставят на них раму или кольцо, наполняют слой теста толщиной 8..10 мм, выравнивают ножом и выпекают при температуре 100… 110º С около 1 час.


Выпеченный полуфабрикат охлаждают, снимают с кондитерского листа с помощью тонкого ножа и используют для приготовления тортов и пирожных. Обращаться с ними надо осторожно в связи с повышенной хрупкостью.

Иногда изделия при осадке расплывается, это может быть вызвано тем, что неправильно были взбиты белки, на посуде имелись следы жира или было добавлено много сахара - песка.

При недостаточной продолжительности выпекания изделия могут осесть, поэтому после выпекания их необходимо просушить в теплом месте до полного высыхания.

2.3    Характеристика технологического оборудования и инвентаря

В состав кондитерского цеха входят помещения для замеса теста, разделки и выпечки, приготовления крема и отделки изделий. Кроме них предусматривают, кладовую готовых изделий. Кондитерский цех должен иметь свое моечное отделение для мытья посуды, инвентаря.

Рабочим цехом применительно к кондитерскому цеху называется отдельное помещение или участок производственной площади, закрепленный за одним работником.

В зависимости от мощности и выпускаемого ассортимента организованы следующие рабочие места:

для обработки яиц;

для просеивания муки;

для подготовки других видов сырья;

для замеса песочного, бисквитного, миндального теста;

для отделки изделий;

для мойки инвентаря и тары;

отделение хранения готовой продукции.

На рабочем месте для обработки яиц устанавливается производственный стол <#"802251.files/image004.jpg">

Схема 1 - Технологическая схема приготовления торта ярославна

Технико-технологическая карта

УТВЕРЖДАЮ:

Директор Кафе «Солнышко»

______________ Белянина А.В.

«__»_______2015г

ТЕХНИКО-ТЕХНОЛОГИЧЕСКАЯ КАРТА

«торт Ярославна»

1       1 Область применения

Настоящая технико-технологическая карта распространяется на изделие «торт Ярославна», вырабатываемый в кафе «Солнышко» и реализуемый в кафе «Солнышко».

2       2 Требования к сырью

Продовольственное сырье, пищевые продукты и полуфабрикаты, используемые для изделия «торта Ярославна», должны соответствовать требованиям действующих нормативных и технических документов, иметь сопроводительные документы, подтверждающие их безопасность и качество (сертификат соответствия, санитарно-эпидемиологическое заключение, удостоверение безопасности и качества и пр.).

. Рецептура

Наименование сырья и полуфабриката

Расход на 1 порцию, г.

В натуре

1.      Сахар - песок - 521,0

.        Белки яичные - 160,0

.        Пудра ванильная - 4,2

.        Кислота лимонная - 1,6

.        Масло сливочное         - 288,8

.        Коньяк - 0,96

.        Яйца - 37,5

.        Молоко - 133,7

.        Какао-порошок - 0,7

.        Эссенция ванильная - 0,02

.        ИТОГО сырья на п/ф -

.        Выход п/ф в готов. Продукции

.        Выход готовой порции - 1000,0

4. Технологический процесс

Яичные белки взбивают до увеличения их объема в 5..6 раз и до образования стойкой пены. Не прекращения взбивания, тонкой струей постоянно всыпают сахар-песок, добавляют пудру и после этого взбивают в течение 1..2 мин, не боле. Если взбивать дольше, то масса может уменьшиться в объеме и осесть. Она должна быть пышной и сухой на вид. Готовое тесто сразу выпекают в виде лепешки на кондитерских листах для тортов круглой или прямоугольной формы, используя для этой цели железные рамы или кольца определенного размера. Кондитерские листы смазывают маслом подпыливают мукой, ставят на них раму или кольцо, наполняют слой теста толщиной 8..10 мм, выравнивают ножом и выпекают при температуре 100… 110º С около 1 час.

. Требования к оформлению, реализации и хранению

Подготовка воздушного полуфабриката к отделке.

Пласты (лепёшки) воздушного полуфабриката прослаиваются кремом и соединяют. Поверхность покрывают равномерным слоем крема. Форма тортов может быть квадратной или круглой.

Отделка: Поверхность воздушных тортов отделывают кремом орехом цукатами и украшают художественным рисунком из крема. Боковую поверхность покрывают кремом и обсыпают кромкой воздушного полуфабриката.

Условия хранения: В сухом темном месте при комнатной температуре.

Срок хранения: 48 часов.

. Показатели качества и безопасности

.1 Органолептические показатели качества:

Внешний вид должен соответствовать данному изделию круглый либо квадратный без повреждений.

Поверхность: Не подгоревшая украшенная.

Цвет: Белый.

Вид в изломе: Хорошо пропеченный без следов непромеса.

.2. Микробиологические показатели изделия торта ярославны должны соответствовать требованиям СанПиН 2.3.2.1078-01, индекс 1.9.15.13; СанПиН 2.4.5.2409-08.

Пищевая ценность

Примерная схема кондитерского цеха с расстановкой оборудования


1

Раковина для мытья рук

2

Холодильник для хранения полуфабрикатов

3

Моечная ванна

4

Производственные столы

5

Весы

6

Машина для просеивания муки МПМ-800

7

Тестомесильная машина ТММ-1М

8

Взбивальная машина МВ-35М

9

Привод универсальный П-11

10

Производственный стол для готовой продукции

Холодильник для хранения готовой продукции

12

Кондитерская электрическая печь КЭП-400

13

Плита электрическая ПЭСМ - 4

14

Стеллаж для посуд.