Выбрать модель с наибольшей тактовой частотой, которая выпускается в г.'Богодухов'. SELECT типы_эвм.название FROM типы_эвм INNER JOIN изготовитель_эвм ON изготовитель_эвм.изготовитель_id = изготовитель.id INNER JOIN изготовитель ON изготовитель.id = изготовитель_эвм.изготовитель_id WHERE изготовитель.место_размещения = 'г. Богодухов' and типы_эвм.тактовая_частота = (select MAX(тактовая_частота) FROM типы_эвм)
Определить фирму, которая представляет на рынки товары на наибольшую сумму.
SELECT реализатор.название, FROM реализатор INNER JOIN партии ON партии.реализатор_id = реализатор.id WHERE типы_эвм.тактовая_частота = (select MAX(SUM(цена)) FROM партии)
Выбрать города, в которых выпускаются ПЭВМ на базе процессора 'POWER-4'.
SELECT изготовитель.место_размещения FROM изготовитель INNER JOIN изготовитель_эвм ON изготовитель_эвм.изготовитель_id = изготовитель.id INNER JOIN типы_эвм ON типы_эвм.id = изготовитель_эвм.эвм_id WHERE типы_эвм.тип_процессора = 'POWER-4'
Минимальный список характеристик:
Название вида животного, суточное потребление корма, семейство, континент обитания.
Название комплекса, номер помещения, наличие водоема, отопления, количество животных в помещении.
Один и тот же вид животного может в зоопарке находиться в разных помещениях и в одном помещении может находиться несколько видов животных.
Выборки:
Определить суточное потребление корма обитателями комплекса 'приматы'.
Select суточное потребление корма from животное inner join комплекс on животное.животное id = комплекс.животное id where название комплекса = приматы
Выбрать случаи размножения животного вида 'карликовый гиппопотам' в помещении без водоема.
Select count количество животных from комплекс inner join животное on …… where вид животного = карликовый гиппопотам and наличие водоема = FALSE
Определить общую численность представителей семейства 'псовые' в зоопарке.
Select sum (численность) from комплекс inner join животное on комплекс.животноеid = животное.животноеid where семейство = псовые
Вывести все пары видов, которые содержатся в одном помещении
Select комплекс.помещение, животное.вид животного from комплекс inner join животное on комплекс.животноеid = животное.животноеid group by комплекс.помещение
Минимальный список характеристик:
Фамилия спортсмена, дата рождения, страна, спортивный разряд, участвовал ли в борьбе за звание чемпиона мира, рейтинг, примечание
Турнир, страна, город, дата проведения, уровень турнира;
Стартовый номер спортсмена в данном турнире, занятое место.
Один шахматист может участвовать в разных турнирах.
Выборки:
Выбрать турнир с самым высоким рейтингом участников.
Выбрать те турниры, где все призовые места заняли представители страны-хозяина турнира.
Выбрать тех шахматистов, которые заняли не менее трех призовых мест в течение 2000 г.
Определить турниры, в которых участник с самым высоким рейтингом занял последнее место.
Минимальный список характеристик:
Название корабля, водоизмещение, порт приписки, капитан и т.д.
Название порта, страна, категория;
Дата посещения порта, дата убытия, номер причала, цель посещения.
Один корабль может посещать несколько портов.

Выборки:
Выбрать список кораблей, посещавших 'Одессу' зимой 1998/99 г.
select Корабль.Id, Посещение.Дата_Прибытия, Порт.Название
from Посещение
UNNER JOIN Корабль ON Корабль.ID = Посещение.КорабльId
UNNER JOIN Порт ON Порт.ID = Посещение.ПортId
WHERE Порт.Название = "Одесса" AND
Дата_Прибытия > to_date('31-11-1998') AND
Дата_Прибытия < to_date('1-03-1999')
GROUP BY Корабль.Id;
Определить, когда корабль 'Кузнецов' посещал порт 'Новороссийск' с целью 'починки такелажа'.
select Корабль.ID, Корабль.Название, Посещение.ЦельПосещения
from Посещение
UNNER JOIN Корабль ON Корабль.ID = Посещение.КорабльId
UNNER JOIN Порт ON Порт.ID = Посещение.ПортId
WHERE Корабль.Название = "Кузнецов" AND
Порт.Название = "Новороссийск" AND
Посещение.ЦельПосещения = "Починка такелажа"
GROUP BY Корабль.ID;
Определить страны, в которые никогда не приходят корабли с целью 'туризм'.
select Порт.Название, Посещение.ЦельПосещения
from Посещение
UNNER JOIN Порт ON Порт.ID = Посещение.ПортId
WHERE Посещение.ЦельПосещения != "туризм"
GROUP BY Порт.Название;
Определить, с какой целью чаще всего заходят корабли в порт 'Ялта'.
SELECT *
FROM (SELECT Порт.Название, Посещение.ЦельПосещения, count(Посещение.ЦельПосещения)
FROM Посещение, Порт
WHERE Порт.ID = Посещение.ПортId
GROUP BY count(Посещение.ЦельПосещения) DESC;)
WHERE ROWCOUNT = 1;
Минимальный список характеристик:
Имя ученого, организация, страна, ученая степень;
Название конференций, место проведения, дата;
Тип участия, тема доклада, публикация (да/нет).
Один ученый может участвовать в разных конференциях и с разными типами докладов.
Тип участия: доклад, сообщение, стендовый доклад, оргкомитет и т.д.
Выборки:

Выбрать список ученых, имевших публикации в 1999 г. с указанием числа публикаций для каждого.
select Ученый.ФИО, Участие.Публикация, Конферениця.ДатаПроведения
from Участие
INNER JOIN Ученый ON Ученый.ID = Участие.УченыйID
INNER JOIN Конференция ON Конференция.ID = Участие.КонференцияID
where
Участие.Публикация = true AND
Конферениця.ДатаПроведения > to_date('31-12-1998') AND
Конферениця.ДатаПроведения < to_date('1-1-2000');
Выбрать названия конференций, материалы которых не опубликованы.
select Конференция.ID, Конференция.Название, Участие.Публикация
from Конференция, Участие
where Участие.Публикация = false
GROUP BY Конференция.ID = Участие.КонференцияID;
Определить, в какой конференции участвовало больше всего докторов наук.
select *
from (select count(Ученый.УченаяСтепень), Ученый.УченаяСтепень, Конференция.Название
from Учатие
INNER JOIN Ученый ON Ученый.ID = Участие.УченыйID
INNER JOIN Конференция ON Конференция.ID = Участие.КонференцияID
where Ученый.УченаяСтепень = "Доктор Наук"
group by count(Ученый.УченаяСтепень) desc;)
where rownum 1;
Выбрать список конференций с указанием числа представленных на каждой из них стран.
Минимальный список характеристик:
Название продукта, версия, тип, фирма, дата выпуска, прикладная область, стоимость лицензии;
Название пользователя, регион, сфера применения;
Стоимость инсталляции, дата инсталляции, дата деинсталляции, количество лицензий при инсталляции.
Один и тот же программный продукт может инсталлироваться (деинсталлироваться) разными пользователями и один пользователь может инсталлировать (деинсталлировать) разные продукты.
Прикладная область: делопроизводство, управление технологическим процессом, e-коммерция, e-бизнес и т.д. Тип программного продукта: ОС, сервер приложений, СУБД, Web-сервер, система программирования и т.д.
Выборки:
Определить прикладную область, которая требует наибольшей номенклатуры программных продуктов.
Определить затраты на приобретение/модификацию программного обеспечения, сделанные покупателем 'Белый ветер' в 2000г.
SELECT стоимость.лицензии FROM продукт
INNER JOIN пользователь ON продукт.пользовательID = пользователь.пользовательID WHERE пользователь.пользователь = ‘Белый ветер’
AND пользователь.дата_выпуска > to_date(’31-12-1999’)
AND пользователь.дата_выпуска > to_date(’01-01-2001’)
Выбрать список продуктов типа 'серверные операционные системы', в порядке убывания их популярности.
Select * from Продукт where Тип = 'серверные операционные системы order by популярность desc;
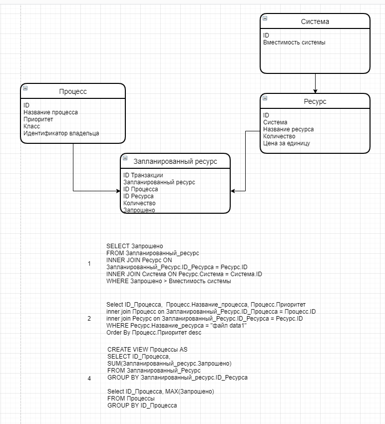
Минимальный список характеристик:
Название процесса, приоритет, класс, идентификатор владельца;
Название ресурса, количество, цена за единицу;
Запланированный ресурс, количество, запрошено/выделено.
Один и тот же процесс может задействовать много разных ресурсов и один и тот же ресурс может быть задействован разными процессами.
Примечание:
Классы процессов (в порядке убывания абсолютного приоритета): критический, серверный, нормальный, запасной.
Выборки:
Определить, есть ли в системе процессы с запросами, превышающими возможности системы.
Выбрать очередь к ресурсу 'файл data1' в порядке убывания приоритетов.
Определить, в очередях к каким ресурсам есть процессы с приоритетом выше, чем у тех, которые владеют ресурсами.
Определить владельца, у которого "самые большие аппетиты" в ценовом выражении.
