Резервуарным парком в конце магистрального
нефтепровода является либо сырьевой парк НПЗ, либо резервуары крупной
перевалочной нефтебазы или пункта налива.
.3 Системы перекачки нефти
В зависимости от того как организовано прохождение нефти через нефтеперекачивающие станции, различают следующие системы перекачки (рисунок 1.2):
— постанционная;
— через резервуар станции;
— с подключенными резервуарами;
— из насоса в насос.
При постанционной системе перекачки нефть
принимается поочередно в один из резервуаров станции, а ее подача на следующую
станцию осуществляется из другого резервуара. Это позволяет организовать учет
перекачиваемой нефти на каждом перегоне между станциями и благодаря этому
своевременно выявлять и устранять возникавшие утечки. Однако при этой системе
перекачки значительны потери от испарения.
Рисунок 1.2 - Системы перекачки: а)
постанционная; б) через резервуары; в) с подключенными резервуарами; г)изнасоса
в насос; I - предыдущая НПС; II - последующая НПС; 1 - резервуар; 2 - насосная
станция
Система перекачки «через резервуар станции» исключает учет нефти по перегонам. Зато потери нефти от испарения меньше, чем при постанционной системе перекачки. Но все равно из-за усиленного перемешивания нефти в резервуаре ее потери от испарения очень велики,
Более совершенна система перекачки «с подключенными резервуарами». Резервуары здесь, как и в предыдущих системах, обеспечивают возможность перекачки на смежных перегонах с разными расходами. Но в данном случае основная масса нефти проходит, минуя резервуары, и поэтому потери от испарения меньше.
Наиболее предпочтительна с точки зрения сокращения потерь нефти система перекачки «из насоса в насос». В этом случае резервуары промежуточных станций задвижками отключаются от магистрали и используются только для приема нефти во время аварии или ремонта. Однако при этой системе перекачки все станции должны вести перекачку с одинаковыми расходами. Это не страшно при нормальной работе всех станций. Однако выход из строя одной из станций (например, из-за нарушения электроснабжения) на трубопроводах большой протяженности вынуждает останавливать и часть других, что отрицательно сказывается на работе трубопровода и насосно-силового оборудования. Именно поэтому нефтепроводы большой протяженности, работающие по системе «из насоса в насос», делят на эксплуатационные участки, разделенные резервуарными парками.
В настоящее время система перекачки «через резервуар станции» не применяется. Постанционная система перекачки используется на коротких нефтепроводах, имеющих только одну головную нефтеперекачивающую станцию. На протяженных нефтепроводах одновременно применяются сразу несколько систем перекачки.
1.4 Актуальность задачи обнаружения утечек
На современном этапе развития трубопроводного транспорта нефти и нефтепродуктов особенно актуальна проблема обеспечения надежности и безаварийности магистральных трубопроводов. Уделяется большое внимание не только обнаружению и предотвращению аварий, но и защите окружающей среды. В связи с этим проблема диагностирования технического состояния магистральных трубопроводов входит в число первоочередных задач при их эксплуатации.
В системах трубопроводного транспорта нефти и газа в нашей стране происходит более ста аварий в год с выходом продукта и в дальнейшем, по мнению экспертов, их число значительно возрастет. По информации, доступной Greenpeace, от 10 до 20 миллионов тонн нефти и от 6 до 50 миллиардов кубических метров газа в России теряются ежегодно из-за утечек и загрязняют окружающую среду. Масштаб утечек составляет от 3 % до 7 % от общего количества добываемой нефти или газа.
Анализ статистики причин повреждений показывает, что более 40% от всего количества аварий происходит из-за коррозии металла; по причинам дефектов труб, дефектов сварки и несоблюдения правил монтажа - более 15%; из-за нарушения правил эксплуатации - около 20%, а по причинам внешних воздействий - более 25% аварий.
Эти повреждения вызываются следующими причинами: коррозией металла из-за некачественной изоляции, отсутствием электрохимзащиты (ЭХЗ) или нарушениями правил ее эксплуатации; скрытыми дефектами труб, дефектами сварки при монтаже труб и несоблюдении правил монтажа; нарушениями правил эксплуатации; отказами технологического оборудования и КИП; внешними воздействиями (повреждения посторонними лицами при производстве земляных работ вблизи нефтепровода, наезд тяжелого транспорта, оползни, землетрясения и пр.), а также несанкционированными врезками в трубопроводах.
Актуальность проблемы поиска утечек очевидна.
Появление даже самой маленькой утечки может стать косвенно причиной другой,
более серьезной аварии, например взрыва высвободившегося газа, а также разрыва
трубопровода, что увеличивает затраты на ремонт. Отсюда следует, что
экономически выгодно обнаруживать утечки на ранней стадии их появления [1].
2. Патентная проработка
.1 Выбор и обоснование предмета поиска
В дипломной работе рассматриваются методы и
системы обнаружения утечек. Известно множество методов обнаружения утечек,
однако каждый из них обладает своими особенностями. Поэтому выделить среди них
единственный приоритетный метод невозможно.
.2 Регламент патентного поиска
Патентный поиск проводился с использованием фондов УГНТУ по источникам патентной документации Российской Федерации.
Поскольку технические средства автоматизации развиваются быстрыми темпами, была выбрана глубина поиска 5 лет (2007-2011 гг.).
Поиск проводился по индексу МПК F17D 5/02 «Защитные устройства или устройства для наблюдения, предотвращения или обнаружения утечек».
При этом были использованы следующие источники патентной информации:
— полные описания к патентам Российской Федерации;
— документы справочно-поискового аппарата;
— официальный
бюллетень Российского Агентства по патентам и товарным знакам «Изобретения.
Полезные модели».
.3 Результаты поиска
Результаты просмотра источников патентной
документации приведены в таблице 2.1.
Таблица 2.1 - Результаты патентного поиска
Страна
Индекс
МПК
Номера
просмотренных патентов
Выявленные
аналоги
Россия
F17D
5/02
2309323-
2449210
№
2319933 «Способ определения величины и места утечки в магистральном трубопроводе
между двумя смежными насосными станциями насосно-трубопроводного комплекса по
перекачке нефти и нефтепродуктов» № 2368843 «Способ обнаружения утечек жидких
углеводородов из магистральных трубопроводов» № 2421657 «Способ обнаружения
утечек жидких углеводородов из магистральных трубопроводов»
.4 Анализ результатов патентного поиска
Результат патентных исследований показал, что
существующие на сегодняшний день способы обнаружения утечек разнообразны по
своим принципам действия. Рассмотрим патенты, перечисленные в таблице 2.1,
более подробно.
Способ определения величины и места утечки в
магистральном трубопроводе между двумя смежными насосными станциями
насосно-трубопроводного комплекса по перекачке нефти и нефтепродуктов
(2319933). В начале и в конце участка магистрального трубопровода между двумя
смежными насосными станциями измеряются значения активной электрической
мощности, потребляемой приводными электродвигателями насосов из сети, с
указанием номера работающего насосного агрегата. Цифровыми часами измеряется
время перетекания объема жидкости, находящейся в трубопроводе между двумя
смежными насосными станциями, выходы с которых поданы в систему телемеханики,
которая передает их на диспетчерский пункт в ЭВМ, в которой находится база
данных по каждому насосному агрегату. С учетом полученных текущих данных
вычисляется по каждому насосному агрегату мощность, действующая на валу насоса,
давление, создаваемое каждым насосом, вычисляется расходный коэффициент
насосного агрегата. Сравнивают полученное значение расхода и перепада давления
на магистральном участке трубопровода между двумя смежными насосными станциями
с предыдущими значениями и если эти значения не равны, то вычисляется место
утечки в трубопроводе по цифровым часам, которые запускаются в работу при пуске
трубопровода в работу с отсчетом времени. Одновременно по известному расходу
определяется время, в течение которого вся жидкость, находящаяся в
трубопроводе, должна перетечь от одной станции к другой. По истечении этого
времени делается сброс часов и последние начинают отсчет времени вновь. Если в
процессе работы появилась утечка, то расходы на смежных насосных станциях не
будут равны друг другу и в это время подается сигнал на остановку часов,
которые будут показывать время от начала утечки при прохождении жидкости от
одной насосной станции к другой. По известному времени определяется расстояние
до места утечки, степень которой оценивается по разнице расходов на смежных
насосных станциях.
Способ обнаружения утечек жидких углеводородов
из магистральных трубопроводов (2368843) включает измерение давления и расхода
жидкости на концах контролируемого участка трубопровода и определение изменения
массы жидкости на указанном участке за фиксированный промежуток времени путем
сравнения количества жидкости, поступившей в контролируемый участок и вытекшей
из него, при этом по измеренным значениям давлений и расходов на концах
контролируемого участка трубопровода дополнительно определяют распределение
давления по длине этого участка за вышеупомянутый промежуток времени, по
которому находят интегральную массу жидкости, заключенную между сечениями
контролируемого участка, сравнивают полученные значения изменения массы
жидкости с рассчитанным изменением интегральной массы и при возникновении
разности между ними фиксируют наличие утечки на контролируемом участке.
Способ обнаружения утечек жидких углеводородов
из магистральных трубопроводов (2421657). Определяют распределение давления по
длине упомянутого участка трубопровода в течение фиксированного промежутка
времени, соответствующего времени прохождения волны давления на контролируемом
участке, вычисляют значения среднеквадратичной разности между найденными
распределениями давления для каждой точки контролируемого участка и по
минимальному значению указанной разности фиксируют сечение утечки. Технический
результат - повышение достоверности регистрации утечек как при стационарных,
так и при нестационарных (переходных) режимах работы трубопровода за счет учета
характера неустановившихся переходных течений жидкости в трубопроводе.
В ходе проделанной патентной проработки было
найдено три различных по своим принципам способа обнаружения утечек. Наиболее
предпочтительным выглядит способ обнаружения утечки по волне давления
(2421657), т.к. способ (2368843) не позволяет локализовать координату утечки, а
способ (2319933) имеет ограничения по применимости.
3. Методы моделирования и обнаружения утечек
Величина потерь нефти и нефтепродуктов зависит
от места и размеров повреждения, а также от времени его обнаружения и устранения.
Количество вытекшей нефти и нефтепродуктов может оказаться значительным даже
при относительно небольших повреждениях, если они остаются незамеченными в
течение длительного времени. По этой причине актуальной является задача
сокращения времени от момента возникновения до момента обнаружения утечки,
включая определение координат места разгерметизации трубопровода и максимально
быстрого введения в действие механизмов борьбы с утечкой, тем самым сокращая
количество разлившегося (или несанкционированно собранного) нефтепродукта и
уменьшая затраты на ликвидацию аварии.
Известно множество методов обнаружения утечек,
однако каждый из них обладает своими особенностями. Поэтому выделить среди них
единственный приоритетный метод невозможно.
Исходя из опыта эксплуатации имеющихся систем
обнаружения утечек (СОУ) и их свойств, можно сформулировать следующие основные
требования к СОУ:
— высокая
чувствительность;
— точность
определения координат мест утечек;
— обеспечение
контроля состояния трубопроводов большой протяженности;
— высокая
степень надежности, достоверность информации;
— возможность
автоматизации процессов контроля;
— отсутствие
помех, оказывающих влияние на режим перекачки;
— экономичность;
— возможность
работы в любых климатических и погодных условиях [2].
3.1 Метод «волны давления»
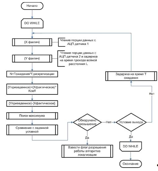
Метод «волна давления» основан на анализе
переходных процессов в трубопроводах при возникновении утечки. В момент
возникновения утечки жидкости в трубопроводе возникают волны разряжения,
распространяющиеся к концам трубопровода со скоростью звука. Датчики давления,
установленные на концах трубопровода, фиксируют время прихода волны давления.
Использование двойных датчиков давления на концах диагностируемого участка
трубопровода позволяет определять направление волны давления и игнорировать те
обнаруженные волны давления, которые пришли извне защищенной зоны участка.
Реализация метода разделена на две части. Первая
часть метода выполняется в контроллере, обеспечивая контроль давлений
трубопровода в реальном времени. Вторая часть на верхнем уровне системы,
обеспечивает анализ зафиксированных волн давления на наличие утечки. Такое
разграничение позволило снизить нагрузку на канал передачи данных и экономить
ресурсы сервера.
Вычислительная процедура обрабатывает результаты
поступающей информации с учетом: последовательности поступления сигналов,
расстояния между датчиками давления, скорости распространения звуковых волн и
т.д. Разность (t1-t2)
моментов прихода волн свидетельствует о смещении места утечки относительно
середины рассматриваемого участка:
гдеL0 - расстояние от
начала трубопровода до места утечки;
L - длина
трубопровода;
с - скорость звука;
t1, t2 - время
прихода волны давления на первый и второй датчик давления [3].
.2 Метод баланса вещества
Для массового измерения справедливо
выражение:
Q = Мвх
/ ( Rвх ( 1 + B ( Tвх - T ))),(3.2)
Где Qвх - входной
объем жидкости;
Rвх - входная
плотность жидкости, кг/м3;
Tвх -
температура входного потока, °С;
Т - фиксированная температура = 20
°С;
Q - объем
жидкости при температуре = 20 °С, м3;
В - коэффициент объемного расширения
нефти, значения которого берутся из «Методики выполнения измерений ареометром»
(МИ 2153-2001).
Для расчета накопительных значений
дисбалансов используются параметры «Порог утечки (%)» и «Относительная
погрешность расходомеров (%)», задаваемые пользователем.
Для определения относительной
погрешности расходомеров и расчета поправочного коэффициента для вторичного
расходомера (за первичный или базовый расходомер принимается второй расходомер)
используется настроечная процедура «Согласование расходомеров». На выполнение
она запускается либо автоматически при изменении технической конфигурации
расходомеров, либо вручную пользователем.
Дополнительно для балансового метода
вводятся параметры «Время обнаружения» и «Время подтверждения», также
задаваемые пользователем [3].
3.3 Анализ профиля давления
Основными уравнениями для расчета
установившихся течений однородной несжимаемой жидкости в трубопроводе являются:
) уравнение Бернулли
где ) уравнение сохранения массы
жидкости
где Линия Безразмерную величину Гидравлической .4 Акустический корреляционный метод
Корреляционный метод обнаружения
утечек среды в трубопроводах и определения мест их расположения основан на
измерении виброакустического сигнала, образующийся на месте утечки из-за
давления жидкости, который распространяется в обе стороны трубопровода. Этот
шум улавливается двумя датчиками, установленными на двух концах трубопровода.
Если измерить с помощью 2-х канального анализатора взаимно-корреляционную
функцию (далее по тексту - функцию кросскорреляции), то в этом случае можно
определить разницу (задержку) по времени распространения сигнала от утечки до одного
и до второго датчика.
Задержка определяется по максимуму
функции кросскорреляции сигналов, измеренных датчиками. При известной скорости
распространения сигнала (звука) по трубе и, зная расстояние между датчиками
(колодцами, в которые они установлены), можно точно определить место
расположения утечки с помощью элементарного расчета по формуле
гдеL - расстояние между датчиками,
м;- скорость распространения звука в трубе, м/с;- задержка по времени,
определенная по максимуму функции кросскорреляции сигналов, измеренных двумя
датчиками, с;1,2 - расстояние от утечки до одного (1) или другого
(2) измерительного датчика, м.
Знак ± определяется тем, до какого
из 2-х датчиков определяется расстояние от утечки, первого или второго.
Точность определения места утечки с
помощью данного метода зависит от точности измерения временной задержки
(точности идентификации максимума кросскорреляционной функции), точности
измерения расстояния между датчиками и от точности определения скорости
распространения сигнала утечки по трубопроводу.
Первое (c методической точки зрения
наиболее важное) определяется совершенством измерительного прибора как
электронного устройства и применяемыми в нем алгоритмами программной обработки
сигналов. Второе - знанием трассы трубопровода. Третье - отклонениями скорости
распространения звука по трубе от её усредненного значения (1200 м/с), которые
зависят от материала и способа укладки труб, температуры, давления, природы
перекачиваемой жидкости, структуры грунта и других.
При условии корректного проведения
измерений и выполнении всех необходимых требований, касающихся данной
технологии точность обнаружения и определения мест расположения утечек с
помощью корреляционного метода очень высокая [5].
.5 Волоконно-оптические методы
Волоконно-оптический дифракционный
(на брегговских решётках) метод. Волоконная брэгговская решетка - оптический
элемент, основанный на периодическом изменении показателя преломления
сердцевины или оболочки оптического волокна.
Волоконные решётки изготавливаются
путём облучения фоточувствительного одномодового волокна интенсивным излучением
УФ-лазера. Два луча лазера сбиваются таким образом, чтобы волокно оказалось в
зоне интерференции (рисунок3.1).
Рисунок 3.1 - Волоконно-оптический дифракционный
метод
В местах экспонирования коэффициент преломления
необратимо увеличивается и в волокне, таким образом, формируется периодическая
структура полос с чередующимся показателем преломления. Волокно с продольной
вариацией показателя преломления называется Брэгговской решёткой. Каждая полоса
решётки отражает назад малую часть излучения. Для излучения с длиной волны в
два раза большей, чем период решётки, отражённые лучи складываются в фазе и в
результате появляется отражённый световой сигнал с интенсивностью 1..99% от
интенсивности падающей волны и очень узкой спектральной полосой (рисунок 3.2).
Условия усиления отражённого света на определённой длине волны называются
брэгговскими условиями, я длина волны на которой это происходит называется
брэгговской длиной волны. Для всех остальных длин волн брэгговская решётка
практически прозрачна. Брэгговская длина волны и коэффициент отражения решётки
могут быть заданы с большой точностью в процессе изготовления решётки. Эти
параметры должны оставаться постоянными на протяжении всего срока эксплуатации
решётки. С другой стороны брэгговская длина волны зависит от температуры и
натяжения волокна.
Рисунок 3.2 - Коэффициент передачи в зависимости
от длины волны
Для телекоммуникационной целей такая
нестабильность параметров решёток вредна и должна быть скомпенсирована. Однако
этот эффект нашёл очень интересное применение в пассивных волоконно-оптических
датчиках, где по изменению длины волны отражённого сигнала можно судить о
температуре или величине приложенной нагрузки. Помимо простых отражательных
решёток, которые служат в качестве узкополосного фильтра, отражая излучение с
брэгговской длиной волны и пропуская практически без затухания излучение на
других длинах волн, изготавливаются широкополосные отражательная решётка,
отражающие излучение в спектральной полосе шириной в несколько нанометров, а
также решётки смешения мод в которых происходит преобразование модового состава
излучения.
Основные области применения волоконных
брэгговских решёток:
— оптические
частотные мультиплексоры для телекоммуникационных систем;
— перестраиваемые
и фиксированные узкополосные фильтры;
— компенсаторы
дисперсии в волоконно-оптических линиях связи;
— частотно-селективные
ответвители и устройства вывода света из волокна;
— лазерные
диоды с брэгговской решёткой в качестве внешнего отражателя;
— в
усилителях на базе волокна с добавками эрбия (Erbium Doped Fiber Amplifier,
EDFA);
— мультиплексные
пассивные волоконно-оптические датчики.
В волоконно-оптических датчиках на основе
брэгговских решёток измеряемая величина (температура или механическое
напряжение) преобразуется в смещение брэгговской длины волны. Система
регистрации преобразует смещение длины волны, отражённой брэгговской решёткой,
в электрический сигнал. Чувствительный элемент такого датчика не содержит
электронных компонент и поэтому он является полностью пассивным, что означает
возможность использовать его в зоне повышенной взрывоопасности, агрессивности,
сильных электромагнитных помех. На одно волокно может быть установлено
множество брэгговских решёток, каждая из которых даёт отклик на собственной
длине волны. В этом случае вместо точечного датчика мы получаем распределённую
систему регистрации с мультиплексированием по длине волны. Использование длины
волны света в качестве информационного параметра делает датчик нечувствительным
к долговременным дрейфам параметров источника и приёмника излучения, а также
случайным затуханиям оптической мощности в волокне [6].
Датчики на основе Рамановского рассеяния.
Эффект вынужденного комбинационного рассеяния
(ВКР) обусловлен присутствием в среде термических молекулярных колебаний.
Соответственно, отраженный (Рамановский) сигнал содержит информацию о температуре
в точке рассеяния. Рамановское излучение состоит из двух спектральных
компонент, смещенных по частоте относительно исходного сигнала. Амплитуда
антистоксовой компоненты сильно зависит от температуры волокна, в то время как
амплитуда стоксовой компоненты практически не зависит от температуры. Эти две
частоты выделяются из отраженного сигнала с помощью фильтрации, после этого
находится отношение их спектральных интенсивностей, которое и позволяет
определить температуру в точке рассеяния. Поскольку мощность Рамановского
излучения очень мала, в качестве чувствительного элемента используются
многомодовые волокна с большой апертурой. Такие волокна обладают высоким
коэффициентом затухания, и длина ВОК, таким образом, ограничена величиной 10
км.
На рисунке 3.3 схематично представлен спектр
рассеянного излучения при прохождении по световоду узкополосного оптического
сигнала. Изменение температуры волокна влияет на спектральные компоненты как
Рамановского, так и Бриллюэновского рассеяния в нем.
Датчики на основе рассеяния
Мандельштама-Бриллюэна.
Бриллюэновское рассеяние в световодах возникает
в результате взаимодействия излучения с акустическими волнами (звуковыми
волнами) гигагерцового диапазона. Этот эффект можно рассматривать как дифракцию
света на движущейся решетке, созданной акустической волной. Таким образом,
отраженный сигнал испытывает доплеровский сдвиг по частоте, поскольку решетка
движется со скоростью звука. Скорость звука напрямую связана с плотностью
материала и зависит как от его температуры, так и от внутреннего механического
напряжения. В результате величина частотного Бриллюэновского сдвига несет
информацию о температуре и напряжении в точке рассеяния.
Таким образом, в датчиках на основе РМБ
измеряется частота, в датчиках на основе ВКР - интенсивность отраженного
сигнала. Частотные измерения можно осуществить с высокой точностью, в то время
как интенсивность рассеянного излучения подвержена случайным флуктуациям.
Поэтому ВОДТ, использующие эффект РМБ, обладают лучшей точностью и
стабильностью во времени.
Рисунок 3.3 - Влияние температуры на спектр
рассеянного излучения при прохождении по световоду узкополосного оптического
сигнала
Эффект РМБ может значительно усиливаться, если в
световод наряду с основным сигналом (сигналом накачки) ввести так называемый
пробный сигнал. При выполнении условия резонанса, когда разность частот
излучения накачки и пробного сигнала в точности равна Бриллюэновскому сдвигу
частоты, мощность рассеянного излучения существенно усиливается (эффект
вынужденного рассеяния Мандельштама-Бриллюэна (ВРМБ)). Частота пробного
сигнала, при которой выполняется условие резонанса, зависит от температуры и
внутреннего механического напряжения в оптическом волокне. За счет увеличения
мощности рассеянного сигнала улучшается отношение сигнал-шум в выходных данных.
Это, в свою очередь, значительно снижает время измерения температуры в точке
рассеяния.
В датчиках, основанных на эффекте РМБ, применимы
только одномодовые световоды. Определение места, в котором измеряется
температура, происходит на основе технологии, схожей с применяемой в радарных
установках (рефлектометрия). В световод запускаются лазерные импульсы, и
характеристики рассеянного излучения записываются как функции времени. При
известном значении скорости света можно вычислить температуру волокна в
зависимости от расстояния (температурный профиль). Пространственное разрешение
таких измерений определяется длительностью импульса (например, импульсы
длительностью 10 нс задают точность измерения расстояния, равную 1 м).
Благодаря высокому значению скорости света, в течение 1 секунды можно измерить
распределение температуры в кабеле длиной несколько километров.
Рамановские датчики, как уже было сказано ранее,
хорошо работают с многомодовыми волокнами, но длина контролируемого участка
кабеля ограничена величиной порядка 10 километров. В Бриллюэновских датчиках
используются только одномодовые волокна, что позволяет охватывать измерениями
кабеля длиной до 50 километров [6]. Оба вида датчиков позволяют определять
температуру с точностью лучше 1 °С при правильно заданном времени измерения.
Датчики на основе ВРМБ лучше подходят для быстрых измерений, поскольку обладают
большим соотношением сигнал-шум.
Бриллюэновские датчики позволяют измерять
распределение температуры и механического напряжения в волокне, в то время как
Рамановские - только распределение температуры.
Волоконно-оптический на основе
виброакустического мониторинга.
В основе данного метода лежит использование
принципа рефлектометрии оптоволоконного кабеля. В данном случае оптоволоконный
кабель играет роль распределенного датчика виброакустических возмущений
окружающей среды.
Примененные технологии позволили получить и
использовать новое качество - фазовую чувствительность оптического волокна к
внешним воздействиям. Использование рефлектометрического принципа (сродни
радиолокационному) позволяет однозначно с высокой точностью определять место и
тип воздействия.
Действие системы основано на изменении положения
световода, проложенного вдоль контролируемого объекта. Фактически,
чувствительным элементом системы является сам световод, при этом одна такая
система заменяет множество точечных датчиков [7].
.6 Контроль давления в изолированных секциях
Метод основан на измерении скорости падения
давления в секциях между задвижками при наличии утечки в процессе
гидравлических испытаний трубопровода. Участки трубопровода между закрытыми
задвижками выдерживают под повышенным давлением в течении 15 мин. Если давление
в каждой секции сохраняется, то утечка отсутствует. Если же давления в
каких0дибо секциях изменяются и предполагаемые утечки составляют более 0.5
м3/ч, то переходят к испытаниям по методу дифференциальных давлений.
Недостаток данного метода в том, что он не
является методом непрерывного контроля, а может использоваться лишь
периодически. Кроме того, для осуществления проверки требуется полная остановка
трубопровода [8].
.7 Метод дифференциальных давлений
Метод основан на постоянстве градиента перепада
давлений в смежных секциях при отсутствии утечек и в условиях температурного
равновесия нефти с окружающей средой. Для применения данного метода нефтепровод
останавливают, создают в нем повышенное давление и закрывают полностью все
задвижки.
С помощью высокочувствительных дифференциальных
манометров, установленных на задвижках, контролируют изменения во времени
разностей давления в смежных секциях.
При отсутствии утечек эти разности связаны друг
с другом простыми соотношениями. Если скорости изменения разностей давления в
смежных секциях противоречат установленным соотношениям, то определяются
секции, в которых возможна утечка нефти.
Недостаток данного метода в том, что он не
является методом непрерывного контроля, а может использоваться лишь
периодически. Кроме того для полного цикла испытаний требуется длительное время
от 3 до 10 суток [8].
.8 Акусто-эмиссионный метод
Метод основан на регистрации
высокочувствительными пьезоэлектрическими датчиками, расположенными на
контролируемом участке трубопровода, сигналов акустической эмиссии от
напряженного состояния стенки трубопровода, микротрещин от утечек жидкости.
Для определения местонахождения утечек нефти или
нефтепродукта методом акустической эмиссии трубопровод нагружается повышенным
внутренним давлением (на 10 % выше рабочего) или внешним нагружением (например,
создают изгибающий момент с помощью проезда по трассе над трубопроводом
тяжелого автотранспорта).
Производительность обследования по данному
методу зависит от погодных и климатических условий; метод неприменим на
трубопроводах, пролегающих в труднодоступной местности.
Метод акустической эмиссии как стандартный
неразрушающий метод контроля в настоящее время находит широкое применение во
многих отраслях техники как за рубежом, так и в нашей стране.
К недостаткам данного метода можно отнести то,
что для обследования трубопроводов большой протяженности требуется значительное
количество времени [9].
3.9 Электромагнитный метод контроля
Сущность изобретения: возбуждают поверхности
электромагнитной волной, распространяющейся по телу трубопровода (ТП). По изменению
параметров прошедшей и отраженной волн судят о состоянии ТП. Контроль проводят
в два этапа. На первом этапе увеличивают внешний радиус поля волны и
соответственно охватываемый объем контроля и направляют распространение волны
вдоль тела ТП. По изменению параметров прошедшей и отраженной волн проводят
идентификацию среды и сравнивают с нормативной. На основе полученных данных об
изменении состояния состава среды устанавливают требуемый тип волны, частоту и
радиус внешнего поля, соответствующие контролируемым средам и их объемам на
трассе ТП. На втором этапе проводят уточняющий избирательный контроль по
изменению параметров прошедшей и отраженной волн и определяют время, место,
объем и качественный состав претерпевшей изменения среды [10].
.10 Визуальный метод
Основан на непосредственном визуальном контроле
трубопровода как посредством обходов, так и с использованием средств
видеонаблюдения.
.11 Ультразвуковая диагностика
Метод основан на звуковом эффекте (в
ультразвуковом диапазоне частот), возникающем при истечении жидкости через
сквозное отверстие стенке трубопровода. Ультразвуковые волны создают звуковое
поле внутри трубопровода, причем интенсивность акустических шумов, создаваемых
утечкой, гораздо выше, чем интенсивность аналогичных шумов, создаваемых
турбулентным течением жидкости в трубе. Спектр частот, генерируемых утечкой,
находится в диапазоне от 200 Гц до 100 кГц. Акустический шум, создаваемый
утечкой, улавливается высокочувствительными автономными поточными приборами,
пропускаемыми по трубопроводу [11].
.12 Радиоактивный метод
Изобретение относится к неразрушающему контролю
и может найти применение при диагностике состояния магистральных газо- и
нефтепроводов в процессе их эксплуатации. Сущность: способ включает перемещение
внутри трубопровода снаряда-дефектоскопа, регистрацию его перемещения и
излучения радиоактивных индикаторов. В качестве радиоактивных индикаторов
используют содержащиеся в транспортируемом продукте природные радионуклиды и
радиоактивные продукты их распада, накопившиеся в стенке трубопровода и
прилегающем к внешней поверхности трубопровода грунте за время эксплуатации
трубопровода. Регистрируют гамма-излучение указанных радионуклидов, выделяют
участки поверхности трубопровода с повышенным суммарным уровнем гамма-излучения
указанных радионуклидов и вычленяют из суммарного уровня гамма-излучения
гамма-излучение короткоживущих изотопов и низкоэнергетическое гамма-излучение
радионуклидов. Характер дефекта определяют, сравнивая уровень гамма-излучения
короткоживущих изотопов с суммарным уровнем гамма-излучения или/и с уровнем
низкоэнергетического гамма-излучения на выделенном участке стенки трубопровода.
Технический результат: обеспечение повышенной экологической безопасности
инспекции трубопровода и исключение возможности радиоактивного заражения [12].
3.13 Лазерный газоаналитический метод
Метод основан на поглощении
углеводородсодержащими (группы СН и СНn)
газами энергии источника инфракрасного излучения с длиной волны 3,39 мк.
На основе лазерного газоаналитического метода разработаны
и используются переносные и транспортируемые на автомобиле приборы для
обнаружения мест подземных утечек нефти, нефтепродуктов и газа.
Достоинства метода:
— высокая
чувствительность аппаратуры;
— бесконтактность
метода;
— достоверность
определения мест утечек.
Недостатки:
— сложность
управления и контроль за работой аппаратуры;
— метод
неприменим в зимнее время, а также при обнаружении мест утечек низколетучих
жидкостей (например, мазутов);
— большая
трудоемкость при обследовании трассы с использованием автомобиля [9].
4. Средства диагностики утечек
.1 Комбинированные системы, использующие метод
баланса вещества, анализ профиля давления и метод «волны давления»
О компании. ООО «Энергоавтоматика» создана в
марте 1992 года группой специалистов в области управления и технической
диагностики ракетных двигателей.
В течение последующих лет основной деятельностью
фирмы стало создание программного обеспечения для систем управления
трубопроводного транспорта.
Созданные специалистами фирмы программы для
моделирования процессов в трубопроводах позволяют учитывать такие факторы как
сжимаемость и вязкость, теплообмен и фазовые переходы, изменение свойств
перекачиваемого продукта по длине трубы, кавитацию в насосах, помпаж в
компрессорах и другие. Область их применения включает системы диагностики
утечек, тренажеры операторов нефтепроводов и операторов НПС, моделирование
нефте- и газопроводов, трубопроводов для перекачки сжиженных газов (аммиак,
ШФЛУ), стабильных нефтепродуктов (бензин, керосин и т.п.), других жидкостей и
газов. Математические модели одинаково эффективны как для расчетов
установившихся режимов, так и для моделирования динамических процессов, таких
как начало перекачки, запуск и останов насосов (компрессоров), функционирования
системы управления, различного рода аварийных ситуаций.
Общая длина обслуживаемых трубопроводов на
данный момент 31 844 км.
История создания системы определения утечек.
Первая система диагностики утечек была установлена Энергоавтоматикой в
Тюменском районном диспетчерском пункте ОАО СИБНЕФТЕПРОВОД в 1995 году.
Называлась она LeakSYS и функционировала под ОС MS DOS (рисунок 4.1).
Эта была первая в России система диагностики
утечек из магистрального нефтепровода, которая использовала математическую
модель.
Аналогичные системы были установлены еще в
пятнадцати региональных нефтепроводных компаниях. Они контролируют более 31 000
километров магистральных нефтепроводов. Эти системы интегрированы с различными
системами SCADA, такими как MicroSCADA фирмы АББ; MMG-AM; РЕАЛТАЙМ (ВИРА-ИНВЕСТ);
GENESIS фирмы ICONICS; ЭлеСи.
Рисунок 4.1 - Окно программы LeakSYS
Основные компоненты системы LeakSPY СОУ состоит
из следующих основных функциональных модулей (рисунок 4.2).
Модуль обмена данными. Связь с SCADA по
локальной сети.
Модуль подготовки данных. Обработка полученной
из SCADA информации, контроль ее достоверности и целостности, сохранение ее во
внутренней базе данных.
Модуль контроля средств измерения. Контроль
достоверности информации, полученной от средств измерения, определение
неисправных каналов, либо испорченных измерений.
Модуль алгоритмов диагностики. Этот модуль
объединяет в себе различные алгоритмы, используемые для контроля герметичности,
а также определения места возникновения утечки. Структура модуля является
гибкой и позволяет в зависимости от объекта диагностирования добавлять или
исключать те или иные алгоритмы.
Модуль динамической математической модели
нефтепровода. Этот модуль представляет собой динамическую математическую модель
нефтепровода, функционирующую в реальном масштабе времени. Расчеты проводятся
на основе полученной измерительной информации и используются алгоритмами
диагностики для принятия решения.
Модуль принятия решений (Экспертная система).
Анализ информации о технологическом процессе и диагнозов модуля диагностики.
Принятие окончательного диагноза.
Модуль архивации. Ведение архивов и журналов.
Модуль человеко-машинного интерфейса. Этот
модуль отвечает за связь программы с диспетчером: представление информации в
виде графических объектов на экране, генерацию звуковых сообщений и прием
команд от диспетчера.
Модуль управления программами. Осуществляет
адаптацию алгоритмов.
Модуль аварийной сигнализации.
Менеджер программы. Этот модуль управляет
распределением ресурсов компьютера между перечисленными выше модулями,
осуществляет загрузку и выгрузку программы, а также поддерживает внутреннюю
диагностику.
Система обнаружения утечек LeakSPY(Expert).
Комбинированная система обнаружения утечек (СОУ) LeakSPY предназначена для
определения утечек (вызванных природными факторами или механическими
повреждениями) или несанкционированных врезок в нефтепроводах
(нефтепродуктопроводах, газопроводах).
Основные характеристики LeakSPY:
¾ Чувствительность - менее 0,5 %
¾ Погрешность - не более 400м
В состав LeakSPY входит несколько методов
определения утечек (метод баланса масс, метод изменения гидроуклона, метод по
волне давления и т.д.). Во всех методах для обработки данных используется
математическая модель течения жидкости (газа) в трубопроводах.
Рисунок 4.2 - Структура системы LeakSYS
В центральном окне программы (рисунок 4.3)
отображается технологическая схема контролируемого трубопровода. Цвет трубы на
схеме меняется в зависимости от режима работы трубопровода (остановлен,
стационарный, нестационарный). Также на схеме отображаются состояния задвижек,
насосных агрегатов, показания текущих значений технологических параметров
(давления, расхода и т.д.). В процессе работы LeakSPY производит анализ качества
данных с контрольно-измерительных пунктов (датчиков), в случае получения
некорректных показаний LeakSPY может отбраковывать датчики, что также
отображается на технологической схеме. Такая же функция реализована в АРМ
оператора СОУ, разработанной ОАО «Нефтеавтоматика».
Под технологической схемой находится журнал
программы. В нем в хронологическом порядке выводятся записи о происходящих в
трубопроводе событиях.
В случае обнаружения утечки срабатывает
светозвуковая сигнализация, а место утечки выделяется цветом на технологической
схеме трубопровода.
Рисунок 4.3 - Окно программы LeakSPY (Expert)
В процессе работы LeakSPYсохраняет
обрабатываемые данные в базу данных, в случае необходимости, впоследствии их
можно воспроизвести в специальном режиме работы LeakSPY. Также в базе данных
сохраняется журнал событий (утечек и т.д.)
Также LeakSPY позволяет идентифицировать и
контролировать текущую скорость звука в трубопроводе.
Система обнаружения утечек LeakSPY.
Устанавливается на сравнительно небольшие объекты диагностики (на трубы с 25-35
КП, водные переходы).
Первая версия данной системы была установлена в
1998 году в МНП Дружба, Новополоцк, Беларусь.
Система представляет собой полностью завершенный
программный пакет, в состав которого входит математическая модель реального
времени нефтепровода. В качестве исходной информации для расчета модель
реального времени использует данные о давлении, температуре, расходе и т.п. и
является реальной динамической моделью, которая позволяет рассчитывать
переходные и нестационарные процессы в трубопроводе. По сути, система
использует модель для постоянной проверки соблюдения основных физических
законов течения жидкости в трубопроводе.
Помимо функции диагностики утечек модель
используется для анализа перекачки, состояния измерительных приборов,
эффективного диаметра трубопровода, идентификации характеристик насосных
агрегатов, расчета графика движения скребка и порций нефти различного качества
или отличающихся по свойствам, анализа критических режимов. Диагностика утечек,
как правило, является превалирующей функцией системы. В настоящее время мы
поддерживаем программы на платформе Windows.
Система обнаружения утечек LeakSPY является
программным комплексом, работающим на отдельно выделенном ПК под управлением
операционной системы Windows XP в локальной диспетчерской сети. ПК с LeakSPY по
сети получает информацию из базы данных SCADA. При этом система не требует
установки дополнительного оборудования. Достаточно той информации, которая
имеется в базе данных SCADA. Часть информации (профили трассы, размещение
технологического оборудования и т.д.) вводится вручную на этапе конфигурации
системы. Остальная информация (давления, расходы, состояние задвижек, насосов и
т.д.) поступают регулярно из базы данных SCADA в программу LeakSpy с заданным
тактом. Необходимо, чтобы значения всех ТИ и ТС из SCADA поступали с метками
времени, т.е. в момент измерения давления или расхода этим параметрам
присваивалась метка времени. Для этого необходимо, чтобы SCADA имела возможность
синхронизировать все линейные КП и станционные контроллеры.. В том случае, если
необходимо указать место утечки с точностью до десятков метров и среагировать
на утечку мгновенно, в течении нескольких секунд, мы предлагаем локальную
систему диагностики утечек LeakWave.
Эта система включает в себя специальные датчики
давления, для регистрации волны падения давления, возникающей при разрыве
трубопровода, контроллеры с быстрым АЦП, систему передачи данных,
обеспечивающую точную синхронизацию часов в контроллерах и соответствующее
программное обеспечение. Контроллеры с датчиками устанавливаются на границах
контролируемого участка. Их синхронизация обеспечивается либо за счет
специального протокола связи, либо GPS системой [13].
Компания «PSI».
О компании. Немецкая компания, являющаяся одним
из европейских лидеров по поставке ПО для диспетчеризации и автоматизации
технологических процессов (в 2007 году чистый совокупный доход составил 132
млн. евро). PSI разрабатывает и интегрирует программные продукты для решения
сложных задач по управлению сетью, производством и инфраструктурой. Компания
является ведущим разработчиком программных продуктов для управления
производством на европейском рынке, и специализируется на предоставлении систем
управления для поставщиков энергоресурсов, промышленности и крупных сетевых
провайдеров.
В секторе энергетики PSIEnergy Oil & Gas
разрабатывает комплексные решения для транспортировки, распределения и
управления нефтью, газом, водой и электричеством. В дополнение к разработке самых
современных систем контроля и управления, компания предлагает интерактивные
бизнес-приложения, такие как моделирование в режиме реального времени,
прогнозирование спроса, обнаружение и локализация утечек, управление и
оптимизация сделок.
Система обнаружения утечек. В области СОУ
компания придерживается следующей политики: проекты осуществляются в тандеме с
компанией-интегратором, которая поставляет оборудование и необходимое ПО
нижнего уровня, устанавливает и настраивает его. Компания PSI, со своей стороны
поставляет, АРМ СОУ с ПО и обеспечивает его настройку и общую информационную
поддержку проекта.
ПО СОУ Nessi
компании PSI сочетает
метод массового баланса, волновой метод, анализ профиля давления и метод
контроля давления в изолированных секциях. ПО работает на базе универсальной SCADA-системы
PSI, использование
которой позволяет добиться высочайшей надёжности и гибкости СОУ.
Кроме собственно функции обнаружения утечек Nessi
включает гидродинамическую модель, работающую в режиме реального времени, тренажёр
оператора, а так же в качестве опции следующие программные модули: систему
ведения коммерческого учёта продукта, систему ведения отчётной документации,
модуль расчёта предельных режимов и ресурса трубопровода. На базе предложений PSI
органом стандартизации TUV
разработаны требования к СОУ, являющиеся обязательным для исполнения в Германии
и ряде стран Европы (TRFL).
В настоящее время PSI
выполняет несколько проектов СОУ в России [14].
Компания «КОМБИТ».
О компании. «КОМБИТ» - инжиниринговая компания,
предоставляющая полный спектр инжиниринговых услуг для предприятий нефтегазовой
отрасли: от проведения предпроектных изысканий до ввода готового объекта в
эксплуатацию.
Направление деятельности «КОМБИТ» является
поставка контрольно-измерительных приборов и систем для резервуарных парков и
трубопроводов нефтегазовых предприятий. Компания является эксклюзивным
представителем таких всемирно известных брендов, как Rosemount Tank Gauging
(радарные уровнемеры Saab), Controlotron (сейчас Siemens) и Ametek Drexelbrook.
В программе поставок КОМБИТ: радарные уровнемеры и система учета для
резервуарных парков, ультразвуковые расходомеры высокой точности, датчики и
сигнализаторы уровня и раздела фаз.
Система обнаружения утечек. Система собирает,
обобщает и анализирует все доступные технологические данные. В результате этого
комплексного анализа система выдаёт аварийный сигнал о наличии утечки и её
координате. Оператор имеет возможность проанализировать технологические данные,
предоставляемые системой и на их основании принять окончательное решение о
факте утечки.
За счет высокой точности измерения расхода
ультразвуковыми расходомерами удалось реализовать комплексный подход к
обнаружению утечек, совмещающий волновой метод, объемно-балансовый метод и
метод анализа профиля распределения давления. Взаимодополняющее использование
перечисленных методов позволяет с одной стороны фиксировать малые утечки с
малой вероятностью ложных срабатываний, а с другой стороны с высокой
вероятностью обнаруживать медленно развивающиеся утечки.
Характеристики системы могут варьироваться в
широком диапазоне и зависят от состава и точности используемых средств
измерения и технологических особенностей конкретного трубопровода.
Состав системы. Appius LD может создаваться как
с максимальным использованием средств телемеханики, СДКУ и КИП, существующих на
объекте Заказчика, так и полностью автономно. Система представляет собой
сложный технический комплекс, состоящий из следующих уровней (рисунок 4.4):
— нижний
уровень (средства измерения);
— средний
уровень (локальные станции СОУ, расположенные на КП трубопровода);
— верхний
уровень (сервер СОУ и АРМ СОУ).
Состав средств нижнего и среднего уровней
системы Appius LD варьируется в зависимости от предъявляемых к системе
требований.
Нижний уровень.
Appius LD позволяет максимально использовать
возможности современных средств измерения таких как:
— ультразвуковые
расходомеры;
— датчики
давления;
— датчики
температуры.
Средства нижнего уровня СОУ, выбранные с учётом
требований к характеристикам системы, обеспечивают достоверное измерение
технологических параметров, что является залогом высокой чувствительности и
эффективной работы системы в целом.
Средний уровень.
Локальные измерительные станции собирают
технологические данные, измеренные средствами нижнего уровня. С помощью
специализированного программного обеспечения определяются значения давления,
плотности и вязкости жидкости, которые учитываются при расчете расходов. Дополнительно
учитывается влияние изменения температуры на жидкость и геометрические размеры
трубы, что очень важно для длинных участков трубопровода.
Рисунок 4.4 - Структурная схема системы Appius
LD
Локальная станция СОУ оснащена проводной или
спутниковой системой точного времени, которая позволяет с высокой точностью
синхронизовать локальные станции.
Из собранных данных формируются информационные
пакеты, снабженные метками времени. Эти пакеты по каналам связи передаются серверу
СОУ.
Верхний уровень.
Состоит из сервера СОУ и одного или нескольких
АРМ СОУ. Обнаружение утечек выполняется ПО сервера СОУ с помощью волнового и
объемно-балансового методов с учетом эпюр давлений и распределения температуры
вдоль трубопровода на основе информации, получаемой от локальных станций. Также
система может взаимодействовать с СДКУ, используя имеющуюся информацию (статусы
линейных объектов, показания средств измерения и т.п.) для более детального
анализа ситуации, что позволяет значительно повысить надёжность системы и
заметно улучшить её точностные характеристики. Сигналы тревоги, значения
технологических параметров, состояние отдельных элементов трубопровода
отображаются на мнемосхемах АРМ СОУ.
В состав системы входит тренажер оператора, базирующийся
на гидродинамической модели трубопровода, который позволяет проводить обучение
персонала в условиях, максимально приближенных к реальным условиям эксплуатации
трубопровода.
Характеристики системы. Характеристики системы
могут варьироваться в широком диапазоне и зависят от состава и точности
используемых средств измерения и технологических особенностей конкретного
трубопровода. При оптимальных условиях система способна обнаруживать утечки
величиной до 0,5 % от номинального расхода за 2-3 минуты и локализовать место
образования утечки с точностью до 100 м [15].
ЗАО «ЭлеСи».
О компании. Компания разрабатывает и внедряет
оборудование и ПО для промышленной автоматизации. Одним из основных продуктов
компании является систему телемеханики трубопровода с фукнкцией СОУ. Данной
системой оснащён ряд трубопроводов, в том числе несколько магистральных
трубопроводов компании «Транснефть».
Подсистема СДКУ, обеспечивающая обнаружение
утечек основана на «гидродинамических» методах. При этом, хотя компания и имеет
специализированный отдел, занимающийся разработкой СОУ, заказчику поставляется
ПО разработки компании ООО «Энергоавтоматика», которое функционирует в
специализированном модуле сбора данных. Всё это вместе называется
«InfinityLDS».
Данная СОУ кроме присущих данному классу систем
обладает ещё одним характерным недостатком: фактически являюсь частью СДКУ, она
сама по себе нежизнеспособна. То есть, не работает в отрыве от систему
телемеханики. Заказчик решивший применить данную СОУ в комплекте получит систему
телемеханики и СДКУ.
Система обнаружения утечек. Разработанная
система обнаружения утечек основывается на базе штатных средств телеметрии. Для
обнаружения утечек использует такие методы как: метод отрицательных волн
давления, метод баланса масс (рассходов) и методы на основе математической
модели трубопровода (гидравлический уклон). Также в СОУ входят дополнительные
методы контроля герметичности трубопровода такие как: акустико-эмиссионный
метод и метод виброакустического и температурного мониторинга с использованием
оптоволокна. Структура СОУ представлена на рисунке 4.5 [16].
«KROHNE»
О компании. Компания KROHNE была основана в 1921
году, когда LUDWIG KROHNE начал выпуск ротаметров (название фирмы звучало
LUDWIG KROHNE & SOHN). В 1936 году состоялся перенос производства из
арендуемых помещений в здания, находящиеся в собственности компании, которые
впоследствии были разрушены в ходе 2-ой Мировой войны.
В 1949 году компанию возглавил Kristian Dubbick,
внук Ludwig KROHNE. Под его руководством фирма KROHNE, штат сотрудников которой
первоначально насчитывал всего 8 человек, начала развиваться и стала одной из
лидирующих и наиболее передовых в технологическом отношении компаний по
производству оборудования для измерения расхода.
В конце 70-х годов прошлого века Kristian
Dubbick оставил свой пост управляющего директора и стал председателем Совета
директоров.
Сегодня во главе компaнии стоят Michael Dubbick
(осуществляет руководство компанией и управление персоналом) и Stephan
Neuburger (продажи и маркетинговая политика).
В основной компании KROHNE работают более 2000
сотрудников по всему миру, не считая совместных предприятий.
Система обнаружения утечек. Разработанная
совместно с одним из ведущих университетов Германии. Первоначально
разрабатывалась для больших труб химической промышленности Германии. После
всесторонних тестов было решено применение в нефтегазовой промышленности.
Дальнейшее развитие в течении нескольких лет привело к появлению системы
обнаружения утечек под названием KROHNE PipePatrol. Функциональная схема
системы приведена на рисунке 4.6.
Рисунок 4.5 - Структура СОУ InfinityLDS
В систему обнаружения утечек фирмы KROHNE
входят такие методы обнаружения утечке как E-RTTM
(Extended
Real Time
Transient
Modelling), волна давления и
гидравлический уклон.
В настоящее время в Интернете, в том числе на
официальном сайте KROHNE, есть несколько упоминаний о ПО СОУ KROHNE PipePatrol.
Не имеется сведений о внедренных на территории
России системах [17].
ОАО «Нефтеавтоматика»
Система обнаружения утечек появилась в числе
продуктов ОАО «Нефтеавтоматика» в 2008 г. Данные СОУ применимы на участках
трубопроводов протяженностью более 150м от СИКН до объектов принимающей нефть и
нефтепродукты стороны.
Рисунок 4.6 - Функциональная схема системы
KROHNE PipePatrol
В основе СОУ ОАО «Нефтеавтоматика» легли
следующие методы обнаружения утечек:
— метод
материального баланса;
— метод
определения утечки по волне давления;
— метод
анализа профиля давления по длине трубопровода;
— метод
анализа зависимости расхода и давления.
В состав СОУ ОАО «Нефтеавтоматика», структура
которой представлена ниже (рисунок 4.12), входит следующее оборудование:
¾ средства измерений полевого уровня
(датчики давления и температуры, ультразвуковые расходомеры);
¾ программно-технический комплекс
«Система обнаружения утечек»:
1) линейные измерительные станции (ЛИС) шкафного
исполнения, включающие в себя промышленные контроллеры «Modicon»
фирмы «Schneider
Electric» и
коммуникационные оборудование, устанавливаемые в начале и конце контролируемого
участка;
) АРМ СОУ на основе серверной платформы с
программным комплексом «АРМ оператора системы обнаружения утечек в
трубопроводах».
В качестве средств измерения (СИ) давления и
температуры используются высокоскоростные датчики фирмы Endress&Hauser,
в качестве СИ расхода - ультразвуковые расходомеры UFM-3030
фирмы KRONHE.
Компьютер, предназначенный для АРМ оператора
СОУ, представляет собой сервер фирмы HP
с ОС Microsoft
Server 2003 и СУБД Oracle.
В качестве контроллера ЛИС используется промышленный контроллер Modicon
фирмы Schnider
Electric.
Исходными данными анализа в СОУ являются:
— массовый
(объёмный) расход потока, температура, плотность и вязкость в начале
контролируемого участка (данные принимаются по цифровым каналам из СИКН);
— давление
в начале контролируемого участка с датчиков давления, входящих в состав СОУ;
— объёмный
расход, давление и температура в конце контролируемого участка с датчиков,
входящих в состав СОУ.
Данные в начале и конце контролируемого
трубопровода принимаются и обрабатываются промышленными контроллерами. Далее
подготовленная информация передается по имеющимся на объекте каналам связи в
базу данных АРМ СОУ по OPC
протоколу.
Данные в начале и конце контролируемого трубопровода
принимаются и обрабатываются промышленными контроллерами. Далее подготовленная
информация передается по имеющимся на объекте каналам связи в базу данных АРМ
СОУ по OPC протоколу.
Рисунок 4.7 - Структурная схема СОУ ОАО
«Нефтеавтоматика»
Информация, поступающая в программный комплекс
«АРМ оператора СОУ» в реальном масштабе времени, проходит предобработку, на
основе модели потока в трубе обеспечивает непрерывный мониторинг состояния
потока, диагностику факта и места утечки, а также расчет величины утечки.
В основе анализа лежит метод материального
баланса, заключающийся в сравнении показаний расходомеров в начале и конце
контролируемого участка.
Небольшие по размеру и быстроразвивающиеся
утечки обнаруживаются методом анализа волны давления, распространяющейся от
места утечки при ее образовании. Метод волны давления и профиля давления
позволяет определять место образования утечки.
Метод зависимости расхода и давления позволяет
определять утечки при переходных режимах [18].
4.2 Системы, использующие метод «волны давления»
НПО «Вира Реалтайм»
Поставляет чешскую LDS производства фирмы PAS.
Данная СОУ внедрена на продуктопроводе ШФЛУ
«Сургут-Южный Балык» ООО "Сургутгазпром".
О компании. Научно-производственная ассоциация
«Вира Реалтайм» была образована в 1989 году на базе коллективов разработчиков
систем контроля и управления технологическими объектами в нефтегазовой
промышленности и электроэнергетике, а также специалистов предприятий оборонного
комплекса. Основным направлением деятельности предприятия является разработка,
проектирование и поставка «под ключ» систем СДКУ и АСУ ТП как на глобальных
территориально-распределенных промышленных объектах, так и на небольших
(локальных). С момента основания фирмой внедрено более 700 различных систем на
предприятиях энергетики, нефтегазового и химического комплексов.
Система обнаружения утечек. Для анализа
используется только одна величина - давление. Оно меняется при утечке из
трубопровода. Эти изменения могут быть очень малы (в случае соответствующего
дефекта) - даже под порогом чувствительности классических измерительных
методов. Наш собственный метод позволяет системе Leak Detection System
обнаруживать незначительные дефекты и реагировать практически мгновенно. Это
достигается использованием нетрадиционных измерительных и вычислительных
методов для статистической оценки изменений давления.
Способность к обнаружению утечки трубопровода не
зависит от состояния продукта и его химического состава. Система Leak Detection
System подходит как для однородных жидкостей и газов, так и для разнородных,
которые транспортируются или хранятся в трубопроводе под давлением выше
атмосферного. Когда поток среды не является полностью однородным (напр. столб
вакуума в жидкой среде, или столб газового конденсата), чувствительность
системы понижается пропорционально длине участка неоднородности, при этом
меняется и точность. С другой стороны, в этих местах система способна
обнаружить поступление инородного вещества в поврежденную трубу.
Из энергетического баланса и из предпосылки
неизменных окружающих факторов вытекает, что при возникновении дефекта и
последующей утечки тела из продуктопровода имеют место изменения потенциальной
энергии давления.
В случае малых утечек, изменения давления не
достигают нижнего предела разрешающей способности классических методов
измерения. Метод Leak Detection System основывается на точном измерении
изменений давления и на статистической оценке тренда давления в разных точках
трубопровода. Статистический метод учитывает: динамику процессов в жидкости и
газе, изменения тела и окружения, технологические процессы и прочие факторы,
влияющие в остальном на чувствительность и точность.
Состав оборудования можно разделить на несколько
основных компонентов.
Измерительная станция.
Система состоит из отдельных станций,
размещенных вдоль трассы в промежутках от 1 до 3 км. Как правило, они находятся
в блок-боксах для устройств телеметрии. В состав станции входит:
программируемый логический автомат (PLC) австрийской фирмы B&R Automation,
распределительный щит размером 140х80х30 см. Для питания станции используется
локальный источник напряжения 220 В, а на случай аварии здесь есть батареи,
которые позволяют системе функционировать не меньше 48 часов (обычно около 100
часов). Батареи автоматически подзаряжаются.
Центральная станция.
Ядром системы является центральная станция. Это
дополнительный автомат B&R PLC. Центральная станция принимает данные от
измерительных станций, анализирует все принятые данные об измерениях, тревогах,
диагностике и т.п. и показывает местонахождение возможной утечки. Затем эти
данные изображаются в пользовательской части системы. Более существенные данные
архивируются для возможного последующего анализа. Центральная станция
находится, как правило, где-то вблизи диспетчерской, в отдельном шкафу.
Одновременно может быть установлена и дополнительная независимая центральная
станция.
Оборудование диспетчерской.
Для пользовательской части системы используется
стандартный PC как сервер данных и сеть операторских терминалов (обычный также
обычные PC) для
операторов. Все они связаны сетью ETHERNET под протоколом TCP/IP на базе Linux.
Софтвером для изображения является программа APROL немецкой фирмы PCC. Эта
программа обеспечивает быструю анимацию, развитую систему тревог с системой
архивации состояний и трендов. Операционная система Linux (дистрибуция SuSE)
обеспечивает высокую степень устойчивости и безопасности. Операторские
терминалы могут быть локальными или удаленными (например, связь через ноутбук
посредством GSM). Информацию о тревогах или графики возможно напечатать,
отправить по факсу или электронной почтой и публиковать как http документы в
сети Internet или Intranet. Кроме этого, может быть установлен и дополнительный
сервер-зеркало для решения чрезвычайных ситуаций.
Организация связи.
Данные измерительных станций компрессируются и
кодируются. Измерительная станция по RS-232 выходит на контроллер MOSCAD (или
другую каналообразующую аппаратуру), который, в свою очередь, транслирует
информацию на Центральную станцию.
Кроме того, возможно использование других типов
коммуникации: радиосеть, классические телеметрические кабели, GSM, спутниковая
сеть или их комбинация. Сверх того, можно повысить надежность и безопасность
использованием дублирования канала.
Апробация. Система Leak Detection System хорошо
себя зарекомендовала на предприятиях нефтегазового комплекса Восточной Европы,
России, Украины.
В 2002 г. СОУ была установлена на
продуктопроводе Сургут-Ю. Балык ООО "Сургутгазпром".
В марте 2003 года система успешно прошла МВИ
ГАЗПРОМа и рекомендована для применения на всех трубопроводах жидких
углеводородов ОАО ГАЗПРОМ [19].Group
Система обнаружения утечек. Система обнаружения
утечек WaveControl работает по принципу обнаружения и моментального
фиксирования волны давления при утечке.
Благодаря использованию в системе
высокоскоростных датчиков точность локализации места повреждения или утечки не
превышает 50 метров. Скорость обнаружения повреждений от 30 до 60 секунд.
Структурная схема системы представлена на рисунке 4.7.
Состав системы.
Датчик давления:
— устанавливается
на трубопровод и находится в контакте с продуктом;
— измеряет
давление в трубопроводе и передаёт информацию в локальный контроллер при помощи
4-40 мА линии связи.
Локальный контроллер:
— оцифровывает
показания датчиков давления;
— вычисляет
корреляцию динамического давления и профиль волны перепада давления;
— сравнивает
корреляцию с порогом;
— выполняет
диагностику подключенных модулей и датчиков;
— использует
GPS для синхронизации данных;
— передаёт
данные на центральный контроллер.
Центральный контроллер:
— обрабатывает
информацию, поступающую от локальных контроллеров, распознаёт и регистрирует
факт возникновения утечки;
— выполняет
диагностику системы и подключенных локальных контроллеров;
— использует
GPS для синхронизации данных.
АРМ оператора:
— обеспечивает
вывод данных о состоянии охраняемого трубопровода на экраны диспетчерского
компьютера(ов) системы;
— выводит
тревоги о зафиксированных утечках;
— поддерживает
базу данных событий.
Линии связи:
— обеспечивают
соединения между центральным контроллером и локальными контроллерами.
Рисунок 4.8 - Структурная схема СОУ Group LB
Локализация утечки.
Вследствие утечки или врезки, волны
разрежения распространяются от места утечки в обоих направлениях и
регистрируется датчиками давления системы. Для локализации места утечки,
необходимо вычислить время прохождения волны разрежения давления от места
утечки до датчиков системы, установленных на концах защищаемого участка
трубопровода (рисунок 4.7 показывает алгоритм вычисления местоположения утечки
в трубопроводе).
Автоматическая корректировка
скорости распространения волн в продукте.
Для точного вычисления координаты
утечки необходимо достоверно знать скорость распространения волн в продукте.
Эту информацию можно получить при помощи замеров скорости распространения
сквозных волн, которые вызваны технологическими процессами. Для этого, система
«WaveControl» анализирует зарегистрированные сквозные волны и вычисляет их
скорости по формуле:
= L / (T1 - T2),(4.1)
где L - это длина защищаемого
участка трубопровода;
T1 и T2 - это времена регистрации волны перепада
давления в начале и в конце защищаемого участка трубопровода.
Если новое значение скорости выходит за рамки
допустимых отклонений значений, то для последующих вычислений системное
значение скорости заменяется на только что полученное новое значение, и в АРМ
передается соответствующее сообщение о произошедших изменениях.
Применение фильтров направления волны.
Как правило, датчики давления размещаются рядом
с насосными станциями и активными клапанами контроля потока, которые, чаще
всего, привносят нежелательные колебания - шум в транспортируемый продукт. В
таких случаях устанавливаются два датчика давления, расположенных друг от друга
на расстоянии от 20 - 100 метров. Такие двойные датчики образуют фильтр,
позволяющий определить направление волны. Такой фильтр, позволяет отсекать
волны, вызванные технологическими процессами, при этом не влияя на волны,
которые вызваны утечками в защищенной секции трубопровода.
Время обнаружения.
Для обнаружения утечки и ее локализации системе
«WaveControl» требуется от 30 до 60 секунд. Максимальное время, необходимое для
обнаружения утечки, складывается из следующих составляющих:
— время
прохождения волны разряжения от места возникновения утечки до самого дальнего
датчика защищенной секции трубопровода;
— время,
необходимое центральному контроллеру, чтобы проверить данные, поступающие со
всех локальных контроллеров и вычислить местоположение утечки.
Размер утечки.
Минимальный размер утечки, который может
обнаружить система «WaveControl», зависит от следующих факторов:
— динамического
давления в трубопроводе;
— удалённости
датчиков от места утечки;
— уровня
фоновых шумов в трубопроводе;
— агрегатных
свойств продукта.
Сообщение об утечке.
Распознанием и регистрацией факта утечки
занимается центральный контроллер на основании информации, полученной от
локальных контроллеров. Для того чтобы распознать утечку необходимо выполнение следующих
условий:
— два или
более локальных контроллера зарегистрировали волны разряжения давления;
— зарегистрированные
волны имеют общий источник;
— источник
зарегистрированных волн расположен в защищённом сегменте трубопровода.
Рисунок 4.9 показывает фрагмент экрана
диспетчерского компьютера системы «WaveControl» в момент регистрации факта
утечки.
Система обнаружения повреждений трубопроводов от
компании Group LB может с успехом применяться для трубопроводов, проложенных на
суше, под землей и под водой.
В России Wave Control обеспечивает безопасность
трубопроводов ОАО Лукойл в Пермской области и объекты НК Роснефть в Самарском
регионе.
В феврале 2010 года в Саудовской Аравии система
Wave Control успешно прошла тесты на объектах SAUDI ARAMCO (крупнейшей
нефтедобывающей компании мира). Также результаты успешных тестов системы
поступили с объектов мексиканской национальной нефтедобывающей компании PEMEX
[20].
Рисунок 4.9 - Фрагмент экрана диспетчерского
компьютера системы «WaveControl» вмомент регистрации факта утечки
Компания «Грант»
О компании. Научно-производственное предприятие
«ГРАНТ» разрабатывает и производит более 40 наименований датчиков, приборов и
систем контроля технологических параметров для предприятий:
— глубинные
преобразователи давления и температуры серии АМТ;
— преобразователи
устьевые давления и температуры серии МТУ;
— системы
динамометрирования ДДС;
— пробоотборник
проточный ПГПрР;
— лабораторные
приборы для контроля качества нефтепродуктов;
— датчики,
преобразователи;
— системы
автоматизации.
Одно из основных направлений деятельности
предприятия - научно-исследовательские и опытно-конструкторские работы (НИОКР)
- позволяет эффективно решать нестандартные технические задачи в разных
отраслях промышленности.
Приоритетной задачей предприятия является
осуществление комплексного подхода в решениях задач клиентов: от поставки
качественных приборов и услуг до осуществления качественного сервисного
сопровождения, которое гарантируется каждому покупателю.
Система обнаружения утечек. УС0-01.01
предназначено для использования в системах мониторинга давления и определения
утечек (СОУ).
УС0-01.01 представляет собой простое в настройке
и эксплуатации устройство, предназначенное для определения утечек в магистральных
трубопроводах методом волны давления или ударной диаграммы Жуковского. Алгоритм
работы устройства УСО-01.01 оптимизирован для работы с датчиками давления
МТУ-05/ПДИ-01.
Техническое описание.
УСО-01.01 поддерживает архивацию данных
измерения давления в энергонезависимую память.
Содержит встроенные часы реального времени для
привязки показаний датчиков (периодическая синхронизация с центром сбора
данных).
Реализован алгоритм определения волны по
скорости изменения давления с настраиваемыми фильтрацией и уставками.
Алгоритм работы построен таким оборазом, что при
нормальном режиме работы канал связи максимально разгружен.
Поддерживает интерфейс RS-485 Modbus для
сопряжения с сетью сбора данных СОУ.
Разработаны базовые алгоритмы ля реализации
верхнего уровня системы определения утечек на базе УСО-01.01, которые позволяют
на 100% использовать возможности метода волны давления.
На базе данных модулей и датчиков МТУ-05/ПДИ-01,
а также предоставляемых алгоритмов работы программного обеспечения верхнего
уровня, можно в сжатые сроки разработать простую СОУ по волне давления.
Монтаж УСО-01.01 осуществляется на стандартную
DIN-рейку 35 мм [21].
«Комис».
О компании. Компания «Комис» была основана в
1992 году. Более пятнадцати лет мы развиваем наш бизнес по нескольким направлениям
-дистрибуция, системная интеграция. На сегодняшний день «Комис» является одним
из ведущих системных интеграторов Поволжья. «Комис» поставляет и инсталлирует
оборудование более чем пятидесяти ведущих мировых производителей систем
безопасности, автоматизации и связи. Реализованные комплексные проекты на
гражданских и промышленных объектах обеспечили компании репутацию лидера в
области системной интеграции.
История компании «Комис» началась с основания
фирмы, осуществляющей продажу, установку и техническую поддержку систем
безопасности. Спектр поставляемого оборудования и оказываемых услуг постепенно
расширялся, росло количество сотрудников - открытие новых направлений бизнеса и
появление партнерской сети в регионе выглядели закономерным итогом первых 10
лет работы. За это время «Комис» вырос из организации-дилера до крупной
многопрофильной компании.
Сегодня компания успешно развивается по двум
основным направлениям: дистрибуция и системная интеграция инженерных систем.
Система обнаружения утечек. Система измеряет
только значения давления в некоторых точках продуктопровода. При утечке из
продуктопровода эти изменения могут быть очень малы (в случае соответствующего
дефекта) - даже за порогом чувствительности классических измерительных методов.
Предложенный нами метод позволяет обнаруживать незначительные дефекты и
реагировать практически мгновенно. Это достигается использованием
нетрадиционных измерительных и вычислительных методов для статистической оценки
изменений давления. Для системы не требуется установка дорогостоящих узлов
учета или расходомеров. Необходимо измерения только одной величины - давления.
Способность к обнаружению утечки продуктопровода
не зависит от состояния продукта и его химического состава. Эта система
подходит для однородных жидкостей и газов, которые транспортируются или
хранятся в продуктопроводе под давлением.
Для полноценного анализа и исключения ситуаций
ложных срабатываний система основывается на двух методах взаимодополняющих друг
друга.
Метод А - наблюдение за изменениями волны
давления.
Метод А основывается на точном измерении
давления и на статистической оценке флуктуаций давления в разных точках
продуктопровода. Статистический метод учитывает: динамику процессов в жидкости
и газе, изменения транспортируемой среды и внешних условий, технологические
процессы и прочие факторы, влияющие в остальном на чувствительность и точность.
Остальные переменные (температура нефти, плотность, вязкость и т. д.) не
берутся во внимание.
При возникновении утечки, происходит изменение
давления - распространяется шумоподобный дефект давления от места возникновения
утечки в обе стороны продуктопровода. Это фиксируется в пунктах измерения
давления, расположенных вдоль продуктопровода. Путем статистической обработки
данных касающихся изменения давления, которые из пунктов измерения передаются в
центр, можно высчитать место утечки и время когда она появилась.
Метод Б - наблюдение за изменениями трендов
давления в отдельных пунктах измерения.
Данный метод дополняет первый. Производится
измерение давления в нескольких точках продуктопровода. При возникновении
утечки, длящейся большой промежуток времени (минуты), произойдет понижение
давления. В каждом отдельном пункте измерения осуществляется анализ трендов
давления, который фиксирует подозрительный тренд и передает данные в
центральную станцию. Она, в свою очередь, при помощи сравнения трендов из
отдельных пунктов измерения высчитает место возникновения утечки.
Результаты обоих методов периодически уточняются
и взаимно сравниваются, тем самым повышается точность работы системы
обнаружения утечек.
Система обнаружения построена на нескольких
уровнях оценки. Чувствительность каждой из измерительных станций автоматически
приспосабливается к актуальной деятельности системы. В случае большого
колебания давления чувствительность незначительно понижается, но позже, после
стабилизации среды, чувствительность возвращается на первоначальный уровень.
Если происходят какие-то глобальные изменения давления, центральная станция
анализирует эти изменения и сопоставляет их с характеристиками среды. Таким
образом, система работает в случае перехода с бензина на нефть, резкого
изменения температуры и т.п. Изменения в топологии продуктопровода, такие как -
присоединение ответвлений, открытие и закрытие кранов - система регистрирует и
реагирует соответствующим образом, например, открытие байпаса будет показано
как утечка в месте ответвления. Эти изменения система способна зарегистрировать
при помощи дискретных датчиков, уведомить оператора и оценить скачкообразные
изменения давления. Единственные данные, которые системе необходимы, это данные
о точной длине всех веток продуктопровода.
На практике иногда приходится встречаться с
различными отказами: измерительных станций, канала передачи данных, датчика
давления или нескольких частей одновременно. В этих случаях чувствительность
почти не меняется. Точность определения места понижается - система выдает
большие погрешности при локализации места утечки.
Авария центральной станции может вызвать отказ
системы в целом. Решением в этом случае является дублирование элементов
центральной станции.
Каждая измерительная станция обрабатывает
флуктуации давления путем двух взаимно независимых принципиально отличающихся
математических моделей. Таким образом, исключается влияние технологии перекачки,
влияние внешней и внутренней температуры, температуры среды или аварии
какой-либо из измерительных станций. Данные измерений периодически передаются
на центральную станцию.
Центральная станция анализирует информацию на
другом уровне. В нормальной ситуации сигналы тревоги возникают лишь в связи с
открытием кранов на концах или на ответвлениях продуктопровода. Система может
быть установлена так, чтобы она игнорировала и эти события. Могут быть также
определены специальные условия, когда они будут проигнорированы.
Время обнаружения утечки. Вся система работает в
реальном времени. Центральная станция определит утечку при помощи метода А до 3
- 5 минут (в случае оптимального времени передачи данных из линейных станций в
центр до 3 минут) после возникновения утечки. В случае метода Б время обработки
длится до15 минут. Центральная станция делает целый ряд проверок во избежание
ложных тревог. Если подозрение соответствует строгим условиям фильтрации ложных
утечек, объявляется тревога.
Точность определения места утечки. Центральная
станция выдает информацию о месте утечки, которая показана в виде общей длины
от начала продуктопровода до места утечки. Информация дополнена оценкой
погрешности, то есть, промежуток, в котором утечка должна находиться. Общая
точность определения места утечки в сравнении с реальными координатами этой
утечки при рабочем давлении 1,5 МПа и больше находится в диапазоне 0-100 м, при
более низких рабочих давлениях, точность координаты утечки может ухудшаться.
Для более точного расчета погрешности определения координаты утечки, необходимо
от заказчика получить точные координаты всех пунктов, где будут размещены
линейные станции СОУ.
Чувствительность системы. Чувствительность
системы обнаружения утечек (возможность обнаружения утечки) характеризуется
соотношением внутреннего диаметра отверстия утечки к диаметру продуктопровода.
Обычно это соотношение составляет 1:100. Чувствительность зависит от количества
станций, способа подключения датчиков давления, от давления в продуктопроводе и
от его естественного колебания (шума). В приложении находится таблица, в
которой можно для отдельного рабочего давления увидеть порог чувствительности и
величину самого малого отверстия, которое уже вызовет тревогу (срабатывание
СОУ).
Функции системы:
— быстрое информирование
диспетчерского центра об утечке;
— обнаружение
места утечки;
— обнаружение
утечки во всех режимах работы продуктопроводов: статическом, динамическом и
промежуточном;
— отсутствие
сигналов ложных тревог;
— работа
с жидкообразной и газообразной средой.
Коммуникации. Данные измерительных станций
компрессируются и кодируются. В качестве каналов связи может использоваться
радио или проводная связь. Интерфейс связи со станциями СОУ - RS-232 или
RS-485. Протокол передачи данных закрытый.
Аппробация. Эта система защиты продуктопроводов
успешно внедрена на ряде объектов в Сибири и Европейской части РФ
[22].Technologies
О Компании. Компания «Аргоси Технолоджис»
впервые вышла на российский рынок в 1992 году c передовыми технологиями,
современным оборудованием и эффективными комплексными решениями в области
измерений и автоматизации для предприятий нефтегазовой отрасли. От добычи,
хранения, транспортировки, переработки нефти и газа до утилизации нефтешламов и
экологического мониторинга.
Сегодня «Аргоси Технолоджис» специализируется на
инженерных решениях для учета углеводородов от скважины до топливораздаточной
колонки. Силами специалистов компании выполняется весь объем работ по
проектированию, комплектации, строительству «под ключ» и запуску в эксплуатацию
различных объектов нефтегазового производства, включая разработку и
производство собственных уникальных технических решений в соответствии с
индивидуальными требованиями заказчиков, ГОСТ и других нормативных документов.
Внедрены и находятся в успешной эксплуатации системы учёта углеводородного
сырья, замерные мультифазные установки дебита скважин типа АГЗУ,
запатентованные блоки модернизации для АГЗУ, системы учёта резервуарных парков,
установки налива в авто- и железнодорожный транспорт, топливораздаточные
колонки. Всё - с использованием расходомеров кориолисового типа, позволяющих
организовать прямые измерения массы. А также АСУ ТП, диагностические комплексы
контроля и обнаружения утечек на трубопроводах, метрологические,
металлографические, электротехнические, экологические лаборатории, и первый в
России завод по утилизации использованных автотракторных шин и модификации
асфальта резиновой крошкой.
Система обнаружения утечек (СОУ) LeakNet
является программно-аппаратным комплексом, предназначенным для решения задачи
определения течей в нефте- и газопроводах.
При расчете утечки используются два
взаимодополняющих метода:
— статистический
метод определения утечек PPA (Pressure Point Analysis);
— методика
баланса динамических измерений MassPack.
Аппаратный комплекс включает в себя:
— сервер
СОУ;
— систему
передачи данных между узлами контроля и сервером СОУ;
— контроллеры
узлов контроля параметров трубопровода;
— контрольно-измерительные
приборы.
Отличительные особенности:
— повторяемость
важнее, чем точность, поэтому нет необходимости в точной калибровке;
— не
требуются датчики температуры;
— возможно
подключение СОУ к существующим измерительным приборам, установленным на
трубопроводе заказчика.
Структурная схема системы приведена на рисунке
4.8.
Программное обеспечение (ПО) устанавливается на
выделенном сервере, работающим в локальной диспетчерской сети.
Отличительные особенности:
— защита от
несанкционированного доступа;
— настраивается
при рабочих условиях трубопровода, учитывая характеристики среды и действующие
гидравлические параметры;
— гарантия
от ложных сигналов тревоги;
— не
требует затрат на постоянное обновление;
— длительное
непрерывное функционирование.
Дополнительный программный модуль - АРМ
оператора: разработка сотрудников группы компаний Аргоси на базе SCADA системы
RSView32 фирмы Rockwell Automation. Это обеспечивает:
— наглядный
мониторинг СОУ;
— построение
графиков изменения параметров системы;
— слежение
за состоянием связи между контроллерами СОУ;
— имитацию
аварийных режимов;
Рисунок 4.10 - Структурная схема СОУ LeakNet
— настройку
КИП;
— ввод
различных уровней доступа;
— передача
данных в другие сети;
— отключение
узлов сети для проведения профилактических работ и др [23].
.3 Системы, использующие акустический метод
Научно-производственная фирма «ТОРИ»
О компании. Научно-производственная фирма «ТОРИ»
организована в 1994 г. в г. Новосибирске. Основное научное направление
деятельности фирмы - разработка систем регистрации и обработки сигналов. Новые
результаты позволили создать системы регистрации с характеристиками, которые
были не достижимы при традиционных подходах.
Одной из базовых разработок фирмы является
«Инфразвуковая система мониторинга трубопроводов», предназначенная для
эксплуатации на нефтепроводах, газопроводах, продуктопроводах.
Система обнаружения утечек. Предлагается СОУ
собственной разработки, которую называют «инфразвуковой». Изначально она
представляла собой систему обнаружения внутритрубных снарядов, в которую позже
была добавлены функции обнаружения утечек. Используются датчики давления и
вибрации. Датчики вибрации называемые «геоантеннами» используются для
обнаружения механических воздействий (ударов) на трубопровод. Принцип же работы
СОУ, судя по всему, состоит в проведении корреляционного анализа показаний
высокочастотных датчиков давления с широким динамическим диапазоном.
Слабой стороной является небольшой уровень
внедрения системы. Интересным моментом является то, что заложенный принцип
позволяется определять размер утечки от реальной перекачки, что приводит, с
одной стороны к невероятно высоким характеристикам на низконапорных
трубопроводах, а с другой стороны - к невысоким характеристикам на
высоконапорных трубопроводах, а также крайне неустойчивой работой в условиях
высокой турбулентности течения. Так же существуют крайне жёсткие требования к
установке датчиков.
В конце 2006 были проведены крайне удачные
испытания на соединительных трубопроводах ОренбургГазПром. Успешность испытаний
определялась в основном тем что, испытания проводились на низконапорной трубе
вдали от НПС.
В 2007 году ТОРИ проводило испытания в системе
«Транснефти» (Сибнефтепровод), были получены удовлетворительные итоги.
В 2008 году проводились масштабные испытания
системы в Куйбышевском РНУ МН«Дружба».
По итогам испытаний СОУ НПФ «ТОРИ» внесено в
реестр АК «Транснефть», однако вышеупомянутые особенности и недоработки системы
препятствуют использованию системы.
Основные функции и характеристики. Основными
функциями являются:
— обнаружение
утечек. Зарегистрированная чувствительность для трубопроводов с жидкими
продуктами (не предельная): 6 л/мин или 0,04 % от текущей производительности
при минимальном диаметре регистрируемого отверстия 2 мм. Регистрируются утечки
через протяжённые отводы с малым диаметром, а также утечки с предельно низкой
интенсивностью, не вызывающие падение давления в трубопроводе по данным системы
телемеханики. Точность: от ±18 м до ±50 м. Время обнаружения утечек с высокой
интенсивностью: до 1 мин, с низкой - до 4 мин. Низкая вероятность ложных срабатываний
обеспечивается на всех режимах работы трубопровода;
— локация
внутритрубных устройств. Режим непрерывный. Точность: ± 50 м при остановке, ±
100 м при движении;
— регистрация
механических воздействий;
— охрана
оборудования линейной части;
— инфразвуковая
дефектоскопия внутренней поверхности трубопровода (без дефектоскопа). Точность:
± 10 см. Тип дефектов: вмятины, расслоения металла, другие дефекты, посторонние
предметы, твёрдые отложения. Контроль арматуры, сварных швов;
— видеонаблюдение.
Видеокамеры с инфракрасной подсветкой для дневного и ночного наблюдения;
— измерение
расхода, давления, температуры, контроль загазованности крановых узлов;
— контроль
и управление запорной арматуры;
— самодиагностика
собственных модулей.
Дополнительные характеристики:
— применяется
для трубопроводов с жидкими и газообразными продуктами, с различными диаметрами
и давлением;
— расстояние
между инфразвуковыми гидро-антеннами до 50 км;
— контроль
отдельных участков и разветвлённых сетей трубопроводов;
— результаты
отображаются на географических и технологических картах трубопроводов;
— количество
контроллеров и компьютеров управления (контроля), подключаемых к одному
серверу, определяется производительностью сервера и канала связи;
— возможные
каналы связи: волоконно-оптическая линия связи, кабельная линия связи,
спутниковый канал, телефонная линия, радио-канал. Интерфейсы: Ethernet, RS232,
RS485.
Апробация. 11.03.2011 - Инфразвуковая система
мониторинга трубопроводов (ИСМТ) введена в промышленную эксплуатацию на трубопроводах
в Оренбургской области
Реализованы функции:
Основные:
— локация
внутритрубных устройств;
— обнаружение
утечек;
— регистрация
механических воздействий;
— охрана
оборудования.
Дополнительные:
— инфразвуковая
дефектоскопия;
— видеонаблюдение;
— контроль
состояния запорной арматуры.
К системе подключены модули МОПС-001,
установленные на 12-ти участках трубопроводов с общей протяжённостью 246 км.
[24]
4.4 Системы, использующие метод баланса вещества
«Controlotron»
О компании. Известный американский производитель
ультразвуковых расходомеров. Ныне объединился с Siemens. Предлагается система
на базе накладных ультразвуковых расходомеров.
Система обнаружения утечек. Система 1010LD
обеспечивает обнаружение как малых, так и катастрофических утечек из трубопровода.
Система включает в себя локальные станции, на которых устанавливаются накладные
ультразвуковые расходомеры, и головную станцию, которая собирает и анализирует
информацию от локальных.
С помощью программного обеспечения системы
определяются значения плотности и вязкости жидкости, которые учитываются при
расчете расходов. Дополнительно учитывается влияние изменения температуры на
жидкость и геометрические размеры трубопровода, что очень важно для длинных
участков трубопровода. Для этого на каждой локальной станции дополнительно к
расходомеру устанавливают накладной термометр для контроля температуры трубы и
жидкости и термометр окружающего воздуха.
Обнаружение утечек выполняется головной станцией
объемным балансовым методом с учетом эпюр давлений и температур вдоль
трубопровода на основе следующей информации, собираемой с локальных станций:
— скорость
потока в объемных и массовых единицах;
— действительный
объем и объем, приведенный к стандартной температуре;
— масса;
— температура
продукта и окружающей среды;
— скорость
звука в продукте;
— параметры
продукта: плотность, вязкость, степень аэрации.
Система обнаружения утечек 1010LD подсчитывает
объемный баланс жидкости путем вычисления разностей в объемах жидкости,
входящей и выходящей из сегмента трубопровода между двумя локальными станциями.
Расчет объемного баланса по сегментам позволяет системе определять возможное
место утечки в трубопроводе до сегмента. Специальный режим SoniLocator
дополнительно уточняет место утечки в пределах сегмента. Расчет объемного
баланса выполняется для трех временных интервалов: 5 мин, 15 мин, 60 мин.
Короткий временной интервал обеспечивает быстрое обнаружение крупных утечек.
Длинный интервал обеспечивает обнаружение малых утечек прежде, чем они станут
катастрофическими. Каждый временной интервал имеет собственные уставки
срабатывания аварийной сигнализации.
Локальная станция включает в себя: компьютер
расхода, накладные преобразователи ультра-звукового сигнала, накладные
термометры сопротивления, датчик определения толщины стенки трубы, установочные
и крепежные детали, кабельные и соединительные приспособления.
Компьютер расхода представляет данные измерений
расхода и количества как в цифровой, так и в аналоговой форме и снабжен
регистратором данных для хранения данных и программой установки локальной
конфигурации. Кроме этого имеется набор характеристик скорости звука в
различных жидкостях в зависимости от температуры для идентификации типа
жидкости и ее характеристик. При конфигурации используется встроенный датчик
определения толщины стенки трубопровода.
Система не требует непрерывного контроля со
стороны оператора. Разбаланс объемов на любом участке трубопровода вызывает
аварийный сигнал. Если он возник за один из четырех интервалов времени: 1, 5,
15, 60 мин, то на экране мгновенно воспроизводится участок трубопровода,
вызвавший аварийный сигнал. Оператор может вызвать любой из 30 экранов для
анализа ситуации.
Экраны позволяют оператору скоррелировать данные
об утечке с текущими условиями перекачки, чтобы убедиться в истинности
аварийной сигнализации. Кроме сигнализации об утечках, оператор получает
информацию о расходах, сорте продукта, границе между последовательно
перекачиваемыми продуктами, а также диагностические данные. Все данные
архивируются и могут быть переданы в АСУТП нефтепровода.
Система обнаружения утечек 1010LD особенно
выгодна при внедрении на действующих нефтепроводах, так как накладные датчики
легко устанавливаются и не требуют остановки перекачки для выполнения монтажных
и пусконаладочных работ. Необходимо обратить внимание на то, что накладные
датчики не мешают пропуску скребков или разделительных шаров по трубопроводу.
В системе контроля утечек по трассе трубопровода
устанавливается несколько локальных расходомерных станций, поэтому применение в
них турбинных расходомеров абсолютно неэкономично.
Экономичная система обнаружения утечек
нефтепровода может быть построена только на накладных ультразвуковых
расходомерах, функционирование которых не сопровождается падением давления.
Даже когда нет утечек, благодаря системе 1010LD
оператор получает с экрана этой системы ценную информацию. Простым нажатием
функциональных клавиш оператор может вывести на экран расход, объем партии и
положение границы раздела, числа Рейнольдса и сорт продукта, диагностику
локальных компьютеров и дополнительные данные с основного компьютера. Все
данные автоматически архивируются.
Функции системы обнаружения утечек 1010LD.
Контроль утечек:
— широкий
диапазон измерения скорости продукта: от 0 до ±12 м/с;
— высокая
чувствительность: 0,3 мм/с;
— обнаружение
утечки от 0,5% номинального расхода;
— быстрое
обнаружение участка трубопровода, где произошла утечка.
Автоматический анализ продукта:
— температура
продукта;
— скорость
распространения звука;
— плотность
и вязкость продукта;
— содержание
воды;
— содержание
растворенного газа.
Мониторинг:
— объемный
и массовый расход продукта;
— объем
и масса партии продукта;
— прохождение
границы раздела разных продуктов;
— прохождение
разделителей и скребков.
Автоматическая диагностика:
— направление
потока;
— расход
- максимум/минимум;
— состояние
"пустая труба";
— интенсивность
сигнала;
— расстояние
между датчиками.
Есть установленные СОУ, используемые в качестве
резервных систем [25].
.5 Системы, использующие акусто-эмиссионный
метод
(ЗАО «Электронные технологии и метрологические
системыЗЭТ»)
О компании. Российский производитель
оборудования для тензометрии, сейсмиики, виброаккустики. Предлагает СОУ на базе
производимого оборудования, реализующее волновой и акусто-эмиссионый принципы
обнаружения утечек и локализации утечек.
Система обнаружения утечек. Система
предназначена для контроля, поиска и локализации утечек жидких и газообразных
продуктов из трубопроводов и обнаружения внешних механических воздействий на
них методом акустической эмиссии в соответствии с РД 03-299.
Широкое применение метод акустической эмиссии
нашел при контроле сосудов, аппаратов, котлов и технологических трубопроводов.
Он представляет собой относительно новое направление в неразрушающем контроле.
Метод основан на физическом явлении излучения твердым телом упругой энергии в
виде акустических волн при локальной динамической перестройке его структуры.
Основными источниками акустических волн являются процессы пластической
деформации, зарождения и роста трещин. Акустико-эмиссионный контроль
обеспечивает выявление развивающихся трещин посредством регистрации и анализа
акустических волн, возникающих в процессе роста трещин в контролируемых
объектах.
Особенности метода определяются следующими его
основными характеристиками:
— динамичность,
т.е. возможность регистрации только развивающихся дефектов, а следовательно,
выявления наиболее опасных дефектов;
— интегральность,
обеспечивающая контроль всего объекта или его значительной части с
использованием ограниченного количества преобразователей акустической эмиссии;
— высокая
предельная чувствительность, по расчетам соответствующая выявлению скачка
трещины протяженностью 1 мкм на величину 1 мкм;
— минимум
ограничений, связанных со свойствами и структурой материала объекта контроля;
— трудность
выделения сигналов акустической эмиссии из шумов и помех.
В качестве измерительных датчиков используются
датчики ВПН-1 и ВПН-2 во взрыбезопасном исполнении, в качестве измерительных
систем используются анализаторы спектра А17 и А19, передача информации происходит
по линии Ethernet. Расстояние между контролируемыми точками до 5 км. Количество
контролируемых точек до 24 [26].
.6 Системы, использующие волоконно-оптические
методы
О компании. Компания «Омега» разработала и
успешно применяет многоцелевую комплексную Систему непрерывного распределенного
мониторинга технического и технологического состояния протяженного объекта.
ЗАО «Омега» создано ОАО АК «Транснефть» и ООО
«Петролайт» с целью производства и последующего применения Системы мониторинга
протяженных объектов (СМПО).
С марта 2010 года производство, установка и
дальнейшее обслуживание СМПО осуществляется на основании права исключительной
лицензии ЗАО «Омега».
Постоянно совершенствуемая
научно-производственными подразделениями ЗАО «Омега» Система с высокой степенью
точности определяет место и характер акустических колебаний, пространственных
смещений и температурных характеристик протяженного объекта.
В роли чувствительного датчика системы
используется оптическое волокно. Мониторинг состояния протяженного объекта
проводится в режиме реального времени по всей длине проложенного оптического
кабеля.
Стоит отметить, что, несмотря на то, что
компания «Омега» была учреждена относительно недавно, проложено более двух
тысячах километров оптоволоконного датчика на объектах «Транснефти». Это и
ВСТО, и БТС-2, и нефтепровод «Пурпе-Самотлор». А совсем недавно у компании
«Омега» был «праздник первой утечки»: 15 мая на низконапорном водоводе
диаметром 460 мм СОУиКА обнаружила и точно идентифицировала истечение флюида.
Это достаточно знаменательное событие, так как до этого система была опробована
лишь во время лабораторных испытаний, когда утечки моделировались специально.
Система обнаружения утечек. В основе конструкции
САМПО лежит использование принципа рефлектометрии оптоволоконного кабеля. В
данном случае оптоволоконный кабель играет роль распределенного датчика
виброакустических возмущений окружающей среды.
Примененные ЗАО «Омега» технологии позволили
получить и использовать новое качество - фазовую чувствительность оптического
волокна к внешним воздействиям. Использование рефлектометрического принципа
(сродни радиолокационному) позволяет однозначно с высокой точностью определять
место и тип воздействия.
Действие системы основано на изменении положения
световода, проложенного вдоль контролируемого объекта. Фактически,
чувствительным элементом системы является сам световод, при этом одна такая
система заменяет множество точечных датчиков.
Схема для одиночного модуля САМПО приведена на
рисунке 4.11.
Рисунок 4.11 - Схема одиночного модуля САМПО
Основные преимущества системы:
Протяженность контролируемого объекта.
Рекомендуемая протяженность контролируемого
одиночным рабочим модулем участка трубопровода составляет 100 км. Максимальная
протяженность - до 140 км. Предусмотрена возможность сопряжения одиночных
модулей для контроля более протяженного объекта. Ограничения по длине объекта
отсутствуют. Количество и место расположения консолей операторов и/или
контрольных мониторов - по требованию Заказчика.
) Высокая точность определения места события. Для точного позиционирования происшествия на
местности ЗАО «Омега» использует GPS-привязку прокладываемой трассы кабеля-датчика
к используемой карте местности
) Скорость реагирования на событие.
Контроль охранной зоны трубопровода
осуществляется системой непрерывно по всей длине проложенного кабеля. В случае
обнаружения аномалии, система немедленно информирует об этом пользователя.
Максимальное время задержки составляет от 2 до 6 сек. в связи с необходимостью
накопления полезного сигнала.
) Чувствительность системы.
Механическая чувствительность кабеля-датчика к
смещению составляет 4*10-8 м.
Примером может служить размещение чувствительного
датчика под землей на глубине 1 м., в этом случае чувствительности системы
достаточно для обнаружения пешехода на поверхности в 2 метрах от вертикали над
датчиком.
Кабель-датчик выполнен на базе серийного
оптического кабеля, не содержит проводников электрического тока и не требует
особых условий по его размещению. Схема размещения датчика приведена на рисунке
4.11.
Строительные длины кабеля-датчика (обычно 4-6
км.) соединяются между собой при помощи специальных защищенных муфт для
оптоволоконного кабеля. Соединение кабелей и последующий их ремонт в случае
разрыва производятся путем сварки оптических волокон стандартным оборудованием
(входит в комплект поставки).
Рисунок 4.12 - Схема размещения датчика
6) Высокая ремонтопригодность системы.
В случае технологических или умышленных
повреждений кабеля-датчика разрыв ликвидируется путем сварки концов датчика
серийным оборудованием и, при необходимости, его длина наращивается.
Используемое программное обеспечение логического
модуля системы позволяет минимизировать настройку системы при её
пусконаладочных работах. Обычная последовательность действий по установке
системы представляет собой следующий порядок работ:
) сборка и установка логического модуля системы
совместно с консолью оператора;
. укладка и подключение 1-й и последующих
строительных длин кабеля-датчика.
Уложенная и подключенная строительная длина
кабеля-датчика немедленно начинает действовать в соответствии со своими
штатными функциями после её засыпки грунтом или закрепления на опорах (в случае
наземной прокладки).
Системы «Омега применяются на всех строящихся
трубопроводах «Транснефти». Они способны значительно снизить уровень
террористической и техногенной опасности при эксплуатации трубопроводов, а
также иных протяженных объектов: железнодорожных путей и насыпей, линий
электропередач и автомагистралей [27].
5. Математическая модель метода «волна давления»
.1 Математическое описание движения жидкости
Принято считать, что движение жидкости характеризуется
тремя параметрами: давлением Р, скоростью и, плотностью р [28]. При составлении
модели можно предположить, что плотность транспортируемого продукта не зависит
от давления. Для баротропных жидкостей число зависимых переменных сокращается
до двух - давление и скорость, следовательно, такое движение может быть описано
системой из двух уравнений: уравнение движения и уравнение неразрывности.
Дифференциальное уравнение движения (по Эйлеру)
для одномерного течения с учетом сил сопротивления имеет вид:
где P - давление,
и - скорость потока;
р - плотность;
R - радиус
сечения трубы.
Уравнение неразрывности выражает
закон сохранения массы для любого объема движущейся жидкости, описывается
дифференциальным уравнением:
где С - скорость распространения
ударной волны в трубе.
Дифференциальные уравнения (5.1) и
(5.3) объединяются в систему:
В системе уравнений (5.4) слагаемое где Исходя из этого, система
дифференциальных уравнений (5.4) трансформируется в систему:
Как видно, численное решение
подобной задачи затруднительно, исходя из большого количества аргументов,
которые, в свою очередь, тоже могут являться зависимостями. Некоторые параметры
функции являются неизвестными, такие как диаметр отверстия истечения и его
форма. В целях упрощения модели, при составлении не было учтено много значимых
факторов, таких как изменение плотности продукта от давления, возникновение
встречной волны давления, противоположной направлению распространения основной
волны, эффекты отражения и наложения волн. Также, на фронте распространения
волны возникают разрывы обоих производных динамической переменной - давления, и
возникает задача взаимодействия ударной волны со встречными и догоняющими
разрывами [29].
В литературе [30] приведена
адаптированная модель расчета, которая справедлива при стационарном движении.
Система дифференциальных уравнений (5.6) записывается в виде:
В [30] и [31] предлагается выражение
где a -
коэффициент линеаризации.
Из [31] известно, что такое
допущение приводит к погрешности вычисления теоретического значения повышения
давления при переходном режиме, равной не менее 10% от фактического. Таким
образом, учитывая вышесказанное, линеаризованная система уравнений может быть
записана в виде:
где Система уравнений (5.9) представляет
собой частный случай так называемых телеграфных уравнений, для решения которых
существуют различные аналитические методы. Одно из решений (по методу Ритца
формула (5.10)) описано в работе [30], подготовленной на основании
неопубликованных работ профессора П.И. Тугунова. Повышение давления при
переходных режимах перекачки нефти без учета отраженных волн может быть
определено этой зависимостью:
где L -
расстояние между пунктами контроля давления (датчиками);
Далее, зная давления на пунктах
контроля (ПК), применяем формулу (5.11) для расчета давления в любом сечении
можем определить текущее давление на интересующем нас участке линейной части
МНП.
где Для расчета статического давления
может быть применена формула:
где Zmax и Z0
- высотные отметки наивысшей и начальной точек нефтепровода.
.2 Анализ скорости распространения
возмущения в трубопроводе
Вопрос о том, как распространяется
упругая волна, излучаемая различными утечками, в трубопроводах,
транспортирующих жидкость, проложенных в различных средах, подробно описан в
работах [32, 33].
В [34] приводится выражение для
определения скорости распространения звука в жидкости, заполняющей трубу:
где Скорость звука в свободной жидкости
С определяется формулой (5.14):
где Из выражения (5.13) следует, что
увеличение толщины стенок приводит к увеличению скорости распространения звука,
также, при изменении транспортируемого вещества в сторону роста модуля объемной
упругости тоже ведет к увеличению скорости, свой вклад вносят значение
плотности (таблица 5.1) и модуля объемной упругости (таблица 5.2).
Таблица 5.1 - Значения
плотности жидкостей
Продукт
Плотность
Бензин
700
Ацетон
800
Керосин
800
Бензол
880
Дизель
1000
Нефть
730-1040
Таблица 5.2 - Модуль объемной упругости
(всестороннего сжатия) при 20 °С
Продукт
Е,
(Н/м3)x109
Бензин
1,30
Ацетон
0,79
Керосин
1,22
Бензол
1,03
Дизель
1,13
Нефть
1,2÷2,1
Вода
дистилированая
2,13
Формула (5.13) и таблицы 5.1 и 5.2 показывают,
что скорость существенно зависит от свойства продукта, в том числе, параметры
одного и того же типа продукта могут быть различными в различных партиях.
Поэтому в проектируемой системе необходимо предусмотреть расчет фактической
скорости методом непосредственных измерений.
.3 Локализация утечек по временной задержке
сигналов
Метод основан на анализе распространения сигнала
непосредственно по нефтепродукту. Использование метода предполагает подключение
специальных датчиков, установленных на трубопроводе:
- алгоритм,
основанный на акустическом методе, использует датчики, регистрирующие
акустический шум, возникший при истечении продукта сквозь дефект или при
механическом воздействии на трубу. Волна, возникшая в результате этого
воздействия, передается на датчики;
- алгоритм,
основанный на методе анализа волны давления, использует высокочастотные датчики
давления, регистрирующие изменение давления при истечении продукта сквозь
дефект.
Структурная схема, иллюстрирующая описанный
процесс, приведена на рисунке 5.1. От места истечения в обе стороны
распространяется возмущение. Вдоль некоторого участка трубопровода
располагаются датчики, способные зафиксировать это воздействие, полагаем, что
сигнал, возникший по причине истечения нефтепродукта, будет восприниматься
несколькими датчиками, но с некоторой задержкой. Эта задержка, зависит, от
расстояния до источника сигнала и скорости распространения волны в среде:
гдеl -
расстояние от датчика до места истечения;зв - скорость
распространения волны (зависит от свойств нефтепродукта).
Рисунок 5.1 - Схема регистрации
волны давления, возникшей при утечке
Общий принцип локализации сигнала
утечки заключается в определении временной задержки прихода волны на первый и
второй датчики. На максимальное время задержки где L - расстояние между датчиками;
Vзв.теор. - теоретическая скорость
распространения звука в нефтепродукте.
Условие (5.16) должно быть выполнено исходя из
того, что время прохождения сигнала, порожденного любым источником шума,
находящимся между двумя датчиками, не может превышать времени прохождения
сигнала от одного датчика до другого. Максимальное время прохождения сегмента L
рассчитывается по формуле:
Тем самым мы определили разницу
времени прихода волны на два датчика:
где Т1 - время прохода
волны от источника до первого датчика;
Т2- время прохода волны
от источника до второго датчика.
Скорость распространения звука в обе
стороны одинакова:
Исходя из формул (5.17), (5.18) и
(5.19), запишем систему уравнений:
Где l1 -
расстояние от источника до первого датчика;
l2 -
расстояние от источника до второго датчика.
Решая систему уравнений (5.20)
получаем расстояние до утечки, зная разницу прихода волны между обоими
датчиками:
В другом виде формулу (5.21) можно
записать в виде:
Для составления модели введем
следующие условия:
- расстояние
от датчика до источника 11 и 12 - величина переменная;
- расстояние
между датчиками L - величина
постоянная;
- скорость
распространения волны С - условно постоянная величина, которую, для некоторого
участка трубопровода и для некоторого времени измерения можно считать величиной
неизменной, то есть константой - это скорость распространения волны в
нефтепродукте.
Расчет места утечки по временной задержке
сигналов
Организовав тестовый слив жидкости за пределами
отрезка, можно экспериментально определить общее время прохождения волны
давления по сегменту трубопровода между датчиками (рисунок 5.2).
Из графика можно определить: Преобразовав формулу (5.17) можно
получить формулу для вычисления скорости звука:
Рисунок 5.2 - Волна давления.
Тестовый слив за пределами отрезка, соединяющего датчики PA - давление
на датчике А; PB - давление
на датчике B
Далее будут рассмотрены тренды давления при
появлении утечки в сегменте трубопровода между датчиками (рисунок 5.3).
Рисунок 5.3 - Волна давления. Утечка на участке
трубопровода, соединяющего датчики: PA
- давление на датчике А; PB
- давление на датчике B
Также по графику можно определить: Для вычисления координаты утечки
воспользуемся формулой (5.22):
.4 Обнаружение утечки методом
анализа волны давления
Анализ распространения и затухания
волны давления
Выделим несколько стадий развития
утечки:
- возникновение
волны в результате гидравлического удара в момент начала истечения жидкости;
- установившийся
режим истечения нефти или нефтепродукта.
Возникновение волны связано с резким изменением
давления в трубе, за счет возникновения разности давлений в окрестности места
истечения сквозь дефект [34]. Из [35] известно, что возникшая волна давления
затухает по экспоненциальному закону:
где Исходя из условия отсутствия утечки
между двумя датчиками, зная текущее давление на обоих датчиках где После математических преобразований
выражение (5.24) трансформируется к виду:
Таким образом, измеряя падение
давления на датчике А и Б, вызванное волной (рисунок 5.4), рассчитываем
коэффициент затухания, присущей данной системе.
Расчет коэффициента затухания
производится по формуле (5.25). Следует учесть, что т.к. слив жидкости
производился за сегментом с датчиками дальше по направлению движения жидкости,
т.е. ближе к датчику Б, в данной формуле Для работы алгоритма обнаружения утечки
необходимо сопоставить показания обоих датчиков.
Рисунок 5.4. - Волна давления. Тестовый слив за
пределами отрезка, соединяющего датчики: а) - падение давления на датчике А; б)
- на датчике Б
Статическое давление продукта в трубе зависит от
расстояния линейно, поэтому приведем давление на первом датчике к уровню
давления на втором, в зависимости от коэффициента (5.26):
Где оператор МХ - математическое
ожидание сигнала давления за время τ/2,
τ - время прохода волны
расстояния между датчиками №1 и №2.
Формула (5.26) справедлива для
значений давления на датчиках только в установившемся режиме.
Для сопоставления двух сигналов необходимо
учесть временную задержку распространения волны. Сигнал давления является
цифровой последовательностью, на первом датчике {Хфактич}, на втором датчике
{Yфактич}. Расчетное давление {Yожидаемое} выражается из соответствующих данных
{Хфактич} руководствуясь следующим алгоритмом:
¾ рассчитывается время прохода
волны τ
расстояния между датчиками А и Б по формуле (5.13);
¾ рассчитываем
коэффициент k(t);
¾ каждый отсчет {Хфактич}
на время t;
¾ каждый отсчет {Хфактич}
помножается на коэффициент k(t);
¾ из каждого отсчета
{Yфактич} вычитается соответствующий отсчет {Хфактич}.
Результат совмещения трендов давления
представлен на рисунке 5.5.
Результат вычитания двух трендов давления
представлен на рисунке 5.6, по максимальному всплеску можно оценить время
начала утечки.
Блок-схема описанного алгоритма изображена на
рисунке 5.7.
Далее необходимо произвести локализацию и
определит координату утечки. Для этого из сигнала датчиков А и Б выделяются
соответствующие участки. Результат изображен на рисунке 5.8.
Рисунок 5.5 - Результат совмещения двух трендов
давления 1) - Тестовый слив, 2) - Утечка
Рисунок 5.6 - Результат вычитания массивов.
Максимальный по модулю всплеск соответствует времени возникновения утечки
Исходя из полученных данных, составим систему
уравнений:
где l1 и l2
- расстояние от места истечения до датчиков А и Б соответственно;
Рисунок 5.7 - Блок-схема совмещения двух трендов
давления
Рисунок 5.8 - Волна давления порожденная утечкой
После математических преобразований получаем
уравнение координаты утечки (5.28):
Расчет:
Результаты проведения эксперимента
представлены в таблицах 5.3 и 5.4.
Таблица 5.3 - Фактические параметры
Параметр
Значение
Производительность
участка (м3/час)
990
Диаметр
утечки через калибровочную шайбу (мм)
10
Длина
сегмента между датчиками (м)
7456
Расстояние
от места утечки до датчика А, l1
(м)
5236
Таблица 5.4 - Вычисленные параметры
Параметр
Значение
Скорость
звука, Vзв (м/с)
1147,1
Задержка
прохождения волны давления между датчиками, tобщ,
(с)
6,5
Разница
времени прихода волны на датчики, Расстояние
от места утечки до датчика А по временной задержке сигнала, l1
(м)
5104,52
Погрешность
определения координаты (м)
131,48
Погрешность
определения координаты (%)
1,76
Коэффициент
затухания, Расстояние
от места утечки до датчика А по затуханию волны давления, l1
(м)
5089,83
Погрешность
определения координаты (м)
146,17
Погрешность
определения координаты (%)
1,96
Погрешность при локализации утечки не превысила
3%, что является хорошим результатом и подтверждает адекватность модели. Однако
при увеличении длины трубопровода абсолютная величина погрешности может
достигать значительных величин, поэтому при использовании данного метода на
длинных трубопроводах необходимо увеличить число контрольных пунктов,
распределенных по трассе.
6. Охрана труда и техника безопасности
Темой данной дипломной работы, как уже отмечено
ранее, являются системы обнаружения утечек в нефте- и нефтепродуктопроводах. В
расчетной части дипломной работы более подробно был рассмотрен метод «волны
давления», для реализации которого необходимы показания датчиков давления на
трубопроводе.
Нарушение требований правил техники безопасности
производства при монтаже, эксплуатации и ремонте средств обнаружения утечек на
линейной части магистрального трубопровода может привести к авариям и
производственным травмам.
Система обнаружения утечек повышает
производственную безопасность, т.к. происходит минимизация ущербов при
возникновении утечки за счет раннего диагностирования, предупреждения и
локализации места утечки и повышение надежности функционирования нефтепровода и
качества управления за счет автоматизации контроля целостности трубопровода.
.1 Анализ потенциальных опасностей и
производственных вредностей при монтаже, ремонте и эксплуатации системы
обнаружения утечек
Первичные преобразователи и датчики системы
обнаружения утечек устанавливаются непосредственно на линейной части
трубопровода, где в процессе эксплуатации системы рабочей средой является
нефть, попутный газ и возможно возникновение взрывоопасных смесей.
Производственные опасности и вредности могут
быть обусловлены следующими факторами:
1) при
монтаже и ремонте первичных приборов СОУ может возникнуть опасность отравления
парами нефти или нефтепродуктов через неплотные соединения арматуры и
трубопроводов. В таблице 6.1 приведены токсические свойства нефти, попутного
нефтяного газа и бензинов;
2) взрывопожароопасность
обусловлена тем фактом, что при монтаже и ремонте первичных приборов в
производственной среде возможно наличие взрывопожароопасных смесей и при
нарушении норм, правил и инструкций по технике безопасности не исключена
возможность возникновения источника зажигания (искра, открытый огонь), и как
следствие, пожара и взрыва. Взрывопожароопасные свойства нефти, попутного газа
и бензинов приведены в таблице 6.1;
3) опасности,
связанные с наличием давления при обслуживании первичных приборов (P≤4,5
МПа);
4) во
время монтажа, ремонта или замены датчиков может возникнуть возможность
получения механических травм у персонала обслуживающего средства автоматизации;
Таблица 6.1 - Взрывопожароопасные и токсические
свойства нефти
Наименование
вещества на рассматриваемом объекте
Агрегатное
состояние
Класс
опасного вещества
Температура,
°С
Концентрационный
предел взрываемости, % объем
Характеристика
токсичности (воздействие на организм человека)
Предельно
допустимая концентрация веществ в воздухе рабочей зоны производственных
помещений, мг/м3
вспышки
самовоспламенения
нижний
предел
верхний
предел
Нефть
Ж
(П)
4
-18
233
1,1
7,4
Наиболее
сильное влияние на ЦНС
10,0
Попутный
нефтяной газ
Г
4
-
405-580
6,0
13,5
Отравление
организма
300
Бензины
Ж
(П)
4
-17...
-44
255-474
0,76
8,12
Слабый
наркотик, отравления возможны изредка, может вызвать хронические дерматиты,
экземы кожи
100
- 300
Токсичность и вредность рассматриваемого
продукта перекачки
Пары нефтепродуктов действуют, главным образом,
на центральную нервную систему. Признаки отравления чаще всего проявляются в
головокружении, сухости во рту, головной боли, тошноте, сердцебиении, общей
слабости и потери сознания.
На быстроту поступления паров нефтепродуктов из
воздуха в кровь влияет их растворимость в воде, близкая к растворимости в
крови.
Нефтепродукты практически нерастворимы в воде.
Углеводороды способны растворяться в поту и жировом покрове кожи, а затем
всасываться через кожу и поступать в кровь. При этом начинается головокружение,
тошнота.
Также большая опасность для человека при авариях
связана с возможностью возникновения термических и барических поражающих
факторов.
Основная опасность для окружающей среды связана
с загрязнением почвы и водных объектов, а также загрязнением воздуха продуктами
сгорания
Взрыво- и пожароопасность производства
Перекачиваемая нефть легко испаряется и способна
образовывать взрывоопасную смесь. Нефтепродукты относятся к
легковоспламеняющимся веществам. Их пары с воздухом образуют взрывоопасную
смесь. Это выдвигает повышенные требования к надежности и эффективности пожаро-
и взрывозащиты. Пары нефтепродуктов способны создавать опасность воспламенения
от источника огня. Блуждающие пары тяжелее воздуха, поэтому они стелятся по
поверхности пола в цехе, затекают с воздухом и образуют горючие и взрывоопасные
смеси.
Пожароопасность технологических процессов в значительной
степени определяется физико-химическими свойствами нефтепродуктов (таблица
6.1).
.2 Мероприятия по обеспечению безопасных и
безвредных условий труда
В данном разделе приведены правила и требования,
которые необходимо соблюдать, чтобы избежать воздействия вредных и опасных
производственных факторов при монтаже, наладке и эксплуатации СОУ.
Мероприятия по технике безопасности при
эксплуатации СОУ.
Во избежание несчастных случаев при обслуживании
СОУ, направляемый на работу, персонал должен иметь соответствующую подготовку,
пройти производственный инструктаж, ознакомиться с правилами внутреннего
распорядка, общими правилами техники безопасности и с безопасными методами
работы при обслуживании СОУ, а также с методами оказания первой помощи. По окончании
инструктажа направляемые на работу сдают экзамен по технике безопасности в
соответствии с ПБ 08-624-03, ПУЭ, ПТБ, ПТЭ и получают удостоверение с
присвоенной квалификационной группы. Инструктажи допуска персонала к
самостоятельной работе соответствуют требованиям ГОСТ 12.0.004-90 (1999) «ССБТ.
Организация обучения безопасности труда. Общие положения».
Безопасные и безвредные условия труда, при
проведении работ, связанных с обслуживанием СОУ, достигаются следующим:
— конструкцией
приборов: все приборы, применяемые на объекте должны быть во взрывобезопасном
исполнении;
— насосы
снабжены предохранительными клапанами, которые не допускают повышения давления
выше регламентируемого;
— надежным
креплением оборудования при монтаже на объекте автоматизации;
— оснащенность
наглядными плакатами, четкими надписями, табличками, запорная арматура
пронумерована;
Таким образом, на объекте внедрения СОУ
осуществляется комплекс организационных и технических мероприятий,
обеспечивающих надёжность, эффективность, безопасность работы объектов с
необходимой степенью защиты персонала и окружающей среды.
Мероприятия по промышленной санитарии.
На объектах внедрения СОУ используется комплекс
мер по обеспечению промышленной санитарии на объектах. К ним относятся
требования к спецодежде ГОСТ 12.4.103-83(2002) «ССБТ. Одежда специальная
защитная, средства индивидуальной защиты ног и рук. Классификация».
Требования к спецодежде:
- спецодежда
и спецобувь выдаются операторам, технологам, слесарям КИПиА,
слесарям-ремонтникам, слесарям-монтажникам в пределах установленных на объекте
внедрения норм;
- во
время работы рабочие обязаны пользоваться выданной им спецодеждой и спецобувью.
Так же стоит заметить, что персонал объекта
должен быть оснащен противогазами.
Противогазы с коробкой применяют при объемной
доле свободного кислорода в воздухе не менее 18% и суммарной объемной доле
парообразных и газообразных вредных примесей не более 0,5%. Ремонтные рабочие
(при выполнении работ по ремонту или устранению утечек, а также при ремонтных
работах в колодцах) обязаны иметь шланговые противогазы.
Шланговые противогазы предназначены для защиты
органов дыхания и глаз человека при работе в атмосфере с объемной долей вредных
веществ более 0,5%. и объемной долей кислорода в воздухе менее 18%.
Мероприятия по пожарной безопасности.
Мероприятия по пожарной безопасности при
автоматизации СОУ разработаны в соответствии с нормативным документом ППБ-01-03
«Правила пожарной безопасности в РФ» и в соответствии с ГОСТ 12.1.004-91(1999
года) «ССБТ. Пожарная безопасность. Общие требования».
Датчики, входящие в систему измерения
параметров, имеют взрывозащищенное исполнение, соответствуют требованиям ГОСТ Р
51330.1-99 и ГОСТР 51330.10-99.
Перед началом работы система автоматизации СОУ
должна быть в исправном состоянии, а в случае необходимости отремонтирована.
При неисправности системы автоматизации эксплуатация объекта запрещается.
Основные мероприятия по пожарной безопасности:
- при
производстве работ в газовой среде воспрещается применение ударных
инструментов, изготовленных из стали: ударные инструменты должны быть
изготовлены из цветного металла (меди, латуни, бронзы). Режущие инструменты
должны обильно смазываться маслом, тавотом или мыльным раствором;
- отогрев
замерших камер и нефтепроводов допускается только паром или горячей водой или
горячим песком при закрытой запорной арматуре;
- обслуживающий
персонал обязан знать устройство и инструкции по применению первичных средств
пожаротушения;
Сохранность зрения человека, состояние его
центральной нервной системы, производительность, качество труда и безопасность
в производственных условиях в значительной мере зависят от условий освещения.
АРМ Оператора СОУ расположено в помещении
операторной. Схема помещения операторной изображена на рисунке 6.1.
Для освещения операторной используются
светильники типа УСП-35 с двумя люминесцентными лампами типа ЛЕЦ-40 каждый.
Необходимо рассчитать удовлетворяет ли существующая освещенность установленным
нормам.
Рисунок 6.1 - Схема помещения операторной: I
- тамбур; II - комната
для оборудования; III
- помещение операторов
Суть метода расчета заключается в следующем:
— определяется
освещенность, если известны тип и количество используемых ламп;
— подсчитанная
освещенность сравнивается с нормированной освещенностью Ен.
Согласно СНиП 23-05-95* освещенность Ен
= 100 лк (норма освещенности рабочего места операторной).
Определение освещенности производится по
следующей формуле:
где Ф - световой поток одной лампы,
лм;- количество ламп (или светильников), шт.;
S -
освещаемая площадь, м2;- коэффициент запаса, учитывающий снижение
освещенности вследствие старения ламп, запыления ламп, светильников,
загрязнения отражающих поверхностей помещения;
z -
коэффициент неравномерности освещенности - это отношение средней освещенности к
минимальной.
Для определения коэффициент
использования светового потока ( Индекс помещения находится по
формуле:
где А - длина помещения, м;
В - ширина помещения, м;
h - расчетная
высота над уровнем рабочей поверхности, м.
Расчетная высота над уровнем рабочей
поверхности находится по формуле:
hс - высота
свеса светильника от потолка, м;
hP - высота
рабочей поверхности, м;
Исходные данные дня расчета:
А = 6 м; В = 4,5 м; Н = 3,5м;
Лампы ЛЕЦ-40: Ф = 2190 лм;= 6 шт (3
светильника УСП-35 по две лампы ЛЕЦ-40)
k = 1,5; z = 1,15;
ρп = 50 %; ρс = 30 %; ρР = 10 %; hp = 0,8м.
По формуле (6.3) находим расчетную
высоту h:
Для светильников типа УСП-35
оптимальное отношение (λ) расстояний
между рядами светильников к высоте над рабочей поверхностью равно 1,0.
где L -
расстояние между рядами светильников, м;
h - расчетная
высота над уровнем рабочей поверхности, м.
Тогда расстояние между рядами
светильников вычисляется по формуле:
Число рядов светильников вычисляется
по формуле:
где B - ширина
помещения, м;
L -
расстояние между рядами светильников, м.
Получаем 1 ряд из 3 светильников.
По формуле (6.2) находим индекс
помещения I:
Полученное в результате расчетов
значение округляем в сторону увеличения и получаем индекс помещения I = 1,25.
Учитывая также коэффициенты отражения поверхностей помещения и то, что в
помещении операторной используются светильники типа ЛД, коэффициент
использования светового потока По формуле (5.1) рассчитываем
освещенность:
Сравнивая расчетное значение
освещенности Е = 121,3 лк с нормированным значением освещенности Ен
= 100 лк видим, что освещенность в помещении удовлетворяет нормам.
Заключение
Целью дипломной работы являлся
анализ эффективности систем обнаружения утечек, для чего были рассмотрены
различные методы обнаружения утечек, а также существующие средства диагностики
утечек.
В ходе выполнения данной дипломной
работы
¾ проведен анализ различных методов
обнаружения утечек
¾ рассмотрены различные существующие
средства диагностики утечек, проведен их сравнительный анализ
¾ более подробно изучен метод
отрицательной волны давления, для которого была составлена математическая
модель и проверена ее адекватность;
¾ был
произведен анализ опасностей и производственных вредностей при монтаже, ремонте
и эксплуатации систем обнаружения
утечек.
Обобщая результаты выполненной дипломной работы,
можно придти к следующим выводам:
¾ внедрение систем обнаружения утечек
на трубопроводном транспорте актуально, т.к. позволяет значительно уменьшить
экологический ущерб от разлива продуктов и свести к минимуму время вынужденного
простоя трубопровода;
¾ существует множество методов
обнаружения утечек, однако все они имеют свои преимущества и недостатки.
Поэтому для увеличения достоверности обнаружения утечки часто используют
комбинации разных методов. Наиболее часто встречаются комбинированные системы с
использованием трех методов: метод баланса вещества, метод анализа профиля
давления и метод отрицательной волны давления;
¾ погрешность при локализации утечки
методом «волны давления», рассчитанная в расчетной части работы, не превышает
3%, что является хорошим результатом и подтверждает адекватность модели. Однако
при увеличении длины трубопровода абсолютная величина погрешности может
достигать значительных величин, поэтому при использовании данного метода на
длинных трубопроводах необходимо увеличить число контрольных пунктов,
распределенных по трассе.
нефть трубопроводный утечка давление
Список использованных источников
1 Нефтегазовое строительство /
Беляева В.А. и др. под общ. ред. проф. Мазура, И.И. и проф. Шапиро, В.Д. - М.:
ОМЕГА-Л, 2008 - 774с.
Соломахин А.Ю. Методы
обнаружения утечек из магистральных трубопроводов, их возможности в
автоматических системах контроля транспорта нефти / А. Ю. Соломахин // Труды
выпускников аспирантуры ТУСУРа. - Томск: ТУСУР, 2005. - С. 142-149.
3 Кутуков
С.Е. Проблема повышения чувствительности, надежности и быстродействия систем
обнаружения утечек в трубопроводах //
Нефтегазовое дело, 2004. - т.2. - с. 29-45.
4 Мамонова
Т.Е., Шкляр В.Н. алгоритмы определения утечки в нефтепроводе с учётом его
геометрического профиля //
Вестник науки Сибири. - 2011., №1.
Смирнов В.А. Корреляционый метод
поиска утечек жидкостей из трубопроводов под давлением // Вибродиагностика для
начинающих и специалистов [Электронный ресурс] - http://www.vibration.ru
Волоконные брэгговские решётки //
Физика в анимациях [Электронный ресурс] - http://physics.nad.ru
Оптоволоконный спектроскопический
метод // Сиcтемы обнаружения
утечек [Электронный ресурс] - http://leakdetection.ru
Вайншток С.М. Трубопроводный
транспорт нефти. Том 2. / Васильев, Г.Г.; Коробков, Г.Е.; Коршак, А.А. и др.
под ред. Вайншток, С.М. - М.: ООО "Недра-Бизнесцентр", 2004. - 621 с.
Коршак А.А. Обеспечение надежности
магистральных трубопроводов / Коршак, А.А., Коробков, Г.Е., Душин, В.А.,
Набиев, Р.Р. - Уфа: ООО «ДизайнПолиграфСервис», 2000. - 170 с.
Брославец В.Н. Способ контроля
трассы трубопровода / Брославец, В.Н.; Сосунов, Б.В. Патент № 2046311
Гумеров А.Г.
Аварийно-восстановительный ремонт магистральных нефтепроводов / Гумеров, А.Г.,
Азметов, Х.А., Гумеров, Р.С., Векштейн, М.Г. - М.: ООО
"Недра-Бизнесцентр", 1998. - 271 с.
Власов А.Н. Способ диагностики
состояния магистральных трубопроводов с использованием радиоактивных
индикаторов / Власов, А.Н.; Долгих, В.И.; Дроздов, В.Д.; Маслов, Б.В. Патент
№2159930
Официальный сайт компании ООО
«Энергоавтоматика» - http://www.energoavtomatika.com
Официальный сайт компании «PSI»
- http://www.psioilandgas.com
Официальный сайт компании «Комбит» -
http://www.kombit.ru
Официальный сайт компании ЗАО
«ЭлеСи» - http://elesy.ru
Официальный сайт компании «KROHNE»
- http://krohne.com
Официальный сайт компании ОАО
«Нефтеавтоматика» - http://www.nefteavtomatika.ru
Официальный сайт компании НПО «Вира
Реалтайм» - http://www.rlt.ru
Официальный сайт компании «LB Group»
- http://www.grouplb.com
Официальный сайт компании НПП
«ГРАНТ» - http://www.grant-ufa.ru
Официальный сайт компании «Комис» -
http://www.komisgroup.ru
Официальный сайт компании «Argosy
Technologies» -
http://www.argosy-tech.ru
Официальный сайт компании НПФ «ТОРИ»
- http://www.torinsk.ru
Официальный сайт компании «Siemens»
- http://www.automation.siemens.com
Официальный сайт компании «ZetLab.
Электронные технологии и метрологические системы» - http://www.zetms.ru
Официальный сайт компании ЗАО «Омега»
- http://www.omega.mn
Слез Г. Экспериментальные и
теоретические исследования гидроударного способа восстановления пропускной
способности магистральных трубопроводов/ Л.Г. Слез, A.A. Григорьев //
Инженерные системы. Донбасская нац.академия стр.-ва и арх.-ры. - №2. - 2009.
29 Омельченко A.B. Дифференциальные
характеристики потока за ударной волной // Журнал технической физики - Спб.:
-том 72. -вып.1. - 2002.
Тугунов П.И. Определение ударного
давления в нефтепроводе с газонасыщенной нефтью при переходнх режимах / П.И.
Тугунов, P.A. Брот, С.Е. Кутуков // Нефтегазовое дело. -2005. -том 3.
-с.199-205
31 Гольянов A.A. Обнаружение места
утечек в магистральных нефтепродуктопроводах с помощью сканирующих импульсов:
автореферат дис. канд. техн. наук: 25.00.19: защита 21.10.04 / Уфа. -2004. -22
с.
32 Бергман, Л. Ультразвук / Л.
Бергман. - М.: Изд-во иностр. литры.-1956. -728 с.
Рабинович Е.З. Гидравлика / Е. 3.
Рабинович, А. Е. Евгеньев. - 3-е изд., перераб. и доп. - М.: Недра, 1987. - 224
с.
34 Баранов В.М. Акустическая
диагностика и контроль на предприятиях топливно-энергетического комплекса /
В.М. Баранов, А.И. Гриценко, A.M.
Карисевич - М.: Наука, 1998. -297 с.
Чарный И.А. Неустановившееся
движение реальной жидкости в трубах / И.А. Чарный. - Изд.2, перераб. и доп. -
М.: Недра. -1975. С. 186-191.
,(3.1)
,(3.3)
полный напор в сечении x, м;
− потери напора между
сечениями 1 и 2, м;
− коэффициент Кориолиса;
- скорость движения жидкости в
сечении k, м/с;
- давление в сечении k, Па;
- плотность, кг/м3;
,(3.4)
- плотность, кг/м3;
- скорость движения жидкости в
сечении k, м/с;
- площадь поперечного сечения, м2;
- массовый расход жидкости, кг/с.
, представляющая зависимость полного
напора от координаты вдоль оси трубопровода, называется линией гидравлического
уклона.
,
определяющую уменьшение напора на единицу длины трубопровода, называют
гидравлическим уклоном.
характеристикой
участка трубопровода называется зависимость разности пьезометрических напоров
в начале и
конце участка от расхода
транспортируемой
жидкости [4].
,(3.5)
,(5.1)
- коэффициент гидравлического
трения;
,(5.2)
,(5.3)
.
(5.4)
учитывает
влияние сил инерции жидкости, слагаемое
учитывает влияние сил трения,
однако данная модель не учитывает влияние местного сопротивления в произвольном
сечении трубы. Если в сечении трубы
имеется местное сопротивление, то
выражение (5.1) значительно усложняется и принимает вид [28]:
![]()
,(5.5)
- коэффициент местного
сопротивления;
- дельта-функция Дирака,
удовлетворяющая условиям:
,
,
(дельта-функция вводится для того,
чтобы учесть действие местного сопротивления только в сечении
).

(5.6)

(5.7)
принять
равным константе и тем самым получить линеаризованную систему уравнений.
,(5.8)

(5.9)
- модуль объемной упругости
транспортируемого продукта (следует из формулы
).
, (5.10)
- коэффициент линеаризации,- время
в секундах, прошедшее после возмущения потока,
;
.
, (5.11)
- давление в начале нефтепровода в
установившемся режиме (до возмущения потока);
- давление в конце контролируемого
участка;- длина контролируемого участка МН (между двумя датчиками давления);
- повышение давления в сечении
трубы х трубопровода, определяемое решением уравнения (5.10).
,(5.12)
,(5.13)
- скорость звука в свободной
жидкости;
- модуль объемной упругости
транспортируемой жидкости;
- модуль упругости материала стенок
трубы (для стали принимается равным 1,86 - 2,1 х 1011 Па);-
внутренний диаметр трубопровода;- толщина стенок трубы;- коэффициент, для
тонкостенных труб принимается равным 1.
,(5.14)
- плотность транспортируемого
продукта, в кг/м3.
,
кг/м3
,(5.15)
накладывается ограничение:
,(5.16)
.(5.17)
,(5.18)
.(5.19)
,(5.20)
.(5.21)
.(5.22)
с
м/с.
с.
м.
,(5.23)
- изменение давления,
регистрируемое в системе в месте крепления датчика;
- коэффициент затухания;-
расстояние от места возникновения волны до датчика, на котором фиксируется
давление.
и
расстояние х между ними, по формуле (5.24) можно вычислить коэффициент
, присущий данной
трубе и перекачиваемому продукту:
,(5.24)
и
- падение давления, зафиксированное
на соответствующих датчиках.
.(5.25)
и
должны быть поменяны местами, т.к.
затухание на датчике А будет сильнее.
.
,(5.26)
,(5.27)
- коэффициент затухания,
рассчитанный по (5.26);
- падение давления в месте утечки.
.(3.28)
,
(с)2,4
1,44·10-5
,(6.1)
- коэффициент использования
светового потока. Это отношение потока, подающего на расчетную поверхность к
суммарному потоку света всех ламп;
) находится индекс помещения (I) и
предположительно оцениваются коэффициенты отражения поверхностей помещения:
потолка -ρП, стен - ρС, расчетной
поверхности или пола -ρР.
,(6.2)
,(6.3)
,(6.4)
.(6.5)
,(6.7)
.