Материал: Система контроля доступа

Внимание! Если размещение файла нарушает Ваши авторские права, то обязательно сообщите нам

Система контроля доступа

БЕЛОРУССКИЙ НАЦИОНАЛЬНЫЙ ТЕХНИЧЕСКИЙ УНИВЕРСИТЕТ

ПРИБОРОСТРОИТЕЛЬНЫЙ ФАКУЛЬТЕТ

Кафедра "Информационно-измерительная техника и технологии"








КОНТРОЛЬНАЯ РАБОТА

по курсу "Система контроля доступа"

Тема: "СИСТЕМА КОНТРОЛЯ ДОСТУПА"











Минск 2015

СОДЕРЖАНИЕ

Введение

. Теоретическая часть

.1 Определение системы контроля и управления доступом

.2 Типовая логическая структура организации СКУД

.3 Структурная схема системы связи RS-485

.4 Оптический код

.5 Замки электромеханические

. Практическая часть

.1 Обследование объекта доступа

.2 Организация контрольно-пропускного режима на предприятии

Заключение

Литература

Приложение

ВВЕДЕНИЕ

Безопасность и зашита информационных ресурсов, материальных ценностей и коммерческой тайны, дисциплина сотрудников - необходимые условия нормального существования и успешного развития любого предприятия.

В настоящее время одним из наиболее эффективных и современных подходов к решению задачи комплексной безопасности объектов различных форм собственности, является использование систем контроля и управления доступом (СКУД).

Правильное использование СКУД позволяет закрыть несанкционированный доступ на территорию, в здание, отдельные этажи и помещения. В то же время они не создают препятствий для прохода персонала и посетителей в разрешенные для них зоны.

Экономический эффект от внедрения СКУД может оцениваться как снижение затрат на содержание персонала охраны за вычетом стоимости аппаратуры отнесенной на срок ее эксплуатации и затрат по обслуживанию.

Косвенный (оперативный) эффект заключается в повышении надежности пропускного режима усложнении для злоумышленников проникновения на объект и в закрытые для посетителей зоны в возможности оперативно отслеживать и предотвращать нештатные ситуации.

При составлении описания объекта определении его характеристик и разработке основных требований необходимо учитывать два принципиально важных момента: с какой целью внедряется система контроля доступа и какой ожидается эффект от ее внедрения.

Выбор правильной СКУД, которая учитывает и интегрирует оборудование разных производителей, разных поколений, станет оптимальным решением вопроса по обеспечению контроля доступа.

Целью выполнения работы является создание и организация контрольно-пропускного режима на объекте (офис).

Основными задачами являются рассмотрение теоретических вопрос СКУД, составление акта по результатам обследования объекта, разработка контрольно-пропускного режима.

1. ТЕОРЕТИЧЕСКАЯ ЧАСТЬ

1.1 Определение системы контроля и управления доступом

Система контроля и управления доступом (СКУД) представляет собой объединенные в комплексы электронные, механические, электротехнические, аппаратно-программные и иные средства, обеспечивающие возможность доступа определенных лиц в определенные зоны (территория, здание, помещение) или к определенной аппаратуре, техническим средствам и предметам (персональный компьютер (ПК), автомобиль, сейф и т. д.) и ограничивающие доступ лицам, не имеющим такого права [1, c. 13]. Общая схема СКУД приведена на рисунке 1.

Рисунок 1 - Общая схема СКУД

Системы контроля и управления доступом позволяют осуществлять:

ограничение доступа сотрудников и посетителей объекта в охраняемые помещения;

временной контроль перемещений сотрудников и посетителей по объекту;

контроль действий охраны во время дежурства;

табельный учет рабочего времени каждого сотрудника;

фиксацию времени прихода и ухода посетителей;

временной и персональный контроль открытия внутренних помещений (когда и кем открыты);

совместную работу с системами охранно-пожарной сигнализации и телевизионного видеоконтроля;

регистрацию и выдачу информации о попытках несанкционированного проникновения в охраняемое помещение.

К объектам СКУД в настоящее время могут относиться [2]:

открытые замкнутые территории;

проходы в отдельные помещения или их группы;

объекты, расположенные в местах нахождения массового скопления людей и требующие ограничения или контроля доступа;

вычислительные машины и системы;

По своему назначению и функциональным возможностям системы контроля и управления доступом подразделяются на автономные и сетевые.

Автономные контролируют малое количество объектов (1-2) без передачи информации на центральный пункт охраны и без контроля со стороны оператора, а также не позволяют объединять аналогичные устройства между собой.

Сетевые СКУД контролируют от 2 до нескольких сотен контроллеров, объединяются между собой для построения больших систем и работают как единое целое.

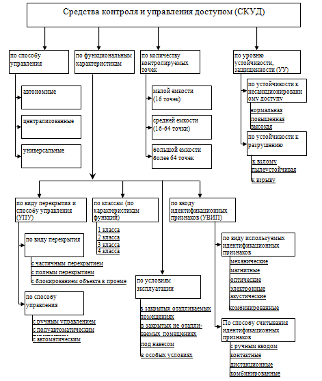
Принято деление СКУД на 4 класса, в зависимости от количества контролируемых объектов, объединяемых контроллеров и выполняемых ими функций. Общая схема классификации СКУД приведена на рисунке 2.

СКУД должна обеспечивать выполнение следующих основных функций:

открывание УПУ при считывании идентификационного признака, доступ по которому разрешен в данную зону доступа (помещение) в заданный временной интервал или по команде оператора СКУД;

запрет открывания УПУ при считывании идентификационного признака, доступ по которому не разрешен в данную зону доступа (помещение) в заданный временной интервал;

санкционированное изменение (добавление, удаление) идентификационных признаков в УУ и связь их с зонами доступа (помещениями) и временными интервалами доступа;

защиту от несанкционированного доступа к программным средствам УУ для изменения (добавления, удаления) идентификационных признаков;

защиту технических и программных средств от несанкционированного доступа к элементам управления, установки режимов и к информации;

сохранение настроек и базы данных идентификационных признаков при отключении электропитания;

автоматическое закрытие УПУ при отсутствии факта прохода через определенное время после считывания разрешенного идентификационного признака;

выдачу сигнала тревоги (или блокировку УПУ на определенное время) при попытках подбора идентификационных признаков (кода);

регистрацию и протоколирование текущих и тревожных событий;

автономную работу считывателя с УПУ в каждой точке доступа при отказе связи с УУ.

Основные документы, регламентирующие СКУД в РБ:

СТБ 1250-2000 Охрана объектов и физических лиц. Термины и определения.

РД 28/ 3.005-2001. Технические средства и системы охраны. Телевизионные системы видеонаблюдения (Системы охранные телевизионные). Правила производства и приемки работ.

РД 28/ 3.011-2001 "Технические средства и системы охраны. Системы контроля и управления доступом. Правила производства и приемки работ".

РД 28/3.009-2001 "Технические средства и системы охраны. Обозначения условные графические элементов систем"


Рисунок 2 - Общая классификация СКУД

1.2 Типовая логическая структура организации СКУД

Типовые схемы СКУД в основном соответствуют их классификации, приведенной в п.1.1. Общая структура имеет практически одинаковую типовую основу. Различие структуры может быть вызвано требованиями к способу управления (автономные, централизованные или сетевые и универсальные).

Автономными СКУД по типовой схеме обычно оборудуются: квартиры, коттеджи, небольшие офисы, магазины, аптеки, гостиницы и т.п. В этом случае данные СКУД это небольшие и недорогие системы, обслуживающие, как правило, до 8-ми устройств заграждения (дверей, ворот, турникетов и т.п.) наиболее распространенный вариант контроля и управления доступом в помещение с одной дверью. На рисунке 3 представлен полный состав системы, в который входит: контроллер, совмещенный со считывателем, кодонаборная клавиатура, исполнительное устройство (замок), датчик состояния двери, кнопка автоматического открывания двери с внутренней стороны, внешние звуковой и/или световой оповещатели, источник питания.

Рисунок 3 - Типовая автономная схема СКУД с одной дверью

Данная типовая система обеспечивает два способа контроля доступа: проверку только карточек или двойную проверку - карточек и кодового пароля. В процессе расширения системы дополнительно может устанавливаться еще один считыватель для контроля прохода в обратную сторону (или организации многоуровнего контроля доступа), выносные световые/звуковые оповещатели, устройства автоматического открывания/закрывания двери и т.д. На рисунке 4 приведен вариант оборудования СКУД, работающей в автономном режиме объекта с несколькими дверями.

Данный вариант построения системы отличается от предыдущего только лишь расширением функций и объемом памяти управляющего контроллера, а также его конструкцией. Считыватели и исполнительные устройства размещены в разных конструктивных блоках и управление ими осуществляется через общий контроллер.

Рисунок 4 - Типовая автономная схема СКУД с несколькими дверями

В систему могут быть введены дополнительные функции:

контроль прохода в двух направлениях;

автоматическое открытие и закрытие дверей при аварийных и тревожных ситуациях;

передача тревожных сообщений на пост охраны;

регистрация происходящих событий с помощью принтера, подключаемого к контроллеру.

Данную систему можно легко включить в СКУД, работающую в сетевом режиме. Для этого необходимо использовать контроллер, позволяющий работать в сетевом режиме с другими контроллерами или использовать дополнительный модуль связи, обеспечивающий объединение контроллеров посредством интерфейса.

Сетевые СКУД предназначены для оборудования крупных объектов, таких как банки, крупные учреждения и офисные здания. Преимуществом этих систем является возможность практически не ограниченного расширения. Предложенный вариант типовых систем позволяет обслуживать десятки тысяч пользователей. Эффективность работы сетевых СКУД, обусловлена возможностью создавать разветвленные, многочисленные соединения контроллеров и управляющих компьютеров в единую систему [3]. Модульность построения данных систем обеспечивает:

гибкость конфигурации;

простоту монтажа, технического обслуживания и ремонта;

возможность расширения системы;

ценовую эффективность;

легкость сопряжения с устройствами сервисной автоматики (управление лифтом, освещением, системами кондиционирования и т.д.).

На рисунке 5 приведена типовая структурная схема построения сетевой СКУД (пример для 64 контролируемой двери) на базе многофункционального контроллера, имеющего модульную конструкцию.

Соединение контроллеров между собой и подключение контроллера к различным периферийным устройствам, входящим в состав системы обеспечивается при помощи различных модулей.

К одному контроллеру может быть подключено до 8 считывателей различного типа, например, считыватель магнитных карточек, считыватель бесконтактных карточек, клавиатура. Подключение считывателей осуществляется через соответствующий считывающий модуль, работающий с двумя считывающими устройствами. Помимо считывателей, он также контролирует датчики состояния дверей и кнопки их открывания, другие вспомогательные устройства. Информация о состоянии иных внешних устройств поступает в контроллер через модуль входа/выхода. Посредством этого же модуля контроллер управляет работой исполнительных устройств, устройством выдачи тревожных извещений.

Модуль связи обеспечивает объединение контроллеров в единую систему, протяженностью до 1 км с помощью интерфейса RS-485, а также при необходимости осуществляет объединение контроллеров и управляющего компьютера в компьютеризированную систему с помощью интерфейса RS-232. Модуль приема-передачи управляет работой считывателей бесконтактных карточек. Один контроллер может обслуживать до 10000 пользователей. Дальнейшее наращивание типовой системы возможно путем организации нескольких (до 10) ветвей контроллеров [4]. Модуль связи первого контроллера преобразовывает с одной стороны поток данных, посылаемых с управляющего компьютера на контроллер, а с другой - поток выходных данных, параллельно подаваемых на адресные модули связи в ветвях. Каждый адресный модуль связи обменивается данными с контроллерами в ветвях и модулями связи. Такая расширенная сеть позволяет обслуживать до 320 контроллеров и 2048 контролируемых точек.

Рисунок 5 - Типовая структурная схема построения сетевой СКУД с одной ветвью

1.3 Структурная схема системы связи RS-485

Система связи RS-485 обеспечивает обмен данными между несколькими устройствами по одной двухпроводной линии связи в полудуплексном режиме. Существуют два основных способа разводки интерфейсных линий типа RS-485: по типу "звезда" и "шина". Интерфейс RS-485 предполагает использование соединения между приборами типа "шина", когда все приборы соединяются по интерфейсу одной парой проводов (линии A и B). Линия связи должна быть согласована с двух концов оконечными резисторами. Максимально возможная дальность линии RS-485 определяется, в основном, характеристиками кабеля и электромагнитной обстановкой на объекте эксплуатации. При использовании кабеля с диаметром жил 0,5 мм (сечение около 0,2 кв. мм) рекомендуемая длина линии RS-485 - не более 1200 м, при сечении 0,5 кв. мм - не более 3000 м. Использование кабеля с сечением жил менее 0,2 кв. мм нежелательно. Рекомендуется использовать кабель типа "витая пара" для уменьшения восприимчивости линии к электромагнитным помехам, а также уменьшения уровня излучаемых помех. При протяжённости линии RS-485 от 100 м использование витой пары обязательно.

Линия передачи сигнала в стандарте RS-485 является дифференциальной, симметричной относительно "земли". Один сегмент промышленной сети может содержать до 32 устройств. Передача сигнала по сети является двунаправленной, инициируемой одним ведущим устройством, в качестве которого обычно используется офисный или промышленный компьютер (контроллер). Если управляющий компьютер по истечении некоторого времени не получает от модуля ответ, обмен прерывается и инициатива вновь передается управляющему компьютеру. Любой модуль, который ничего не передает, постоянно находится в состоянии ожидания запроса. Ведущее устройство не имеет адреса, ведомые - имеют. Удобной особенностью сети на основе стандарта RS-485 является возможность отключения любого ведомого устройства без нарушения работы всей сети. Это позволяет делать "горячую" замену неисправных устройств.

Устройства, подключаемые к интерфейсу RS-485, характеризуются важным параметром по входу приемопередатчика: "единица нагрузки" ("Unit Load" - UL). По стандарту в сети допускается использование до 32 единиц нагрузки, т.е. до 32 устройств, каждое из которых нагружает линию в 1 UL. В настоящее время существуют микросхемы приемопередатчиков с характеристикой менее 1 UL, например - 0,25 UL. В этом случае количество физически подключенных к линии устройств можно увеличить, но суммарное количество UL в одной линии как уже говорилось не должно превышать 32. Устройства к сети RS-485 подключаются последовательно, с соблюдением полярности контактов A и B (рисунок 6).

Рисунок 6 - Принцип подключения устройства к сети RS-485 последовательно, с соблюдением полярности контактов A и B: