Материал: Сила трения

Внимание! Если размещение файла нарушает Ваши авторские права, то обязательно сообщите нам

Будем увеличивать угол наклона a до тех пор, пока тело не начнет скользить вниз по наклонной плоскости. В этот момент

т=Fпmax (3)

Подставив в формулу (1) выражения (2) и (3), получим

п=Fт/Fн (4)

Из рис. 3 видно, что

Fт=Fsin = mg sin; Fн=Fcos = mg cos.

Подставив эти значения Fт И Fн в формулу (4), получим


Измерив угол , при котором начинается скольжение тела, можно по вычислить значение коэффициента трения покоя fп.

Рис 3.

Рис 4 трение покоя

Трения скольжения

Трение скольжения возникает при относительном перемещении соприкасающихся тел.

Сила трения скольжения всегда направлена в сторону, противоположную относительной скорости соприкасающихся тел.

Когда одно тело начинает скользить по поверхности другого тела, связи между атомами (молекулами) первоначально неподвижных тел разрываются, трение уменьшается. При дальнейшем относительном движении тел постоянно образуются новые связи между атомами. При этом сила трения скольжения остаётся постоянной, несколько меньшей силы трения покоя. Как и максимальная сила трения покоя, сила трения скольжения пропорциональна силе нормального давления и, следовательно, силе реакции опоры:


где - коэффициент трения скольжения (), зависящий от свойств соприкасающихся поверхностей.

Рис 5 трение скольжения

Трение качения

Одно из самых гениальных изобретений человечества - колесо. Оно использовалось для транспортировки грузов ещё 5000 лет назад. Хорошо известно, что несравненно легче везти груз на тележке, чем тащить его.

Когда колесо катиться без проскальзывания по поверхности, молекулярные связи разрываются при подъё ме участков колеса быстрее, чем при скольжении. Поэтому сила трения <#"870754.files/image018.gif">

,где - коэффициент трения качения.

Коэффициент трения качения много меньше коэффициента трения скольжения:

<<.

Рис 6 трение качения

Способы уменьшения трения

сила трение скольжение покой

В технике для уменьшения влияния сил сухого трения между поверхностями вводят смазку (вязкую жидкость, создающую тонкий слой между твёрдыми поверхностями).

Влияние смазки заключается в том, что между трущимися поверхностями вводится слой вязкой жидкости, которая заполняет все неровности поверхностей и, прилипая к ним, образует два трущихся слоя жидкости .

Поэтому вместо трения двух твердых поверхностей при смазке возникает внутреннее трение жидкости, которое значительно меньше внешнего трения двух твердых поверхностей. Применение смазочных масел уменьшает трение в 8-10 раз. Типичный пример значения смазки представляет бег конькобежца на коньках. В результате действия силы со стороны конькобежца на нож конька снег тает и под коньком появляется вода, которая вновь замерзает, после того как пробежал конькобежец и исчезло давление. Однако в механизмах вода для смазки не годится, поскольку вследствие малой вязкости она выдавливалась бы из зазора неровностей между трущимися поверхностями.

Во всех машинах есть одна общая черта: в любой из них что-нибудь обязательно вращается. И везде есть неразлучная пара-ось и её подпорка - подшипник

Поскольку силы трения качения значительно меньше сил трения скольжения, то в машинах и механизмах в большинстве случаев подшипники скольжения заменяют подшипниками качения .

Подшипник состоит из двух колец. Одно из них - внутреннее - плотно насажено на ось и вращается вместе с ней. Другое наружное кольцо неподвижно зажато между основанием и крышкой подшипника.

Эти кольца - обоймы имеют на обращенных друг к другу поверхностях выточенные канавки. Между обойм находятся стальные шарики. При кручении подшипника шарики катятся по канавкам в обоймах.

Чем лучше отполированы поверхности дорожек и шариков, тем меньше трение. Чтобы шарики не сбегались в одну кучу, их разделяет сепаратор. Сепараторы обычно делаются пластиковые, стальные или бронзовые.

При вращении в таком подшипнике появляется трение качения. Потери на трение в шариковом подшипнике раз в 20-30 меньше, чем в подшипнике скольжения! Подшипники качения делают не только с шариками, но и с роликами разной формы. Без подшипников качения современная промышленность и транспорт были бы невозможны.

В настоящее время широко применяется такой способ уменьшения трения при движении транспортных средств, как воздушная подушка.

Воздушная подушка - это слой сжатого воздуха под транспортным средством, который приподнимает его над поверхностью воды или земли. Слой сжатого воздуха создаётся вентиляторами. Отсутствие трения о поверхность позволяет снизить сопротивление движению. От высоты подъёма зависит способность такого судна двигаться над различными препятствиями на суше или над волнами на воде.

Первым идею подобной машины на воздушной подушке высказал К.Э. Циолковский в 1927 году, в работе «Сопротивление воздуха и скорый поезд». Это бесколесный экспресс, который мчится над бетонной дорогой, опираясь на воздушную подушку - слой сжатого воздуха.

Вредное и полезное трение

Трение может быть как вредным так и полезным.

Трение тормозит движение; на преодоление трения всех видов расходуется громадное количество ценного топлива. Трение вызывает износ трущихся поверхностей: стираются подошвы, шины автомобилей, детали машин. Вредное трение стараются уменьшить.

В каких-то случаях отсутствие трения грозит большими неприятностями (например, торможение автомобилей происходит только за счет сил трения, возникающих между колодками и барабаном), его стараются увеличить, например, при ходьбе в гололед.

В повседневной жизни силы трения так же играют как положительную, так и отрицательную роль, причем их проявления разнообразны. На использовании статического трения основаны скрепление деталей при помощи гвоздей, движение человека и автомобиля по земной поверхности. Можно представить, какие возникли бы трудности при ходьбе, если бы не существовало сил статического трения (например, при гололеде). Вообще говоря, если бы не было сил трения, невозможно было бы удержать любой предмет в руке. Во многих случаях роль сил трения наоборот отрицательна. Трение со временем разрушает движущиеся детали, поэтому чем больше их в механизме, тем он менее долговечен.

Но бывают исключения, когда даже если сила трения вредно, но не повреждает предмет или как то ему мешает. Такое исключение песочные часы

Таким образом, трение бывает в каких-то случаях полезным, а в каких-то вредным!

Трение в жизни растений и животных

В жизни многих растений трение играет положительную роль. Например, лианы, хмель, горох, бобы и другие вьющиеся растения благодаря трению могут цепляться за находящиеся поблизости опоры, удерживаются на них и тянутся к свету. Между опорой и стеблем возникают достаточно большое трение, т.к. стебли многократно обвивают опоры и очень плотно прилегают к ним.

У растений, имеющих корнеплоды, такие, как морковь, свекла, брюква, сила трения о грунт способствует удержанию их в почве. С ростом корнеплода давление окружающей земли на него увеличивается, а это значит, что сила трения тоже возрастает. Поэтому так трудно вытащить из земли большую свеклу, редьку или репу .

Таким растениям, как репейник, трение помогает распространять семена, имеющие колючки с небольшими крючками на концах. Эти колючки зацепляются за шерсть животных и вместе с ними перемещаются. Семена же гороха, орехи благодаря своей шарообразной форме и малому трению качения перемещаются легко сами.

Организмы многих живых существ приспособились к трению, научились его уменьшать или увеличивать. Тело рыб имеет обтекаемую форму и покрыто слизью, что позволяет им развивать при плавании большую скорость. Щетинистый покров моржей, тюленей, морских львов помогает им передвигаться по суше и льдинам.

У животных и человека образующие сустав кости не касаются друг друга; они покрыты суставным хрящом, который выполняет роль буфера между костными поверхностями .

А по краям хряща прикрепляется синовиальная оболочка, в которой имеется жидкость, уменьшающая трение между суставными поверхностями. Проблема трения и изнашивания в суставах решена природой на таком уровне, о котором инженеры - трибологи могут пока только мечтать. Ежедневные нагрузки, например, в тазобедренном суставе человека превышают тысячу ньютонов при прыжках, а трение и изнашивание практически отсутствует. В результате безотказная работа в течение всей жизни!

При действии же органов движения у животных и человека трение проявляется как полезная сила.

Чтобы увеличить сцепление с грунтом, стволами деревьев, на конечностях животных имеется целый ряд различных приспособлений: когти, острые края копыт, подковные шипы, тело пресмыкающихся покрыто бугорками и чешуйками.

Действие органов хватания (хватательные органы жуков, клешни рака; передние конечности и хвост некоторых пород обезьян; хобот слона) тоже тесно связано с трением .Ведь предмет или живое существо будет тем прочнее схвачено, чем больше трение между ним и органом хватания. Величина же силы трения находится в прямой зависимости от прижимающей силы.

У многих живых организмов существуют приспособления, благодаря которым трение получается небольшим при движении в одном направлении и резко увеличивается при движении в обратном направлении. Это, например, шерсть и чешуйки, растущие наклонно к поверхности кожи. На этом принципе основано движение дождевого червя

Щетинки, направленные назад, свободно пропускают тело червя вперед, но тормозят обратное движение. При удлинении тела головная часть продвигается вперед, а хвостовая остается на месте, при сокращении головная часть задерживается, а хвостовая подтягивается к ней.

Вывод

В этой работе мы попытались разобраться в силе трения и значении этой силы в жизни человека. Если бы трение внезапно исчезло из мира, множество обычных явлений протекало бы совершенно иным образом. Никакие тела, будь они величиною с каменную глыбу или малы, как песчинки, никогда не удержатся одно на другом: всё будет скользить и катиться, пока не окажется на одном уровне. Не будь трения, Земля представляла бы шар без неровностей, подобный росинке. К этому можно прибавить, что при отсутствии трения гвозди и винты выскальзывали бы из стен, ни одной вещи нельзя было бы удержать в руках, никакой вихрь никогда бы не прекращался, никакой звук не умолкал бы, а звучал бы бесконечным эхом, неослабно отражаясь, например, от стен комнаты. Поэтому значение силы трения трудно переоценить.

Список литературы

1.     Крагельский, И.В. Развитие науки о трении/ И.В. Крагельский, В.С. Щедров. - М.: Изд-во АН СССР, 1956. - 312 с

2.      Пенлёве, П. Лекции о трении/ П. Пенлёве. - М.: Гостехиздат, 1954, -316 с.

.        Третьяков, Е.М. Основные законы контактного сухого трения при упругой и пластической деформации твёрдых тел / Е.М. Третьяков // Проблемы машиностроения и надёжности машин. 2006. №2. - С. 47-59.

.        Заднепровский, Р.П. О коэффициенте трения скольжения тел различного физического состояния / Р.П. Заднепровский // Проблемы машиностроения и надёжности машин. 2006. №6. - С. 60-66

.        Крагельский И.В., Добычин М.Н., Комбалов В.С. Основы расчетов на трение и износ. М.: Машиностроение, 1977. 526 с

.        Л.П. Лисовский. "Трение в природе и технике", журн. "Квант"

.        Дерягин Б. В. Что такое трение? М.: Изд. АН СССР, 1963

Приложение

Задача №1.

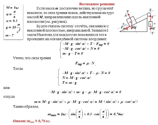
Грузы массами М = 1 кг и m связаны лёгкой нерастяжимой нитью, переброшенной через блок, по которому нить может скользить без трения (см. рисунок). Груз массой М находится на шероховатой наклонной плоскости (угол наклона плоскости к горизонту α = 30°, коэффициент трения μ = 0,3). Чему равно максимальное значение массы m, при котором система грузов ещё не выходит из первоначального состояния покоя?

 

Задача №2

Брусок массой m1 = 1 кг лежит на наклонной плоскости с углом при основании, равным α = 53°. Коэффициент трения бруска с плоскостью равен μ = 0,5. К бруску привязана невесомая нить, другой конец которой перекинут через неподвижный идеальный блок. К этому концу нити подвешивается груз массой m2 = 1 кг. Определите, придет ли в движение брусок при подвешивании груза. Если придет в движение, то в каком направлении? (sin 53° = 0,8; cos 53° = 0,6)


Задача №3

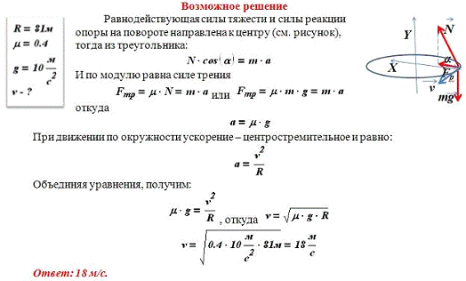
Автомобиль совершает поворот на горизонтальной дороге по дуге окружности радиуса 81 м. Какова максимальная скорость автомобиля при коэффициенте трения автомобильных шин о дорогу 0,4?


Задача №4

Грузовой автомобиль со всеми ведущими осями массой М = 4 т тянет за нерастяжимый трос вверх по уклону легковой автомобиль массой m = 1 т, у которого выключен двигатель. С каким максимальным ускорением могут двигаться автомобили, если угол уклона составляет α = arcsin 0,1, а коэффициент трения между шинами грузового автомобиля и дорогой μ = 0,2? Силой трения качения, действующей на легковой автомобиль, пренебречь. Массой колес пренебречь.