Материал: Реализация государственной политики в сфере обеспечения информационной безопасности (на примере Центрального военного округа)

Внимание! Если размещение файла нарушает Ваши авторские права, то обязательно сообщите нам

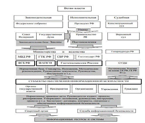
Рис. 3. Иерархическая структура системы обеспечения информационной безопасности РФ

Таким образом, система обеспечения информационной безопасности России строится на основе разграничения полномочий органов законодательной, исполнительной и судебной власти в данной сфере.

.3 Особенности информационной безопасности в военной сфере

Деятельность Вооруженных Сил Российской Федерации в информационном пространстве строится исходя из совокупности принципов: законности, приоритетности, комплексности, взаимодействия, сотрудничества, инновационности.

В информационном пространстве, которое стало частью жизни общества, помимо различных взломов систем безопасности отдельных компаний, атак на пользователей сети Интернет, разворачиваются самые настоящие кибервойны. В статье «США могут красть военные секреты России прямо с компьютеров" отмечается такая возможность. В этом задействовано печально прославившееся агентство национальной безопасности (АНБ). В случае неспособности противника отразить атаку, могут произойти катастрофические последствия не только для одной структуры, но и в масштабах всей страны. Что же касается вооруженных сил России, в настоящий момент эта структура переживает настоящий бум модернизации. Во всех родах войск совершенствуется инфраструктура: обновляется система связи, ведутся разработки новейшего оружия, которое может управляться удаленно, поэтому, в случае направленной атаки противник может полностью дезорганизовать действия не только одного подразделения, но и, возможно, целой армии. В этой связи озабоченность вице-премьера информационной безопасностью кажется попыткой предупредить возможные последствия, в случае несостоятельности отразить атаку.

Новые технологии коренным образом изменили характер ведения боевых действий. Войны выигрывают техника и технологии. Победа армии обеспечивается работой ученых. Однако будущее может преподнести множество неприятных сюрпризов - например, возможность победы самых примитивных способов ведения войны над самыми изощренными.

Сегодня формирование единого информационного пространства Вооруженных Сил стоит в ряду актуальнейших проблем.

В последние годы в Минобороны предприняты важные шаги, направленные на повышение уровня управляемости информационным обеспечением жизнедеятельности Вооруженных Сил страны. Так, издан приказ Министра обороны от 7 июля 2004 г. № 204 "О мерах по выполнению в Министерстве обороны Российской Федерации постановлений Правительства Российской Федерации от 11 января 2000 г. № 26 "О федеральной системе каталогизации продукции для федеральных государственных нужд" и от 2 июня 2001 г. № 436 "О создании и введении в действие федерального каталога продукции для федеральных государственных нужд". До 2017 года в государстве начнут действовать так называемые отряды специалистов по кибербезопасности, по большей степени внимание будет уделяться защите инфраструктуры вооруженных сил.

Российская армия может подвергаться следующим угрозам:

1. Несанкционированный доступ к информационным ресурсам, нарушение конфиденциальности и целостности информации.

2.      Информационно-технические воздействия, в том числе радиоэлектронная борьба и проникновение в компьютерные сети со стороны противников.

.        Преднамеренные действия, а также ошибки персонала информационных и телекоммуникационных систем специального назначения.

.        Деятельность иностранных спецслужб, направленная против интересов России.

.        Информационно-пропагандистская деятельность, подрывающая престиж Вооруженных Сил Российской Федерации и их боеготовность.

.        Внутренние и внешние угрозы кибернетической безопасности Российской Федерации.

Информационное обеспечение деятельности органов военного управления, организаций Министерства обороны играет все более важную роль в современных условиях, характеризующихся высокой динамикой, неопределенностью, важностью последствий принимаемых решений.

Министр обороны Российской Федерации Сергей Шойгу <#"886397.files/image004.gif">

Рис. 4. Информационная операция НАТО

Информационная война включала проведение двух операций - наступательной информационной операции и оборонительной информационной операции.

Каждая из операций имела свои цели и задачи, которые реализовывались с помощью специальных аппаратных и программных средств информационного противоборства.

Для проникновения в компьютерные системы противника широко применялись новые элементы (программные средства), обеспечивающие эффективную организацию и проведение компьютерных атак.

В качестве объектов для компьютерных атак выбирались, прежде всего, системы управления силами и средствами ПВО Югославии. Одним из современных направлений информационной войны было и остается электронно-информационное вмешательство в работу компьютерных систем управления (АСУ).

Наиболее вероятным методом вмешательства явилось внедрение в систему управления командно-информационных систем через каналы передачи данных целеуказания заведомо ложной информации. Тем самим обеспечивалась возможность физического уничтожения различных пунктов управления и комплексов боевого применения. Частично данный метод был использован при вооруженном конфликте между Грузией и Абхазией. В основе широко использовались различные средства радиоэлектронной борьбы для подавления средств связи, постановки помех радиолокационным станциям работающим в различных диапазонах волн.

Как показывает опыт ведения боевых действий информационное противоборство занимает ключевые позиции в планировании и ведении операций.

Рис. 5. ПС информационных войн

Разработаны особые специальные программные продукты (Рис. 2), так называемые "виртуальные шпионы" - ноуботы (Knowbot-Knowledge robot), которые способны перемещаться в информационной сети от компьютера к компьютеру и при этом размножаться (создавать копии). С помощью многочисленных серверов, находящихся в сети, копии могут связываться друг с другом, а также с пользователями. Ноубот вводится в компьютерные системы противника и, встретив интересующую его информацию, оставляет в этом месте свою копию, которая собирает информацию и в определенное время передает ее. Для того чтобы не быть обнаруженным, в ноуботе могут быть предусмотрены функции самоперемещения и самоуничтожения.

Проблема обеспечения санкционированности использования информации является неоднозначной, но в основном охватывает вопросы защиты данных от нежелательной модификации или уничтожения компьютерным вирусом, или неосторожным, неграмотным действием), а также и от несанкционированного их чтения.

Рис. 6. Методы защиты информации

Защита при помощи программных паролей.

Метод построена так, что запрещается доступ к операционной системе ПЭВМ до тех пор, пока не будет введен пароль.

Защита методом автоматического обратного вызова.

Метод может обеспечить более надежную защиту системы от несанкционированного доступа, чем простые программные пароли. Этот метод наиболее предпочтителен в локальных сетях ПЭВМ. Создается специальный код, который посылается по каналу связи, если он правильный, то производится обратный вызов пользователя с одновременной фиксацией даты, времени, рабочего места и имени пользователя. К недостатку этого метода следует отнести низкую скорость обмена - среднее время задержки может исчисляться десятками секунд.

Защита методом шифрования данных.

Метод шифрования является одним из наиболее эффективных методов защиты. Он может быть особенно полезен в локальных сетях для усложнения процедуры несанкционированного доступа, даже если обычные средства защиты удалось обойти. Для этого источник информации кодирует ее при помощи определенного алгоритма шифрования и ключа шифрования. Получаемые зашифрованные выходные данные не может понять никто, кроме владельца ключа и поэтому абсолютно бессмысленно для несанкционированного пользователя. Данный метод широко применяется в вооруженных сила РФ.

Государством, совместно с министерством обороны РФ, разработан «План деятельности до 2020 года», в котором одним из пунктов предусмотрена поставка новых образцов вооружения, военной и специальной техники разработанных с использование технологий и программных средств, разработанных отечественными производителями. Что позволит значительно повысить боевые возможности войск, вооружения и военной техники в вопросе информационной безопасности от несанкционированного доступа и повысит класс защищенности.

.2 Рекомендации по повышению эффективности и качества государственного управления в сфере обеспечения информационной безопасности

Проблема совершенствования правового регулирования информационной сферы общественных отношений тесно связана с необходимостью не только теоретического исследования вопросов влияния правотворческой деятельности на состояние законодательства, поскольку именно правотворчество является одним из условий совершенствования законодательства, но и непосредственно с процессом систематизации и кодификации действующего законодательства.

Законодательство в области правого обеспечения информационной безопасности содержит большой массив нормативных правовых актов, нормы которых разбросаны по многим отраслям права.

Выделение в системе права правого института обеспечения информационной безопасности вызывает необходимость активизации правотворческой деятельности, направленной на упорядочивание законодательных актов и принятие единого закона, консолидирующего общие, основополагающие нормы, на основе которого будут устранены противоречия, существующие в специализированных законах.

Первоочередными мероприятиями по реализации государственной политики обеспечения информационной безопасности Российской Федерации, по мнению автора, являются:

разработка и внедрение механизмов реализации правовых норм, регулирующих отношения в информационной сфере, а также подготовка концепции правового обеспечения информационной безопасности Российской Федерации;

разработка и реализация механизмов повышения эффективности государственного руководства деятельностью государственных средств массовой информации, осуществления государственной информационной политики;

принятие и реализация федеральных программ, предусматривающих формирование общедоступных архивов информационных ресурсов федеральных органов государственной власти и органов государственной власти субъектов Российской Федерации, повышение правовой культуры и компьютерной грамотности граждан, развитие инфраструктуры единого информационного пространства России, комплексное противодействие угрозам информационной войны, создание безопасных информационных технологий для систем, используемых в процессе реализации жизненно важных функций общества и государства, пресечение компьютерной преступности, создание информационно-телекоммуникационной системы специального назначения в интересах федеральных органов государственной власти и органов государственной власти субъектов Российской Федерации, обеспечение технологической независимости страны в области создания и эксплуатации информационно-телекоммуникационных систем оборонного назначения;

развитие системы подготовки кадров, используемых в области обеспечения информационной безопасности Российской Федерации;

гармонизация отечественных стандартов в области информатизации и обеспечения информационной безопасности автоматизированных систем управления, информационных и телекоммуникационных систем общего и специального назначения.

В настоящее время в России приняты и реализуются доктринальные, концептуальные и программные документы, направленные на широкое использование и развитие информационных технологий. Среди них в первую очередь необходимо выделить Доктрину информационной безопасности Российской Федерации, в тексте которой значительное внимание уделено состоянию и развитию правового регулирования.

В последние годы наблюдается активный нормотворческий процесс в информационной сфере, особенно возросло число принимаемых законов.

Основными организационными направлениями развития технологии обеспечения информационной безопасности России на перспективу в порядке их важности являются:

создание специальных информационно-ударных группировок, предназначенных для успешного ведения информационной борьбы (войны) с противостоящими и противоборствующими эрга системами других государств;

создание взаимобезопасных общих (общего назначения) НИТ и Единых информационных сред (типа мегасети Интернет), гарантирующих возможность информационного сотрудничества на основе соблюдения норм международного права всеми «информационными деятелями».

Обобщение социологических знаний, отечественного и зарубежного опыта в области изучения информационной безопасности и управления ею позволили рассматривать управление информационной безопасностью в Вооруженных Силах как систематическое воздействие на информационную среду путем формирования информационного поля с целью регуляции качества информационных потоков по стабилизации отношений между военнослужащими и социальными общностями, позволяющих успешно решать поставленные задачи, исходя из реальной обстановки.

При изучении теоретико-методических подходов к научному изучению управления информационной безопасностью в целом и в конкретных социальных условиях - институционального развития Вооруженных Сил предмет исследования интерпретировался как социальный системный процесс, включающий в себя организационно-управленческий и интеллектуально-информационный компоненты, имеющий сложную структуру взаимосвязанных элементов, непосредственно и опосредовано влияющих на социальные отношения.

Возможность реализации управления информационной безопасностью военнослужащих возрастает преимущественно в условиях расширения информатизации российского общества, которая стала атрибутом высокоразвитых стран.

Результаты социологического изучения социального развития Вооруженных Сил отражают возрастающие требования к военным кадрам, а также военно-кадровым ресурсам.

Результаты контент-анализа законодательных (законов РФ, постановлений Правительства РФ) и ведомственных (приказов, директив, указаний Министра обороны РФ) актов, а также открытых документов, касающихся информационного обеспечения и информационной безопасности в Вооруженных Силах доказали, что в общей структуре содержательного аспекта управления информационной безопасностью в Вооруженных Силах реальные информационные потребности военнослужащих не находят должного отражения.

Препятствиями для управления информационной безопасностью в Вооруженных Силах является недостаточное и неполное заполнение формируемого информационного поля, отсутствие должного внимания органов управления к данному процессу, косность и консерватизм ка субъекта, так и объекта управления в информационной среде. Повышение общего образовательного уровня социальной группы военнослужащих подкреплено готовностью Вооруженных Сил к повышению профессионального образовательного уровня кадрового ресурса, что востребует их организационное реформирование и развитие в жизнедеятельности военнослужащих социальных условий, инициирующих более качественный уровень социальных отношений в служебно-профессиональной сфере.