Материал: Разработка технологии приготовления сложных соусов с использованием вина и составление технико-технологической документации

Внимание! Если размещение файла нарушает Ваши авторские права, то обязательно сообщите нам

Соус красный основной.

Приготовление красного соуса состоит: из приготовления коричневого бульона, мучной пассеровки, пассерование овощей с томатом; соединение подготовленных компонентов и варки соуса; введения в соус вкусовых и ароматических продуктов - заправки соуса; процеживания.

Из обжаренных костей варят коричневый бульон и процеживают его. Морковь, лук, петрушку мелко нарезают и пассеруют на жире 10 - 15 минут. Приготавливают красную сухую пассеровку, охлаждают ее до 70 - 80 градусов С и, помешивая, соединяют с частью бульона (1:4) до образования однородной массы. Если красный соус приготавливают на жировой пассеровке, то ее разводят горячим бульоном до нужной густоты.

Коричневый бульон (оставшуюся большую часть) доводят до кипения и вливают в него разведенную пассеровку, закладывают пассерованые с томатным пюре овощи и варят соус в течение 1 часа при слабом кипении. При варке соус становится вязким, так как происходит процесс клейстеризации крахмала, содержащегося в муке.

За 10 - 15 минут до конца варки в соус добавляют соль, сахар, лавровый лист, молотый перец.

Красный основной соус используют для подачи к жаренным мясным котлетам, рулету, зразам, сосискам, субпродуктам, блюдам из картофельной массы.

.4 Разработка новых фирменных блюд

 

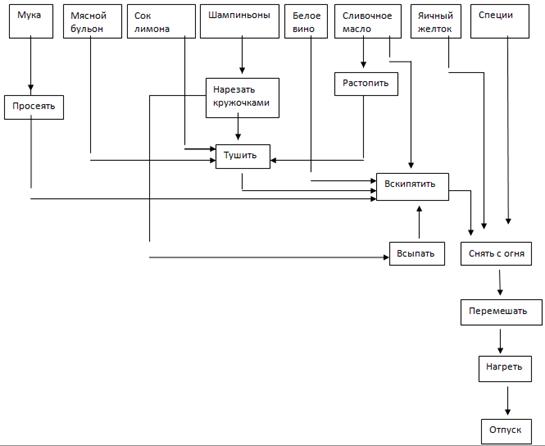
Соус винный из шампиньонов:

Ингредиенты:

Шампиньоны 50 г

Сок лимона 13 г

Мясной бульон 19 г

Сливочное масло 13 г

Мука 15 г

Белое вино 25 г

Яичный желток 12 г

Соль 3 г

Сахар 4 г

Тёртый мускатный орех 5 г

Перец чёрный молотый 2 г

Способ приготовление:

Нарезать кружочками шампиньоны, тушить на сливочном масле, добавив сок из 1 лимона, подлить мясной бульон, тушить до мягкости.

В другой кастрюльке вскипятить 50 г масла с мукой, влить грибной соус, 100 г белого вина, вскипятить и всыпать шампиньоны. Снять с огня, слить в кастрюльку жидкость, добавить яичный желток, добавить соль, сахар, мускатный орех, перец, перемешать, прогреть до 70-75С.

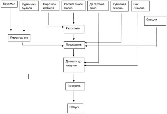
Соус с крахмалом и вином № 2:

Ингредиенты:

Крахмал 23 г

Куринный бульон 50 г

Порошок имбиря 8 г

Растительное масло 13 г

Десертное вино 18 г

Рубленая зелень 8 г

Молотый черный перец 3 г

Соль 2 г

Сок лимона 7 г

Способ приготовления:

В хорошо разогретое на сковороде масло высыпать порошок имбиря и слегка поджарить. Добавить рубленую зелень, соль и молотый перец и всё залить теплым куриным бульоном с разведенным в нем крахмалом. Довести соус до кипения, залить вино, выжать сок лимона, ещё раз прогреть, не давая ему закипеть, и снять с плиты.

Соус вино - горчичный:

Ингредиенты:

Мясной бульон 50 г

Белое вино 20 г

Горчица 30 г

Сливочное масло 30 г

Мука 15 г

Тёртый мускатный орех 5 г

Соль 8 г

Способ приготовления:

Муку спассеровать на сливочном масле, развести мясным бульоном, уварить 10 минут.

Добавить соль, горчицу, белое вино, мускатный орех, соус перемешать.

Разработка новых фирменных блюд.

 

Таблица 1 Соус винный из шампиньонов.


 Наименование сырья

 Масса Нетто, г

1

Шампиньоны

50

2

Сок лимона

13

3

Мясной бульон

19

4

Сливочное масло

13

5

Мука

15

6

Белое вино

25

7

Яичный желток

12

8

Соль

3

9

Сахар

4

10

Тёртый мускатный орех

5

11

Перец чёрный молотый

2


Выход

100


Технология приготовления:

Нарезать кружочками шампиньоны, положить их в кастрюльку на сливочное масло, выжать сок из 1 лимона, подлить мясной бульон, тушить до мягкости. В другой кастрюльке вскипятить 50 г масла с мукой, влить грибной соус, 100 г белого вина, вскипятить и всыпать шампиньоны.

Снять с огня, слить в кастрюльку жидкость, добавить яичный желток, пустить соль, сахар, мускатный орех, перец, перемешать, нагреть до 70- 75С.

Требования к качеству:

Соус должен иметь консистенцию жидкой сметаны, быть бархатистым, однородным, без комков не растворившейся муки.

Требование к оформлению, подаче и реализации:

Подают в соуснике при температуре 6 градусов. Можно хранить в течении 4 часов до реализации на водяной бане или мармите при температуре до 80 °C.

Внешний вид - цвет белый.

Вкус - кисловатый.

Запах - аромат вина.

Консистенция - жидкая, однородная.

Показатели качества и безопасности.

Физико-химические и микробиологические показатели, влияющие на безопасность блюда соответствуют критериям, указанным в приложении к ГОСТу Р 50763 «Общественное питание. Кулинарная продукция, реализуемая населению. Общие технические условия».

Таблица 2 Соус с крахмалом и вином № 2.


 Наименование сырья

 Масса Нетто, г

1

 Крахмал

23

2

 Куринный бульон

50

3

 Порошок имбиря

8

4

 Растительное масло

13

5

 Десертное вино

18

6

 Рубленая зелень

8

7

 Молотый черный перец

3

8

 Соль

2

9

 Сок лимона

7


Выход

100


Технология приготовления:

В хорошо разогретое на сковороде масло высыпать порошок имбиря и слегка поджарить. Добавить рубленую зелень, соль и молотый перец и всё залить теплым куриным бульоном с разведенным в нем крахмалом. Довести соус до кипения, залить вино, выжать сок лимона, ещё раз прогреть, не давая ему закипеть, и снять с плиты.

Требования к качеству:

Соус должен иметь консистенцию жидкой сметаны, быть бархатистым, однородным, без комков не растворившегося крахмала.

Требование к оформлению, подаче и реализации:

Подают в соуснике при температуре 6 градусов. Можно хранить в течении 4 часов до реализации на водяной бане или мармите при температуре до 80 °C.

Внешний вид - цвет белый.

Вкус - кисловатый.

Запах - аромат вина.

Консистенция - жидкая, однородная.

Показатели качества и безопасности.

Физико-химические и микробиологические показатели, влияющие на безопасность блюда соответствуют критериям, указанным в приложении к ГОСТу Р 50763 «Общественное питание. Кулинарная продукция, реализуемая населению. Общие технические условия».

 

Таблица 3 Соус вино - горчичный.


 Наименование сырья

 Масса Нетто, г

1

 Мясной бульон

50

2

 Белое вино

20

3

 Горчица

30

4

 Сливочное масло

30

5

 Мука

15

6

 Тёртый мускатный орех

5

7

 Соль

4


Выход

100

 

Технология приготовления:

Муку спасировать на сливочном масле, развести мясным бульоном, варить 10 минут.

Добавить соль, горчицу, белое вино, мускатный орех, соус перемешать.

Требования к качеству:

Соус должен иметь консистенцию жидкой сметаны, быть бархатистым, однородным, без комков не растворившейся муки.

Требование к оформлению, подаче и реализации:

Подают в соуснике при температуре 6 градусов. Можно хранить в течении 4 часов до реализации на водяной бане или мармите при температуре до 80 °C.

Внешний вид - цвет белый.

Вкус - кисловатый.

Запах - аромат вина.

Консистенция - жидкая, однородная.

Показатели качества и безопасности.

Физико-химические и микробиологические показатели, влияющие на безопасность блюда соответствуют критериям, указанным в приложении к ГОСТу Р 50763 «Общественное питание. Кулинарная продукция, реализуемая населению. Общие технические условия».

2. Расчетно-пояснительная часть

.1 Расчет сырья для приготовления разработанных блюд

Таблица 4 Расчет сырья для приготовления блюда: Соус винный из шампиньонов

№ п/п

Наименование сырья

Масса брутто, г

Масса нетто, г

1

Шампиньоны

66

50

2

Сок лимона

31

13

3

Мясной бульон

19

19

4

Сливочное масло

13

13

5

Мука

15

15

6

Белое вино

25

25

7

Яичный желток

12

12

8

Соль

3

3

9

Сахар

4

4

10

Тёртый мускатный орех

5

5

11

Перец чёрный молотый

2

2


Выход блюда:


100


Таблица 5 Расчет сырья для приготовления блюда: Соус с крахмалом и вином

№ п/п

Наименование сырья

Масса брутто, г

Масса нетто, г

1

Крахмал

23

23

2

Куринный бульон

50

50

3

Порошок имбиря

8

8

4

Десертное вино

18

18

5

Рубленая зелень

8

6

Молотый черный перец

3

3

7

Соль

2

2

8

Сок лимона

17

7

9

Растительное масло

13

13


Выход блюда:


100


Таблица 6 Расчет сырья для приготовления блюда: Соус вино - горчичный

№ п/п

Наименование сырья

Масса брутто, г

Масса нетто, г

1

Мясной бульон

50

50

2

Белое вино

20

20

3

Горчица

30

30

4

Сливочное масло

30

30

5

Мука

15

15

6

Тёртый мускатный орех

5

5

7

Соль

4

4


Выход блюда:


100


2.2 Расчет энергетической ценности разработанных блюд

Пищевая ценность блюда определяется качеством входящего в него сырья, усвояемостью, степенью сбалансированности по основным пищевым веществам.

Расчет пищевой ценности производится по таблицам справочника «Химический состав российских пищевых продуктов», в которых указано содержание белков, жиров, углеводов в 100 г съедобной части продукта.

Определяют расчетным путем количество белков, жиров, углеводов, содержащееся в сырье по рецептуре.

При расчете энергетической ценности блюда количество пищевых веществ умножают на соответствующие коэффициенты, а результат выражают в килокалориях.

Если блюдо подвергается тепловой обработке, то при расчете пищевой и энергетической ценности учитывают потери при тепловой обработке

 

Таблица 7 Соус винный из шампиньонов.

Наименование сырья

Масса нетто, г

Содержание основных пищевых веществ



белки

жиры

углеводы



%

г

%

г

%

г

Шампиньоны

50

0,1

0,05

4,3

2,15

1

0,5

Сок лимона

13

0,86

0,111

0,09

0,011

3,13

0,40

Мясной бульон

19

3,8

0,722

1,72

0,326

0,44

0,08

Сливочное масло

13

1

0,13

72,5

9,425

1,4

0,182

Мука

15

10,27

1,54

2,49

0,373

59,06

8,859

Белое вино

25

0,11

0,02

-

-

4,81

1,2

Яичный желток

12

3,5

0,42

11,1

1,332

0,3

0,03

Соль

3

-

-

-

-

-

-

Сахар

4

-

-

-

-

99,8

3,992

Тёртый мускатный орех

5

15

0,75

20

1

9

0,45

Перец чёрный молотый

2

10,5

0,21

3,3

0,06

38,7

0,774

Масса полуфабриката:

161


3,95


14,67


16,467


Таблица 8

Наименование сырья

Масса нетто

Содержание основных пищевых веществ



белки

жиры

углеводы (сахар + крахмал)

В полуфабрикате до тепловой обработки, %

161

3,95

14,67

16,467

Сохранилось после тепловой обработки, %

100

98

98

93

В готовом блюде

161

3,87

14,37

15,314


100

2,40

8,92

9,60


Энергетическая ценность на 100 г. :

,40 * 4 + 8,92 * 9 + 9,60 * 4 = 9,6 + 80,28 + 38,4 = 128,28 ккал.

 

Таблица 9 Соус с крахмалом и вином № 2.

Наименование сырья

Масса нетто, г

Содержание основных пищевых веществ



белки

жиры

углеводы



%

г

%

г

%

г

Крахмал

23

0,1

0,023

-

-

79,6

18,308

Куринный бульон

50

3,18

1,59

1,5

0,75

0,53

0,265

Порошок имбиря

8

6,56

0,524

4,45

0,356

52,03

4,162

Десертное вино

18

0,33

0,05

-

-

17,9

3,222

Рубленая зелень

8

1,5

0,12

-

-

8,1

0,648

Молотый черный перец

3

10,5

0,315

3,3

0,09

38,7

1,161

Соль

2

-

-

-

-

-

-

Сок лимона

7

0,86

0,06

0,09

-

3,13

0,21

Растительное масло

13

-

-

99,9

12,98

-

-

Масса полуфабриката:

132


2,682


14,17


27,97

Таблица 10

Наименование сырья

Масса нетто

Содержание основных пищевых веществ



белки

жиры

углеводы (сахар + крахмал)

В полуфабрикате до тепловой обработки, %

132

2,682

14,17

27,97

Сохранилось после тепловой обработки, %

100

98

98

93

В готовом блюде

132

2,628

13,88

26,01


100

1,990

10,51

19,70


Энергетическая ценность на 100г. :

,990 * 4 + 10,51 * 9 + 19,70 * 4 = 7,96 + 94,59 + 78,8 = 181,35 ккал.

 

Таблица 11 Соус вино - горчичный

Наименование сырья

Масса нетто, г

Содержание основных пищевых веществ



белки

жиры

углеводы



%

г

%

г

%

г

Мясной бульон

50

3,8

1,9

1,72

0,86

0,44

0,22

Белое вино

20

0,11

0,02

-

-

4,81

0,962

Горчица

30

8,93

2,679

4

1,2

2,745

Сливочное масло

30

1

0,3

72,5

21,75

1,4

0,42

Мука

15

10,27

1,540

2,49

0,373

59,06

8,859

Тёртый мускатный орех

5

15

0,75

20

1

9

0,45

Соль

4

-

-

-

-

-

-

Масса полуфабриката:

154


7,189


25,18


13,65


Таблица 12

Наименование сырья

Масса нетто

Содержание основных пищевых веществ



белки

жиры

углеводы (сахар + крахмал)

В полуфабрикате до тепловой обработки, %

154

7,189

25,18

13,65

Сохранилось после тепловой обработки, %

100

98

98

93

В готовом блюде

154

7,045

24,67

12,69


100

4,574

16,01

8,24


Энергетическая ценность на 100 г. :

,574 * 4 + 16,01 * 9 + 8,24 * 4 = 18,296 + 144,09+ 32,96= 195,34 ккал.

2.3 Расчет цены (калькуляции) на разработанные блюда

Калькуляционная карточка №1.

Таблица 13 Наименование блюда: «Соус винный из шампиньонов»

Наименование сырья

Норма вложения, кг

Цена за 1 кг руб. коп

Сумма, руб. коп.

Шампиньоны

0,05

60

3

Сок лимона

0,013

30

0,39

Мясной бульон

0,019

100

1,9

Сливочное масло

0,013

80

1,04

Мука

0,015

40

0,6

Белое вино

0,025

150

3,75

Яичный желток

0,012

30

0,36

Соль

0,003

10

0,03

Сахар

0,004

30

0,12

Тёртый мускатный орех

0,005

40

0,2

Перец чёрный молотый

0,002

10

0,02

Общая стоимость сырьевого набора

-

-

11,41

Наценка_100_% р.к.

-

-

11,41

Цена продажи блюда, р. к

-

-

22,82

Выход одного блюда в готовом виде, г

-

-

100

Калькуляцию составил

-

-



Калькуляционная карточка №2.

Таблица 14 Наименование блюда: «Соус с крахмалом и вином»

Наименование сырья

Норма вложения, кг

Цена за 1 кг руб. коп

Сумма, руб. коп.

Крахмал

0,023

30

0,69

Куринный бульон

0,05

100

5

Порошок имбиря

0,008

20

0,16

Десертное вино

0,018

170

3,06

Рубленая зелень

0,008

10

0,08

Молотый черный перец

0,003

10

0,03

Соль

0,002

10

0,02

Сок лимона

0,007

30

0,21

Растительное масло

0,013

50

0,65

Общая стоимость сырьевого набора

-

-

9,90

Наценка_100_% р.к.

-

-

9,90

Цена продажи блюда, р. к.

-

-

19,80

Выход одного блюда в готовом виде, г

-

-

100

Калькуляцию составил

-

-



Калькуляционная карточка №3.

Таблица 15 Наименование блюда: «Соус вино - горчичный»

Наименование сырья

Норма вложения, кг

Цена за 1 кг руб. коп

Сумма, руб. коп.

Мясной бульон

0,05

100

5

Белое вино

0,02

150

3

Горчица

0,03

30

0,9

Сливочное масло

0,03

80

2,4

Мука

0,015

30

0,45

Тёртый мускатный орех

0,005

40

0,2

Соль

0,004

10

0,04

Общая стоимость сырьевого набора

-

-

11,99

Наценка_100_% р.к.

-

-

11,99

Цена продажи блюда, р. к.

-

-

23,98

Выход одного блюда в готовом виде, г

-

-

100

Калькуляцию составил

-

-



3. Графическая часть

3.1 Составление технико-технологических карт на разработанные блюда

ТЕХНИКО-ТЕХНОЛОГИЧЕСКАЯ КАРТА №1

Наименование блюда (изделия) «Соус винный из шампиньонов»

Область применения кафе

Предприятия, которым дано право производства и реализации данного блюда (изделия).

Перечень сырья:

Шампиньоны

Сок лимона

Мясной бульон

Сливочное масло

Мука

Белое вино

Яичный желток

Соль

Сахар

Тёртый мускатный орех

Перец чёрный молотый

Таблица 16

№ п/п.

Наименование продуктов

Норма вложения сырья на 1 порцию, г



брутто

нетто

1

Шампиньоны

66

50

2

Сок лимона

31

13

3

Мясной бульон

19

19

4

Сливочное масло

13

13

5

Мука

15

15

6

Белое вино

25

25

7

Яичный желток

12

12

8

Соль

3

3

9

Сахар

4

4

10

Тёртый мускатный орех

5

5

11

Перец чёрный молотый

2

2


Выход блюда:


100


Технология приготовления:

Нарезать кружочками шампиньоны, положить их в кастрюльку на сливочное масло, выжать сок из 1 лимона, подлить мясо - грибного бульон, тушить до мягкости. В другой кастрюльке вскипятить 50 г масла с мукой, влить грибной соус, 100 г белого вина, вскипятить и всыпать шампиньоны.

Снять с огня, слить в кастрюльку жидкость, добавить яичный желток, пустить соль, сахар, мускатный орех, перец, перемешать, нагреть до 70- 75С.

Требования к оформлению, подаче и реализации:

Подают в соуснике при температуре 6 градусов, можно хранить до реализации в течении 4 часов на водяной бане или мармите при температуре до 80 °C.

Органолептические показатели.

Внешний вид - цвет белый.

Вкус - кисловатый.

Запах - аромат вина.

Консистенция - жидкая, однородная.

Энергетическая ценность в 100г - 128,28 ккал.

ТЕХНИКО-ТЕХНОЛОГИЧЕСКАЯ КАРТА № 2

Наименование блюда (изделия) «Соус с крахмалом и вином»

Область применения кафе

Предприятия, которым дано право производства и реализации данного блюда (изделия).

Перечень сырья:

 Крахмал

Куринный бульон

Порошок имбиря

Растительное масло

Десертное вино

Рубленая зелень

Молотый черный перец

Соль

Сок лимона

Таблица 17

№ п/п.

Наименование продуктов

Норма вложения сырья на 1 порцию, г



брутто

1.

Крахмал

23

23

2.

Куринный бульон

50

50

3.

Порошок имбиря

8

8

4.

Десертное вино

18

18

5.

Рубленая зелень

11

8

6.

Молотый черный перец

3

3

7.

Соль

2

2

8.

Сок лимона

17

7

9.

Растительное масло

13

13


Выход блюда:


100


Технология приготовления:

В хорошо разогретое на сковороде масло высыпать порошок имбиря и слегка поджарить. Добавить рубленую зелень, соль и молотый перец и всё залить теплым куриным бульоном с разведенным в нем крахмалом. Довести соус до кипения, залить вино, выжать сок лимона, ещё раз прогреть, не давая ему закипать, и снять с плиты.

Требования к оформлению, подаче и реализации:

Подают в соуснике при температуре 6 градусов, можно хранить до реализации в течении 4 часов на водяной бане или мармите при температуре до 80 °C.

Органолептические показатели.

Внешний вид - цвет белый.

Вкус - кисловатый.

Запах - аромат вина.

Консистенция - жидкая, однородная.

Энергетическая ценность в 100г - 181,35 ккал.

ТЕХНИКО-ТЕХНОЛОГИЧЕСКАЯ КАРТА № 3

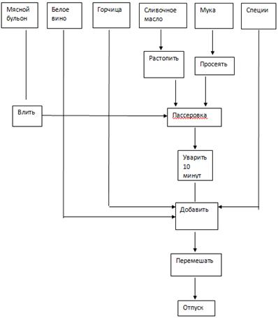
Наименование блюда (изделия) « Соус вино - горчичный»

Область применения кафе

Предприятия, которым дано право производства и реализации данного блюда (изделия).

Перечень сырья:

Мясной бульон

Белое вино

Горчица

Сливочное масло

Мука

Тёртый мускатный орех

Соль

Таблица 18

№ п/п.

Наименование продуктов

Норма вложения сырья на 1 порцию, г



брутто

нетто

1.

Мясной бульон

50

50

2.

Белое вино

20

20

3.

Горчица

30

30

4.

Сливочное масло

30

30

5.

Мука

15

15

6.

Тёртый мускатный орех

5

5

7.

Соль

4

4


Выход блюда:


100


Технология приготовления:

Муку спасировать на сливочном масле, развести мясным бульоном, уварить 10 минут.

Добавить соль, горчицу, белое вино, мускатный орех, соус перемешать.

Требования к оформлению, подаче и реализации:

Подают в соуснике при температуре 6 градусов, можно хранить до реализации в течении 4 часов на водяной бане или мармите при температуре до 80 °C.

Органолептические показатели.

Внешний вид - цвет белый.

Вкус - кисловатый.

Запах - аромат вина.

Консистенция - жидкая, однородная.

Энергетическая ценность в 100г - 195,34 ккал.

ТЕХНОЛОГИЧЕСКАЯ КАРТА № 1

 

Таблица 19 Соус винный из шампиньонов

Наименование продуктов

Расход продуктов на 1 порцию, г

Расход продуктов на 50 порций, кг

Технология приготовления и оформления блюда

Требования к качеству


Брутто

Нетто

Брутто

Нетто



Шампиньоны

66

50

3300

2500

Нарезать кружочками шампиньоны, положить их в кастрюльку на сливочное масло, выжать сок из 1 лимона, подлить мясной бульон, тушить до мягкости. В другой кастрюльке вскипятить 50 г масла с мукой, влить грибной соус, 100 г белого вина, вскипятить и всыпать шампиньоны. Снять с огня, слить в кастрюльку жидкость, добавить яичный желток, пустить соль, сахар, мускатный орех, перец, перемешать, нагреть до 70- 75С. Подают в соуснике при температуре 6 градусов.

Соус должен иметь консистенцию жидкой сметаны, быть бархатистым, однородным, без комков не растворившейся муки.

Сок лимона

31

13

1550

650



Мясной бульон

19

19

950

950



Сливочное масло

13

13

650

650



Мука

15

15

750

750



Белое вино

25

25

1250

1250



Яичный желток

12

12

600

600



Соль

3

3

150

150



Сахар

4

4

200

200



Тёртый мускатный орех

5

5

250

250



Перец чёрный молотый

2

2

100

100



Выход блюда

195

100

9750

8050




ТЕХНОЛОГИЧЕСКАЯ КАРТА № 2

 

Таблица 20 Соус с крахмалом и вином

Наименование продуктов

Расход продуктов на 1 порцию, г

Расход продуктов на 50 порций, кг

Технология приготовления и оформления блюда

Требования к качеству


Брутто

Нетто

Брутто

Нетто



Крахмал

23

23

1150

1150

В хорошо разогретое на сковороде масло высыпать порошок имбиря и слегка поджарить. Добавить рубленую зелень, соль и молотый перец и всё залить теплым куриным бульоном с разведенным в нем крахмалом. Довести соус до кипения, залить вино, выжать сок лимона, ещё раз прогреть, не давая ему закипать, и снять с плиты. Подают в соуснике при температуре 6 градусов.

Соус должен иметь консистенцию жидкой сметаны, быть бархатистым, однородным, без комков не растворившегося крахмала.

Куринный бульон

50

50

2500

2500



Порошок имбиря

8

8

400

400



Десертное вино

18

18

900

900



Рубленая зелень

11

8

550

400



Молотый черный перец

3

3

150

150



Соль

2

2

100

100



Сок лимона

17

7

850

350



Растительное масло

13

13

650

650



Выход блюда:

145

100

7250

6600




ТЕХНОЛОГИЧЕСКАЯ КАРТА № 3

 

Таблица 21 Соус вино - горчичный

Наименование продуктов

Расход продуктов на 1 порцию, г

Расход продуктов на 50 порций, кг

Технология приготовления и оформления блюда

Требования к качеству


Брутто

Нетто

Брутто

Нетто



Мясной бульон

50

50

2500

2500

Муку спасировать на сливочном масле, развести мясным бульоном, уварить 10 минут. Добавить соль, горчицу, белое вино, мускатный орех, соус перемешать. Подают в соуснике при температуре 6 градусов.

Соус должен иметь консистенцию жидкой сметаны, быть бархатистым, однородным, без комков не растворившейся муки.

Белое вино

20

20

1000

1000



Горчица

30

30

1500

1500



Сливочное масло

30

30

1500

1500



Мука

15

15

750

750



Тёртый мускатный орех

5

5

250

250



Соль

4

4

200

200



Выход блюда:

154

100

7700

7700




.2 Составление технологических схем приготовления разработанных блюд

Рис. 1 Соус винный из шампиньонов

Рис. 2 Соус с крахмалом и вином

 

 

Рис. 3 Соус вино - горчичный

Заключение

Применяя все свои познания и искусство, свой тонкий, изощренный вкус, каждый профессионал своего дела должен не только готовить вкусные блюда и привлекательно их оформлять, но и расширять ассортимент блюд. Включать в ассортимент новые блюда, использовать новые продукты и, ознакомив с ними потребителя, прививать полезные и необходимые навыки к разнообразной пище.

В своей дальнейшей профессиональной деятельности буду применять, совершенствовать и развивать полученные знания, умения и навыки, потому что в наше время на предприятиях общественного питания требуются специалисты, которые творчески подходят к своей работе.

соус бульон блюдо

Литература

1. Сборник рецептур блюд и кулинарных изделий для предприятий общественного питания. - М.: Экономика, 2001. - 718 с.

. Сборник рецептур мучных кондитерских и булочных изделий для предприятий общественного питания. - М.: Экономика, 2001. - 296 с.

. Сборник рецептур блюд и кулинарных изделий диетического питания. Ч.6. - М.: «Хлебпродинформ». 2002. - 630с.

. Сборник рецептур блюд и кулинарных изделий национальных кухонь народов России. - М.: Экономика, 2001.

. Справочник технолога общественного питания. - М.: Колосс, 2000. 416 с.

. Справочник работника общественного питания./ Под деракцией В.П. Голубева. - М.: Дели принт, 2002 - 590 с.

. Таблицы химического состава блюд, кулинарных, мучных кондитерских и булочных изделий. - М.: Изд-во Всесоюзн. заочного политех. ин-та, 1990. - 143 с.