Пояснительная записка
к курсовому проекту
Разработка РПУ
Введение
усилитель генератор индикация
Исходными данными для проектирования усилителя являются мощность Р, развиваемая в нагрузочной цепи, схема включения прибора, напряжение питания. Они определены при разработке структурной схемы.
Для выходного каскада возьмем транзистор 2Т920Б - предназначен для работы в схемах усиления мощности, умножения частоты и в автогенераторах на частотах в диапазоне 50-450 МГц при напряжении питания 15 В.
При проектировании РПУ необходимо учитывать, что выходной каскад должен отдавать максимум мощности на рабочей частоте. В силу того, что АЭ усилителя мощности имеет широкий спектральный состав, необходимо ослабить побочные спектральные составляющие. По ТЗ необходимо ослабление второй гармоники не хуже -40 дБ. Для этого необходимо применить согласующие цепи, которые трансформирую выходное сопротивление усилителя мощности и сопротивление антенны. Я использовал простейшие согласующие П-образные цепи, которые подключал последовательно.
Задачи проекта:
· Разработать РПУ мощностью в нагрузке 5 Вт для диапазона частот 44-45 МГц с шагом перестройки 1 кГц.
· Сопротивление нагрузки - 50 Ом
· подавление второй гармоники выходного сигнала не хуже -40 дБ,
· напряжение питания 15 В,
· модуляция - частотная,
· модулирующий сигнал с частотой 300 - 3000 Гц,
· напряжение модулирующего сигнала 0,2 В на
нагрузке 600 Ом.
1. Анализ технического задания
Главная задача проектирования РПУ состоит в выборе наиболее эффективных, с технической точки зрения, путей реализации технического задания на проектируемое устройство. Обычно оно содержит указания о назначении и условиях эксплуатации проектируемого передатчика, его мощности, диапазона рабочих частот, видах модуляции и т.д.
Сигнал с выхода ДКПД поступает на ФД, на который одновременно
подается сигнал кварцевого генератора с частотой f0. Выходное
напряжение ФД через ФНЧ воздействует на ГУН, который изменяет частоту. В
установившемся режиме f0=fгун/N, где N - коэффициент
деления частоты ДПКД. Изменяя коэффициент деления частоты N, можно изменять
частоту колебаний на выходе ГУНа: fгун=f0*N. Если
коэффициент дeлeния N может принимать только значения целых чисел, то шаг
частоты будет равен f0. Дальше сигнал подается на УМ.
2. Расчет усилителя мощности
Исходными данными для проектирования усилителя являются мощность Р, развиваемая в нагрузочной цепи, схема включения прибора, напряжение питания. Они определены при разработке структурной схемы.
Для выходного каскада возьмем транзистор 2Т920Б - предназначен для работы в схемах усиления мощности, умножения частоты и в автогенераторах на частотах в диапазоне 50-450 МГц при напряжении питания 15 В.
Далее расчеты приведены в программе Mathcad 15:

3. Расчет выходной цепи согласования
При проектировании РПУ необходимо учитывать, что выходной каскад должен отдавать максимум мощности на рабочей частоте. В силу того, что АЭ усилителя мощности имеет широкий спектральный состав, необходимо ослабить побочные спектральные составляющие. По ТЗ необходимо ослабление второй гармоники не хуже -40 дБ. Для этого необходимо применить согласующие цепи, которые трансформирую выходное сопротивление усилителя мощности и сопротивление антенны. Я использовал простейшие согласующие П-образные цепи, которые подключал последовательно.
Рассчитаем номиналы элементов первой П-образной цепи:
Вторая П-образная цепь:
Как видно из АЧХ схема обеспечивает подавление второй
гармоники - 40 дБ. В согласующие цепи будет поставлен подстрочный конденсатор
параллельно одной из емкостей, для достижения более точно результата.
4. Расчет предусилительного каскада
Исходными данными для проектирования усилителя являются мощность Р, развиваемая в нагрузочной цепи, схема включения прибора, напряжение питания. Они определены при разработке структурной схемы.
В результате расчетов получилось, что для получения мощности 5 Вт в нагрузке, мощность на входе конечно каскада должна составлять 160 мВт. Так как ГУН не может обеспечить такую выходную мощность, необходимо наличие предусилительного каскада.
Для выходного каскада возьмем транзистор КТ345АМ. Произведем
его расчет по той же методике, что и выходной усилитель мощности:
5. Расчет цепи согласования с выходным
каскадом
С целью передачи максимальной мощности от предусилителя в выходной каскад передатчика, нужно рассчитать межкаскадную цепь согласования. В качестве цепи согласования я выбрал П-образную цепь.
Определения величин номиналов элементов я использовал САПР Smith Chart, которой можно согласовывать импендансы по средством Диаграммы Смита.
Подберем номиналы конденсаторов и катушки индуктивности
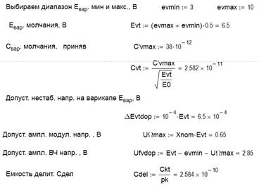
6. Расчет генератора управляемого напряжением


Выберем из ряда Е24 номинальные значения элементов:
L3=270 нГн, Lдр1=36 мкГн, Lдр2=10 мкГн, Lдр3=12 мкГн, Lдр4=10 мкГн
С1=820 пФ, С2=6800 пФ, С3=56 пФ, Ссв1= 13пФ, Ссв2= 100 пФ, Сбл3= 3,6 нФ, Сбл= 3,6 нФ
Сразколл= 620 пФ, СразМОД=2 мкФ, Скор=47 пФ
R1= 3,9 кОм, R2= 10 кОм, R3= 27 кОм, R4= 12 кОм
Напряжение питания ГУН составляет 9В. Мы получаем его с
помощью стабилитрона КС190Б, Uстном = 9В, Rогр = (15 - 9)/25мА = 240 Ом.
7. Буферные усилители
В передатчике потребуется несколько буферных усилителей: между ГУН и предусилительным каскадом, между выходом фазового детектора и ГУН, Я построил их на основе операционного усилителя LM358. Основным критерием выбора стала его низкая цена и возможность работы от одного источника питания, например 5 вольт
Используется для исключения влияния низкоомной нагрузки на
источник с высоким выходным сопротивлением (на практике - входное сопротивление
операционного усилителя: от 1 MОм до 10 TОм) Малое выходное сопротивление и
большой выходной ток обеспечивает работу БУ на низкоомные нагрузки, что
позволяет использовать LM 358 в НЧ и ВЧ усилителях.
. Усилитель низкой частоты
Данный усилитель предназначен для усиления напряжения со значения входного (по ТЗ) до значения, необходимое для модуляции (подаваемое на варикап).
UBX=0,2 B, RBX= 600 Ом - по техническому заданию;
UΩ= 0.65 В-из расчета ГУН с ЧМ;
Следовательно, нам необходимо усиление по напряжению в 0.65/0.2 = 3,25 раза.
Построим усилитель на LM358.
Коэффициент усиления определяется: К = (1+ R2/R1),
R2/R1= 2,25
Напряжение питания составляет 5В
Выберем R1 = 27 кОм, R2 = 12 кОм и R3 = R4 = 1,2 кОм.
Емкости конденсаторов выбираем с учетом диапазона частот
входного сигнала (300 - 3000 Гц)
XC1 = R3/100 = 1200/100 = 12 Ом;
XC2 = R1/100 = 27000/100 = 270 Ом;
XC3 = R1_ГУН/100 = 3900/100 = 39 Ом;
9. Преобразователь синусоидального сигнала в
импульсы прямоугольной формы
Для того, чтобы сигнал с ГУНа подать на ДПКД нам необходимо
сигнал синусоидальной формы преобразовать в последовательность прямоугольных
импульсов. Для этого будем использовать микросхему КР155ТЛ3 на котором будет
построен триггер Шмитта. Описание этой микросхемы можно найти в приложении.
Триггер Шмитта демонстрирует такое свойство систем, как гистерезис.
10. Кварцевый генератор и делитель частоты
Частота кварцевого генератора 10 МГц. Частота на фазовом детекторе, идущая от ДПКД равна шагу перестройки 1 кГц. Значит необходимо разделить частоту кварцевого генератора, чтобы получить 1 кГц.
Коэффициент деления
Ставим последовательно 4 счетчика К1533ИЕ2, и правильно соединив входы и выходы, для обеспечения нужного коэффициента деления.
Микросхема К1533ИЕ2 представляет собой четырехразрядный двоично-десятичный
счетчик и содержит 4 триггера, срабатывающих по отрицательному фронту на
информационных входах, а также дополнительные связи, реализующие в микросхеме
две секции: счетчик-делитель на два и трехразрядный счетчик-делитель на пять.
11. Устройство установки коэффициента деления
В качестве установки коэффициента деления будем использовать счетчики импульсов. Диапазон перестройки частоты генератора управляемого напряжением составляет (из технического задания) 44-45 МГц с шагом 1 кГц. Получается диапазон перестройки коэффициента деления 44000-45000.
Значения цифр разрядов:
Первая цифра имеет значение - 4
Вторая цифр имеет значения - 4 или 5
Третья, четвертая и пятая цифры изменяются от 0 до 9.
Скважность выходных импульсов такого генератора равна 2
Счетчики выберем К1533ИЕ6, импульсы будем подавать на 5 вывод
микросхемы, на счетный вход +1
12. Делитель с переменным коэффициентом
деления
В качестве делителя частоты с переменным коэффициентом деления (ДПКД) будем использовать счетчики импульсов. ДПКД делит частоту генератора управляемого напряжением на коэффициент деления N, который задается устройством установки коэффициента деления.
Для обеспечения коэффициента деления N, необходимо организовать загрузку в счетчик двоичного числа, поступающего от устройства установки коэффициента деления.
Для нормальной работы ДПКД микросхемы младших разрядов должны
иметь граничную частоту превышающую частоту ГУНа. Для обеспечения этого условия
возьмем микросхемы КР1533ИЕ6 у которой максимальная частота > 100 МГц. Схема
счётчика аналогична К1533ИЕ6, которая уже была рассмотрена.
13. Проектирование схемы индикации
На вход устройства схемы индикации схемы индикации поступает двоичный код от устройства установки коэффициента деления ДПКД. Поэтому на входе схемы индикации должен стоять дешифратор преобразующий двоичный код в семисегментный. Этот дешифратор должен обеспечивать нормальную работу семисегментного индикатора.
Исходя из этих требований выбираем следующие микросхемы:
Дешифратор - КР514ИД1 (рисунок 12.1) - предназначен для преобразования двоичного кода, подаваемого на вход в код семисегментных светодиодных индикаторов. КР514ИД1 предназначен для работы с индикаторами с общим катодом, содержит встроенные токоограничивающие резисторы на выводах a, b, c, d, e, f, g.
Ниже приведена таблица соответствия кодов на входе
дешифратора символам получаемым на выходе в результате дешифрации.
Таблица соответствия кодов
Десятичный код
символа
Двоичный код
символа
Шеснадцатиричный
код символа
Отображаемый
символ
0
0000
0
0
1
0001
1
1
2
0010
2
2
3
0011
3
3
4 4
4
5
0101
5
5
6
0110
6
6
7
0111
7
7
8
1000
8
8
9
1001
9
9
Для индикации выберем семисегментный индикатор - АЛС324А (с
общим катодом)
14. Проектирование системы питания
Микросхемы ТТЛ питаются от 5 В, следовательно, необходимо
поставить стабилизатор напряжения.
Схема построена на основе К142ЕН5А - компенсационный
стабилизатор с фиксированным выходным напряжением, с защитой от перегрузки по
току и перегрева. Электрические параметры микросхемы:
Номинальное выходное напряжение 5±0.1 В
Минимальное падение напряжения на стабилизаторе 2.5 В
Ток потерь 10 мА
Коэффициент нестабильности по напряжению 0.05
Коэффициент нестабильности по току 3%
Интервал допустимых значений входного напряжения 7.5…15 В
Максимальный ток нагрузки 1.5 А
Максимальная рассеиваемая мощность до +80 гр. 10 Вт
Номиналы конденсаторов от помех по питанию С1 = 1 мкФ С2 =
2.2 мкФ
В данном курсовом проекте необходимо было разработать
радиопередающее устройство, работающее в диапазоне частот 44-45 МГц, с выходной
мощностью 5 Вт и отвечающее всем требованиям технического задания. На первом
этапе разработки необходимо было выбрать структурную схему радиопередающего
устройства, выбрав, которую, мы стали рассчитывать отдельные составляющие, начав
расчет с «конца», т.е. с усилителя мощности. При последующем расчете, мы
затронули такие блоки РПУ, как ГУН (генератор, управляемый напряжением),
генератор, фазовый детектор, делители частоты с фиксированным и с переменным
коэффициентом деления. В ходе расчетов были спроектированы все составляющие
этого устройства, в результате можно сказать, что было спроектировано
радиопередающее устройство, удовлетворяющее всем требованиям поставленной
задачи.
1.
Проектирование радиопередатчиков: Учеб. пособие для вузов / В.В. Шахгильдян,
М.С. Шумилин, В.Б. Козырев и др.; Под ред. В.В. Шахгильдяна. - 4-е изд.,
перераб. и доп. - М.: Радио и связь, 2010. - 656 с: ил.
.
М.С. Шумилин, Проектирование транзисторных каскадов передатчиков, М.: Радио и связь,
2007 г., 320 с.
.
Б.В. Тарабрин, Интегральные микросхемы: справочник, М.: Радио и связь, 1983 г.,
528 с.
.
В.Л. Аронов, А.В. Баюков, Полупроводниковые приборы: транзисторы, справочник,
М.: Энергоиздат, 2008 г., 904 с.
Заключение
Список
литературы