Материал: Разработка программных средств для актуализации структур баз данных при расчётах и оптимизации трубопроводных систем

Внимание! Если размещение файла нарушает Ваши авторские права, то обязательно сообщите нам

·        возможность различного представления данных;

С помощью SQL создатель базы данных может сделать так, что различные пользователи базы данных будут видеть различные представления ее структуры и содержимого. Например, базу данных можно спроектировать таким образом, что каждый пользователь будет видеть только данные, относящиеся к его подразделению или торговому региону. Кроме того, данные из различных частей базы данных могут быть скомбинированы и представлены пользователю в виде одной простой таблицы. Следовательно, представления можно использовать для усиления защиты базы данных и ее настройки под конкретные требования отдельных пользователей.

·        полноценность как языка, предназначенного для работы с базами данных;

Первоначально SQL был задуман как язык интерактивных запросов, но сейчас он вышел далеко за рамки выборки данных. SQL является полноценным и логичным языком, предназначенным для создания базы данных, управления ее защитой, изменения ее содержимого, выборки данных и совместного их использования несколькими пользователями, работающими параллельно. Приемы, освоенные при изучении одного раздела языка, могут затем применяться в других командах, что повышает производительность работы пользователей.

·        возможность динамического определения данных;

С помощью SQL можно динамически изменять и расширять структуру базы данных даже в то время, когда пользователи обращаются к ее содержимому. Это большое преимущество перед языками статического определения данных, которые запрещают доступ к базе данных во время изменения ее структуры. Таким образом, SQL обеспечивает максимальную гибкость, так как дает базе данных возможность адаптироваться к изменяющимся требованиям, не прерывая работу приложения, выполняющегося в реальном масштабе времени.

·        поддержка архитектуры клиент/сервер.- естественное средство для реализации приложений клиент/сервер. В этой роли SQL служит связующим звеном между клиентской системой, взаимодействующей с пользователем, и серверной системой, управляющей базой данных, позволяя каждой системе сосредоточиться на выполнении своих функций. Кроме того, SQL дает возможность персональным компьютерам функционировать в качестве клиентов по отношению к сетевым серверам или более крупным базам данных, установленным на мэйнфреймах; это позволяет получать доступ к корпоративным данным из приложений, работающих на персональных компьютерах.

Недостатки SQL

·        Несоответствие реляционной модели данных

ü  Повторяющиеся строки

ü  Неопределённые значения (nulls)

ü  Явное указание порядка колонок слева направо

ü  Колонки без имени и дублирующиеся имена колонок

ü  Отсутствие поддержки свойства

ü  Использование указателей

ü  Высокая избыточность

·        Сложность

Хотя SQL и задумывался как средство работы конечного пользователя, в конце концов, он стал настолько сложным, что превратился в инструмент программиста.

·        Отступления от стандартов

Несмотря на наличие международного стандарта ANSI SQL-92, многие компании, занимающиеся разработкой СУБД (например, Oracle, Sybase, Microsoft, MySQL AB, Borland), вносят изменения в язык SQL, применяемый в разрабатываемой СУБД, тем самым отступая от стандарта. Таким образом появляются специфичные для каждой конкретной СУБД диалекты языка SQL. В частности, для управления планом выполнения запроса в некоторые реализации SQL добавлены подсказки.

·        Сложность работы с иерархическими структурами

Ранее SQL не предлагал стандартного способа манипуляции древововидными структурами. Некоторые поставщики СУБД предлагали свои решения. Например, Oracle использует выражение "CONNECT BY". В настоящее время в качестве стандарта принята рекурсивная конструкция "WITH".

2.2.4 Средства программного доступа к структуре баз данных

2.2.4.1        OLE DB

При работе с любым приложением обработки данных всегда является актуальным вопрос, как использовать те данные, которые уже были накоплены раньше другими программными средствами и, следовательно, имеют другой формат.позволяет решить эту проблему стандартным способом - путем импорта существующей таблицы базы данных, рабочего листа электронной таблицы или текстового файла, созданных приложениями MS-DOS или Windows, во внутренний формат базы данных Access (MDB). Естественно, что Access может также экспортировать данные из таблиц базы данных формата MDB в любой формат, из которого можно импортировать данные.

Однако Access является в этом смысле уникальной системой, т. к. она имеет еще один способ использования данных, которые хранятся в других форматах. Система позволяет присоединять таблицы из баз данных других форматов к базе данных Access и работать с ними в исходном формате. После создания связи базы данных с внешней таблицей присоединенную таблицу можно просматривать, изменять ее содержимое, т. е. работать с ней как с внутренней таблицей базы данных Access. При этом другие пользователи могут использовать файл таблицы в своих приложениях.

Помимо файлов баз данных, Access может работать непосредственно с файлами электронных таблиц, текстовыми файлами, документами HTML, адресными книгами или импортировать данные из этих файлов и документов XML.

Для этого используются либо встроенные драйверы ISAM (Index-Sequential Access Method- Индексно-последовательный метод доступа), либо драйверы ODBC (Open Database Connectivity - Открытый доступ к данным), либо поставщики данных OLE DB.

Все встроенные драйверы устанавливаются автоматически в процессе инсталляции Access. Из драйверов ODBC в комплект поставки Microsoft Access входят три драйвера- Microsoft SQL Server ODBC driver (Sqlsrv32.dll), FoxPro ODBC driver (vfpodbc.dll) и Oracle ODBC driver (msorcl32.dll). Кроме того, устанавливаются еще четыре провайдера OLE DB (Microsoft Jet 4.0 OLE DB Provider, Microsoft OLE DB Provider for SQL Server, OLE DB Provider for ODBC Drivers, OLE DB Provider for Oracle).

OLE DB - набор интерфейсов, основанных на COM, которые позволяют приложениям обращаться к данным, хранимым в разных источниках информации или хранилищах данных с помощью унифицированного доступа. Хотя OLE DB является очень мощным интерфейсом для работы с данными, этот интерфейс является низкоуровневым. Для удобства работы с OLE DB, так же как и для ODBC, была разработана объектная модель, которую назвали ADO (ActiveX Data Objects). Сетевая библиотека для источника данных может быть установлена с помощью параметра Data Sources (ODBC) на панели управления. Установленная сетевая библиотека для одного подключения становится библиотекой, используемой по умолчанию, для всех последующих подключений и для любого подключения без источника данных, которые может использовать приложение.

Рисунок 5 Свойства связи с данными

На рисунке представлен интерфейс приложения, который обеспечивает доступ к целому ряду источников данных.

2.2.4.2 ADO (Active Data Objects)

Благодаря абстракциям OLE DB и объектной структуре объектная модель ADO и ее интерфейсы остаются одними и теми же независимо от типа обрабатываемых данных. Характеристики ADO перечислены в следующем списке.

·        Простая объектная модель для потребителей данных OLE DB.

·        Может использоваться из VBScript, JScript, Visual Basic, Java, C#, C++.

·        Единый стандарт Microsoft для доступа к данным.

·        Объекты доступа к данным остаются одними и теми же для всех типов данных OLE DB.

Объектная модель ADO, является надстройкой к объектной модели OLE DB. Соединение (объект Connection) - это первый объект ADO, который необходимо создать и который является основой для всех остальных. Из соединения разработчик может создать один или несколько наборов записей (объект RecordSet) и одну или несколько команд (объект Command). Все ошибки, которые генерируются в процессе создания любого из этих объектов и работы с ним, ADO будет помещать в специальную коллекцию Errors.

Каждый объект RecordSet имеет коллекцию полей (Fields); каждое поле (объект Field) в этой коллекции соответствует столбцу в наборе записей. Кроме того, каждая команда имеет коллекцию параметров (Parameters), элементы которой представляют переданные команде параметры.

Таблица 1 компоненты, входящие в состав db Go

Компонент dbGo

Описание

Эквивалент из комплекта BDE

ADOConnection

Подключение к базе данных

База данных

ADOCommand

Исполняет команду SQL

Нет эквивалента

ADODataSet

Многоцелевой наследник TDataSet

Нет эквивалента

ADOTable

Инкапсулирует таблицу

Table

ADOQuery

Инкапсулирует SQL SELECT

Query

ADOStoredProc

Инкапсулирует сохраненную процедуру (stored procedure)

StoredProc

RDSConnection

Подключение Remote Data Services

Нет эквивалента


Четыре компонента наборов данных Delphi (ADODataSet, ADOTable, ADOQuery и ADOStoredProc) фактически полностью реализованы общим для них базовым классом TCustomADODataSet. Этот компонент несет ответственность за выполнение большинства функций, присущих набору данных. Производные компоненты являются тонкими оболочками, которые делают доступными для внешнего мира те или иные возможности базового компонента. Таким образом, компоненты обладают множеством общих черт. Компоненты ADOTable, ADOQuery и ADOStoredProc предназначены для упрощения адаптации кода, ориентированного на BDE. Однако следует иметь в виду, что эти компоненты нельзя считать полностью идентичными эквивалентами аналогичных компонентов BDE.

Когда используется компонент ADOTable, он создает свой собственный компонент соединения с БД. Однако вовсе не обязательно использовать именно это соединение. В общем случае нужно создать свое собственное соединение при помощи компонента ADOConnection, который, по сути, является эквивалентом компонента SQLConnection из библиотеки dbExpress и компонента Database из библиотеки BDE. Компонент ADOConnection позволяет должным образом настроить процедуру аутентификации, контролировать транзакции, напрямую выполнять команды, адресованные БД, кроме того, он позволяет сократить количество подключений, существующих в рамках приложения.

В ADO для получения информации о схеме используется метод OpenSchema компонента ADOConnection. Этот метод принимает четыре параметра:

·        Тип данных, которые будут возвращаться методом OpenSchema. Это значение типа TSchemaInfo: набор из 40 значений, включая перечни таблиц, индексов, столбцов, представлений и сохраненных процедур.

·        Фильтр, который необходимо применить в отношении к данным, прежде чем они будут возвращены.

·        GUID для запроса, специфичного для провайдера. Этот параметр используется, только если первый параметр равен значению siProviderSpecific.

·        Компонент ADODataSet, в составе которого будут возвращены данные. Этот параметр иллюстрирует распространенную в рамках ADO тему: если метод возвращает некоторое количество данных, он заносит эти данные в Recordset или, в терминологии Delphi, - в компонент ADODataSet.

Следующий код, извлекает список первичных ключей для каждой таблицы и заносит их в компонент ADODataSet:

ADOConnection1.OpenSchema(siPrimaryKeys, EmptyParam, EmptyParam, ADODataSet1);

Каждому полю в составе первичного ключа соответствует одна строка в результирующем наборе данных. Таким образом, если таблица обладает первичным ключом, состоящим из двух полей, в результирующем наборе данных такой таблице будут соответствовать две строки. Значение EmptyParam указывает на то, что параметру присваивается пустое значение, значит, параметр игнорируется.является общей программной моделью для работы с данными различных типов. Она разрабатывалась специально для того, чтобы заменить все другие интерфейсы работы с данными. Впервые она была реализована в Internet Information Server (IIS), где успешно работала вместе с Active Server Pages.

Модель включила ряд возможностей других известных объектных моделей (DAO и RDO), хотя и не полностью.

Так как ADO реализована на базе СОМ-объектов, то она может быть использована в любом языке, который может работать с СОМ-объектами, в том числе и в VBA.обеспечивает доступ к любому OLE DB источнику данных, для которого имеется OLE DB провайдер, и, более того, она позволяет расширить функциональность провайдера.реализована таким образом, чтобы минимизировать сетевой трафик в интернет-приложениях и сократить число промежуточных слоев между фронтальным (клиентским) приложением и источниками данных. Это требуется для того, чтобы сделать интерфейс как можно более легким и высокопроизводительным.обеспечивает объектно-ориентированный интерфейсный доступ в источники данных ODBC. Используя ADO, разработчики могут реализовать простые объекты, представляющие соединения с базой данных, команды (такие как операторы SQL или хранимые процедуры) и наборы записей, аналогичные курсорам клиента и обладающие в значительной степени такими же функциональными возможностями, как курсоры баз данных сервера. Когда ADO связывается с базой данных, работа происходит через сетевую библиотеку. Выбор сетевой библиотеки определяется поставщиком данных и конфигурацией системы, он может оказать существенное влияние на скорость доступа к базе данных. (рис.5) Например, если обращаются к данным из базы данных Microsoft SQL Server, скорость доступа, в общем случае, будет выше, если использовать сетевую библиотеку TCP/IP

2.2.4.3 ADOX (ADO Extension for DDL and Security)

ADOX - это дополнительная технология ADO, которая позволяет вам получать и изменять информацию о схеме. В SQL эквивалентом ADOX является язык DDL (Data Definition Language), то есть выражения CREATE, ALTER, DROP и DCL (Data Control Language), то есть выражения GRANT, REVOKE. В рамках dbGo технология ADOX напрямую не поддерживается, однако можно импортировать библиотеку типов ADOX и использовать ее в приложениях Delphi.Extension for DDL and Security (ADOX) применяется для решения различных задач, недоступных с помощью обычных объектов ADO. Например, используя объекты ADOX, можно извлекать метаданные из баз данных и, следовательно, переносить структуру данных из одной базы данных в другую (в том числе и иного типа). Вторая возможность, предоставляемая этим расширением, - манипулирование сведениями о безопасности. Например, с помощью ADOX можно получать информацию о пользователях базы данных и группах пользователей, а также создавать новых пользователей и группы. ADOX расширяет объектную модель ADO десятью новыми объектами, которые можно использовать как отдельно, так и вместе с другими объектами ADO, в частности можно применять объект ADO Connection для соединения с источником данных и извлекать метаданные из него.

Метаданные представляют собой описания объектов базы данных (таблиц, полей, индексов, ключей, представлений, хранимых процедур и прочих объектов). В подавляющем большинстве современных СУБД метаданные определяются с помощью языка SQL (Structured Query Language). До появления ADOX единственным программным способом извлечения метаданных из источников данных с помощью ADO был метод OpenSchema объекта ADO Connection. Для создания новых объектов в базе данных применялся язык Data Definition Language (DDL) - подмножество языка SQL, а также объект ADO Command.предоставляет более универсальный способ манипуляции метаданными, не требующий знания SQL для того, чтобы получить структуру базы данных или даже создать новые объекты. Обратите внимание на то, что ADOX работает далеко не со всеми базами данных - его функциональность ограничена Microsoft Access и Microsoft SQL Server, а также несколькими другими СУБД.обладает собственной объектной моделью, состоящей из 10 объектов, перечисленных в таблице 2. Эти объекты образуют иерархию, представленную на рис. 7.

Таблица 2. Описание объектов ADOX

Объект

Описание

Connection

Применяется для установки соединения с базой данных

Catalog

Представляет схему базы данных и обеспечивает доступ к коллекциям всех таблиц, процедур, пользователей и групп в базе данных

Table

Обеспечивает доступ к таблице в базе данных и доступ к полям, индексам и ключам

Column

Обеспечивает доступ к полю таблицы или полям, на основе которых создан индекс или ключ

Index

Обеспечивает доступ к индексу в таблице. Содержит коллекцию объектов Column, представляющих поля, на которых основан индекс

Key

Обеспечивает доступ к ключу в таблице. Содержит коллекцию объектов Column, представляющих поля, на которых основан ключ

View

Обеспечивает доступ к представлению (виртуальной таблице, view)

Procedure

Обеспечивает доступ к хранимой процедуре или запросу

User

Обеспечивает доступ к пользователю базы данных (user account)

Group

Обеспечивает доступ к группе пользователей базы данных


Рис. 7 Объектная модель ADOX

Иерархия объектов ADOX начинается с объекта Catalog. Этот объект содержит коллекции таблиц, представлений, процедур, пользователей и групп и может быть использован для открытия существующей базы данных (с помощью объекта ADO Connection), а также для создания новой.

Имея объект Catalog, мы можем работать с таблицами, процедурами и представлениями. Изучая свойства объектов базы данных, можно получить сведения о метаданных и, в частности, сохранить их в отдельном файле или куда-либо перенести. Используя коллекции Users и Groups, мы можем манипулировать правилами доступа к данным, создавая отдельных пользователей или группы пользователей базы данных.

Объекты Column, Index и Key обладают немалым количеством свойств, в таблице 3 приведены их краткие описания.

Таблица 3 Описание объектов

Column

Attributes

Содержит характеристики поля

DefinedSize

Содержит максимальный размер поля

NumericScale

Содержит сведения о положении десятичной точки для числового поля

ParentCatalog

Указывает на имя каталога, к которому принадлежит поле

Precision

Содержит максимальную точность данных в поле

RelatedColumn

Для ключевых полей содержит имя связанного поля

SortOrder

Указывает порядок сортировки в данных для поля

Type

Содержит тип данных, хранящихся в поле

Index

Clustered

Указывает, является ли индекс кластерным

IndexNulls

Указывает, как обрабатываются значения Null

PrimaryKey

Указывает, реализует ли данный индекс первичный ключ

Unique

Указывает, должен ли быть уникальным ключ, реализованный в данном индексе

Key

DeleteRule

Указывает, каким образом обрабатывается удаление записи, содержащей первичный ключ

RelatedTable

Для внешнего ключа указывает имя связанной таблицы

Type

Содержит тип ключа

UpdateRule

Указывает, как производится обновление записи, содержащей первичный ключ


Выводы по проведённому анализу:

В разных СУБД реализация функциональных возможностей различна. Существует много технологий для обновления структуры баз данных.

Наиболее подходящей СУБД для решения данной задачи является Microsoft SQL Server. Для манипуляции с данными, используется язык SQL. SQL обеспечивает независимость от конкретных СУБД, что является одной из наиболее важной причиной его выбора, также язык SQL является простым и лёгким для изучения. В подавляющем большинстве современных СУБД метаданные определяются с помощью языка SQL (Structured Query Language).

В реализованной программе для доступа к данным применяется ADO. С помощью ADO можно получить доступ к данным, но нельзя считывать структуру БД. Для этого, применяется ADOX с помощью которого, можно решать различные задачи, недоступные с помощью обычных объектов ADO. SQL Script дополняет и создаёт БД.

Раздел 3. Описание разработки

 

.1 Основные системно-концептуальные соглашения


Как правило, на предприятиях тепловых сетей в качестве основной операционной системы обычно выбирают Microsoft Windows XP, в качестве СУБД SQL Server, поэтому при проектировании и реализации баз данных необходимо ориентироваться на её возможности. Также необходимо учитывать, что все компьютеры на предприятии объединены в локальную вычислительную сеть, использующую стек протоколов ТСР/IР.

В процессе будут применяться компоненты ADO (Active Data Objects) для доступа к данным; ADO Extension for DDL and Security - для доступа к структуре баз данных.

Обмен информацией между программой и БД обеспечивается с помощью механизмов ADO, благодаря чему БД может хранится в формате любой современной СУБД от MS Access, до SQL Server в зависимости от потребностей пользователя. Это, в том числе, позволяет использовать программу в локальных вычислительных сетях.

Среда разработки приложений Borland Delphi 7, СУБД- SQL Server 2005.

На сегодня Microsoft SQL Server является одним из самых популярных СУБД, представленных на рынке.

3.2 Блок схема

Рис. 8 Блок схема алгоритма

 

.3 Характеристика реализации


Разрабатываемая программа должна удовлетворять требованиям открытости по данным, их совместимости с основными, стандартными форматами, а также обеспечивать возможность интерактивной настройки структуры данных под требования пользователей силами самих пользователей. Для обеспечения этих возможностей и требований предлагается специализированная технология поддержки информационных моделей ТПС, которая базируется на:

·        привлечении механизмов реляционных БД, для обеспечения поддержки топологических отношений между элементами схем;

·        разделении структуры БД на "системное ядро", отражающее базовый состав информации, который должен иметь место независимо от конкретных особенностей ТПС, - и "пользовательский таблицы", содержащие параметрическую информацию для ТПС конкретного типа;

·        применении специализированных средств настройки БД, освобождающих пользователя от необходимости знания механизмов реляционных БД, но позволяющих конфигурирующих их структуру, оперируя привычными понятиями из предметной области.

3.3.1 Назначение

Программа предназначена для автоматизации обновления структуры баз данных программного обеспечения ТПС. Основное назначение программы состоит в том, что бы максимально освободить пользователя от необходимости знания программирования и теории систем БД, а также позволить решать конкретные задачи в области расчёта и оптимизации ТПС.

3.3.2 Условия выполнения

Для работы системы обработки оперативной информации необходим следующий состав программных и аппаратных средств:

·        Процессор Intel Pentium (или аналогичный) с частотой 700 МГц;

·        128 МБ оперативной памяти;

·        8 МБ видеопамяти;

·        20 МБ свободного места на жёстком диске;

·        Операционная система Windows 2000, Windows XP;

·        СУБД Microsoft SQL Server 2005;

Система настроена на работу СУБД MS SQL SERVER, поэтому базы данных могут храниться как на локальной машине, так и на любом компьютере в сети.

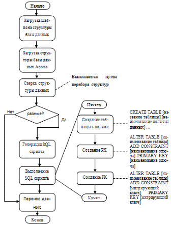
3.3.3 Порядок генерации SQL-скрипта

1.      Генерируем скрипт для создания таблиц с полями и автоматически запускаем его. (CREATE TABLE [название таблицы] [наименование поля данных] …)

.        Генерируем скрипт для создания первичных ключей (Primary Key) и автоматически запускаем его. (ALTER TABLE [наименование таблицы] ADD CONSTRAINT [наименование ключа] PRIMARY KEY [наименование ключа])

.        Генерируем скрипт для создания вторичных ключей (Foreign Key) и автоматически запускаем его. (ALTER TABLE [наименование таблицы] ADD CONSTRAINT [мигрирующий ключ] PRIMARY KEY [мигрирующий ключ])

3.3.4 Порядок переноса данных

1.      Переносим данные из главной таблицы т.к. в ней находятся идентификаторы для связи с зависимыми таблицами

.        Переносим данные из зависимых таблиц

3.3.5 Ограничения

1.      Первичный ключ - идентификатор (Primary Key) должен быть первым полем в таблице

.        Вторичные ключи (Foreign Key) должны быть мигрирующими, то есть наименование поля (FK) в главной таблице должен совпадать с наименованием поля в зависимой таблице.

Например: (FK_T_1_T_2 FORENKEY(id_1) REFERENCES T_1(id_1)) , как видно из примера в таблице T_2 наименование вторичного ключа "id_1" = наименованию ключа "id_1" в таблице T_1

3.      Haименование таблиц должно выглядеть как: T_[название таблицы], в связи с идентификацией таблиц созданных пользователем, т.к. MS SQL Server в свою очередь, в каждой базе данных создаёт целый ряд системных таблиц и процедур для внутреннего использования.

3.3.6 Описание интерфейса пользователя и его режимы генерации

Внешний вид интерфейса пользователя программы приведён на рис.9.

Рис. 9 Вид основного интерфейса при работе с программой

 

.3.7 Присоединение к БД


Рис.10 Пример списка таблиц проекта

После  открытия БД в левой части основного интерфейса пользователя нажатием правой клавиши мышки необходимо выбрать основную БД, откуда требуется обновить структуру (рис.10). В правой части  необходимо выбрать БД для обновления структуры.

Нажав на символ «+» слева от названия таблицы можно раскрыть перечень типов элементов, из которых состоит таблица. Щёлкнув левой кнопкой мыши по названию типа элемента можно получить доступ к таблице данных по всем элементам данного типа.

3.3.8 Режимы генерации структуры SQL БД


Рис. 11 режимы генерации

1.      Автоматический режим - полностью переносит структуру БД. 

«Сверить структуру БД» - проверяет структуру между двумя присоединёнными базами.

«Перенести структуру БД» - переносит структуру  с одной базы в другую.

«Перенести данные» - переносит данные с одной базы в другую.

.        Ручной режим -  необходим для добавления одной или нескольких таблиц, полей, ключей.

«Создать таблицу» - переносит выбранную таблицу  с одной базы в другую.

«Создать Primary Key» - переносит первичный  ключ с одной базы в другую.

«Создать Foreign Key» - переносит внешние  ключи с одной базы в другую.

«Добавить поле» - добавляет поле.

«Создать отчёт SQL» - создаёт отчёт в виде кода по всем произведённым действиям.

3.3.9 Настройки

Основные параметры генерации задаются в окне настроек (рис.12). При выборе режима генерации структуры SQL открывается окно настройки генерации, где необходимо выбрать нужное действие.

Рис. 12 Форма для настройки генерации

.        "Перенести всё (таблицы (с полями), PK, FK)" - переносит структуру выбранной БД в БД Access.

.        "Перенести (PK)(FK)" - переносит первичные и внешние ключи из выбранной БД в БД Access.

.        "Перенести только таблицы (с полями)" - переносит таблицы с полями из выбранной БД в БД Access.

.        "Перенести только PK" - переносит только первичные ключи из выбранной БД в БД Access.

.        "Перенести только FK (только если PK уже создан)" - переносит внешние ключи из выбранной БД в БД Access, если первичный ключ уже создан.

3.3.10 Выполнение программы

Для того что бы начать работу с программой, пользователю необходимо произвести подключение к базе данных. Первое диалоговое окно позволяет выбрать основную БД, откуда требуется обновить структуру (рис.13). Во втором открывшемся окне подключения необходимо выбрать БД для обновления структуры (рис. 14).

Рисунок 13 Подключение к БД SQL Server

Рисунок 14 Подключение к БД Access

В случае если пользователь при подключении к БД SQL Server выбрал не существующую базу, ему будет разрешён только просмотр данных. При подключении к БД Access база данных создаётся сама, необходимо только указать путь создания БД и имя БД.

После прохождения пользователем подключения к БД открывается главное окно программы (рис. 9)

3.4 Перенос структуры БД


Рисунок 15 Подключение к БД

Рисунок 16 Перенос структуры БД

Рисунок 17 Подключение к БД

Рисунок 18 Сверка структуры БД

Рисунок 19 Перенос структуры в Access

3.5 Перенос данных

Export 2007 for SQL ServerData Export for SQL Server - это мощный инструмент, предназначенный для быстрого экспорта данных из баз данных Microsoft SQL в любой из 19 доступных форматов, включая MS Access, MS Excel, MS Word (RTF), HTML, XML, PDF, TXT, CSV, DBF, ODF и другие. Data Export for SQL Server располагает удобным мастером настройки для визуальной установки параметров экспорта для каждой таблицы (конечные имена файлов, экспортируемые поля, форматы данных и многое другое) и консольной утилитой для быстрого экспорта данных из таблиц и запросов.

Ключевые особенности:

·        Экспорт данных в 19 форматов: MS Excel, MS Access, MS Word, RTF, HTML, PDF, XML, TXT, DBF, CSV, ODF, SYLK, DIF, LaTeX, SQL, буфер обмена и другие

·        Одновременный экспорт данных из нескольких таблиц, представлений или запросов

·        Поддержка Unicode

·        Выбор полей для экспорта и изменение их порядка

·        Настраиваемые параметры экспорта для каждой таблицы, а также множество настроек экспорта для каждого формата данных

·        Возможность сохранения всех параметров экспорта активной сессии в файл конфигурации

·        Консольная утилита для автоматизации экспорта данных с помощью файла конфигурации

·        Поддержка новейших версий SQL Server

Рисунок 15 Data Export 2007 for SQL Server шаг 1

Рисунок 16 Data Export 2007 for SQL Server шаг 2

Рисунок 17 Data Export 2007 for SQL Server шаг 3

Рисунок 18 Data Export 2007 for SQL Server шаг 4

Рисунок 19 Data Export 2007 for SQL Server шаг 5

Рисунок 20 Data Export 2007 for SQL Server шаг 6

Рисунок 21 Data Export 2007 for SQL Server шаг 7

Рисунок 22 Data Export 2007 for SQL Server шаг 8

 

Раздел 4. Безопасность жизнедеятельности


С развитием научно-технического прогресса немаловажную роль играет возможность безопасного исполнения людьми своих трудовых обязанностей. В связи с этим была создана и развивается наука о безопасности труда и жизнедеятельности человека.

Безопасность жизнедеятельности (БЖД) - это комплекс мероприятий, направленных на обеспечение безопасности человека в среде обитания, сохранение его здоровья, разработку методов и средств защиты путем снижения влияния вредных и опасных факторов до допустимых значений, выработку мер по ограничению ущерба в ликвидации последствий чрезвычайных ситуаций мирного и военного времени.

Охрана здоровья трудящихся, обеспечение безопасности условий труда, ликвидация профессиональных заболеваний и производственного травматизма составляет одну из главных забот человеческого общества.

На рабочем месте должны быть предусмотрены меры защиты от возможного воздействия опасных и вредных факторов производства. Уровни этих факторов не должны превышать предельных значений, оговоренных правовыми, техническими и санитарно-техническими нормами. Эти нормативные документы обязывают к созданию на рабочем месте условий труда, при которых влияние опасных и вредных факторов на работающих либо устранено совсем, либо находится в допустимых пределах.

Данный раздел дипломного проекта посвящен рассмотрению следующих вопросов:

·   определение оптимальных условий труда инженера - программиста;

·   эргономика рабочего помещения.

 

4.1    Характеристика условий труда программиста


Научно-технический прогресс внес серьезные изменения в условия производственной деятельности работников умственного труда. Их труд стал более интенсивным, напряженным, требующим значительных затрат умственной, эмоциональной и физической энергии. Это потребовало комплексного решения проблем эргономики, гигиены и организации труда, регламентации режимов труда и отдыха.

В настоящее время компьютерная техника широко применяется во всех областях деятельности человека. При работе с компьютером человек подвергается воздействию ряда опасных и вредных производственных факторов: электромагнитных полей (диапазон радиочастот: ВЧ, УВЧ и СВЧ), инфракрасного и ионизирующего излучений, шума и вибрации, статического электричества и др. [29]

Работа с компьютером характеризуется значительным умственным напряжением и нервно-эмоциональной нагрузкой операторов, высокой напряженностью зрительной работы и достаточно большой нагрузкой на мышцы рук при работе с клавиатурой ЭВМ. Большое значение имеет рациональная конструкция и расположение элементов рабочего места, что важно для поддержания оптимальной рабочей позы человека-оператора.

В процессе работы с компьютером необходимо соблюдать правильный режим труда и отдыха. В противном случае у персонала отмечаются значительное напряжение зрительного аппарата с появлением жалоб на неудовлетворенность работой, головные боли, раздражительность, нарушение сна, усталость и болезненные ощущения в глазах, в пояснице, в области шеи и руках.

4.2    Требования к производственным помещениям

 

4.2.1 Производственный микроклимат

Параметры микроклимата могут меняться в широких пределах, в то время как необходимым условием жизнедеятельности человека является поддержание постоянства температуры тела благодаря терморегуляции, т.е. способности организма регулировать отдачу тепла в окружающую среду. Принцип нормирования микроклимата - создание оптимальных условий для теплообмена тела человека с окружающей средой.

Вычислительная техника является источником существенных тепловыделений, что может привести к повышению температуры и снижению относительной влажности в помещении. В помещениях, где установлены компьютеры, должны соблюдаться определенные параметры микроклимата. В санитарных нормах СанПин 2.2.4.548-96 [30] установлены величины параметров микроклимата, создающие комфортные условия. Эти нормы устанавливаются в зависимости от времени года, характера трудового процесса и характера производственного помещения (табл. 4).

Объем помещений, в которых размещены работники вычислительных центров, не должен быть меньше 20 м3/человека с учетом максимального числа одновременно работающих в смену. Нормы подачи свежего воздуха в помещения, где расположены компьютеры, приведены в табл. 5 Воздух рабочей зоны должен соответствовать санитарно-гигиеническим требованиям, утверждённым в ГОСТ 12.1.005-88 [31]

Таблица 4 Оптимальные параметры микроклимата для помещений с ПВЭМ

Период года

Параметр микроклимата

Величина

Холодный

Температура воздуха в помещении Относительная влажность Скорость движения воздуха

22…24°С 40…60% до 0,1м/с

Теплый

Температура воздуха в помещении Относительная влажность Скорость движения воздуха

23…25°С 40…60% 0,1…0,2м/с


Таблица 5 Оптимальные нормы подачи свежего воздуха в помещения с ПВЭМ

Характеристика помещения

Объемный расход подаваемого в помещение свежего воздуха, м3 /на одного человека в час

Объем до 20м3 на человека 20…40м3 на человека Более 40м3 на человека

Не менее 30 Не менее 20 Естественная вентиляция


Для обеспечения комфортных условий используются как организационные методы (рациональная организация проведения работ в зависимости от времени года и суток, чередование труда и отдыха), так и технические средства (вентиляция, кондиционирование воздуха, отопительная система).

4.2.2 Освещение

Правильно спроектированное и выполненное производственное освещение улучшает условия зрительной работы, снижает утомляемость, способствует повышению производительности труда, благотворно влияет на производственную среду, оказывая положительное психологическое воздействие на работающего, повышает безопасность труда и снижает травматизм.

Недостаточность освещения приводит к напряжению зрения, ослабляет внимание, приводит к наступлению преждевременной утомленности. Чрезмерно яркое освещение вызывает ослепление, раздражение и резь в глазах. Неправильное направление света на рабочем месте может создавать резкие тени, блики, дезориентировать работающего. Все эти причины могут привести к несчастному случаю или профзаболеваниям, поэтому столь важен правильный расчет освещенности.

Согласно СанПин 2.2.1/2.1.1.1278-03 [32] в помещений вычислительных центров необходимо применить систему комбинированного освещения.

При выполнении работ категории ΙΙΙ высокая зрительная точность (наименьший размер объекта различения 0,3…0,5мм) величина коэффициента естественного освещения (КЕО) должна быть не ниже 1,5%, а при зрительной работе средней точности (наименьший размер объекта различения 0,5…1,0 мм) КЕО должен быть не ниже 1,0%. В качестве источников искусственного освещения обычно используются люминесцентные лампы типа ЛДЦ с улучшенной светопередачей, которые попарно объединяются в светильники, которые должны располагаться над рабочими поверхностями равномерно по системе общего освещения.

Требования к освещенности в помещениях с ПЭВМ, следующие: при выполнении зрительных работ высокой точности общая освещенность должна составлять 300лк, а комбинированная - 750лк; аналогичные требования при выполнении работ средней точности - 200 и 300лк соответственно.

Кроме того все поле зрения должно быть освещено достаточно равномерно - это основное гигиеническое требование. Иными словами, степень освещения помещения и яркость экрана компьютера должны быть примерно одинаковыми, т.к. яркий свет в районе периферийного зрения значительно увеличивает напряженность глаз и, как следствие, приводит к их быстрой утомляемости.

4.2.3 Шум

Шум ухудшает условия труда оказывая вредное действие на организм человека. Работающие в условиях длительного шумового воздействия испытывают раздражительность, головные боли, головокружение, снижение памяти, повышенную утомляемость, понижение аппетита, боли в ушах и т. д. Такие нарушения в работе ряда органов и систем организма человека могут вызвать негативные изменения в эмоциональном состоянии человека вплоть до стрессовых. Под воздействием шума снижается концентрация внимания, нарушаются физиологические функции, появляется усталость в связи с повышенными энергетическими затратами и нервно-психическим напряжением, ухудшается речевая коммутация. Все это снижает работоспособность человека и его производительность, качество и безопасность труда. Длительное воздействие интенсивного шума [выше 80 дБ(А)] на слух человека приводит к его частичной или полной потере.

Согласно СН 2.2.4/2.1.8.562-96 [33] предельные уровни звука в зависимости от категории тяжести и напряженности труда, являющиеся безопасными в отношении сохранения здоровья и работоспособности (табл. 6).

Таблица 6 Оптимальные уровни звука, дБ, на рабочих местах.

Категория напряженности труда

Категория тяжести труда


I. Легкая

II. Средняя

III. Тяжелая

IV. Очень тяжелая

I. Мало напряженный

80

75

75

II. Умеренно напряженный

70

70

65

65

III. Напряженный

60

60

-

-

IV. Очень напряженный

50

50

-

-


Уровень шума на рабочем месте инженера-программиста не должен превышать 50дБА, а в залах обработки информации на вычислительных машинах - 65дБА. Для снижения уровня шума стены и потолок помещений, где установлены компьютеры, могут быть облицованы звукопоглощающими материалами. Уровень вибрации в помещениях вычислительных центров может быть снижен путем установки оборудования на специальные виброизоляторы.

4.2.3.1 Расчет уровня шума

Одним из неблагоприятных факторов производственной среды в ИВЦ является высокий уровень шума, создаваемый печатными устройствами, оборудованием для кондиционирования воздуха, вентиляторами систем охлаждения в самих ЭВМ.

Для решения вопросов о необходимости и целесообразности снижения шума необходимо знать уровни шума на рабочем месте инженера-программиста.

Уровень шума, возникающий от нескольких некогерентных источников, работающих одновременно, подсчитывается на основании принципа энергетического суммирования излучений отдельных источников:


где Li - уровень звукового давления i-го источника шума;

n - количество источников шума.

Полученные результаты расчета сравнивается с допустимым значением уровня шума для данного рабочего места. Если результаты расчета выше допустимого значения уровня шума, то необходимы специальные меры по снижению шума. К ним относятся: облицовка стен и потолка зала звукопоглощающими материалами, снижение шума в источнике, правильная планировка оборудования и рациональная организация рабочего места инженера-программиста.

Уровни звукового давления источников шума, действующих на оператора на его рабочем месте представлены в табл. 7.

Таблица 7 Оптимальные уровни звукового давления различных источников.

Источник шума

Уровень шума, дБ

Жесткий диск

40

Вентилятор

45

Монитор

17

Клавиатура

10

Принтер

45

Сканер

42


Обычно рабочее место программиста оснащено следующим оборудованием: винчестер в системном блоке, вентилятор(ы) систем охлаждения ПК, монитор, клавиатура, принтер и сканер.

Подставив значения уровня звукового давления для каждого вида оборудования в формулу , получим:

=10·lg(104+104,5+101,7+101+104,5+104,2)=49,5 дБ

Полученное значение не превышает допустимый уровень шума для рабочего места программиста, равный 65 дБ. И если учесть, что вряд ли такие периферийные устройства как сканер и принтер будут использоваться одновременно, то эта цифра будет еще ниже. Кроме того при работе принтера непосредственное присутствие оператора необязательно, т.к. принтер снабжен механизмом автоподачи листов.

4.2.4 Электромагнитное и ионизирующее излучения

Большинство ученых считают, что как кратковременное, так и длительное воздействие всех видов излучения от экрана монитора не опасно для здоровья персонала, обслуживающего компьютеры [29]. Однако исчерпывающих данных относительно опасности воздействия излучения от мониторов на работающих с компьютерами не существует и исследования в этом направлении продолжаются.

Допустимые значения параметров неионизирующих электромагнитных излучений от монитора компьютера представлены в табл. 8.

Максимальный уровень рентгеновского излучения на рабочем месте программиста обычно не превышает 10мкбэр/ч, а интенсивность ультрафиолетового и инфракрасного излучений от экрана монитора лежит в пределах 10…100мВт/м2.

Таблица 8 Допустимые значения параметров неионизирующих электромагнитных излучений (соответствуют с СанПиН 2.2.2/2.5.1340-03 [34] и СанПин 2.2.2.542-96 [35])

Наименование параметра

Допустимые значения

Напряженность электрической составляющей электромагнитного поля на расстоянии 50см от поверхности видеомонитора

10В/м

Напряженность магнитной составляющей электромагнитного поля на расстоянии 50см от поверхности видеомонитора

0,3А/м

Напряженность электростатического поля не должна превышать: для взрослых пользователей для детей дошкольных учреждений и учащихся средних специальных и высших учебных заведений

 20кВ/м  15кВ/м


Для снижения воздействия этих видов излучения рекомендуется применять мониторы с пониженным уровнем излучения (MPR-II, TCO-92, TCO-99), устанавливать защитные экраны, а также соблюдать регламентированные режимы труда и отдыха.

4.3    Эргономические требования к рабочему месту


Проектирование рабочих мест, снабженных видеотерминалами, относится к числу важных проблем эргономического проектирования в области вычислительной техники.

Рабочее место и взаимное расположение всех его элементов должно соответствовать антропометрическим, физическим и психологическим требованиям. Большое значение имеет также характер работы. В частности, при организации рабочего места программиста должны быть соблюдены следующие основные условия: оптимальное размещение оборудования, входящего в состав рабочего места и достаточное рабочее пространство, позволяющее осуществлять все необходимые движения и перемещения.

Эргономическими аспектами проектирования видеотерминальных рабочих мест, в частности, являются: высота рабочей поверхности, размеры пространства для ног, требования к расположению документов на рабочем месте (наличие и размеры подставки для документов, возможность различного размещения документов, расстояние от глаз пользователя до экрана, документа, клавиатуры и т.д.), характеристики рабочего кресла, требования к поверхности рабочего стола, регулируемость элементов рабочего места.

Главными элементами рабочего места программиста являются стол и кресло. Основным рабочим положением является положение сидя.

Рабочая поза сидя вызывает минимальное утомление программиста. Рациональная планировка рабочего места предусматривает четкий порядок и постоянство размещения предметов, средств труда и документации. То, что требуется для выполнения работ чаще, расположено в зоне легкой досягаемости рабочего пространства (рис. 23).

Моторное поле - пространство рабочего места, в котором могут осуществляться двигательные действия человека.

Максимальная зона досягаемости рук - это часть моторного поля рабочего места, ограниченного дугами, описываемыми максимально вытянутыми руками при движении их в плечевом суставе.

Оптимальная зона - часть моторного поля рабочего места, ограниченного дугами, описываемыми предплечьями при движении в локтевых суставах с опорой в точке локтя и с относительно неподвижным плечом.


Оптимальное размещение предметов труда и документации в зонах досягаемости:

ДИСПЛЕЙ размещается в зоне а (в центре);

СИСТЕМНЫЙ БЛОК размещается в предусмотренной нише стола;

КЛАВИАТУРА - в зоне г/д;

"МЫШЬ" - в зоне в справа;

СКАНЕР в зоне а/б (слева);

ПРИНТЕР находится в зоне а (справа);


ДОКУМЕНТАЦИЯ: необходимая при работе - в зоне легкой досягаемости ладони - в, а в выдвижных ящиках стола - литература, неиспользуемая постоянно.

На рис. 24 показан пример размещения основных и периферийных составляющих ПК на рабочем столе программиста.

- сканер, 2 - монитор, 3 - принтер, 4 - поверхность рабочего стола,

- клавиатура, 6 - манипулятор типа "мышь".

Для комфортной работы стол должен удовлетворять следующим условиям согласно СанПиН 2.2.2/2.5.1340-03 [34] и СанПин 2.2.2.542-96 [35]):

·   высота стола должна быть выбрана с учетом возможности сидеть свободно, в удобной позе, при необходимости опираясь на подлокотники;

·   нижняя часть стола должна быть сконструирована так, чтобы программист мог удобно сидеть, не был вынужден поджимать ноги;

·   поверхность стола должна обладать свойствами, исключающими появление бликов в поле зрения программиста;

·   конструкция стола должна предусматривать наличие выдвижных ящиков (не менее 3 для хранения документации, листингов, канцелярских принадлежностей).

·   высота рабочей поверхности рекомендуется в пределах 680-760мм. Высота поверхности, на которую устанавливается клавиатура, должна быть около 650мм.

Большое значение придается характеристикам рабочего кресла. Так, рекомендуемая высота сиденья над уровнем пола находится в пределах 420-550мм. Поверхность сиденья мягкая, передний край закругленный, а угол наклона спинки - регулируемый.

Необходимо предусматривать при проектировании возможность различного размещения документов: сбоку от видеотерминала, между монитором и клавиатурой и т.п. Кроме того, в случаях, когда видеотерминал имеет низкое качество изображения, например заметны мелькания, расстояние от глаз до экрана делают больше (около 700мм), чем расстояние от глаза до документа (300-450мм). Вообще при высоком качестве изображения на видеотерминале расстояние от глаз пользователя до экрана, документа и клавиатуры может быть равным.

Положение экрана определяется:

·   расстоянием считывания (0,6…0,7м);

·   углом считывания, направлением взгляда на 20° ниже горизонтали к центру экрана, причем экран перпендикулярен этому направлению.

Должна также предусматриваться возможность регулирования экрана:

·   по высоте +3 см;

·   по наклону от -10° до +20° относительно вертикали;

·   в левом и правом направлениях.

Большое значение также придается правильной рабочей позе пользователя. При неудобной рабочей позе могут появиться боли в мышцах, суставах и сухожилиях. Требования к рабочей позе пользователя видеотерминала следующие:

·   голова не должна быть наклонена более чем на 20°,

·   плечи должны быть расслаблены,

·   локти - под углом 80°…100°,

·   предплечья и кисти рук - в горизонтальном положении.

Причина неправильной позы пользователей обусловлена следующими факторами: нет хорошей подставки для документов, клавиатура находится слишком высоко, а документы - низко, некуда положить руки и кисти, недостаточно пространство для ног.

В целях преодоления указанных недостатков даются общие рекомендации: лучше передвижная клавиатура; должны быть предусмотрены специальные приспособления для регулирования высоты стола, клавиатуры и экрана, а также подставка для рук.

Существенное значение для производительной и качественной работы на компьютере имеют размеры знаков, плотность их размещения, контраст и соотношение яркостей символов и фона экрана. Если расстояние от глаз оператора до экрана дисплея составляет 60…80 см, то высота знака должна быть не менее 3мм, оптимальное соотношение ширины и высоты знака составляет 3:4, а расстояние между знаками - 15…20% их высоты. Соотношение яркости фона экрана и символов - от 1:2 до 1:15.

Во время пользования компьютером медики советуют устанавливать монитор на расстоянии 50-60 см от глаз. Специалисты также считают, что верхняя часть видеодисплея должна быть на уровне глаз или чуть ниже. Когда человек смотрит прямо перед собой, его глаза открываются шире, чем когда он смотрит вниз. За счет этого площадь обзора значительно увеличивается, вызывая обезвоживание глаз. К тому же если экран установлен высоко, а глаза широко открыты, нарушается функция моргания. Это значит, что глаза не закрываются полностью, не омываются слезной жидкостью, не получают достаточного увлажнения, что приводит к их быстрой утомляемости.

Создание благоприятных условий труда и правильное эстетическое оформление рабочих мест на производстве имеет большое значение как для облегчения труда, так и для повышения его привлекательности, положительно влияющей на производительность труда.

.4      Окраска и коэффициенты отражения

Окраска помещений и мебели должна способствовать созданию благоприятных условий для зрительного восприятия, хорошего настроения.

Источники света, такие как светильники и окна, которые дают отражение от поверхности экрана, значительно ухудшают точность знаков и влекут за собой помехи физиологического характера, которые могут выразиться в значительном напряжении, особенно при продолжительной работе. Отражение, включая отражения от вторичных источников света, должно быть сведено к минимуму. Для защиты от избыточной яркости окон могут быть применены шторы и экраны.

В зависимости от ориентации окон рекомендуется следующая окраска стен и пола:

окна ориентированы на юг: - стены зеленовато-голубого или светло-голубого цвета; пол - зеленый;

окна ориентированы на север: - стены светло-оранжевого или оранжево-желтого цвета; пол - красновато-оранжевый;

окна ориентированы на восток: - стены желто-зеленого цвета;

пол зеленый или красновато-оранжевый;

окна ориентированы на запад: - стены желто-зеленого или голубовато-зеленого цвета; пол зеленый или красновато-оранжевый.

В помещениях, где находится компьютер, необходимо обеспечить следующие величины коэффициента отражения: для потолка: 60…70%, для стен: 40…50%, для пола: около 30%. Для других поверхностей и рабочей мебели: 30…40%.

4.5    Режим труда и отдыха


Как уже было неоднократно отмечено, при работе с персональным компьютером очень важную роль играет соблюдение правильного режима труда и отдыха. В противном случае у персонала отмечаются значительное напряжение зрительного аппарата с появлением жалоб на неудовлетворенность работой, головные боли, раздражительность, нарушение сна, усталость и болезненные ощущения в глазах, в пояснице, в области шеи и руках.

В табл. 9 представлены сведения о регламентированных перерывах, которые необходимо делать при работе на компьютере, в зависимости от продолжительности рабочей смены, видов и категорий трудовой деятельности с ВДТ (видеодисплейный терминал) и ПЭВМ (в соответствии с СанПиН 2.2.2 542-96 [35]

Таблица 9 Время регламентированных перерывов при работе на компьютере

Категория работы с ВДТ или ПЭВМ

Уровень нагрузки за рабочую смену при видах работы с ВДТ

Суммарное время регламентированных перерывов, мин


Группа А, количество знаков

Группа Б, количество знаков

Группа В, часов

При 8-часовой смене

При 12-часовой смене

I

до 20000

до 15000

до 2,0

30

70

II

до 40000

до 30000

до 4,0

50

90

III

до 60000

до 40000

до 6,0

70

120


Примечание. При несоответствии фактических условий труда требованиям СанПин 2.2.2.542-96 [35] время регламентированных перерывов следует увеличить на 30%.

В соответствии со СанПиН 2.2.2 542-96 [35] все виды трудовой деятельности, связанные с использованием компьютера, разделяются на три группы:

группа А: работа по считыванию информации с экрана ВДТ или ПЭВМ с предварительным запросом;

группа Б: работа по вводу информации;

группа В: творческая работа в режиме диалога с ЭВМ.

Эффективность перерывов повышается при сочетании с производственной гимнастикой или организации специального помещения для отдыха персонала с удобной мягкой мебелью, аквариумом, зеленой зоной и т.п.

4.6    Электробезопасность


Электрические установки, к которым относится практически все оборудование ЭВМ, представляют для человека большую потенциальную опасность, так как в процессе эксплуатации или проведении профилактических работ человек может коснуться частей, находящихся под напряжением. Специфическая опасность электроустановок:

токоведущие проводники, корпуса стоек ЭВМ и прочего оборудования, оказавшегося под напряжением в результате повреждения (пробоя) изоляции, не подают каких-либо сигналов, которые предупреждают человека об опасности. Реакция человека на электрический ток возникает лишь при протекании последнего через тело человека. Исключительно важное значение для предотвращения электротравмотизма имеет правильная организация обслуживания действующих электроустановок, проведения ремонтных, монтажных и профилактических работ. При этом под правильной организацией понимается строгое выполнение ряда организационных и технических мероприятий и средств, установленных в ГОСТ 12.1.038-82 ССБТ.[36] В зависимости от категории помещения необходимо принять определенные меры, обеспечивающие достаточную электробезопасность при эксплуатации и ремонте электрооборудования. В помещениях с повышенной опасностью электроинструменты, переносные светильники должны быть выполнены с двойной изоляцией или напряжение питания их не должно превышать 42 В. К таким помещениям могут быть отнесены помещения для размещения сервисной и периферийной аппаратуры. В особо опасных же помещениях напряжение питания переносных светильников не должно превышать 12 В, а работа с электротранспортируемым напряжением не выше 42 В разрешается только с применением СИЗ (диэлектрических перчаток, ковриков и т.п.).

В соответствии с ПТЭ и ПТВ потребителям и обслуживающему персоналу электроустановок предъявляются следующие требования :

·        лица, не достигшие 18-летнего возраста, не могут быть допущены к работам в электроустановках;

·        лица не должны иметь увечий и болезней, мешающих производственной работе;

·        лица должны после соответствующей теоретической и практической подготовки пройти проверку знаний и иметь удостоверение на доступ к работам в электроустановках.

Разрядные токи статического электричества чаще всего возникают при прикосновении к любому из элементов ЭВМ. Такие разряды опасности для человека не представляют, но кроме неприятных ощущений они могут привести к выходу из строя ЭВМ. Для снижения величины возникающих зарядов статического электричества покрытие технологических полов следует выполнять из однослойного поливинилхлоридного антистатического линолеума. Другим методом защиты является нейтрализация заряда статического электричества ионизированным газом. В промышленности широко применяются радиоактивные нитрализаторы. К общим мерам защиты от статического электричества можно отнести общие и местное увлажнение воздуха.

Для защиты персонала от поражения электрическим током применяются средства коллективной защиты (защитное заземление, защитное зануление, защитное отключение), устройства бесперебойного питания.

4.7    Пожарная безопасность


Пожары в помещении (ИСЭМ) СО РАН. представляют особую опасность, так как сопряжены с большими материальными потерями. Особенность помещении (ИСЭМ) СО РАН. - небольшие площади помещений. Как известно пожар может возникнуть при взаимодействии горючих веществ, окисления и источников зажигания. В помещениях (ИСЭМ) СО РАН присутствуют все три основные фактора, необходимые для возникновения пожарагорючими компонентами являются: строительные материалы для акустической и эстетической отделки помещений, перегородки, двери, полы, перфокарты и перфоленты, изоляция кабелей и др.

Источниками зажигания могут быть электронные схемы от ЭВМ, приборы, применяемые для технического обслуживания, устройства электропитания, кондиционирования воздуха, где в результате различных нарушений образуются перегретые элементы, электрические искры и дуги, способные вызвать загорания горючих материалов.

В современных ЭВМ очень высокая плотность размещения элементов электронных схем. В непосредственной близости друг от друга располагаются соединительные провода, кабели. При протекании по ним электрического тока выделяется значительное количество теплоты. При этом возможно оплавление изоляции. Для отвода избыточной теплоты от ЭВМ служат системы вентиляции и кондиционирования воздуха. При постоянном действии эти системы представляют собой дополнительную пожарную опасность.

Для большинства помещений (ИСЭМ) СО РАН установлена категория пожарной опасности В согласно НПБ 105-03. [37].

Одной из наиболее важных задач пожарной защиты является защита строительных помещений от разрушений и обеспечение их достаточной прочности в условиях воздействия высоких температур при пожаре. Учитывая высокую стоимость электронного оборудования, а также категорию его пожарной опасности, здания для (ИСЭМ) СО РАН и части здания другого назначения, в которых предусмотрено размещение ЭВМ должны быть 1 и 2 степени огнестойкости.

К средствам тушения пожара, предназначенных для локализации небольших заграний, относятся пожарные стволы, внутренние пожарные водопроводы, огнетушители, сухой песок, асбестовые одеяла и т. п.

В зданиях (ИСЭМ) СО РАН пожарные краны устанавливаются в коридорах, на площадках лестничных клеток и входов. Вода используется для тушения пожаров в помещениях программистов, вспомогательных и служебных помещениях. При этом количество воды должно быть минимальным, а устройства ЭВМ необходимо защитить от попадания воды, накрывая их брезентом или полотном. Для тушения пожаров на начальных стадиях широко применяются огнетушители.

В помещениях (ИСЭМ) СО РАН применяются главным образом углекислотные огнетушители, достоинством которых является высокая эффективность тушения пожара, сохранность электронного оборудования, диэлектрические свойства углекислого газа, что позволяет использовать эти огнетушители даже в том случае, когда не удается обесточить электроустановку сразу. Для обнаружения начальной стадии загорания и оповещения службу пожарной охраны используют системы автоматической пожарной сигнализации (АПС). Кроме того, они могут самостоятельно приводить в действие установки пожаротушения, когда пожар еще не достиг больших размеров. Системы АПС состоят из пожарных извещателей, линий связи и приемных пультов (станций).

Эффективность применения систем АПС определяется правильным выбором типа извещателей и мест их установки. При выборе пожарных извещателей необходимо учитывать конкретные условия их эксплуатации: особенности помещения и воздушной среды, наличие пожарных материалов, характер возможного горения, специфику технологического процесса и т.п.

4.7.1 Действия персонала в условиях ЧС

При возникновении пожара нужно:

. Вызвать пожарную охрану;

. Организовать вывод на улицу тех, кому нужна помощь;

. Тушить пожар первичными средствами пожаротушения ( огнетушителями, водой, песком, плотной мокрой тканью, от внутренних пожарных кранов);

. Отключить электроэнергию.

. Если ликвидировать очаг пожара своими силами невозможно, немедленно покинуть помещение, плотно прикрыв за собой дверь, не запирая ее на ключ;

. Сообщитеь пожарным об оставшихся в помещении людях.

Эвакуация согласно плана (рис 25.)

Рис. 25 План эвакуации людей при пожаре

Условные обозначения:

 − огнетушитель

− пожарный кран

Выводы по разделу:

В данном разделе дипломной работы были изложены требования к рабочему месту инженера - программиста. Созданные условия должны обеспечивать комфортную работу. На основании изученной литературы по данной проблеме, были указаны оптимальные размеры рабочего стола и кресла, рабочей поверхности, а также проведен выбор системы и расчет оптимального освещения производственного помещения, а также расчет уровня шума на рабочем месте. Соблюдение условий, определяющих оптимальную организацию рабочего места инженера - программиста, позволит сохранить хорошую работоспособность в течение всего рабочего дня, повысит как в количественном, так и в качественном отношениях производительность труда программиста, что в свою очередь будет способствовать быстрейшей разработке и отладке программного продукта.

Раздел 5. Экономическая часть

 

5.1    Анализ технико-экономических показателей разработки программного продукта на основе "актуализация структур баз данных при расчётах и оптимизации трубопроводных систем"

 

.1.1 Краткая характеристика разработки и её назначение

Разработка данного программного продукта направлена на исследование возможных подходов и разработки программных средств, для обновления структуры баз данных для расчёта и оптимизации ТПС.

.1.2 Определение затрат на создание программного продукта

Затраты на создание программного продукта складываются из расходов по оплате труда разработчика программы и расходов по оплате машинного времени при отладке программы:

Зспп = Ззпспп + Змвспп + ЗПОобщ ,

Зспп - затраты на создание программного продукта;

Ззпспп - затраты на оплату труда разработчика программы;

Змвспп - затраты на оплату машинного времени;

ЗПО - затраты на приобретение ПО;

Зобщ - общие затраты;

. Расходы на оплату труда разработчика программы

Расходы на оплату труда разработчика программы определяются путем умножения трудоёмкости создания программного продукта на среднюю часовую оплату программиста (с учётом коэффициента отчислений на социальные нужды):

Ззпспп=t * Tчас.

Трудоёмкость разработки программного продукта можно определить следующим образом:

 = tо+ tа + tб + tп + tд + tот ,

о - затраты труда на подготовку описания задачи;

tа - затраты труда на разработку алгоритма решения задачи;

tб - затраты труда на разработку блок-схемы алгоритма решения задачи;

tп - затраты труда на составление программы по готовой блок-схеме;

tд - затраты труда на подготовку документации задачи;

tот - затраты труда на отладку программы на ЭВМ при комплексной отладке задачи;

Составляющие затрат, в свою очередь можно вычислить через условное число программистов Q. В нашем случае число программистов в отлаженной программе Q ≈ 1500.

Оценить затраты труда на подготовку описания задачи не возможно, т.к. это связано с творческим характером работы, вместо этого оценим затраты труда на изучение описания задачи с учётом уточнения описания и квалификации программиста определяются:

и = Q * B /(75...85 * K),

где

B - коэффициент увеличения затрат труда вследствие недостаточного описания задачи, уточнений и некоторой не доработки, B=1,2...5;

K - коэффициент квалификации разработчика, для работающих до 2 лет К=0.8;

В связи с тем, что при изучении описания данной задачи потребовалось много уточнений и доработок в описании коэффициент B принимаем равным 3.

Таким образом, получим

о = 1500 * 3/(80 * 0.8) = 70,5 (час).

Затраты труда на разработку алгоритма решения задачи:

а = Q/(60...75 * K) = 1500/(65*0.8) = 28,8 (час).

Затраты труда на разработку блок-схемы алгоритма решения задачи вычислим следующим образом:

б = Q /(60...75 * K) = 1500/(65*0.8) = 28,8 (час).

Затраты труда на составление программы по готовой блок-схеме вычислим по формуле:

п = Q/(60...75 * K) = 1500/(65*0.8) = 28,8 (час).

Затраты труда на отладку программы на ЭВМ при комплексной отладке задачи:

от = 1.5 * tAот ,

Aот - затраты труда на отладку программы на ЭВМ при автономной отладке одной задачи;

tAот = Q/(40...50 * K) = 1500/(45*0.8) = 41,7 (час).

Отсюда tот = 1.5*41,7 = 62,5 (час).

Затраты труда на подготовку документации по задаче определяются:

д = tдр + tдо ,

др - затраты труда на подготовку материалов в рукописи;

tдо - затраты на редактирование, печать и оформление документации;

др = Q/(150...200 * K) = 1500/(175*0.8) = 10,7 (час);

tдо = 0.75 * tдр = 0.75*10,7 = 8 (час);

Отсюда tд = 10,7 + 8 = 18,7 (час).

Итак, общую трудоёмкость программного продукта можем рассчитать:

 = 70,5+28,8+28,8+28,8+41,7+62,5 = 261 (час).

Средняя зарплата программиста в современных рыночных условиях может варьироваться в широком диапазоне. Для расчёта возьмём среднюю часовую оплату труда, которая составляет Тчас = 60 руб/час, что составляет 10560 руб/мес при 8-ми часовом рабочем дне и 5-ти дневной рабочей неделе. Эта цифра близка к реальной заработной плате программиста в г. Иркутске.

Затраты на оплату труда программиста состоят из зарплаты программиста и отчислений на социальные нужды. Отчисления на социальные нужды включают в себя:

1 пенсионный фонд (29%),

2 медицинское страхование (3.6%),

3 социальное страхование (5.4%),

4 фонд занятости (1.5%),

5 сбор на образование (1%).

Итого отчисления на социальные нужды составляют 40,5%. Отсюда затраты на оплату труда программиста составляют:

Ззпспп = 261 * 60 + ((261 * 60) * 40,5%) = 22000 руб.

2. Затраты на оплату машинного времени

Затраты на оплату машинного времени при отладке программы определяются путём умножения фактического времени отладки программы на цену часа арендного времени:

Змвспп = Счас * t эвм,

Счас - цена часа арендного времени, руб/час;

tэвм - фактическое время отладки программы на ЭВМ;

Фактическое время отладки вычислим по формуле:

эвм = tп + tдо + tот;

tэвм = 28,8 +62,5 +8= 99,2 часа.

Цену машино-часа найдём по формуле:

Счас = Зэвмэвм ,

Зэвм - полные затраты на эксплуатацию ЭВМ в течении года;

Тэвм - действительный годовой фонд времени ЭВМ, час/год;

Расчёт годового фонда времени работы ПЭВМ IBM PC ATЖ

Общее количество дней в году - 365.

Число праздничных и выходных дней - 119.

Время простоя в профилактических работах определяется как еженедельная профилактика по 4 часа.

Итого годовой фонд рабочего времени ПЭВМ составляет:

Тэвм = 8*(365-119) - 52*4 = 1760 часа.

Полные затраты на эксплуатацию ЭВМ можно определить по формуле:

Зэвм = (Ззп + Зам + Зэл + Звм + Зтр + Зпр),

Ззп - годовые издержки на заработную плату обслуживающего персонала, руб/год;

Зам - годовые издержки на амортизацию, руб/год;

Зэл - годовые издержки на электроэнергию, потребляемую ЭВМ, руб/год;

Звм - годовые издержки на вспомогательные материалы, руб/год;

Зтр - затраты на текущий ремонт компьютера, руб/год;

Зпр - годовые издержки на прочие и накладные расходы, руб/год;

. Амортизационные отчисления

Сумма годовых амортизационных отчислений определяется по формуле:

Зам = Сбал * Нам ,

Сбал - балансовая стоимость компьютера, руб/шт;

Нам - норма амортизации, %;

Согласно постановления совета министров СССР от 22 октября 1990 года № 1072 "#G0О единых нормах амортизационных отчислений на полное восстановление основных фондов народного хозяйства СССР" Нам = 12.5%.

Балансовая стоимость ПЭВМ включает отпускную цену, расходы на транспортировку, монтаж оборудования и его наладку:

Сбал = Срын + Зуст ;

Срын - рыночная стоимость компьютера, руб/шт.,

Зуст - затраты на доставку и установку компьютера, руб/шт.

Компьютер, на котором велась работа, был приобретен по цене Срын = 19000 руб, затраты на установку и наладку составили примерно 10% от стоимости компьютера

Зуст = 10% * Срын = 0.1 * 19000 =1900 руб.

Сбал = 19000 + 1900 = 20900 руб./шт.,

Зам = 20900 * 0.125= 2612.5 руб/год.

4.Расчёт затрат на электроэнергию

Стоимость электроэнергии, потребляемой за год, определяется по формуле:

Зэл = Рэл * Тэвм * Сэл * А,

Рэвм - суммарная мощность ЭВМ,

Сэл - стоимость 1кВт*ч электроэнергии,

А - коэффициент интенсивного использования мощности машины.

Согласно техническому паспорту ЭВМ Рэвм = 0.35 кВт, стоимость 1кВт*ч электроэнергии для предприятий Сэл = 0.848 руб., интенсивность использования машины А = 0.98.

Тогда расчётное значение затрат на электроэнергию:

Зэл = 0.35*1760*0.848*0.98 = 512 руб.

5. Расчёт затрат на текущий ремонт

Затраты на текущий и профилактический ремонт принимаются равными 5% от стоимости ЭВМ:

Зтр = 0.05 * Сбал = 0.05*20900 = 1045 руб.

6.Расчёт затрат на вспомогательные материалы

Затраты на материалы, необходимые для обеспечения нормальной работы ПЭВМ составляют около 1% от стоимости ЭВМ:

Звм = 0.01*20900 = 209 руб.

7. Прочие затраты по эксплуатации ПЭВМ

Прочие косвенные затраты, связанные с эксплуатацией ПЭВМ, состоят из амортизационных отчислений на здания, стоимости услуг сторонних организаций и составляют 5% от стоимости ЭВМ:

Зпр = 0.05*20900 = 1045 руб.

8. Годовые издержки на заработную плату обслуживающего персонала

Издержки на заработную плату обслуживающего персонала складываются из основной заработной платы, дополнительной и отчислений на заработную плату:

Ззп = Зоснзп + Здопзп + Зотчзп .

Сумма основной заработной платы определяется исходя из общей численности работающих в штате:

Зоснзп = 12*åЗiокл

где Зiокл - тарифная ставка i-го работника в месяц, руб.;

В штат обслуживающего персонала должны входить инженер-электронщик с месячным окладом 3000 руб. и электрослесарь с окладом 1500 руб.

Тогда, издержки на основную заработную плату обслуживающего персонала составят:

Зоснзп = 12*(2500 + 1500) = 48000 руб.

Сумма дополнительной заработной платы составляет 60% от основной заработной платы:

Здопзп = 0.6*48000 = 28800 руб.

Сумма отчислений на социальные нужды составляет 40.5% от суммы дополнительной и основной заработных плат:

Зотчзп = 40.5*(48000 + 28800) = 48240 руб.

Тогда годовые издержки на заработную плату обслуживающего персонала составят:

Ззп = 48000 + 28800 +48240= 125040 руб.

9. Полные затраты на эксплуатацию ЭВМ

Полные затраты на эксплуатацию ЭВМ в течение года составят:

Зэвм = 125040+2612,5+512+209+1045+1045= 130463,5 руб.

Тогда цена часа арендуемого времени составит

Счас = 130463,5 / 1760 = 74 руб.

А затраты на оплату машинного времени составят:

Змвспп = 74 * 99,2 = 7340,8 руб.

. Расчёт расходов на приобретение программного обеспечения

Таблица 10 Расчет расходов на ПО.

Наименование ПО

Кол-во

Стоимость за единицу

Общая стоимость

1

Borland Delphi

1 шт.

31000 руб.

31000 руб.

2

MS SQL Server 2005

1 шт.

39000 руб.

39000 руб.


Итого: 60000 руб.

ЗПО = 60000 руб.

. Расчёт общих расходов

Общие расходы это расходы на освещение, отопление, коммунальные услуги и т.п. Они принимаются равными одной трети основой зарплаты разработчика программы т.е. Зобщ = 7333 руб.

Тогда затраты на создание программного продукта составят:

Зспп = 22000 + 7340,8 + 60000 + 7333= 96673,8 руб.

Выводы по разделу:

В результате расчета затраты на разработку программного продукта 96673,8,8 руб. В данном случае трудно определить прямой экономический эффект, но внедрение системы позволит автоматизировать весьма важный процесс ввода данных, вследствие чего экономическая эффективность будет выражена качественными показателями:

·        повышение производительности труда;

·        улучшения качества ввода;

·        снижение требований к персоналу при устройстве на работу.

 

Заключение


В ходе выполнения данной дипломной работы достигнуты следующие результаты:

1.        Выполнен анализ в области ТПС энергетики. Дана краткая характеристика ТПС как объекта моделирования. Рассмотрены задачи моделирования (синтез, анализ, управление), области применения методов моделирования (проектирование ТПС, эксплуатация, диспетчерское управление, исследовательские и обучающие цели применения), а так же информационно вычислительный комплекс "Ангара" для компьютерного моделирования ТПС (назначение, функции, организация БД).

2.        Для каждого из типов ТПС разрабатывается соответствующее программное обеспечение для проектирования, расчёта, оптимизации режимов и др. Так же постоянно появляются новые технические средства контроля и управления режимами ТПС, что открывает новые возможности. Всё это приводит к необходимости постоянной модификации БД, появлению новых таблиц, атрибутов, связей. Для повышения эффективности применения методов математического моделирования требуется разработка соответствующих программных средств. Одной из задач, возникающих при разработке и использовании программ, является автоматизация процессов актуализации БД.

4.        В разных СУБД реализация функциональных возможностей различна. Существует много технологий для обновления структуры баз данных.

Наиболее подходящей СУБД для решения данной задачи является Microsoft SQL Server. Для манипуляции с данными, используется язык SQL. SQL обеспечивает независимость от конкретных СУБД, что является одной из наиболее важной причиной его выбора, также язык SQL является простым и лёгким для изучения. В подавляющем большинстве современных СУБД метаданные определяются с помощью языка SQL (Structured Query Language). В реализованной программе для доступа к данным применяется ADO. С помощью ADO можно получить доступ к данным, но нельзя считывать структуру БД. Для этого, применяется ADOX с помощью которого, можно решать различные задачи, недоступные с помощью обычных объектов ADO. SQL Script дополняет и создаёт БД.

5.        Произведено обоснование выбора инструментальных средств, рассмот рена характеристика реализации. Разработана программа для автоматизации обновления структуры баз данных программного обеспечения ТПС. Назначение программы состоит в том, что бы максимально освободить пользователя от необходимости знания программирования и теории систем БД, а также позволяет решать конкретные задачи в области расчёта и оптимизации ТПС. Обновлять структуру БД, а также данные.

 

Список литературы


1. Громов Н. К. Городские теплофикационные системы. М. :Энергия, 1974.

. Сафонов А. П. Автоматизация систем централизованного теплоснабжения. -М., 1974.

. Соколов Е. Я. Теплофикация и тепловые сети, 4 изд. - М., 1975.

. Зингер И. М. Гидравлические и тепловые режимы теплофикационных систем. -М.: Энергия, 1976.

. Чистович С.А., Аверьянов В.К., Темпель Ю.Я. и др. Автоматизированные системы теплоснабжения и отопления. Л.: Стройиздат., 1987.

. Горская Н. И. Автоматизация выявления повреждений в тепловых сетях. - Новосибирск: Наука, 1987.

. Сеннова Е. В., Сидлер В. Г. Математическое моделирование и оптимизация развивающихся теплоснабжающих систем. - Новосибирск: Наука, 1987.

. Сеннова Е.В. Оптимизация развития и реконструкции теплоснабжающих систем. - Новосибирск: Наука, 1987.

. Меренков А. П., Сеннова Е. В., Сумароков С. В. и др. Математическое моделирование и оптимизация систем тепло-, водо-, нефте- и газоснабжения. - Новосибирск: ВО Наука, 1992.

. Разработка и развитие методических основ и алгоритмической базы для комплексного решения задач управления функционированием современных трубопроводных систем энергетики. Отчет о комплексной научно-исследовательской работе; руководитель А. П. Меренков, ответственный исполнитель Н. Н. Новицкий. Иркутск: ИСЭМ СО РАН, 1993.

11. Сеннова Е. В., Каганович Б. М., Ощепкова Т. Б. Исследование надежности при оценке различных принципов построения теплофикационных систем// Методические вопросы исследования надежности больших систем энергетики. -1975.

12. Разработать научно-методические материалы по разработке ТЗ на АСУТП систем теплоснабжения. Научный отчет. М.: ВНИПИЭнергопром, 1988.

. О разработке основных положений по управлению функционированием систем централизованного теплоснабжения крупных городов. Научный отчет. -Новосибирск: Сибтехэнерго, 1986.

. Сидлер В. Г. Линейная и нелинейная модели для оценивания параметров гидравлических сетей. - Иркутск: ИСЭМ СО РАН, 1977.

. Сидлер В. Г., Новицкий Н. Н. Идентификация трубопроводных систем как гидравлических цепей с переменными параметрами. - Иркутск: ИСЭМ СО РАН, 1984.

. Гарсия-Молина Г., Ульман Дж., Уидом Дж. Системы баз данных. Полный курс: Пер. с англ. - М.: Вильяме, 2003. - 1088 с.

. Дейт К. Введение с системы баз данных. Шестое издание. Киев: Диалектика, 1998. - 784 с.

. Мартин Дж. Организация баз данных в вычислительных системах. - М.: Мир, 1980. - 662 с.

. Массель Л.В., Болдырев Е.А., Горнов А.Ю. Интеграция информационных технологий в системных исследованиях энергетики. - Новосибирск: Наука, 2003. - 320 с.

. Харриштон Д. Проектирование объектно-ориентированных баз данных: Пер. с англ. - М.: ДКМ Пресс, 2001. - 272 с.

. http://www.intersystems.ru

. Сборник научных трудов института проблем моделирования в энергетике им. Г.Е. Пухова. Информационные технологии в энергетике. - Киев: Диалектика, 2004. - 105 с.

23. Урман Ск. Огас1е9i. Программирование на языке PL/SQL. Пер. с англ. -М.: Лори, 2004. - 528 с.

24. Луни К., Терьо М. Огас1е9i. Настольная книга администратора: Пер. с англ. - М.: Лори, 2003. - 766 с.

. Эбби М., Кори М., Абрамсон И. Первое знакомство: Основы баз данных Огас1е9i: Пер. с англ.-М.:Вилъямс, 2003. -518с.

. Пирогов В. MS SQL Server 2000: управление и программирование. Спб.: БХВ-Петербург, 2005,- 598 с,

. Гарсиа М., Рединг Дж., Уолен Э., ДеЛюк С, Microsoft SQL Server 2000. Справочник администратора. - Спб.: СП ЭКОМ, 2004. -976 с.

28. Мамаев Е. Microsoft SQL Server 2000. Наиболее полное руководство. -Спб.: БХВ-Петербург, 2004, - 1280 с.

. Бавдик Н.В. Электромагнитная безопасность человека. -Иркутск: Изд-во ИрГТУ. - 2002. -92 с.

. СанПиН 2.2.4.548-96. Гигиенические требования к микроклимату производственных помещений.

. ГОСТ 12.1.005-88 ССБТ. Воздух рабочей зоны. Общие санитарно-гигиенические требования.

. СанПиН 2.2.1/2.1.1.1278-03. Естественное и искусственное освещение.

. СН 2.2.4/2.1.8.562-96. Шум на рабочих местах в помещениях жилых общественных зданий и на территории жилой застройки.

. СанПиН 2.2.2/2.5.1340-03. Гигиенические требования к персональным электронно-вычислительным машинам и организация работ.

. СанПиН 2.2.2.542-96. Гигиенические требования к видеодисплейным терминалам, персональным электронно-вычислительным машинам и организация работы.

. ГОСТ 12.1.038-82 ССБТ. Электробезопасность. Общие требования безопасности.

.        НПБ 105-03. Определение категорий помещений, зданий и наружных установок по взрывопожарной и пожарной опасности.

Приложение


Автоматический режим

1.1    Сверка структуру БД

procedure TFDiplomADOX.BCheckStrucClick(Sender: TObject);,j,IZcount,Vcount,IZlevel:integer;,Vtext:string;(PM.Handle);.Cursor:= crHourGlass;.Items.BeginUpdate;.FullExpand;.FullExpand;:=TVIZ.Items.Count;:=TVV.Items.Count;:=IZcount-1;(IZcount > 1) and (Vcount > 1) thenwhile i <> 1 doTVIZ.Items.Item[i].Selected:=true;:=TVIZ.Items.Item[i].Text;:=TVIZ.Items.Item[i].Level;:=Vcount-1;j <> 1 doTVV.Items.Item[j].Selected:=true;:=TVV.Items.Item[j].Text;(IZlevel = 4) and (GetStrItemsName(IZtext) = Vtext) then.Items.Item[i].Delete;; end; dec(j); end; dec(i); end; end;:=TVIZ.Items.Count;:=TVV.Items.Count;:=IZcount-1;(IZcount > 1) and (Vcount > 1) thenwhile i <> 1 do.Items.Item[i].Selected:=true;:=TVIZ.Items.Item[i].Text;:=TVIZ.Items.Item[i].Level;:=Vcount-1;j <> 1 do.Items.Item[j].Selected:=true;:=TVV.Items.Item[j].Text;(IZlevel = 3) and ((IZtext = 'Columns') or (IZtext = 'Keys')) and (not TVIZ.Items.Item[i].HasChildren) then.Items.Item[i].Delete;; end; dec(j); end; dec(i); end; end;:=TVIZ.Items.Count;:=TVV.Items.Count;:=IZcount-1;(IZcount > 1) and (Vcount > 1) thenwhile i <> 1 do.Items.Item[i].Selected:=true;:=TVIZ.Items.Item[i].Text;:=TVIZ.Items.Item[i].Level;:=Vcount-1;j <> 1 do.Items.Item[j].Selected:=true;:=TVV.Items.Item[j].Text;(IZlevel = 2) and GetStrTable(IZtext) and (not TVIZ.Items.Item[i].HasChildren) then.Items.Item[i].Delete;; end; dec(j); end; dec(i); end; end;:=TVIZ.Items.Count;.Items.Item[1].Selected:=true;.Items.EndUpdate;(0);.Cursor:= crDefault;IZcount <= 2begin Struc:=true;not checkapplication.MessageBox('Различий в структурах БД не обнаружено','Внимание',MB_OK+MB_ICONINFORMATION).MessageBox('Структура БД перенесена успешно, Различий в структурах БД не обнаружено','Внимание',MB_OK+MB_ICONINFORMATION);:= false; end; endbegin

Struc:=true; end; end;

1.2   
Перенос структуры БД

procedure TFDiplomADOX.BGenerateStrucClick(Sender: TObject);,i,j:integer;:string;.ShowModal;(st >= 0) and (fin >= 0) then:=FAlSE;(TVIZ.Handle);.Cursor:= crHourGlass;:=TVIZ.Items.Count;i := st to fin doj := 1 to Count - 1 do.Items.Item[j].Selected:=true;:=TVIZ.Items.Item[j].Text;GetStrTable(text) then(i = 0) and (not FLAGC) then BCreateTClick(Sender);(i = 1) and (not FLAGC) then BAlterTPKClick(Sender);(i = 2) and (not FLAGC) then BAlterTFKClick(Sender);;;;.FullCollapse;TVIZ.Items.Count > 2 then.Items.Item[2].MakeVisible else.Items.Item[1].MakeVisible;:=TRUE;.Lines.SaveToFile('SQLReport.sql');.Lines.Clear;Click(Sender);(0);.Cursor:= crDefault;:=true;TVIZ.Items.Count < 1000 then(Sender);;;

1.3    Перенос данных БД

procedure TFDiplomADOX.BReportDataClick(Sender: TObject);FileExists('MsExport.exe')winexec(pchar('MsExport.exe'),1)application.MessageBox('Файл "\MsExport.exe" не найден','Ошибка',MB_OK+MB_ICONERROR);;TFDiplomADOX.ExecSQLClick(Sender: TObject);:= CoCatalog.Create;FileExists(pDS)E0.Text:='OK'CatalogD.Create(DS);.Close;.ConnectionString:=DS;.Open;.Lines.Add(E.Text);.SQL.Text:=E.Text;.ExecSQL();.Close;.Caption:='';.Clear;;

Ручной режим

1.4    Создание таблицы

procedure TFDiplomADOX.BCreateTClick(Sender: TObject);,ai,ailc,i:integer;:boolean;:=1;:=1;:=TVIZ.Items.Count;(count <=2) or (TVIZ.Selected.Level <> 2) then.MessageBox('Выберите в дереве (слева) название таблицы которую хотите создать','Ошибка',MB_OK+MB_ICONERROR);;;(tviz);:=TVIZ.Items.Count;:=TVIZ.Selected.AbsoluteIndex;:=TVIZ.Items.Item[ai].GetLastChild.AbsoluteIndex;.Items.Item[ailc+i].Selected:=true;TVIZ.Selected.Parent.Text = 'Columns' do(tviz);(i);:=true;ailc+i <> countTVIZ.Items.Item[ailc+i].Selected:=truebreak;;Field then(Sender);:=false;e.Text := 'Нет полей!';FLAGC then MenuConnect2Click(Sender);.Items.Item[ai].Selected:=true;.SetFocus;;

1.5    Создание Primary Keys

procedure TFDiplomADOX.BAlterTPKClick(Sender: TObject);,ai,aifc,i:integer;:string;:boolean;:=1; Gen:=2;:=TVIZ.Items.Count;(count <=2) or (TVIZ.Selected.Level <> 2) then.MessageBox('Выберите в дереве (слева) название таблицы в которой есть PK','Ошибка',MB_OK+MB_ICONERROR);.Caption:='Внимание! PK может быть создан только после создания всех таблиц (с полями)';

exit; end;(tviz);:=TVIZ.Selected.AbsoluteIndex;:=TVIZ.Items.Item[ai].getFirstChild.AbsoluteIndex;.Items.Item[aifc+i].Selected:=true;(TVIZ.Selected.Parent.Text = 'Keys') doText:=TVIZ.Selected.Text;(GetStrPK_Keys(Text) = 1) then(tviz);:=TRUE;;(i);aifc+i <> countTVIZ.Items.Item[aifc+i].Selected:=truebreak;;PK then(Sender);:=false;

else e.Text := 'Нет идентификационных ключей!';

if FLAGC then MenuConnect2Click(Sender);.Items.Item[ai].Selected:=true;.SetFocus; end;

1.6    Создание Foreign Keys

procedure TFDiplomADOX.BAlterTFKClick(Sender: TObject);,ai,aifc,i:integer;:string;:boolean;:=1;:=2;:=TVIZ.Items.Count;(count <=2) or (TVIZ.Selected.Level <> 2) then.MessageBox('Выберите в дереве (слева) название таблицы в которой FK','Ошибка',MB_OK+MB_ICONERROR);.Caption:='FK может быть создан только после создания всех таблиц (с полями) и PK';

exit;;(tviz);:=TVIZ.Selected.AbsoluteIndex;:=TVIZ.Items.Item[ai].getFirstChild.AbsoluteIndex;.Items.Item[aifc+i].Selected:=true;(TVIZ.Selected.Parent.Text = 'Keys') do:=TVIZ.Selected.Text;(GetStrFK_Keys(Text) = 2) then(tviz);:=TRUE;; inc(i);aifc+i <> countTVIZ.Items.Item[aifc+i].Selected:=truebreak; end;FK then(Sender);:=false; else e.Text := 'Нет внешних ключей!';

if FLAGC then MenuConnect2Click(Sender);.Items.Item[ai].Selected:=true;.SetFocus; end;

1.7    Добавление поля

procedure TFDiplomADOX.BAlterColClick(Sender: TObject);,ai,aifc,i:integer;:boolean;:=1;:=3;:=TVIZ.Items.Count;not Struc then

LMess.Caption:='Поле может быть создано только после сверки структур БД';

exit;;(count <=2) or (TVIZ.Selected.Level <> 2) then

application.MessageBox('Выберите в дереве (слева) название таблицы в которой есть поле для создания','Ошибка',MB_OK+MB_ICONERROR);

exit; end;(tviz);:=TVIZ.Selected.AbsoluteIndex;:=TVIZ.Items.Item[ai].getLastChild.AbsoluteIndex;.Items.Item[aifc+i].Selected:=true;(TVIZ.Selected.Parent.Text = 'Columns') do(tviz);(i);:=TRUE;aifc+i <> countTVIZ.Items.Item[aifc+i].Selected:=truebreak;;Col then(Sender);:=false;

else e.Text := 'Нет дополнительных полей!';

if FLAGC then MenuConnect2Click(Sender);.Items.Item[ai].Selected:=true;.SetFocus; end;

1.8    Создание отчёта SQL

procedure TFDiplomADOX.BCreateRClick(Sender: TObject);M.Lines.Count > 0 then.Lines.SaveToFile('SQLReport.sql');FileExists('SQLReport.sql') then.MRep.Clear;.Caption:='SQLReport.sql';.MRep.Lines.LoadFromFile('SQLReport.sql');.ShowModal;;;