Материал: Разработка программных средств для актуализации структур баз данных при расчётах и оптимизации трубопроводных систем

Внимание! Если размещение файла нарушает Ваши авторские права, то обязательно сообщите нам

1.2.1.3        Управление

Среди множества требований, предъявляемых к режимам работы ТПС, можно выделить три основные группы:

·    требования, вытекающие из функционального назначения ТПС - обеспечение всех подключенных потребителей целевым продуктом в требуемом количестве заданного качества;

·        технологические требования, определяемые допустимыми условиями работы оборудования;

·        экономические требования, вытекающие из стремления минимизации издержек на транспортировку целевого продукта потребителям.

Функционирование ТПС осуществляется в условиях постоянного изменения множества факторов систематического или случайного характера, влияющих на режимы их работы. Такими факторами могут быть:

·    изменение уровня добычи или производства транспортируемой среды;

·        изменение структуры и объемов потребления транспортируемой среды;

·        плановые ремонтно-профилактические работы;

·        аварийный выход из строя, износ и старение оборудования ТПС;

·        перебои в работе смежных систем (электроэнергетических, топливоснабжающих и др.);

·        организационные, хозяйственные, природно-климатические и др.

Постоянно меняющиеся условия эксплуатации ТПС требуют организации непрерывного процесса управления режимами их работы.

Способы управления в ТПС варьируют в зависимости от уровня принятия решений во временной иерархии, запаса времени на реализацию управления и предполагаемой продолжительности работы системы в созданном режиме. Традиционно в ТПС выделяют долгосрочное, краткосрочное и оперативное управление.

Краткосрочное управление связанно с планированием режима на достаточно удаленный интервал времени (месяц, квартал, сезон). Для реализации планового режима применяются как оперативные управления, связанные с изменением состояний оборудования, так и изменение конструктивных параметров элементов. Так к конструктивным параметрам элементов можно отнести:

·        обточку рабочих колес, применение сменных роторов, изменение конструкции лопаток насосных агрегатов;

·        переключения на сетях с целью их зонирования или секционирования;

·        установку дросселирующих устройств (штуцеров, шайб), регуляторов у потребителей или на участках ТПС.

Оперативное управление заключается в поддержании (стабилизации) плановых (расчетных) режимов. Управляющие воздействия при оперативном управлении по типу переключения можно разделить на дискретные и непрерывные управления. К дискретным управляющим воздействиям относятся:

·        переключения оборудования на сети путем открытия или закрытия перемычек, включение-выключение участков, подключение-отключение потребителей, источников, насосных станций, аккумулирующих емкостей, и других элементов ТПС;

·        изменения схем соединения оборудования внутри основных элементов ТПС, например переключение насосов и внутренней обвязки насосов на источнике или насосной станции (НС) приводящие к дискретным изменениям характеристик элементов.

К непрерывным управляющим воздействиям можно отнести управления, основанные на постепенном изменении характеристик элементов ТПС. Наиболее распространенными способами непрерывного управления являются дросселирование потока автоматическим регулятором или задвижкой, изменение оборотов рабочего колеса насосного агрегата или перепуском части расхода из нагнетательной линии в обратную (байпассирование).

При оперативном управлении можно выделить две группы задач: управление в штатном режиме, т.е. коррекция режима с учетом технологических ограничений и управление в аварийном режиме - локализация и предотвращение каскадного развития аварий, ограничение снабжения потребителей в соответствии с их категоричностью, поиск управлений для ввода режима в допустимую область. Наиболее сложным представляется управление в аварийных ситуациях, что вызвано нестандартностью возникающих ситуаций и ограниченностью времени для принятия решения.

1.2.2 Области применения методов моделирования

1.2.2.1        Проектирование ТПС

Проектирование ТПС можно рассматривать с двух сторон:

·        Компьютерное проектирование ТПС;

·        Технологическое проектирование ТПС.

Сложившиеся в настоящее время традиционные процессы проектирования ТПС различного назначения имеют много общего. Эта общность проявляется в первую очередь в расчленении процесса проектирования на отдельные части и дальше - на отдельные проектные операции, причем большую долю этих частей и операций составляют процедуры, связанные с составлением и оформлением различного рода документации, что характерно для большинства технических систем. Анализ этого положения свидетельствует о том, что при проектировании сложного объекта 30-40 % времени тратится на согласование отдельных частей проекта, 50-60 % - на выполнение эскизов, чертежей, счетов, составление проектной документации и лишь порядка 10 % для создания единого проекта между отдельными его частями.

Исполнителями и разрабатывающими подразделениями должно возникать множество информационных связей самого разного характера. Только при разработке, например, технологической части проекта системы групповых водопроводов число работ и связей может превышать сотни.

При традиционном проектировании весьма сложно не только учесть, но и оценить требующийся в таком случае объем данных. Поэтому в целях упрощения задачи проектировщики отсеивают часть связей на основе своего опыта и интуиции, пользуются типовыми проектами, привлекают аналогии. Такому подходу свойственны консерватизм и инерция мышления, невозможность проработки альтернативных вариантов, длительные сроки проектирования, неоправданно большой объем проектно-сметной документации и ряд других негативных черт. Проектирование конкретной развивающейся системы может длиться несколько лет, и естественно, что за это время информация устаревает, морально устаревшими становятся и некоторые технические решения.

Главным методом проектировщика является расчет. Однако в традиционном проектировании рекомендуемые методики и пособия по проектному делу базируются на упрощенных подходах, не предусматривают использования современных математических методов и ориентируются на ручной счет.

Существующая методология проектирования систем групповых водопроводов обесценивается тем, что отдельные проектные задачи решаются изолированно, многие - вручную и на основе интуиции.

Да и само понятие "оптимальный вариант" при таких условиях во многих случаях становится бессмысленным, поскольку организации современного процесса проектирования предполагает, как правило, выпуск заказной документации на оборудование, материалы и технику до начала проектной проработки. Очевидно, что в подобной ситуации часто приходится лишь подгонять проект под заказанные (или имеющиеся) материальные ресурсы.

Чтобы как-то выйти из положения, связанного со сложностью и объемностью проектных задач, специалисты-проектировщики интуитивно применяют функциональную декомпозицию, представляя общую задачу в виде последовательности более простых подзадач. Часть подзадач, решение которых затруднительно или которым считаются второстепенными, из рассмотрения исключаются. Например, недостаточное внимание при проектировании систем теплоснабжении уделяется вопросам функционирования: не проверяется реализуемость расчетных гидравлических режимов и управляемость системы в целом, при ее эксплуатации; не проводится обоснованный учет требований надежности и не оцениваются мероприятия и затраты, связанные с его повышением, не говоря уже об учете такого фактора, как динамика развития системы на перспективу, отказ от которого приводит в дальнейшем при реализации проекта к большим издержкам.

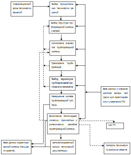
Блок-схема проектирования технологических трубопроводных систем (ТТС) представлена на рис. 1. Разбивка на этапы имеет условный характер, для упрощения на схеме показаны не все связи между этапами.

Выбор принципиальных технических решений базируется на использовании способов регулирования расхода или давления перекачиваемого продукта, поддержания или изменения его температуры, уменьшения вязкости, компенсации температурных расширений трубопроводов, снижения пульсаций давления и гашения гидроударов и др. Данный этап особенно важен для ТТС, которые отличаются от магистральных трубопроводов более высокими давлениями и температурами, усложненной конструкцией, характером нестационарных процессов.

Рисунок 1 Блок-схема проектирования ТТС

Выбор структуры ТТС зависит от ее функционального назначения, соотношения параметров перекачиваемого продукта в начальных и конечных точках системы, наличия избыточной энергии движущегося потока и целесообразности ее использования, производительности, числа и расположения источников и потребителей, характеристик нагнетательных машин и требуемого диапазона регулирования рабочих параметров, состава и теплофизических свойств перекачиваемого продукта, работы системы при стационарном и нестационарном режимах, типа регулирующей, предохранительной и запорной арматуры.

Общую структуру ТПС выбирают на стадии разработки технологической схемы установки. При этом рассматривают варианты использования в ТТС нагнетательных машин, устройств, для изменения температуры (теплообменников, обогревающих труб-спутников и т. п.), расхода, давления потока и пр. Автоматизированный выбор структуры ТТС при заданном размещении источников и потребителей можно выполнить по методике избыточных проектных схем.

Структуру ветвей выбирают с учетом особенностей функционирования ТТС; в соответствии с действующими нормами и правилами устанавливают арматуру, а при необходимости - устройства для гашения пульсаций давления и гидравлических ударов. При этом прорабатывают компоновку элементов ТТС, трассировку трубопроводов и выбирают параметры ТТС. Для автоматизированного решения этой сложной задачи можно применять, например, метод "покоординатного спуска".

Компоновку элементов ТТС и трассировку трубопроводов выполняют при разработке генерального плана (для межцеховых трубопроводов) и проектировании технологических установок (для внутрицеховых трубопроводов). Указанные задачи эффективно решают с помощью эвристики - декомпозиционного алгоритма, применение которого позволяет существенно сократить объем расчетов.

Затем выбирают основные конструктивные и эксплуатационные параметры ТТС. Конструктивные параметры - диаметры и длины всасывающих и нагнетательных трубопроводов, материал и толщина стенки труб, координаты расположения и число нагнетательных машин, материал и толщина теплоизоляции, типы и размеры устройств, для попутного подогрева, число и типы регулирующих клапанов, число и типы опор и компенсаторов температурных расширений. Эксплуатационные параметры - расход, давление и температура продукта в заданных сечениях трубопровода: до и после нагнетательных машин, регулирующих клапанов и аппаратов[15].

Особенность задачи оптимизации ТТС состоит в том, что схема сети более простая, чем у систем газо- и теплоснабжения, но трубопроводы имеют большое число элементов, которые необходимо учитывать при определении технико-экономических показателей ТТС. Например, в ТТС на долю местных гидравлических сопротивлений может приходиться до 50% от общих потерь давления, а в стоимость ТТС на долю тепловой изоляции с покровным слоем и обогревающими трубами-спутниками -более 50% стоимости ТТС.

Из оптимизируемых параметров определяющими являются диаметр D и давление нагнетания ря насосов и компрессоров, а также температура продукта Т при неизотермическом процессе перекачки. Эти параметры выбирают с учетом материала и толщины стенки трубы и тепловой изоляции, длины всасывающего и нагнетательного трубопровода, числа и марки нагнетательных машин, регулирующих клапанов, компенсаторов температурных расширений, опор и т.п. Параметры выбирают с учетом выпускаемых промышленностью труб, насосно-компрессорного оборудования, арматуры, теплоизоляционных материалов.

Выбор оптимальных параметров элементов трубопроводной системы оказывает значительное влияние на экономичность и надежность ТТС. При выборе элементов трубопроводной системы (арматуры, отводов, тройников, фланцев, компенсаторов и т.п.) необходимо обеспечить условия равнопрочности и равнонадежности. Для этого определяют предельные нагрузки, передаваемые от трубопроводов на фланцы арматуры, штуцера насосов, компрессоров и аппаратов.

Выбор параметров трубопроводной системы завершают определением сортамента и марок всех элементов ТТС с использованием информационного фонда и нормативов.

Проверку работоспособности спроектированной или реконструируемой ТТС, а также определение имеющихся запасов по ее производительности и прочности осуществляют по результатам поверочных расчетов. Нестационарные процессы рассчитывают для определения пульсации давления и вибрации трубопроводов и подтверждения достаточности принятых в проекте мер для обеспечения устойчивой и надежной работы ТТС, расчеты на прочность - для сопоставления усилий, деформаций и напряжений с допустимыми при различных сочетаниях нагрузок и проведения необходимой корректировки ТТС.

При проектировании широко применяют автоматизированное составление текстовой технической документации и чертежей трубопроводов.

Рисунок 2 Структура программного обеспечения автоматизированного проектирования ТПС

Структура программного обеспечения автоматизированного проектирования ТТС приведена на рис. 2.

1.2.2.2        Эксплуатация

Во временном аспекте выделяются уровни развития и эксплуатации (функционирования). Управление развитием в свою очередь включает этапы:

а)перспективного проектирования на период 10-15 лет;

б)текущего проектирования на период до 5 лет.

Методическая сторона решения задач развития достаточно хорошо исследована и реализована в комплексе математических моделей и программ.

Управление эксплуатацией ТПС, включает этапы:

а)реконструкции (долгосрочное управление);

б)наладки (среднесрочное управление);

в)оперативного управления (в масштабе реального времени).

Практика эксплуатации современных ТПС показывает, что нельзя ограничиться решением технико-экономических задач, их реконструкции только при проектировании. Необходимо систематическое решение этих задач в процессе эксплуатации каждые 1-2 года. Только такая периодичность позволит производить своевременную корректировку решений с учетом уточненных величин тепловых нагрузок, их распределения на плане города и других изменившихся условий. При этом производится уточнение зон действия источников теплоты и располагаемых напоров на их коллекторах, выбор схемы коммутации сети, определение напоров насосных станций и необходимой реконструкции участков сети. Основой для решения задач этого этапа являются методическая и вычислительная базы, разработанные для уровня развития.

Этап наладки должен осуществляться ежегодно при подготовке к очередному отопительному сезону. Он включает расчет и анализ режимов эксплуатации системы на текущий отопительный сезон и корректировку сопротивлений дроссельных устройств. В силу инерционности тепловых режимов, большого времени пуска котлоагрегатов на ТЭЦ и в котельных и неэффективности их частого пуска и останова задача оптимизации состава работающих источников теплоты и их загрузки в разрезе отопительного сезона также должна решаться заблаговременно на этапах реконструкции и наладки системы. Решение этой задачи должно обеспечивать базисный режим работы более экономичных источников и пиковый - менее экономичных. Корректировка зон действия источников теплоты может производиться в процессе эксплуатации системы на этапе оперативного управления (вплоть до суточного разреза).