Содержание
Введение
. Задание №1
1.1 Формулировка задачи
1.2 Структурная схема
.3 Описание типов, переменных и назначений процедур
.4 Блок-схемы программы и собственных процедур
.5 Листинг программы
.6 Тестирование
2. Задание №2
2.1 Формулировка задачи
.2 Описание переменных
.3 Блок-схема задачи
.4 Листинг программы
.5 Тестирование
Заключение
Список
литературы
Введение
Учебным планом предусмотрено выполнение курсовой работы по дисциплине "Информатика".
Цель работы: практическое закрепление теоретических знаний, полученных в процессе изучения курса.
В ходе выполнения курсовой работы приобретается опыт в разработке программ с четкой структуризацией, умение осуществлять постановку задачи, применять процедуры и функции из стандартных модулей при создании проекта, конструировать собственные подпрограммы, использовать данные в виде файлов.
К качеству программного изделия предъявляются следующие требования:
В ходе выполнения курсовой работы для решения задач требуется применить технологию нисходящего программирования:
Сначала выделить несколько модулей, решающих общие задачи;
Каждый из этих модулей детализировать на более низком уровне, полученные модули разбить, в свою очередь, на небольшое число других подпрограмм, решающих отдельную подзадачу и т.д., пока вся задача не окажется реализованной.
Обязательное использование процедур и функций (стандартных и собственных);
Удобный пользовательский интерфейс (меню, сообщения, использование окон, цветных фонов, цвета символов и т.д.);
Наличие подсказок для пользователя.
К стилю программирования предъявляются следующие требования:
Программа должна быть удобочитаема, простая и ясная;
Использовать в качестве идентификаторов переменных осмысленные имена;
Записывать только один оператор в строке.
1. Задание №1
1.1 Формулировка задачи
В файле типа RECORD хранится информация о поступивших в ремонт бытовых приборах: тип бытового прибора, год выпуска, наименование дефекта, наименование необходимой детали для ремонта, стоимость ремонта. Составить программу для получения:
· Сведений о приборах, имеющих наибольшую стоимость ремонта;
·
Информации
о количестве приборов одного типа, требующих одинаковой детали для ремонта.
.2 Структурная схема
1.3 Описание типов, переменных и назначений
процедур:
Описание типов:
record= pribor:string[25];:string[4];:string[50];: string[25];
stoimost: integer[5];;
Тип записки pribor является представлением информации о поступивших в ремонт бытовых приборах, а именно:- тип бытового прибора.- год выпуска, который является целым числом.наименование дефекта.наименование необходимой детали для ремонта.стоимость ремонт, которая является целым числом.
Описание переменных:
:file of pribor;
Типизированный файл "my" содержит записи типа pribor, т.е. содержит исходную информацию о поступивших в ремонт бытовых приборах, типах бытовых приборов, годах выпуска, наименованиях дефекта, наименованиях необходимых деталей для ремонта, стоимости ремонта.
: array[0..50] of pribor
- одномерный массив, содержащий элементы типа pribor, т.е. этот массив содержит информацию о поступивших в ремонт бытовых приборах, полученных в результате расчетов, произведенных в программе.
,j, length:INTEGER
- целое число, которое используется в цикле ввода исходных данных, переменная "i" в этом случае принимает значения поступивших в ремонт бытовых приборов, также эта переменная используется в цикле вывода результатов на экран, где выступает в роли значения поступивших в ремонт бытовых приборов, т.е. в роли номера элемента массива pribors.- целое число, используемое в цикле расчета результатов. Переменной присваиваются значения от i до length, т.е. значения номеров элементов массива pribors.
Описание назначений процедур.
В программе используются 2 собственных процедуры:
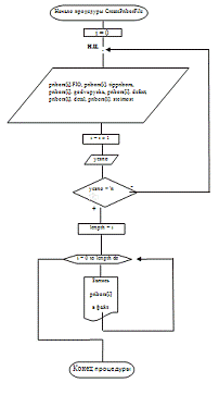
1. CreatePriborFile - создает типизированный файл собственного типа pribor и записывает в него данные, введеные пользователем с клавиатуры.
Входные параметры: FilePath типа string - путь к файлу.
2. ReadPriborFile - записывает в массив собственного типа pribor, данные из файла по адресу FilePath.
Входные параметры: FilePath типа string - путь к файлу, pribors тип array of pribor - массив для записи данных, length типа integer - длинна полученного массива данных.
нисходящий программирование модуль интерфейс
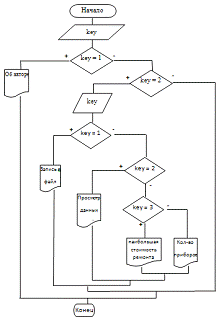
1.4 Блок-схемы программы и собственных процедур
1.5 Листинг
программы
program kyrsach;CRT;= 'С:\my.dat';=
record: string[25];:string[25];:string[4];:string[50];: string[25];:
integer[5];;: char;: array[0..50] of pribor;, i, j, godvupyska, stoimost:
integer;CreatePriborFile(FilePath: string);: file of pribor;
1.6 Тестирование
Рис. 1. Основное меню программы.
Рис. 2. Пункт "О программе"

Рис. 4. Ввод данных контрольного примера
Рис. 5. Данные контрольного примера из файла
Рис. 6. Сведенья о приборах, имеющих наибольшую
стоимость ремонта
Рис. 7 Информация о количестве приборов одного
типа, требующих одинаковой детали для ремонта.
2. Задание №2
.1 Формулировка задачи
Дан массив 9 х 8. Добавить к массиву первую
строку, в которую записать максимальные элементы каждого столбца.
.2 Описание переменных
- столбец- строка
i - целое число, используемое в цикле расчета результатов. Переменной присваиваются значения от 1 до m, т.е. значения номеров элементов массива.- целое число, используемое в цикле расчета результатов. Переменной присваиваются значения от 1 до n, т.е. значения номеров элементов массива.- целое число, которое получается в результате действий составленной программы.
а - целое число, используемое в цикле расчетов.
2.3 Блок-схема задачи
2.4 Листинг программы
massivi;crt;m=9; n=8;a:array
[1..m,1..n] of integer;,j,max,a,m,n:integer;
2.5 Тестирование
Рисунок 8. Контрольный пример 2 задачи
Заключение
В курсовой работе для решения задач были составлены 2 программы.
Первая программа создает базу данных приборов и имеет функции выборки данных о приборах имеющую наибольшую стоимость ремонта и подсчитывает количество приборов одного типа, требующих одинаковых деталей для ремонта.
Вторая программа добавляет первую строчку, в
которую заносит максимальный элемент каждого столбца.
Список литературы
1. Абрамов В.Г., Трифонов Н.П. Введение в язык Паскаль. - М. :Наука, 2008.-320 с.
2. Абрамов С.А., Зима Е.В. Начала программирования на языке Паскаль. - М.: Наука, 2007. - 112 с.
. Бутомо И.Д., Самочадин А.В., Усанова Д.В. Программирование на алгоритмическом языке Паскаль. - Л.: Издательство Ленинградского университета, 2012. - 216 с.
. Грэхем Р. Практический курс языка Паскаль. - М.: Радио и связь. 1986 - 200 с.
. Йенсен К., Вирт Н. Руководство для пользователя и описание языка. - М.,2007. 151 с.
. Пильщиков
В.Н. Сборник упражнений по языку Паскаль. - М.: Наука, 2009. - 160 с.