Материал: Разработка информационно-интеллектуальной системы выбора профессии

Внимание! Если размещение файла нарушает Ваши авторские права, то обязательно сообщите нам

В системе, основанной на знаниях экспертов (рисунок 2.1) пользователь вводит факты или другую информацию. Экспертная система обрабатывает их и формирует вывод в виде советов эксперта. Экспертная система состоит из двух основных компонентов: база знаний (содержит знания), и машина вывода (которая формирует выводы). Эти выводы являются ответами экспертной системы на запросы пользователей на выполнение экспертизы.

Рис. 2.1 - Основные концепции функционирования ЭС

На основе всего сказанного сделаем вывод, что экспертная система - это программное обеспечение, формализующее процесс принятия решений человеком - аппаратно-программная система, выполняющая действия аналогичные тем, которые выполняет эксперт в некоторой предметной области, делая определенные заключения в ходе выдачи советов и консультаций.

Выбор инструментального средства для создания экспертной системы.

Для создания экспертной системы выбора должности по входящим данным анкеты, была выбрана среда EsWin 2.1.

ПО предназначено для создания и эксплуатации советующих систем для решения различных задач, сводящихся к задачам принятия решений (диагностики, конфигурирования, идентификации, оценки, и т.п.).

Используя данное программное обеспечение, можно создать эффективного помощника для быстрого и удобного решения выше указанных типов задач.

ПО разработано на основе оригинальной технологии гибридных экспертных систем с представлением знаний в виде фреймов, правил-продукций и лингвистических переменных, и возможностью разрабатывать и запускать специализированные программы в виде exe-файлов, а также, в процессе решения задач использовать данные из баз данных, доступ к которым осуществляется с помощью SQL-запросов, формируемых автоматически.

В состав инструментального ПО входят:

· экспертная оболочка для запуска экспертных систем ESWin с целью их отладки разработчиком экспертных систем, интерпретатор баз знаний ESWinUs для запуска экспертных систем конечным пользователем, редакторы баз знаний EdKB и KlbEdit, реализованные в разных стилях,

·        программа для просмотра и диагностики целостности баз знаний KBView, программа для редактирования и оптимизации баз знаний KBOptim

С использованием ПО ESWin можно создавать эффективные советующие системы для решения, в частности, следующих задач:

·        Оценка стоимости и трудозатрат для разработки WEB-сайта, информационной системы, локальной сети, рекламного ролика и т.п.,

·        Выбор инструментального ПО для создания WEB-сайта, информационной системы, локальной сети, рекламного ролика и т.п.

·        Выбор места отдыха в отпуск и получение рекомендаций о подготовке к поездке,

·        Выбор элементной базы и конструктивных решений для реализации специализированного контроллера, блока питания и т.п.

· Выбор стратегии и методов проведения рекламной кампании.

2.3    Проектирование базы знаний на основе системы выбора профессии


Предметная область в каждый момент времени может быть представлена в виде совокупности сущностей, понятий и ситуаций. Выделенная совокупность сущностей, понятий и ситуаций предметной области называется ее состоянием. Так как понятия различаются между собой с помощью признаков, то состояние ПО можно задать, если известны значения всех признаков понятий, используемых для описания ПО. Понятие - это обобщение предметов некоторого класса по их специфическим признакам.

Для понимания выбранной предметной области следует знать значение следующих понятий:

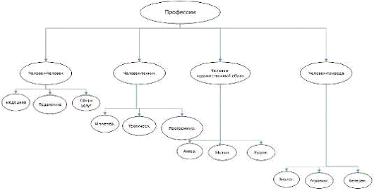
1.      Человек - Человек - все профессии, связанные с воспитанием, обслуживанием, обучением людей, общением с ними. К этой группе относятся все педагогические и медицинские профессии, профессии сферы услуг и другие;

2.      Человек - техника - все профессии, связанные с созданием, обслуживанием и эксплуатацией техники. Это такие профессии как: инженер-конструктор, автослесарь, системный администратор и другие.;

.        Человек - художественный образ - все профессии, связанные с создание, копированием, воспроизведением и изучением художественных образов. К этой группе относятся такие профессии как: художник, актер, певец, реставратор, искусствовед и другие;

.        Человек - природа - все профессии, связанные с изучением, охраной и преобразованием природы. К этой группе относятся такие профессии как: ветеринар, садовник, агроном, эколог и другие.;

Эти понятия являются наиболее значимыми и основными, позволяющими сделать тот или иной выбор. Взаимосвязь всех выделенных понятий представлена на рисунке 2.2.

Далее была создана концептуальная модель, которая позволяет проверить многозадачность и перекрёстные ссылки, представленные на рисунке 2.3.

Концептуальная и функциональная составляющие взаимодополняют и уточняют друг друга, поэтому для большей наглядности было сделано единое графическое представление модели предметной области в виде семантической сети с выделением:

·        сущностей (описывают абстрактный объект ПО) ;

·        экземпляров (конкретные представители сущности);

·        свойств (характеристик сущностей).

Рис. 2.2 - Связи между понятиями

Рис. 2.3 - Концептуальная модель выбора должности

3.      Использование среды EsWin 2.1 для разработки и тестирования экспертной системы выбора должности


Создание экспертной системы начинается определения цели. В коде прописываем, что целью является - выбор профессии, как на рисунке 3.1.

Рис. 3.1 - Определение цели

Далее нужно ввести исходные данные, то есть те данные, на основе которых будут устанавливаться правила выбора профессии. На рисунке 3.2 показаны введенные исходные данные.

Рис. 3.2 - Исходные данные

И завершающей стадией написания кода для данной экспертной системы является установление правил, по которым будет выбираться профессия. Полагаясь на исходные данные получилось 15 правил.

После написания всех правил сохраняем текстовый документ в формате .klb. Для проверки работоспособности системы запускаем среду EsWin. В программе выбираем пункт «Открыть базу знаний», выбираем файл в нужном формате, и открываем его. Запущенная база знаний в EsWin показана на рисунке 3.3.

Рис. 3.3 - База знаний в EsWin

Далее нажимаем кнопку «Решение» и программа запустит экспертную систему. На рисунках 3.5 и 3.6 показана работа экспертной системы выбора профессии.

Рис. 3.5 - Работа экспертной системы «Выбор профессии»

После прохождения опроса, разработанная экспертная системы выводит результат , соответствующий ответам.

Заключение


В ходе выполнения курсовой работы была создана информационно-интеллектуальная система выбора профессии.

В результате проведенной работы были разработаны соответствующие системы, необходимые для осуществления эффективного выбора профессии.

Таким образом, при выполнении работы были приобретены навыки работы в средах EsWin 2.1 и IBExpert, а также решены поставленные задачи:

§  Познакомился с основными моделями баз данных и технологиями их построения;

§  Изучил что такое интеллектуальная система;

§  Спроектировал модель базы знаний учета кадров

§  Изучил интерфейс EsWin;

§  Изучил процедурный язык SQL для создания приложения;

§  Создал реляционную БД;

§  Создал и протестировал экспертную систему выбора.

Все полученные результаты соответствуют ожидаемым, что говорит о правильной работе экспертной системы.

Список используемых ресурсов


1.      Скляр, А. Я. "Введение в InterBase", М., Изд. "Горячая Линия - Телеком", 2002г, 520 стр.

.        Золотов, С.И. Интеллектуальные информационные системы: учебное пособие для студентов вузов / С.И. Золотов - Воронеж: Научная книга, 2008. 140 с.