Материал: Разработка и анализ линейных алгоритмов для вычисления вариантов сложной функции

Внимание! Если размещение файла нарушает Ваши авторские права, то обязательно сообщите нам

Таблица 1. Ряды данных расчётов


Таблица 2. Исходные данные для расчётов


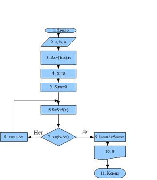
Рисунок 3 - Линейный алгоритм

Вывод: Выполнен нелинейный алгоритм на примере вычисления определённого интеграла с заданной точностью, разработаны тестовые примеры для его проверки. В работе использован текстовый процессор, табличный редактор и программа для математических расчётов.

Список используемой литературы

1. В.А. Гриценко, Е.В. Белосевич, Е.К. Артищева, Математические методы в географии 2003. - 544 с.

. А.А.Самарский. Введение в численные методы М.: Наука, 1982.

. Ю.А. Шафрин. Информационные технологии. М., Лаборатория Базовых Знаний, 1998 - 400 с.

. В.А. Гольденберг. Введение в программирование. Библиотека школьника. Учебное пособие. Минск, "Харвест", 1997.

. Информация о SMath: [Электронный ресурс]