Материал: Разработка цифрового генератора шума

Внимание! Если размещение файла нарушает Ваши авторские права, то обязательно сообщите нам

Разработка цифрового генератора шума

Введение

Работа цифрового генератора шума основана на формировании бинарной псевдослучайной М-последовательности с дальнейшей аналоговой или цифровой фильтрацией для получения необходимых статистических свойств выходного сигнала.

Темой данного курсового проекта является «Разработка цифрового генератора шума» Входе курсового проекта я должен описать назначение и технические описания устройства, разработать структурную схему, выбрать элементную базу, Разработать принципиальную схему, выполнить компоновку и разводку печатной платы, а также сконструировать 3D-модель печатной платы цифрового генератора шума.

1. Назначение и техническое описание устройства

Работа цифрового генератора шума основана на формировании бинарной псевдослучайной М-последовательности с дальнейшей аналоговой или цифровой фильтрацией для получения необходимых статистических свойств выходного сигнала.

Цифровой способ генерации отличается высокой стабильностью работы и высокой степенью стохастичности в пределах большого периода времени, возможностью варьирования частотного диапазона и функции распределения сигнала.

Один из способов формирования псевмогауссовых шумовых сигналов основан на одновременном формировании временной n-разрядной бинарной M-последовательности и управляющего n-разрядного бинарного сигнала, формировании из них многоразрядной последовательности импульсов путем поразрядного суммирования по модулю два и их последующем линейном суммировании. При этом управляющий сигнал представляет собой n-разрядный бинарный импульсный сигнал с минимальными уровнями боковых выбросов автокорреляционной функции. Устройство для осуществления способа формирования псевмогауссовых шумовых сигналов содержит генератор временной n-разрядной бинарной M-последовательности, состоящий из генератора тактовых импульсов, регистра сдвига и сумматора по модулю два, формирователь весовых коэффициентов, состоящий из n сумматоров по модулю два и блока формирования управляющего n-разрядного двухуровневою сигнала, а также линейный сумматор.

Основным недостатком известных цифровых генераторов шума можно считать отсутствие возможности формирования сигнала со спектральной зависимостью, отличной от S(f)=const в заданном диапазоне частот, что могло бы быть полезным при моделировании различных радиоэлектронных систем. Техническим результатом изобретения является формирование шумового сигнала со спектральной плотностью мощности вида S(f) = 1/fγ в задаваемом частотном диапазоне фиксированной ширины и произвольным значением индекса спектральной плотности мощности γ в пределах от 1 до 2.

Способ получения шумового сигнала основан на формировании n псевдослучайных бинарных сигналов, у которых средние значения периодов переключении между состояниями подчиняются показательной зависимости аn, где основание a - произвольное положительное небольшое число, n - порядковый номер псевдослучайного сигнала, дальнейшем весовом суммировании этих псевдослучайных бинарных сигналов и, при необходимости, низкочастотной фильтрации на выходе.

Технический результат изобретения достигается тем, что в генератор шумового сигнала дополнительно включен блок хранения информации, выполненный в виде набора n D-триггеров, а в блоке формирования управляющего n-разрядного бинарного сигнала использован логический элемент, на n выходах которого формируются бинарные импульсы с периодами Tn= аn, например двоичный счетчик (здесь a=2).

2. Расчётно-конструкторский раздел

.1 Разработка структурной схемы

Структурная схема содержит самые общие сведения об изделии, где показаны его функциональные части, их назначение и взаимосвязь. Структурная схема применяется при проектировании изделия, а также может применяться для уяснения принципа действия устройства.

На рис. 1 представлена структурная схема цифрового генератора шума.

Рис. 1 Структурная схема цифрового генератора шума

Состоит из следующих блоков:

-Регистр сдвига и сумматоров по модулю 2 используются для получения сигнала обратной связи;

Тактовый генератор образует 8-разpядный pегистpа сдвига;

С 8-го разряда регистра сдвига с него снимается сформированный псевдослучайный сигнал и поступает для дальнейшего усиления и излучения;

Цепь запуска генератора предназначена для предотвращения появления нулевой комбинации (на дальнейшую работу генератора цепь запуска не оказывает никакого влияния.).

.2 Расчёт основных узлов и блоков

Расчёт блока тактового генератора, выполненного на микросхеме 1533ЛП5

Напряжение нагрузки Uн= 5 В .

Ток нагрузки микросхемы К561ЛП2 равен 0.3 мкА.

Ток нагрузки Iн= 0.3 мкA.

Резисторы R2, R3 выполнены на одной микросхеме и поэтому их значения будут одинаковы.

Расчёт выполняем по формуле

                  (1)

R2,R3= = 1,6 (МОм).

Расчёт цепи запуска выполненной на микросхеме 1533ЛП5 из чего следуют исходные данные выбираются в зависимости от питания Е= +5.

Ток нагрузки данной микросхемы равен 0.42 мА.

Ток нагрузки Iн=0.42 мА.

Напряжение нагрузки на данной схеме равняется 15 В.

Напряжение нагрузки Uн=5 В.

Расчёт резистора R1;

Расчёт выполняем по формуле (1)

R1= =3,5 (МОм).

Диоды VD1 и VD2 подключены к микросхеме 1533ЛП5 и поэтому они будут одинаковые. Рассчитываем параметры для выбора диодов.

Расчёт выполняем по формуле

Iд= (2)

Iд- ток диода

Iн- макс ток нагрузки

С- коэффициент зависимости от тока нагрузки

Iд=0,52,00,310-6=0,310-6=0,3(мкА)

Расчёт выполняем по формуле

Uобр=1,5Uн      (3)

Uобр- обратное напряжение

Uобр =1,55=7,5(В)

Расчёт С2, С3

Конденсаторы С2 и С3 подключены к микросхеме 1533ЛП5 и их значения будут одинаковые.

Расчёт проведём по формуле

Сф2,Сф3= (4)

Сф- ёмкость конденсатора фильтра

Кн- коэффициент пульсации выпрямленного напряжения

Сф2,Сф3==0.19 (Ф) = 190000 (мкФ)

Расчёт С1

Конденсатор подключен к микросхеме 1533ЛП5

Расчёт проведём по формуле (4)

Сф1== 0,089(Ф) =89600 (мкФ)

.3 Выбор элементной базы

Основой для будущей схемы мной была выбрана микросхема К561ИР2, имеющая в своём составе два регистра сдвига, образующие восьмиразрядный регистр сдвига.

На рис.2 представлено условное графическое изображение микросхемы К561ИР2

Рис. 2 условное графическое изображение микросхемы К561ИР2

Таблица 1 Параметров МС К561ИР2

Uип

U0вых

U1вых

Iвх

I1вых

Iпот

t0.1зд.р

t1.0зд.р

Cвх

В

В

В

мкА

мА

мА

мкА

нс

нс

пФ

5

0,8

4,2

-

0,12

0,08

-

970

970

-

10

1,0

9,0

-

0,25

0,2

-

380

380

10

15

-

-

0,3

-

-

100

-

-

-


В качестве элементов или были выбраны четыре логических элемента исключающее или (сумма по модулю 2), выполненных на микросхеме 1533ЛП5:

Рис. 3

t зад=4.5 н.с.

P=2мВт

Работа переключения 4 пДж

Коэффициент разветвления по выходу 40

Напряжение питания +5В

Выпускается в корпусах типа DIP и FP

Отклонение напряжение питания от номинала ±10%

Диапазон рабочих температур:

для КР1533, КФ1533 -10 - +70°С

для 1533, И1533 -60 +125°С

Операция исключающее или не является базовой в алгебре логики и поэтому может быть реализована в эквивалентной схеме, содержащей логические элементы НЕ, И и ИЛИ.

Диоды VD1, VD2

Они являются одинаковыми, так как выполнены на одной микросхеме К561ЛП2.

Таблица 2 Диод КД522А

Uоб/Uим, В/В

  30/50

Iпр/Iим, мА/мА

  100/1500

Tв/Qпк (Iп/Uо), нс/пк (мА/В)

 400(50/10)

Cд/Uд, пф/В

  4/0

  1.1/100

Iо, мкА

  2


Исходя из расчётных данных, выбираем элементы следующих параметров

Резисторы:

R1 МЛТ-5,1 Мом -2% -0,25 Вт

R2 МЛТ-2,0 Мом -2% -0,25 Вт

R3 МЛТ-2,0 Мом -2% -0,25 Вт

.4 Разработка принципиальной схемы

Принципиальная схема - графическое изображение с помощью условных графических и буквенно-цифровых обозначений (пиктограмм) связей между элементами электрического устройства.

Состоит из блоков:

На рис.4 представлено графическое обозначение регистра сдвига;

На рис.5 представлено графическое обозначение тактового генератора;

Тактовый генератор-это электронное устройство осуществляющее тактирование в синхронных устройствах, сетях и системах; и управляющее выполнением логических операций в этих устройствах, сетях и системах.

Рис.4 регистр сдвига

Рис.5 тактовый генератор

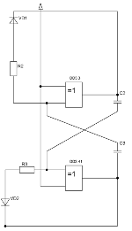
На рис.6 представлено графическое обозначение цепи запуска;

Рис.6 цепь запуска

На рис.7 представлено графическое обозначение сумматора по модулю 2.

 

Рис.7 сумматор по модулю 2

Сумматор по модулю 2 выполняет суммирование без учета переноса. Построение двоичных сумматоров обычно начинается с сумматора по модулю 2. На рисунке приведена таблица истинности этого сумматора. Ее можно получить исходя из правил суммирования в двоичной арифметике.

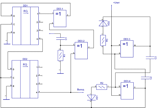
На рис.8 представлена принципиальная схема цифрового генератора шума

Рис.8 Цифровой генератор шума

2.5 Принцип действия устройства

Генератор шума содержит последовательный восьмиразрядный регистр сдвига, выполненный на микросхеме К561ИР2, сумматор по модулю 2 (DD3.1), тактовый генератор (DD3.3, DD3.4) и цепь запуска (DD3.2), выполненные на микросхеме К561ЛП2.

Тактовый генератор выполнен на элементах DD3.3 и DD3.4 по схеме мультивибратора. С выхода генератора последовательность прямоугольных импульсов поступает на входы "С" регистров сдвига DD1 и DD2, образующих 8-разpядный регистра сдвига. Запись информации в регистрах происходит по входам "D". На вход "D" регистра DD1 сигнал поступает с элемента обратной связи сумматора по модулю 2 - DD3.1. При включении питания возможно состояние регистров, когда на всех выходах присутствуют низкие уровни. Так как в регистрах М-последовательности запрещено появление нулевой комбинации, то в схему введена цепь запуска генератора, выполненная на элементе DD3.2. При включении питания последний формирует на своем выходе уровень логической единицы, который выводит регистр из нулевого состояния. На дальнейшую работу генератора цепь запуска не оказывает никакого влияния. Сформированный псевдослучайный сигнал снимается с 8-го разряда регистра сдвига и поступает для дальнейшего усиления и излучения.

.6 Расчёт мощности

При расчёте мощности потребляемой схемой учитываются все используемые в схеме устройства микросхемы.

Последовательный восьмиразрядный регистр сдвига смонтированный на микросхеме К561ИР2 с потребляемой мощностью равной 0,4 мкВт.

логических элемента ИСКЛЮЧАЮЩЕЕ ИЛИ(сумма по модулю 2), выполненных на микросхеме 1533ЛП5, с потребляемой мощностью 2мВт.

В итоге при сложении всей потребляемых мощностей всех используемых в схеме устройства микросхем мы практически рассчитаем потребляемую мощность моего устройства.

Расчет общей мощности микросхем выполнен по формуле

Pms= P1+ P2  (5)

Pms= P1+ P2=0.4+2=2.4 (мВт)

Расчёт общей резисторов выполняется по формуле

РR=P1+P2+P3  (6)

PR=0.25+0.25+0.25=0.75 (Вт)

Расчёт общей мощности конденсаторов выполняется по формуле

РC = P1+P2+P3          (7)

Расчёт общей мощности диодов ведётся по формуле

PVD= P1+P2 =3+3=6 (Вт)           (8)

Расчёт мощности диодов ведётся по формуле

P1,P2=U∙I    (9)

P1,P2=U∙I=30∙0.1=3 (Вт)

Общая мощность:

Pобщ= Pms+ PR+ РC+ PVD                (10)

Pобщ=0,0024+0,75+ +6=

В итоге при произведённых мной расчётах потребляемой мощности по формуле представленной выше, я смог установить, что разрабатываемая мной схема будет потреблять 2.4 мВт, что является достаточным для работы моего устройства.

цифровой генератор шум

3. Проектно-технологический раздел

.1 Компоновка печатной платы

Для создания компоновки печатной платы я использую программу PCB Layout - проектирование плат с удобной интерактивной и автоматической трассировкой. Компоновка печатной платы представлена на рис. 9

Рис.9 Компоновка печатной платы

.2 Разводка печатной платы

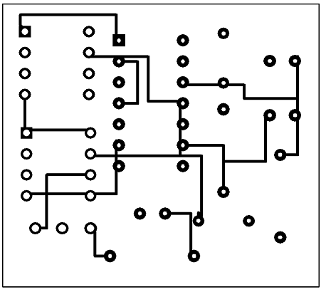
После компоновки печатной платы делаем трассировку, с помощи команды на панели инструментов «Трассировка/Запуск» или при помощи команды F9.Так как плата имеет два слоя, разводка печатной платы представлена на рис. 1 и рис. 2.

На рис.10 представлена разводка печатной платы (верхний) слой .

рис. 10 разводка печатной платы (верхний) слой.

На рис.11 представлена разводка печатной платы (нижний) слой.

Рис.11 разводка печатной платы (нижний) слой.

4. Энерго и материалосбережение

Несмотря на то, что разработанная мной схема генератора псевдослучайных последовательностей выглядит относительно небольшой к ней так же можно применить несколько энергосберегающих приемов.

)        Практически любую схему, а особенно большие схемы можно упростить. Это позволит уменьшить количество использованных при производстве схемы, что в свою очередь повлечет за собой сохранение некоторое количество материалов и энергии.

)        Понизить напряжение питания. Это позволит уменьшить потребляемую мощность, а также снизит тепловыделение.

5. Охрана труда

Охрана труда - система сохранения жизни и здоровья работников в процессе трудовой деятельности, включающая в себя правовые, социально-экономические, организационно-технические, санитарно-гигиенические, лечебно-профилактические, реабилитационные и иные мероприятия.

Кроме того, охрана труда рассматривается ещё с нескольких позиций:

. Как основной принцип трудового права и трудовых правоотношений

. Как система законодательных актов, а также предупредительных и регламентирующих социально-экономических, организационных, технических, санитарно-гигиенических и лечебно-профилактических мероприятий, технических средств и методов, направленных на обеспечение безопасных условий труда.

При работе с оборудованием разработанным мною требуется навыки пользования им. Опасного воздействия на здоровье человека он не несёт.

6. Охрана окружающей среды

При работе моего устройства вырабатывающего звуковые сигналв, не возникает вредного влияния на окружающую среду, т.к. вырабатываемые им шумы находятся в пределах разрешенного диапазона.

Данный прибор при необходимости можно утилизировать, так как элементы в устройстве можно уничтожить путём утилизации. Устройство запрещено подвергать возгаранию, что может привести к выбрасов вредных газов в атмосферу. Не выбрасывать составные устройства так как это может привести к загрязнению почвы.

Заключение

В результате выполнения курсовой работы разработаны и обоснованы структурная и принципиальные схемы цифрового омметра.

Разработанное устройство, которое вырабатывает, псевдослучайную последовательность звуковых шумов.

При выполнении данной работы был получен ценный опыт разработки подобных устройств, также были закреплены знания полученные на лекционных и практических занятиях.

Литература

1. А.А. Бокунев, Н.М. Борисов и др.; Справочная книга радиолюбителя-конструктора: Под ред. Н.И. Чистякова. - М.: Радио и связь, 1990г.

. Интегральные микросхемы ТТЛ, ТТЛШ: Справочник. - М.: Машиностроение, 1993г.

. Богданович. Цифровые интегральные микросхемы: Справочник: Минск, 1991г.

. Цифровые интегральные микросхемы: справочник : Минск , Беларусь, 1991г