Материал: Расчет основных параметров горения и тушения пожара газового фонтана

Внимание! Если размещение файла нарушает Ваши авторские права, то обязательно сообщите нам

Расчет основных параметров горения и тушения пожара газового фонтана

Министерство сельского хозяйства Российской Федерации

Департамент научно-технологической политики и образования

Федеральное государственное бюджетное образовательное учреждение

Высшего профессионального образования

«Волгоградский государственный аграрный университет»

Кафедра: «Сельскохозяйственного водоснабжения и гидравлики»







КУРСОВАЯ РАБОТА

по дисциплине «Физико-химические основы развития и тушения пожаров»

Тема: «Расчет основных параметров горения и тушения пожара газового фонтана»

Выполнил:

Студент Группы ЗУП-25

Алимов Ф.А.

Проверила:

Источкина М.В

Волгоград 2014

ЗАДАНИЕ

1.      компактный газовый фонтан состава:

метан - 85%

этан - 10%

диоксид углерода - 2%

кислород - 3%

.        истекающий через устье диаметром dy=100мм

.        имеет высоту факела пламени Нф=25м

4.      Химический недожог в зоне горения составляет ηх=0,10

5.      Тушение пожара осуществляется водяными струями из лафетного ствола

РАСЧИТАТЬ

1. Дебит газового фонтана и режим истечения газовой струи.

. Теплоту пожара.

. Время воспламенения растительных материалов (древесины) под влиянием тепловых потоков.

. Изменение интенсивности лучистого теплового потока в зависимости от расстояния до устья скважины и определение безопасных расстояний.

. Адиабатическую температуру потухания.

. Удельный расход воды на тушение фонтана.

. Минимальный секундный расход воды.

. Коэффициент использования воды.

Целью курсовой работы является привитие навыков использования теоретических знаний, полученных при изучении дисциплин «Теория горения и взрыва» и «Физико-химические основы развития и тушения пожаров» при проведении расчетов параметров развития и тушения пожаров.

В результате выполнения курсовой работы слушатель должен:

знать и уметь оценивать расчетными методами:

- параметры пожара газового фонтана: дебит, теплоту пожара, интенсивность лучистого теплового потока на различных расстояниях от устья скважины, режим истечения струи и др.;

- параметры тушения газового фонтана: адиабатическую температуру потухания, теоретические значения секундного и удельного расходов воды для прекращения горения фонтана, коэффициент использования огнетушащего средства при тушении пожара фонтана различными способами;

- провести анализ на соответствие полученных расчетных результатов нормативным требованиям и сделать выводы.

РАСЧЕТНАЯ ЧАСТЬ

1.      Дебит газового фонтана

Дебит газового фонтана (Vд, млн. м3/сутки) может быть рассчитан

по высоте факела пламени (Нф, м).д = 0,0025=0,0025 * 252=0,125

При этом секундный расход газа рассчитаем по формуле:

V=

Режим истечения газовой струи может быть определен сравнением

эффективной скорости истечения (Vэ) со скоростью звука (V0)


Так как скорость в метане составляет 430 м/с, то режим истечения газовой струи определяем как сверхзвуковой.

2.      Теплота пожара - тепловыделение в зоне горения в единицу времени (кВт).

qп = Qн (1-ηх) ∙ V

газовый вода пожар тушение

где Qн - низшая теплота сгорания смеси газов, кДж/м3;

ηх - химический недожог - секундный расход газа (м3/с).


где Qнi - низшая теплота сгорания i-го горючего компонента смеси, кДж/м3;

 - содержание i-го горючего компонента в смеси, % об.

.        При расчёте мощности лучистого теплового потока в зависимости от расстояния до устья скважины рассматривается следующая схема


Поверхность пламени фонтана (1) заменяется точкой (2), расположенной над устьем на ½ высоты факела, и излучающей тепловую энергию в единицу времени такую же как и весь факел

л = ηл ∙ Qн (1- ηх) ∙ V, кВт

где ηл -теплопотери излучением пламени.

Теплопотери излучением газового фонтана могут быть определены по уравнению:

Определение молекулярной массы (М) фонтанирующего газа, состоящего из нескольких компонентов, можно провести по соотношению:


где Мi - молекулярная масса i-го компонента, кг/(кмоль);

- содержание i-го компонента в смеси, % об.

Таким образом, мощность лучистого теплового потока от пламени на различных расстояниях от устья скважины может быть рассчитана по уравнению:


Время воспламенения растительных материалов под влиянием лучистого теплового потока рассчитывается по уравнению:



№ п/п

Расстояние до устья скважины (L), м

Мощность излучения от пламени qл

Время воспламенения древесины

1

0

66,8

4,32

2

14,56

14

251

3

17,36

10,5

531

4

19,77

8,4

948

5

28,9

4,2

-




4.      За адиабатическую температуру потухания можно принять минимально возможную температуру горения, например, температуру горения на нижнем концентрационном пределе распространения пламени (НКПР).

4.1.   определяется НКПР для индивидуальных горючих компонентов газовой смеси, например, по аппроксимационной формуле:



4.2.   по уравнению Ле-Шателье определяется нижний предел для газовой смеси:


4.3.   по определяется коэффициент избытка воздуха (α) на НКПР

СH4 +2O2+2 *3,76N2=CO2+2H2O+2 * 3,76N2

 С2H6 +3,5O2+3,5 *3,76N2=2CO2+3H2O+3,5 * 3,76N2

Избыток воздуха Δ(α-1)=10,57 * (2-1)=10,57м33 перейдет в продукты горения и общий объем продуктов горения


Среднее теплосодержание продуктов горения составит:


Принимаем в первом приближении Т=1800. Теплосодержание продуктов горения составит: (табл.2 приложение 3 из задачника ФХОР и ТП)

Теплосодержание продуктов горения при этой температуре:


Где по табл.2 приложение 3 из задачника ФХОР и ТП методом интерполяции определяем энтальпию i-го продукта горения при данной температуре.

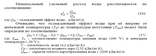
5.      Для расчёта теоретического (минимального) удельного расхода воды на тушение необходимо провести:

.1.     расчёт количества тепла, необходимого для отвода от зоны пламени для снижения температуры горения до температуры потухания:



6.      Минимальный секундный расход воды (Vmin) составит:


Полученное расчетное значение секундного расхода воды сравнить с  фактическим, приведенным в [5] (см. табл. 1 и 2 приложения).


где VФ - фактический секундный расход воды на тушение газового фонтана, л/с.

.        Определить коэффициент использования огнетушащего средства при тушении пожара газового фонтана.


Дебит фонтана, млн.м3/сут.

Теплота пожара, кВт

Границы зоны теплового воздействия пожара, м

Удельный расход воды, л/м3

Коэффициент использования огнетушащего средства



Мощность теплового потока, кВт/м2





0

14.56

17,36

19,77

28,9

расчетный

фактический


0,56

222749

66,8

14

10,5

8,4

4,2

0,89

3,45

0,25



В Ы В О Д

При дебите газового фонтана 0,125, скорость истечения газовой струи составляет . Расстояние на котором личный состав может находиться и выполнять работу длительное время в боевой одежде без специального теплозащитного снаряжения составляет 28,9м на этом расстояние разумно расположить силы с средства. Личный состав может выполнять физическую работу не более 5 минут в теплозащитном снаряжении, под защитой распыленных водяных струй составляет 14,56м. Расчетный удельный расход воды составляет 0,89 л/м3, а фактический 3,45л/м3 т.е. количество подаваемой воды достаточно.

Л И Т Е Р А Т У Р А

1. Абдурагимов И.М., Говоров В.Ю., Макаров В.Е. «Физико-химические основы развития и тушения пожаров». РИО ВИПТШ МВД СССР, М., 1980.

. Драйздейл Д. «Введение в динамику пожаров». Стройиздат, М., 1990.

. Абдурагимов И.М., Андросов А.С., Исаева Л.К., Крылов Е.В. «Процессы горения». РИО ВИПТШ МВД СССР, М., 1984.

. Андросов А.С., Салеев Е.П. Примеры и задачи по курсу «Теория горения и взрыва». - М., 2008.

. Рекомендации по тушению пожаров газовых и нефтяных фонтанов. ГУПО МВД СССР, М., 1976.

. Бобков С.А., Бабурин А.В., Комраков П.В. Примеры и задачи по курсу «Физико-химические основы развития и тушения пожара», М., 2010.