Материал: Радиоприемный тракт супергетеродинного приемника

Внимание! Если размещение файла нарушает Ваши авторские права, то обязательно сообщите нам

Радиоприемный тракт супергетеродинного приемника















"Радиоприемный тракт супергетеродинного приемника"

Введение

Изобретение радиосвязи великим русским ученым А.С. Поповым в 1895 г. - одно из величайших открытий науки и техники.

В 1864 г. английский физик Максвелл теоретически доказал существование электромагнитных волн, предсказанное еще Фарадеем, а в 1888 г. немецкий ученый Герц экспериментально доказал существование этих волн. Опыт Герца состоял в том, что с помощью катушки Румкорфа в пространстве создавались слабые электромагнитные волны, воспринимаемые тут же расположенным «резонатором». Слабая искра в резонаторе свидетельствовала о приеме высокочастотных электромагнитных колебаний. Казалось, что принцип связи без проводов уже найден, стоит лишь увеличить мощность передающего устройства. Именно по этому пути и шли ученые, которые хотели использовать волны Герца для связи без проводов. Однако это не привело к существенным результатам.

Другим путем пошел А. С. Попов, обратив основное внимание на отыскание возможностей приема очень слабых сигналов, т.е. на повышение чувствительности приемника.

мая 1895 г. А.С. Попов на заседании Физического отделения Русского физико-химического общества в Петербурге демонстрировал прибор, принимающий электромагнитные колебания. Этот прибор был первым в мире радиоприемным устройством; к нему было добавлено регистрирующее устройство и создан грозоотметчик.

Радиоприемное устройство Попова отличалось от приемных устройств предшествующих исследователей (Герца, Лоджа) двумя особенностями: наличием антенны и использованием усиления принятого сигнала.

В дальнейшем Попов значительно повысил чувствительность своего приемника, введя в схему своего радиоприемника колебательный контур, настраиваемый в резонанс с частотой электромагнитных колебаний.

В 1904 г. английский ученый Флеминг изобрел двухэлектродную лампу (диод), а в 1906 г. Ли де Форест ввел в нее третий электрод - управляющую сетку. Электронная лампа вызвала большие изменения в технике радиосвязи. Дальнейшее развитие техники радиоприема было связано с усовершенствованием электронных ламп. С 1918 г. стали применять так называемую регенеративную схему, которая позволила значительно повысить чувствительность и избирательность радиоприемников.

В 1918 г. Армстронг получил патент на схему супергетеродинного приемника. В начале 30-х годов были созданы многосеточные лампы, в связи, с чем супергетеродинные схемы становятся основными для большинства выпускаемых радиоприемников. В 60-е годы началось освоение инфракрасного и оптического диапазонов волн. Развитие радиолокационной техники привело к разработке новых методов усиления слабых электрических колебаний. Были созданы малошумящие усилители СВЧ с использованием ламп бегущей волны, молекулярные и параметрические усилители, усилители на туннельных диодах. Развитие полупроводниковой электроники привело к новому направлению в разработке методов и устройств приема и обработки информации - микроэлектронике. Успехи в развитии современной микроэлектроники позволяют значительно улучшить основные параметры радиоприемников. Замена целых функциональных узлов и блоков радиоприемника интегральными микросхемами, замена конденсаторов переменной емкости или варикапными матрицами позволяют использовать новые методы конструирования радиоприемников, как-то: синтез частот, бесшумная настройка, автоматическая регулировка полосы пропускания при изменении уровня входных сигналов, программное управление приемником и т.д.

Современная технология производства радиоэлектронной аппаратуры, принципиально новые схемные решения, реализация которых стала возможной на ее основе, так как количество элементов и сложность схем при использовании интегральных микросхем перестали быть ограничивающими факторами, позволили резко повысить качественные показатели всех видов радиоприемных устройств.

Современные радиоприемные устройства обеспечивают надежную связь с космическими станциями, работают в системах спутниковой связи, в многотысячекилометровых радиорелейных линиях. Судовождение, авиация немыслимы сегодня без совершенных радиолокационных станций.

Современная научно-техническая революция находит свое яркое выражение в бурном развитии радиотехники, в частности техники радиоприемных устройств.

Целью данного курсового проекта является разработка радиовещательного приемника диапазона СВ. По типу схем различают приемники детекторные, прямого усиления (без регенерации и с регенерацией), сверхрегенеративные и супергетеродинные приемники, обладающие существенными преимуществами перед приемниками других типов и широко применяемые на всех диапазонах приемников. Для реализации данного приемника выбран супергетеродинный тип.

В 1918 г. в США и во Франции (одновременно) был предложен супергетеродинный тип построения тракта усиления сигнала перед детектором, получивший название супергетеродинного метода приема, при котором модулированное колебание с несущей частотой преобразуется преобразователем частоты (ПЧ) в колебание другой, так называемой промежуточной частоты с сохранением закона модуляции. Последующий усилитель, называемый усилителем промежуточной частоты (УПЧ), может иметь постоянную настройку. Поэтому усиление и избирательность приемника, определяемые УПЧ не будут зависеть от частоты принимаемого антенной сигнала.

Данный тип обеспечивает высокую избирательность по соседнему каналу как за счет выбора низкой промежуточной частоты fпч=fг - fс, так и за счет применения многоконтурных неперестраиваемых сложных колебательных систем в усилителе промежуточной частоты (УПЧ). Основное усиление обеспечивается в УПЧ на фиксированной частоте, что упрощает задачу усиления сигнала до уровня, необходимого для детектирования. К недостаткам можно отнести наличие побочных каналов приема. Это обусловлено неоднозначностью процесса получения промежуточной частоты, приводящим к появлению зеркального канала fс=fг  fпч и прямого fс= fпч.

Учитывая, что реальные условия приема сигналов изменяются во времени, структура приемника и режимы его элементов должны оптимизироваться, с целью обеспечить минимальную величину ошибки в приеме сообщений. В приемнике предусматриваются автоматические регулировки усиления, избирательности, формы характеристик, обеспечивающие адаптацию приемника к изменяющимся условиям приема сигналов. Необходимое усложнение приемника обусловлено повышенными требованиями к качеству сообщений.

1.Технические требования к проектируемому устройству

Таблица 1

Диапазон

Частот

СВ

500 - 1600 кГц


Промежуточная частота: 465±2 кГц.

Чувствительность АМ тракта, ограниченная шумами, при отношении сигнал/шум не менее 20 дБ по напряжению, не хуже, 500мкВ

Односигнальная избирательность АМ тракта по соседнему каналу при расстройке ±9 кГц - не менее 34 дБ.

Односигнальная избирательность АМ тракта по зеркальному каналу 34 дБ (на частоте 1000 кГц).

Односигнальная избирательность АМ тракта по прямому каналу - не менее 46 дБ.

Действие автоматической регулировки усиления в АМ тракте:

- Изменение уровня сигнала на входе - ≤6 дБ;

- Изменение уровня сигнала на выходе - ≤34 дБ.

Полосы частот модуляции 0,2- 3,7 кГц.

2.Предварительный расчет

 

.1 Определение ширины пропускания высокочастотного тракта

радиосвязь приемник высокочастотный тракт

2.1.1 Выбор транзисторов и их режима

По полосе частот модуляции


Расчет транзистора КТ368А

Исходные данные для расчёта:

    - граничная частота транзистора;

              - статический коэффициент передачи тока;

  - промежуточная частота;   

          - ток коллектора транзистора;

            - активное сопротивление базы транзистора;

- проходная ёмкость транзистора;

          - входная проводимость транзистора;

   - выходная проводимость транзистора;

    - входная ёмкость транзистора;

    - выходная ёмкость транзистора;

Найдём коэффициент передачи тока эмиттера:


Активное сопротивление эммитерного перехода, Ом:


Входное сопротивление транзистора, Ом:


Граничная частота крутизны характеристики, Гц:


Статический коэффициент усиления тока базы в схеме с ОЭ:


Крутизна транзистора:



2.2 Выбор блока КПЕ


Смакс=495 пФ; Смин=12 пФ;

Границы диапазона раздвигаются с целью обеспечения производственного запаса:

=(1,01 - 1,03)*=1,03*1600=1648 кГц;

=(0,99 - 0,97)*=0,97*500=485 кГц;

Определяем коэффициентом перекрытия с учетом запаса:

Кп.з.=/= 1648/500=3,398;

Вычислим эквивалентную емкость схемы Ссх, включенную параллельно емкости КПЕ и ограничивающую коэффициент перекрытия контура входной цепи (ВЦ) или усилителя радиочастоты (УРЧ):

Ссх= Свн.+.См+ СL+ Сп.ср.=6+8+8+10=32 пФ;

Определяем требуемую емкость схемы Сэ, при которой выбранный блок КПЕ обеспечит перекрытие данного диапазона:

 пФ

Дополнительная емкость Сдоп


Минимальная и максимальная эквивалентные емкости контура

 

2.3 Распределение заданной неравномерности усиления в полосе пропускания


Таблица 2

Диапазон

Ослабление на краях полосы, дБ


Всего тракта

Тракта РЧ

Тракта ПЧ

Детектора

СВ

11

3

7

1


2.4 Определение добротности и числа контуров тракта РЧ


Выбираем n=2.

Определяем максимально допустимую добротность контуров, обеспечивающую заданное ослабление на краях полосы :


Определяем минимальную допустимую добротность, обеспечивающую заданную избирательность по зеркальному каналу  для одноконтурной ВЦ с индуктивной связью с антенной в режиме удлинения и резонансного УРЧ

,

где,

где f*=1000 кГц

Эквивалентная добротность контура  должна удовлетворять условиям:

 , , .

Выбираем .

 

Для выбранных n и  в худших точках диапазона производим контрольный расчет показателей:




где .

где

.

2.5 Проектирование избирательной системы тракта ПЧ


В качестве избирательной системы тракта выбран стандартный пьезокерамический фильтр (ПКФ) ПФ1П1-61. Он имеет следующие параметры:

полоса пропускания на уровне -6дБ - 7...10,5 КГц;

избирательность при расстройке ± 9 кГц - не менее 46 дБ;

вносимое затухание не более 6 дБ

сопротивление источника сигнала ;

сопротивление нагрузки ;

2.6 Определение числа каскадов АМ тракта


Выберем тип детектора. Будем использовать последовательный детектор. Определим параметры детектора:

Зададим величину действующего напряжения на входе детектора из интервала 0,4…0,7 В; Uвх.дmin=0,5В; Зададим величину входного сопротивления Rвх.нч тракта НЧ (используем на входе УНЧ каскад на биполярном транзисторе):

Rвх.нч=500 кОм;

Зададим величину сопротивления нагрузки детектора по постоянному току Rн:

Rн=50 кОм;

Номинальное сопротивление нагрузки Rвх.м= 47 кОм;

Определим действующее выходное напряжение детектора:

Uвых.д=m*Uвх.дminд=0,3*0,5*0,8=0,12 В;

где m=0,3; Кд=0,7…0,9;

Осуществим проверку условия выполнения нормы на минимальный выходной ток:

Iвых=Uвых.д/(Rвых+Rвх.м)≥Imin=0.2 мкА,

Iвых=0,12/(3000+47000)=2,4 мкА>Imin;

где Rвых ≈ Riд (Riд=1…3 кОм).

Определение требуемого усиления до детектора

Полагаем  [кОм].

Рассчитываем коэффициент включения m:


Рассчитываем напряжение на входе каскада УРС:

В

Требуемое усиление до детектора:


С учётом запаса по усилению, рассчитываем требуемый коэффициент усиления:


Выберем коэффициент усиления УРЧ:


Коэффициент усиления каскада УПЧ:

;

коэффициент передачи ПЧ:

.

Проверим реальность получения максимально возможного коэффициента усиления при коэффициенте шунтирования контура транзистором ψ=0.7, в режиме согласования по мощности:

.

Коэффициент передачи ПКФ из справочника:

.

Общий коэффициент передачи равен:


2.7 Определение числа каскадов, охваченных схемой АРУ


Порядок определения числа каскадов, охваченных схемой АРУ следующий:

)        выбираем изменение усиления, практически легко осуществимое в одном каскаде  ;

)        определяем требуемое изменение коэффициента усиления приемника под действием АРУ


где ,

.

Определяем необходимое число регулируемых каскадов       

.

Выбираем .

Структурная схема приемника представлена на рисунке 1.

Рисунок 1. Структурная схема приемника

3.Электрический расчет

.1 Расчет входной цепи

Схема входной цепи представлена на рисунке 2.

Рисунок 2. Схема входной цепи

Определяем индуктивность контура по формуле:

(мкГн)

где    - коэффициент перекрытия диапазона,

         - верхняя граница диапазона СВ, увеличенная с целью обеспечения производственного запаса,

         - максимальная и минимальная емкости контура соответственно.

Далее, по заданной избирательности входной цепи, рассчитываем индуктивность катушки связи:

мкГ,

где    - эквивалентное затухание контура, при котором достигается заданная избирательность ВЦ,

=0,01 - конструктивное затухание контура ненагруженной магнитной антенны,

=0,8 - коэффициент связи между контуром катушки и катушкой связи.

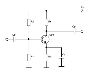
3.2 Расчёт усилителя радиочастоты


Принципиальная схема УРЧ представлена на рисунке 3.

Рисунок 3. Усилитель радиочастоты

Элементы Lп и Cп образуют фильтр-пробку на входе УРС, настроенный на промежуточную частоту, рассчитаем требуемую величину индуктивности задавшись величиной ёмкости равной 100 пФ.

;

Исходные данные для расчета УРЧ по постоянному току:

Таблица 3

Используемый активный элемент:

КТ368А

Граничная частота крутизны характеристики в схеме с ОЭ

119,130

МГц

Максимальная частота рассчитываемого диапазона

1,6

МГц

Средняя частота диапазона СВ

1,08

МГц


Диапазон рабочих температур

- 40…+ 60 0 С

Напряжение питания

9

В

Ток коллектора

1

мА

Напряжение на коллекторе

5

В

Входная проводимость

0,17

мСм

Обратный ток коллектора при температуре To=293 К

0,3

мкА

Максимальная рабочая температура

333

К

Минимальная рабочая температура

233

К

Нормальная рабочая температура

293

К

Коэффициент теплового смещения

1,8

мкВ/К


Для получения хорошего постоянства характеристик УРЧ во всём диапазоне частот необходимо, чтобы выполнялось следующее неравенство:


т.к. неравенство выполняется, большинство параметров транзистора мало зависит от частоты.

Определим изменение обратного тока коллектора в зависимости от температуры:


Тепловое смещение напряжения базы:


Нестабильность коллекторного тока:


Определяем сопротивления резисторов:

;

Из ряда Е12 ближайший номинал сопротивления .

;

Из ряда Е12 ближайший номинал сопротивления .

;

Из ряда Е12 ближайший номинал сопротивления .

;

Из ряда Е12 ближайший номинал сопротивления .

Определим номиналы конденсаторов:

;

;

Из ряда Е12 ближайший номинал ёмкости .


Из ряда Е12 ближайший номинал ёмкости .

Произведём расчёт каскада УРЧ по переменному току. В качестве избирательной нагрузки каскада УПЧ используем контур, рассчитанный для входной цепи.

Исходные данные для расчета каскада УРЧ по переменному току:

Таблица 4

Минимальная частота диапазона с запасом по перекрытию

0,485

МГц

Максимальная частота диапазона с запасом по перекрытию

1,648

МГц

Требуемый коэффициент устойчивости

0,9


Коэффициент усиления по мощности

6


Полоса пропускания

7400

Гц

Собственное затухание контура

0,01



Рассчитаем эквивалентные затухания контура каскада, которые обеспечивают требуемое ослабление зеркального канала и допустимое ослабление на краях полосы пропускания на минимальной частоте принимаемого сигнала:

Выбираем обобщённую расстройку зеркального канала, согласно рекомендациям из [4]:

;

Эквивалентное затухание контура преселектора с учётом потерь, вносимых источником сигнала и нагрузкой:

;

Выбираем обобщённую расстройку для полосы пропускания согласно тем же рекомендациям:

;

Эквивалентное затухание контура преселектора для обеспечения допустимого ослабления на краях полосы пропускания:

;

Выбираем коэффициент подключения контура к транзистору

Коэффициент подключения контура к следующему каскаду:

;

выбираем , т.е. m2=0.

h11=170      h21э =50       Ск =1,210-12 Ф


Где

Определим проводимость обратной передачи:

;

Устойчивый коэффициент усиления каскада с ОЭ:

;

Подсчитаем резонансный коэффициент усиления каскада УРЧ на максимальной частоте поддиапазона:

;

Эквивалентное затухание каскада на минимальной частоте поддиапазона:


Ослабление зеркального канала:

;

Обобщённая расстройка:

;

;

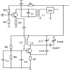
3.3 Расчет преобразователя частоты


В разрабатываемом приемнике выбираем схему преобразователя частоты с ОЭ и отдельным гетеродином, схему которого приводим на рисунке 4.

Рисунок 4. Преобразователь частоты

3.3.1 Расчёт смесительной части

В смесителе используем уже рассчитанный транзистор КТ368А.

Исходные данные для расчета преобразователя частоты:

Таблица 5

Используемый активный элемент:

КТ368А

Минимальная частота поддиапазона

0.485

МГц

Максимальная частота поддиапазона

1.648

МГц

Промежуточная частота

465

кГц

Конструктивная добротность контура гетеродина

130


Коэффициент перекрытия с учётом запаса

3.398


Минимальная ёмкость КПЕ

12

пФ

Максимальная ёмкость КПЕ

495

пФ

Минимальная эквивалентная ёмкость контура

45.8

пФ

Максимальная эквивалентная ёмкость контура

528.8

пФ

Индуктивность катушки контура входной цепи

203,398

мкГн

Емкость подстроечного конденсатора

40

пФ

Емкость уравнительного конденсатора

390

пФ

Требуемое усиление

4


Максимальное устойчивое усиление

4,922


Входное сопротивление ПКФ

2000

Ом

Выходное сопротивление ПКФ

2000

Ом

Вносимое затухание ПКФ

0.251

раз

Добротность широкополосного контура

18


Входное сопротивление транзистора

6

кОм

Выходное сопротивление транзистора

70

кОм

Входная ёмкость транзистора

10

пФ

Выходная ёмкость транзистора

2

пФ

Крутизна характеристики транзистора

25,5

мА/В


Определим параметры транзистора в режиме преобразования частоты:

крутизна преобразования, мА/В:


входное сопротивление, кОм:


выходное сопротивление, кОм:


входная и выходная ёмкости транзистора не меняются:


Согласование транзистора смесителя с фильтром осуществляется через широкополосный контур. Согласование осуществляется широкополосным фильтром, образованным емкостью конденсатора и индуктивностью ПКФ.

Определяем коэффициент шунтирования контура выходным сопротивлением транзистора и входным сопротивлением фильтра, допустимый из условия обеспечения требуемого коэффициента усиления:


Определяем конструктивное и эквивалентное затухание широкополосного контура


Определяем характеристическое сопротивление контура, принимая коэффициент включения в цепи коллектора m1=1:


Определяем коэффициент включения в контур со стороны фильтра:


Определяем эквивалентную ёмкость схемы:


Емкость контура:


Принимаем С2=4,7 нФ

Индуктивность контура:


Резонансный коэффициент усиления преобразователя


Поскольку выполняется неравенство Ктр=4<К0=4,518, то расчет произведен правильно.

Найдём номиналы деталей, определяющих режим работы транзисторов, фильтров в цепи питания и элементов связи:

определим сопротивление термокомпенсации, задавшись напряжением смещения и током на базе транзистора в смесителе:

 


Принимаем R3=1,5 кОм типа МЛТ-0,125.

номиналы смесительного делителя:


Выбираем R2=25 кОм типа МЛТ-0,125.

Находим величину резистора R1 из выражения:


Величину резистора R1 выбираем 12кОм, тип - МЛТ-0,125.

Разделительную емкость С1 найдем по выражению:


Принимаем С1=2,2 нФ.

3.3.2 Расчет гетеродинной части преобразователя частоты

Наиболее простым является сопряжение в одной точке, осуществляемое индуктивностью контура гетеродина. Точное сопряжение производится на средней частоте диапазона.


Определяем эквивалентную емкость переменного конденсатора на fСР :



Рассчитаем индуктивность контура гетеродина:


Величина сопротивления, стабилизирующего эмиттерный ток, принимая UГ=60 мВ и IГ=1 мА :


Принимаем R7 =1кОм.

Величины сопротивлений R6 и R5:


выбираем R6=82кОм, R5=1кОм типа МЛТ-0,125.

Определяем полное сопротивление контура гетеродина при резонансе на максимальной частоте:


Принимая коэффициент обратной связи kСВ=0,4, определяем коэффициент связи транзистора с колебательным контуром:


Определяем величины емкостей контура на максимальной частоте диапазона:

а) вспомогательные емкости:

С1=Сп=40 пФ     


б) действительные емкости контура

С92 - С22=200,4-2=198,4 пФ

С103 - С11=500-10=490 пФ


в) проверим правильность вычислений:



Т.к. k`СВ=kСВ и m`=m , емкости вычислены правильно.

Задавшись коэффициентом связи между катушками L2 и L3 m3=0,1 и kТК=0,3, получим


Рассчитаем элемент сопряжения:


Отсюда получаем что Сраст = 28пФ

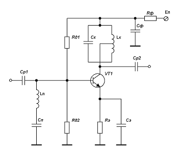
3.4 Расчёт тракта УПЧ

 

.4.1 Расчет апериодического усилителя

В качестве второго каскада УПЧ применим апериодический транзисторный каскад, к достоинствам которого следует отнести - высокую устойчивость, большое усиление и простоту настройки. Принципиальная схема апериодического усилителя представлена на рисунке 5.

Рисунок 5. Апериодический усилитель

Определяем максимальный коэффициента усиления:

;

Определяем эквивалентное сопротивление нагрузки, из условия получения максимального коэффициента усиления:

;

Определяем величину резистора нагрузки в цепи коллектора:

;

Находим реальное эквивалентное сопротивление нагрузки каскада:

;

Определяем реальный коэффициент усиления каскада:

;

Определяем сопротивление термокомпенсации по следующей формуле:

;

Принимаем RЭ=1,8 кОм типа МЛТ-0,125.

;

Принимаем R2=18 кОм типа МЛТ-0,125.

;

Принимаем R1=5,6 кОм типа МЛТ-0,125.

Ёмкость в цепи эмиттера:

;

Выбираем

Определяем входное сопротивление каскада:

;

Разделительную емкость определяем по формуле:

;

Принимаем СР =1,2 нФ.

3.4.2 Расчет широкополосного каскада УПЧ

 

Рисунок 6. Широкополосный каскад УПЧ

Определяем полосу пропускания широкополосного каскада УПЧ по формуле:

;

Находим эквивалентную добротность контура:

;

Определяем коэффициент включения m2 контура к входу детектора, полагая при этом m1=1:

;

Рассчитываем характеристическое сопротивление контура из условия обеспечения усиления:

;

Т.к. данный каскад является выходным, то необходимо обеспечить максимальное усиление сигнала до детектора для нормальной работы последнего.

Определяем эквивалентную проводимость контура:

;

Рассчитываем собственную проводимость:

;

Определяем параметры контура по формулам:

;

Выбираем С=4,7 нФ.

;

Индуктивность катушки связи при k=0,4-0,6:

;

3.5 Расчёт АМ детектора


В качестве амплитудного детектора был выбран последовательный диодный детектор, работающий в режиме линейного детектирования, т.к. он имеет относительно большое входное сопротивление.

Схема детектора представлена на рисунке 7.

Рисунок 7. Схема последовательного детектора

Исходные данные для электрического расчёта:

- Напряжение несущей на входе детектора: .

- Эквивалентная проводимость контура последнего каскада УПЧ:

- Максимальный коэффициент модуляции: m=0.8.

- Диапазон модулирующих частот: 80..4000Гц

- Допустимое эквивалентное затухание последнего контура УПЧ: .

- Коэффициент фильтрации:.

         Выбираем диоды с малым внутренним сопротивление, малой ёмкостью и большим обратным сопротивлением:

Д9Б:  ; ; .

Определяем требуемое входное сопротивление детектора:

.

Сопротивление нагрузки:

.

Эквивалентная ёмкость нагрузки детектора:


Рассчитываем сопротивления резисторов , :


Выбираем .

.

Выбираем R2=1,3 кОм.

Определяем ёмкости конденсаторов:

,

где  - ёмкость монтажа.


Выбираем .


Выбираем .

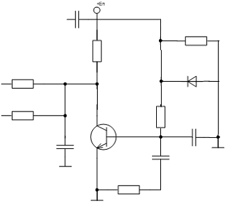
3.6 Расчет АРУ


Рисунок 8. Схема автоматической регулировки усиления

В качестве детектора системы АРУ будем использовать параллельный диодный детектор.

Согласно предварительному расчету, число каскадов, охваченных АРУ,

Данные каскады обеспечивают следующее усиление:

 [дБ],

Необходимые пределы регулирования системы АРУ:

 [дБ].

Задаемся максимальной величиной тока коллектора регулируемых каскадов:

,

.

Коэффициент усиления регулируемых каскадов:

,

при q=1(0дБ) KРЕГ_MAX=98,44 [дБ],

при q=0,1(-20дБ) KРЕГ_MIN=58,44 [дБ].

Пределы регулировки:


Принимая во всех регулируемых каскадах RФ=15 [кОм] и R3=1,5 [кОм], определяем коэффициент управления по формуле:


Необходимый коэффициент усиления в тракте АРУ:


Т.к. KУС=9,9 > 1, то будем применять усиленную АРУ.

Для обеспечения времени замедления работы МАРУ выбираем конденсатор С28=100 [мкФ], и резистор сопротивлением:

 [кОм].

Зададим резистор R:

=1 [кОм],

Емкость фильтра:

 [мкФ].

4.Конструктивный расчет катушки гетеродина

Индуктивность катушки гетеродина:

Выберем диаметр провода из условия обеспечения максимальной добротности катушки.

= t / k1

Здесь t = 0,2 см - шаг намотки, k1- коэффициент, значение которого определяется по графику на рис.22 литература [9].

Отношение длины намотки l к диаметру катушки D выбирают из условия получения максимальной добротности в пределах 0,5 ≤ l / D ≤ 0.8.

Таким образом, диаметр петли выберем D = 1,32 см, а длину намотки l = 0.4 см, коэффициент k1= 1,55 . Тогда диаметр провода d = t / k1 = 0,2/1,55 = 0,129см.

Количество витков для катушки определяется по формуле


Коэффициент взаимоиндукции между соседними витками определяется по формуле (в мкГн)

      




Рисунок 9 Катушка индуктивности

Заключение


В результате произведенных расчетов была достигнута цель, поставленная в технических требованиях к проектируемому устройству. Выполняются все условия по избирательности и по чувствительности. АРУ обеспечивает заданное изменение выходного сигнала при заданном изменении сигнала на входе радиоприемника.

Поскольку любой расчет содержит ошибки обусловленные погрешностью метода и погрешностью округления, то необходимо экспериментальное исследование модели приемника и подгонка его параметров.

Список литературы

радиосвязь приемник высокочастотный тракт

1.      Транзисторы для аппаратуры широкого применения. Справочник. / Под ред. Б.Л.Перельмана. - М.: Радио и связь, 1981.

.        Окулич Н.И. Методическое пособие по курсовому проектированию по курсу «Радиоприёмные устройства» для студентов специальности «Радиотехника» / Под редакцией Б.М. Богдановича. - Мн.:изд. МРТИ, 1986. - с. 50

.        Екимов В.Д., Павлов К.М., «Проектирование радиоприёмных устройств». - М.: Связь, 1968, 502 с.

.        Проектирование радиоприёмных устройств Учебное пособие для вузов./Под ред. А.П. Сиверса. - М.: Сов. радио, 1976, 485 с.

.        Радиоприёмные устройства: Учеб. Пособие для радиотехнич. спец. вузов / Ю.Т. Давыдов, Ю.С. Данич, А.П. Жуковский и др.; Под ред. А.П. Жуковского. - М.: Высш. шк., 1989. 342 с.

.        Справочник по учебному проектированию приемно-усилительных устройств/ под ред. Белкина М.К.

.        Методы и устройства приема и обработки сигналов, конспект лекций, И.Ю. Малевич , Минск, БГУИР, 2007, 210 с.

.        http://avrorabinib.ru/index.php?option=com_content&task=blogcategory&id=5&Itemid=24

9.      Радиопередающие устройства: учебник для вузов. Под ред. М. В. Благовещенского, Г. М. Уткина. - М.: Радио и связь, 1982. - 408 с.